当前位置:首页>南昌>南昌市人民政府办公室关于下达2026年南昌市政府民生实事人大票决项目任务的通知

南昌市人民政府办公室关于下达2026年南昌市政府民生实事人大票决项目任务的通知

  • 2026-02-16 23:54:47
南昌市人民政府办公室关于下达2026年南昌市政府民生实事人大票决项目任务的通知

点击蓝字关注我们

南昌市人民政府办公室关于下达2026年南昌市政府民生实事人大票决项目任务的通知

洪府办字〔2026〕56号

各县人民政府、开发区管委会湾里管理局市直各有关单位

为深入贯彻落实南昌市第十六届人民代表大会第七次会议精神,扎实推行人大代表票决制项目建设。经市政府同意,现将南昌市第十六届人民代表大会第七次会议投票决定的10项2026年市政府民生实事项目任务下达给你们,请认真组织实施。

一、老城区房屋屋顶整治项目

牵头领导:江新洪

牵头单位:市住房城乡建设局

责任单位:市财政局、市城管执法局、市自然资源规划局,东湖区政府、西湖区政府、青山湖区政府、青云谱区政府。

任务目标:推进老城区房屋屋顶整治工作,改善群众居住环境,提升城市整体风貌。2026年共计划整治住宅2154栋、76.06万㎡,其中东湖区住宅845栋、29.68万㎡,西湖区住宅740栋、26.41万㎡,青山湖区住宅273栋、8.68万㎡,青云谱区住宅296栋、11.29万㎡。

二、管线下地项目

牵头领导:高辉红

牵头单位:市城管执法局

责任单位:市工业和信息化局、市公安局、市政公用集团、各通信运营商及南昌广电网络传输中心,东湖区政府、西湖区政府、青山湖区政府、青云谱区政府。

任务目标:推进老城区弱电管线下地示范工作,完成雨污分流改造三年攻坚行动“后半篇文章”,打造城市良好形象。2026年完成20条道路管线下地,其中:东湖区5条,西湖区5条,青山湖区5条,青云谱区5条。

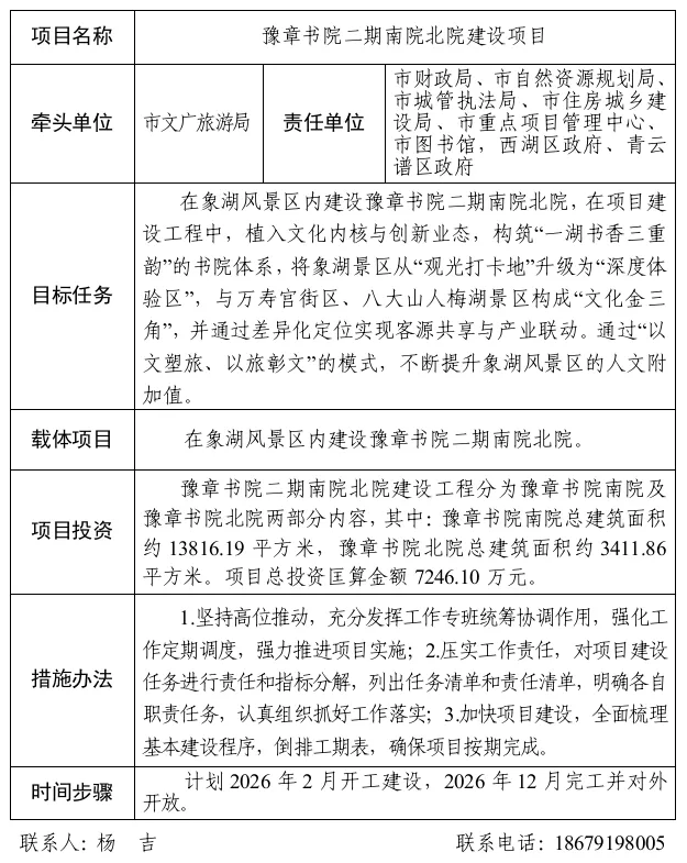
三、豫章书院二期南院北院建设项目

牵头领导:高辉红

牵头单位:市文广旅游局

责任单位:市财政局、市自然资源规划局、市城管执法局、市住房城乡建设局、市重点项目管理中心、市图书馆,西湖区政府、青云谱区政府。

任务目标:在象湖风景区内建设豫章书院二期南院北院,在项目建设工程中,植入文化内核与创新业态,构筑“一湖书香三重韵”的书院体系,将象湖景区从“观光打卡地”升级为“深度体验区”,与万寿宫街区、八大山人梅湖景区构成“文化金三角”,并通过差异化定位实现客源共享与产业联动。通过“以文塑旅、以旅彰文”的模式,不断提升象湖风景区的人文附加值。

四、投书浦公园项目

牵头领导:高辉红

牵头单位:市城管执法局

责任单位:红谷滩区政府。

任务目标:提升区域生态环境,打造一条设施完备、环境优美的都市滨水绿道,并深耕投书浦历史及廉政文化元素,建设彰显南昌人文底蕴的文化休闲公园。项目总用地面积约38.7公顷,实施范围包含乌沙河绿道工程和投书浦公园两个部分。乌沙河绿道:绿道总长度3.8公里,建设内容包括绿道系统优化、新增停车场、完善绿道沿线城市家具等。投书浦公园:总面积27.2公顷,建设内容包括景观及绿化工程、建筑工程、给排水工程和电气工程等。

五、老城区户内燃气安全装置加装项目

牵头领导:高辉红

牵头单位:市城管执法局

责任单位:南昌市燃气集团有限公司。

任务目标:持续加大老城区户内燃气安全装置加装推进力度,为推动老城区户内燃气安全管理水平提升,2026年完成8000户老城区居民户内燃气安全装置加装工作,主要包括加装灶具端自闭阀及更换不合格的灶前软管。计划覆盖老城区8000户用户,其中:东湖区2000户、西湖区2000户、青山湖区2000户、青云谱区2000户。

六、住宅老旧电梯更新项目

牵头领导:余红艳

牵头单位:市市场监管局

责任单位:市发展改革委、市住房城乡建设局,各县(区)政府、开发区管委会。

任务目标:2026年完成高故障率老旧住宅电梯更新100台,其中:南昌县15台,安义县2台,东湖区10台,西湖区15台,青山湖区20台,青云谱区10台,红谷滩区26台,高新区2台。

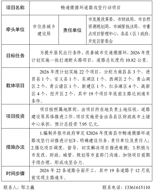
七、畅通微循环道路攻坚行动项目

牵头领导:江新洪

牵头单位:市住房城乡建设局

责任单位:市发展改革委、市财政局、市自然资源规划局、市城管执法局、市重点项目管理中心,各县(区)政府、开发区管委会。

任务目标:为提升居民出行条件,改善城市交通微循环,2026年度计划在各县(区)、开发区实施22个畅通微循环项目,道路总长度约10.82公里。分别为南昌县3个,进贤县1个,安义县1个,东湖区1个,西湖区2个,青山湖区2个,青云谱区1个,新建区1个,红谷滩区4个,高新区4个,经开区2个;其中19个项目年底前主路达到通车条件。

八、公办学校教室空调配置项目

牵头领导:赵捷

牵头单位:市教育局

责任单位:市财政局,各县(区)政府、开发区管委会。

任务目标:为进一步改善中小学校教学环境,计划为南昌市公办中小学校11517间教室配备空调。2026年为不需要电力改造的公办中小学校3856间教室安装空调。其中:市属学校97间、南昌县1201间、进贤县255间、安义县75间、东湖区16间、西湖区383间、青山湖区451间、青云谱区93间、新建区421间、红谷滩区525间、高新区202间、经开区137间。

同时,同步启动其他学校电力改造的前期准备工作。2027年至2028年,全面推进剩余需改造教室的电力施工与空调安装,实现全市公办中小学校教室空调配置全覆盖。

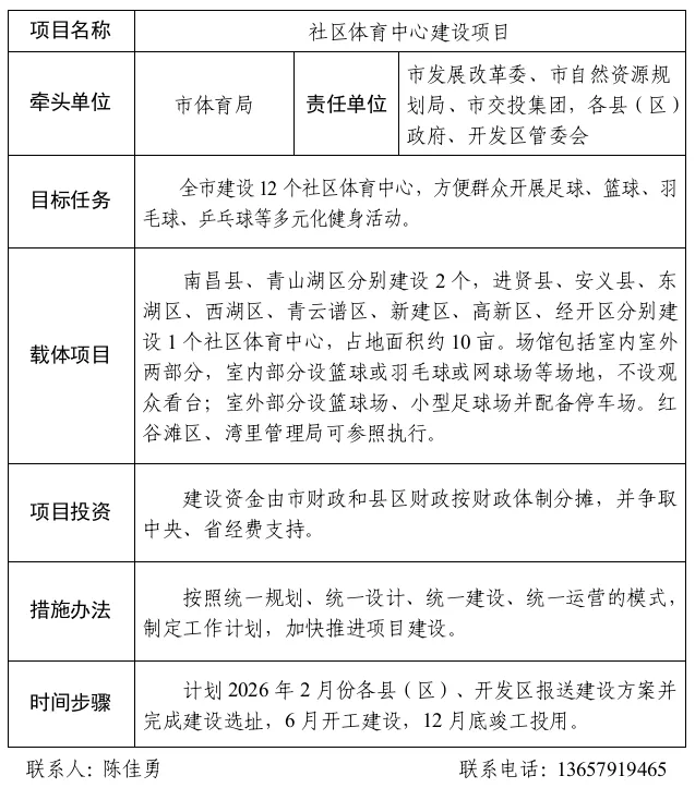
九、社区体育中心建设项目

牵头领导:高辉红

牵头单位:市体育局

责任单位:市发展改革委、市自然资源规划局、市交投集团,各县(区)政府、开发区管委会。

任务目标:在全市范围内建设12个社区体育中心,方便群众开展足球、篮球、羽毛球、乒乓球等多元化健身活动。其中:南昌县、青山湖区分别建设2个,进贤县、安义县、东湖区、西湖区、青云谱区、新建区、高新区、经开区分别建设1个社区体育中心,占地面积约10亩。场馆包括室内室外两部分,室内部分设篮球或羽毛球或网球场等场地,不设观众看台;室外部分设篮球场、小型足球场并配备停车场。红谷滩区、湾里管理局可参照执行。

十、城区居民住宅小区二次供水泵房改造试点项目

牵头领导:高辉红

牵头单位:市城管执法局

责任单位:南昌水业集团。

任务目标:对城区9个居民住宅小区进行二次供水泵房改造,安装消毒设备和水质在线监测系统,有效改善二次供水水质,保障居民身体健康,提高居民生活质量。其中:东湖区、西湖区、青山湖区、青云谱区、新建区、红谷滩区、高新区、经开区、湾里管理局9个行政管理区域各选取1个居民住宅小区作为二次供水泵房改造试点。

推行民生实事项目人大代表票决制,是深化全过程人民民主、提升城市治理效能的关键路径。各项目牵头单位及责任单位要切实强化使命担当,深入贯彻落实“迎难而上、敢作善为,奋力推动经济社会高质量发展”工作总基调。以“时时放心不下”的责任感和“事事落实到位”的执行力,攻坚克难、真抓实干,全力将票决项目打造成为经得起检验的精品工程与民心工程,不断增强人民群众的获得感、幸福感和安全感。

附件:2026年市政府民生实事人大票决项目情况说明书

2026年2月8日

(此件主动公开)

附件

2026年市政府民生实事人大票决项目情况说明书(1)

2026年市政府民生实事人大票决项目情况说明书(2)

2026年市政府民生实事人大票决项目情况说明书(3)

2026年市政府民生实事人大票决项目情况说明书(4)

2026年市政府民生实事人大票决项目情况说明书(5)

2026年市政府民生实事人大票决项目情况说明书(6)

2026年市政府民生实事人大票决项目情况说明书(7)

2026年市政府民生实事人大票决项目情况说明书(8)

2026年市政府民生实事人大票决项目情况说明书(9)

2026年市政府民生实事人大票决项目情况说明书(10)

来源:市政府办公室

编辑:唐廷嘉 二审:金官 终审:周鹏

南昌市人民政府发布

扫码关注我们

微信号 : 

nanchanggov

最新文章

随机文章

基本 文件 流程 错误 SQL 调试
  1. 请求信息 : 2026-05-01 03:34:44 HTTP/2.0 GET : https://a.460.net.cn/a/472658.html
  2. 运行时间 : 0.333546s [ 吞吐率:3.00req/s ] 内存消耗:4,503.60kb 文件加载:140
  3. 缓存信息 : 0 reads,0 writes
  4. 会话信息 : SESSION_ID=88ff4ffd88759c925830491467a06236
  1. /yingpanguazai/ssd/ssd1/www/a.460.net.cn/public/index.php ( 0.79 KB )
  2. /yingpanguazai/ssd/ssd1/www/a.460.net.cn/vendor/autoload.php ( 0.17 KB )
  3. /yingpanguazai/ssd/ssd1/www/a.460.net.cn/vendor/composer/autoload_real.php ( 2.49 KB )
  4. /yingpanguazai/ssd/ssd1/www/a.460.net.cn/vendor/composer/platform_check.php ( 0.90 KB )
  5. /yingpanguazai/ssd/ssd1/www/a.460.net.cn/vendor/composer/ClassLoader.php ( 14.03 KB )
  6. /yingpanguazai/ssd/ssd1/www/a.460.net.cn/vendor/composer/autoload_static.php ( 4.90 KB )
  7. /yingpanguazai/ssd/ssd1/www/a.460.net.cn/vendor/topthink/think-helper/src/helper.php ( 8.34 KB )
  8. /yingpanguazai/ssd/ssd1/www/a.460.net.cn/vendor/topthink/think-validate/src/helper.php ( 2.19 KB )
  9. /yingpanguazai/ssd/ssd1/www/a.460.net.cn/vendor/topthink/think-orm/src/helper.php ( 1.47 KB )
  10. /yingpanguazai/ssd/ssd1/www/a.460.net.cn/vendor/topthink/think-orm/stubs/load_stubs.php ( 0.16 KB )
  11. /yingpanguazai/ssd/ssd1/www/a.460.net.cn/vendor/topthink/framework/src/think/Exception.php ( 1.69 KB )
  12. /yingpanguazai/ssd/ssd1/www/a.460.net.cn/vendor/topthink/think-container/src/Facade.php ( 2.71 KB )
  13. /yingpanguazai/ssd/ssd1/www/a.460.net.cn/vendor/symfony/deprecation-contracts/function.php ( 0.99 KB )
  14. /yingpanguazai/ssd/ssd1/www/a.460.net.cn/vendor/symfony/polyfill-mbstring/bootstrap.php ( 8.26 KB )
  15. /yingpanguazai/ssd/ssd1/www/a.460.net.cn/vendor/symfony/polyfill-mbstring/bootstrap80.php ( 9.78 KB )
  16. /yingpanguazai/ssd/ssd1/www/a.460.net.cn/vendor/symfony/var-dumper/Resources/functions/dump.php ( 1.49 KB )
  17. /yingpanguazai/ssd/ssd1/www/a.460.net.cn/vendor/topthink/think-dumper/src/helper.php ( 0.18 KB )
  18. /yingpanguazai/ssd/ssd1/www/a.460.net.cn/vendor/symfony/var-dumper/VarDumper.php ( 4.30 KB )
  19. /yingpanguazai/ssd/ssd1/www/a.460.net.cn/vendor/topthink/framework/src/think/App.php ( 15.30 KB )
  20. /yingpanguazai/ssd/ssd1/www/a.460.net.cn/vendor/topthink/think-container/src/Container.php ( 15.76 KB )
  21. /yingpanguazai/ssd/ssd1/www/a.460.net.cn/vendor/psr/container/src/ContainerInterface.php ( 1.02 KB )
  22. /yingpanguazai/ssd/ssd1/www/a.460.net.cn/app/provider.php ( 0.19 KB )
  23. /yingpanguazai/ssd/ssd1/www/a.460.net.cn/vendor/topthink/framework/src/think/Http.php ( 6.04 KB )
  24. /yingpanguazai/ssd/ssd1/www/a.460.net.cn/vendor/topthink/think-helper/src/helper/Str.php ( 7.29 KB )
  25. /yingpanguazai/ssd/ssd1/www/a.460.net.cn/vendor/topthink/framework/src/think/Env.php ( 4.68 KB )
  26. /yingpanguazai/ssd/ssd1/www/a.460.net.cn/app/common.php ( 0.03 KB )
  27. /yingpanguazai/ssd/ssd1/www/a.460.net.cn/vendor/topthink/framework/src/helper.php ( 18.78 KB )
  28. /yingpanguazai/ssd/ssd1/www/a.460.net.cn/vendor/topthink/framework/src/think/Config.php ( 5.54 KB )
  29. /yingpanguazai/ssd/ssd1/www/a.460.net.cn/config/app.php ( 0.95 KB )
  30. /yingpanguazai/ssd/ssd1/www/a.460.net.cn/config/cache.php ( 0.78 KB )
  31. /yingpanguazai/ssd/ssd1/www/a.460.net.cn/config/console.php ( 0.23 KB )
  32. /yingpanguazai/ssd/ssd1/www/a.460.net.cn/config/cookie.php ( 0.56 KB )
  33. /yingpanguazai/ssd/ssd1/www/a.460.net.cn/config/database.php ( 2.48 KB )
  34. /yingpanguazai/ssd/ssd1/www/a.460.net.cn/vendor/topthink/framework/src/think/facade/Env.php ( 1.67 KB )
  35. /yingpanguazai/ssd/ssd1/www/a.460.net.cn/config/filesystem.php ( 0.61 KB )
  36. /yingpanguazai/ssd/ssd1/www/a.460.net.cn/config/lang.php ( 0.91 KB )
  37. /yingpanguazai/ssd/ssd1/www/a.460.net.cn/config/log.php ( 1.35 KB )
  38. /yingpanguazai/ssd/ssd1/www/a.460.net.cn/config/middleware.php ( 0.19 KB )
  39. /yingpanguazai/ssd/ssd1/www/a.460.net.cn/config/route.php ( 1.89 KB )
  40. /yingpanguazai/ssd/ssd1/www/a.460.net.cn/config/session.php ( 0.57 KB )
  41. /yingpanguazai/ssd/ssd1/www/a.460.net.cn/config/trace.php ( 0.34 KB )
  42. /yingpanguazai/ssd/ssd1/www/a.460.net.cn/config/view.php ( 0.82 KB )
  43. /yingpanguazai/ssd/ssd1/www/a.460.net.cn/app/event.php ( 0.25 KB )
  44. /yingpanguazai/ssd/ssd1/www/a.460.net.cn/vendor/topthink/framework/src/think/Event.php ( 7.67 KB )
  45. /yingpanguazai/ssd/ssd1/www/a.460.net.cn/app/service.php ( 0.13 KB )
  46. /yingpanguazai/ssd/ssd1/www/a.460.net.cn/app/AppService.php ( 0.26 KB )
  47. /yingpanguazai/ssd/ssd1/www/a.460.net.cn/vendor/topthink/framework/src/think/Service.php ( 1.64 KB )
  48. /yingpanguazai/ssd/ssd1/www/a.460.net.cn/vendor/topthink/framework/src/think/Lang.php ( 7.35 KB )
  49. /yingpanguazai/ssd/ssd1/www/a.460.net.cn/vendor/topthink/framework/src/lang/zh-cn.php ( 13.70 KB )
  50. /yingpanguazai/ssd/ssd1/www/a.460.net.cn/vendor/topthink/framework/src/think/initializer/Error.php ( 3.31 KB )
  51. /yingpanguazai/ssd/ssd1/www/a.460.net.cn/vendor/topthink/framework/src/think/initializer/RegisterService.php ( 1.33 KB )
  52. /yingpanguazai/ssd/ssd1/www/a.460.net.cn/vendor/services.php ( 0.14 KB )
  53. /yingpanguazai/ssd/ssd1/www/a.460.net.cn/vendor/topthink/framework/src/think/service/PaginatorService.php ( 1.52 KB )
  54. /yingpanguazai/ssd/ssd1/www/a.460.net.cn/vendor/topthink/framework/src/think/service/ValidateService.php ( 0.99 KB )
  55. /yingpanguazai/ssd/ssd1/www/a.460.net.cn/vendor/topthink/framework/src/think/service/ModelService.php ( 2.04 KB )
  56. /yingpanguazai/ssd/ssd1/www/a.460.net.cn/vendor/topthink/think-trace/src/Service.php ( 0.77 KB )
  57. /yingpanguazai/ssd/ssd1/www/a.460.net.cn/vendor/topthink/framework/src/think/Middleware.php ( 6.72 KB )
  58. /yingpanguazai/ssd/ssd1/www/a.460.net.cn/vendor/topthink/framework/src/think/initializer/BootService.php ( 0.77 KB )
  59. /yingpanguazai/ssd/ssd1/www/a.460.net.cn/vendor/topthink/think-orm/src/Paginator.php ( 11.86 KB )
  60. /yingpanguazai/ssd/ssd1/www/a.460.net.cn/vendor/topthink/think-validate/src/Validate.php ( 63.20 KB )
  61. /yingpanguazai/ssd/ssd1/www/a.460.net.cn/vendor/topthink/think-orm/src/Model.php ( 23.55 KB )
  62. /yingpanguazai/ssd/ssd1/www/a.460.net.cn/vendor/topthink/think-orm/src/model/concern/Attribute.php ( 21.05 KB )
  63. /yingpanguazai/ssd/ssd1/www/a.460.net.cn/vendor/topthink/think-orm/src/model/concern/AutoWriteData.php ( 4.21 KB )
  64. /yingpanguazai/ssd/ssd1/www/a.460.net.cn/vendor/topthink/think-orm/src/model/concern/Conversion.php ( 6.44 KB )
  65. /yingpanguazai/ssd/ssd1/www/a.460.net.cn/vendor/topthink/think-orm/src/model/concern/DbConnect.php ( 5.16 KB )
  66. /yingpanguazai/ssd/ssd1/www/a.460.net.cn/vendor/topthink/think-orm/src/model/concern/ModelEvent.php ( 2.33 KB )
  67. /yingpanguazai/ssd/ssd1/www/a.460.net.cn/vendor/topthink/think-orm/src/model/concern/RelationShip.php ( 28.29 KB )
  68. /yingpanguazai/ssd/ssd1/www/a.460.net.cn/vendor/topthink/think-helper/src/contract/Arrayable.php ( 0.09 KB )
  69. /yingpanguazai/ssd/ssd1/www/a.460.net.cn/vendor/topthink/think-helper/src/contract/Jsonable.php ( 0.13 KB )
  70. /yingpanguazai/ssd/ssd1/www/a.460.net.cn/vendor/topthink/think-orm/src/model/contract/Modelable.php ( 0.09 KB )
  71. /yingpanguazai/ssd/ssd1/www/a.460.net.cn/vendor/topthink/framework/src/think/Db.php ( 2.88 KB )
  72. /yingpanguazai/ssd/ssd1/www/a.460.net.cn/vendor/topthink/think-orm/src/DbManager.php ( 8.52 KB )
  73. /yingpanguazai/ssd/ssd1/www/a.460.net.cn/vendor/topthink/framework/src/think/Log.php ( 6.28 KB )
  74. /yingpanguazai/ssd/ssd1/www/a.460.net.cn/vendor/topthink/framework/src/think/Manager.php ( 3.92 KB )
  75. /yingpanguazai/ssd/ssd1/www/a.460.net.cn/vendor/psr/log/src/LoggerTrait.php ( 2.69 KB )
  76. /yingpanguazai/ssd/ssd1/www/a.460.net.cn/vendor/psr/log/src/LoggerInterface.php ( 2.71 KB )
  77. /yingpanguazai/ssd/ssd1/www/a.460.net.cn/vendor/topthink/framework/src/think/Cache.php ( 4.92 KB )
  78. /yingpanguazai/ssd/ssd1/www/a.460.net.cn/vendor/psr/simple-cache/src/CacheInterface.php ( 4.71 KB )
  79. /yingpanguazai/ssd/ssd1/www/a.460.net.cn/vendor/topthink/think-helper/src/helper/Arr.php ( 16.63 KB )
  80. /yingpanguazai/ssd/ssd1/www/a.460.net.cn/vendor/topthink/framework/src/think/cache/driver/File.php ( 7.84 KB )
  81. /yingpanguazai/ssd/ssd1/www/a.460.net.cn/vendor/topthink/framework/src/think/cache/Driver.php ( 9.03 KB )
  82. /yingpanguazai/ssd/ssd1/www/a.460.net.cn/vendor/topthink/framework/src/think/contract/CacheHandlerInterface.php ( 1.99 KB )
  83. /yingpanguazai/ssd/ssd1/www/a.460.net.cn/app/Request.php ( 0.09 KB )
  84. /yingpanguazai/ssd/ssd1/www/a.460.net.cn/vendor/topthink/framework/src/think/Request.php ( 55.78 KB )
  85. /yingpanguazai/ssd/ssd1/www/a.460.net.cn/app/middleware.php ( 0.25 KB )
  86. /yingpanguazai/ssd/ssd1/www/a.460.net.cn/vendor/topthink/framework/src/think/Pipeline.php ( 2.61 KB )
  87. /yingpanguazai/ssd/ssd1/www/a.460.net.cn/vendor/topthink/think-trace/src/TraceDebug.php ( 3.40 KB )
  88. /yingpanguazai/ssd/ssd1/www/a.460.net.cn/vendor/topthink/framework/src/think/middleware/SessionInit.php ( 1.94 KB )
  89. /yingpanguazai/ssd/ssd1/www/a.460.net.cn/vendor/topthink/framework/src/think/Session.php ( 1.80 KB )
  90. /yingpanguazai/ssd/ssd1/www/a.460.net.cn/vendor/topthink/framework/src/think/session/driver/File.php ( 6.27 KB )
  91. /yingpanguazai/ssd/ssd1/www/a.460.net.cn/vendor/topthink/framework/src/think/contract/SessionHandlerInterface.php ( 0.87 KB )
  92. /yingpanguazai/ssd/ssd1/www/a.460.net.cn/vendor/topthink/framework/src/think/session/Store.php ( 7.12 KB )
  93. /yingpanguazai/ssd/ssd1/www/a.460.net.cn/vendor/topthink/framework/src/think/Route.php ( 23.73 KB )
  94. /yingpanguazai/ssd/ssd1/www/a.460.net.cn/vendor/topthink/framework/src/think/route/RuleName.php ( 5.75 KB )
  95. /yingpanguazai/ssd/ssd1/www/a.460.net.cn/vendor/topthink/framework/src/think/route/Domain.php ( 2.53 KB )
  96. /yingpanguazai/ssd/ssd1/www/a.460.net.cn/vendor/topthink/framework/src/think/route/RuleGroup.php ( 22.43 KB )
  97. /yingpanguazai/ssd/ssd1/www/a.460.net.cn/vendor/topthink/framework/src/think/route/Rule.php ( 26.95 KB )
  98. /yingpanguazai/ssd/ssd1/www/a.460.net.cn/vendor/topthink/framework/src/think/route/RuleItem.php ( 9.78 KB )
  99. /yingpanguazai/ssd/ssd1/www/a.460.net.cn/route/app.php ( 1.72 KB )
  100. /yingpanguazai/ssd/ssd1/www/a.460.net.cn/vendor/topthink/framework/src/think/facade/Route.php ( 4.70 KB )
  101. /yingpanguazai/ssd/ssd1/www/a.460.net.cn/vendor/topthink/framework/src/think/route/dispatch/Controller.php ( 4.74 KB )
  102. /yingpanguazai/ssd/ssd1/www/a.460.net.cn/vendor/topthink/framework/src/think/route/Dispatch.php ( 10.44 KB )
  103. /yingpanguazai/ssd/ssd1/www/a.460.net.cn/app/controller/Index.php ( 4.81 KB )
  104. /yingpanguazai/ssd/ssd1/www/a.460.net.cn/app/BaseController.php ( 2.05 KB )
  105. /yingpanguazai/ssd/ssd1/www/a.460.net.cn/vendor/topthink/think-orm/src/facade/Db.php ( 0.93 KB )
  106. /yingpanguazai/ssd/ssd1/www/a.460.net.cn/vendor/topthink/think-orm/src/db/connector/Mysql.php ( 5.44 KB )
  107. /yingpanguazai/ssd/ssd1/www/a.460.net.cn/vendor/topthink/think-orm/src/db/PDOConnection.php ( 52.47 KB )
  108. /yingpanguazai/ssd/ssd1/www/a.460.net.cn/vendor/topthink/think-orm/src/db/Connection.php ( 8.39 KB )
  109. /yingpanguazai/ssd/ssd1/www/a.460.net.cn/vendor/topthink/think-orm/src/db/ConnectionInterface.php ( 4.57 KB )
  110. /yingpanguazai/ssd/ssd1/www/a.460.net.cn/vendor/topthink/think-orm/src/db/builder/Mysql.php ( 16.58 KB )
  111. /yingpanguazai/ssd/ssd1/www/a.460.net.cn/vendor/topthink/think-orm/src/db/Builder.php ( 24.06 KB )
  112. /yingpanguazai/ssd/ssd1/www/a.460.net.cn/vendor/topthink/think-orm/src/db/BaseBuilder.php ( 27.50 KB )
  113. /yingpanguazai/ssd/ssd1/www/a.460.net.cn/vendor/topthink/think-orm/src/db/Query.php ( 15.71 KB )
  114. /yingpanguazai/ssd/ssd1/www/a.460.net.cn/vendor/topthink/think-orm/src/db/BaseQuery.php ( 45.13 KB )
  115. /yingpanguazai/ssd/ssd1/www/a.460.net.cn/vendor/topthink/think-orm/src/db/concern/TimeFieldQuery.php ( 7.43 KB )
  116. /yingpanguazai/ssd/ssd1/www/a.460.net.cn/vendor/topthink/think-orm/src/db/concern/AggregateQuery.php ( 3.26 KB )
  117. /yingpanguazai/ssd/ssd1/www/a.460.net.cn/vendor/topthink/think-orm/src/db/concern/ModelRelationQuery.php ( 20.07 KB )
  118. /yingpanguazai/ssd/ssd1/www/a.460.net.cn/vendor/topthink/think-orm/src/db/concern/ParamsBind.php ( 3.66 KB )
  119. /yingpanguazai/ssd/ssd1/www/a.460.net.cn/vendor/topthink/think-orm/src/db/concern/ResultOperation.php ( 7.01 KB )
  120. /yingpanguazai/ssd/ssd1/www/a.460.net.cn/vendor/topthink/think-orm/src/db/concern/WhereQuery.php ( 19.37 KB )
  121. /yingpanguazai/ssd/ssd1/www/a.460.net.cn/vendor/topthink/think-orm/src/db/concern/JoinAndViewQuery.php ( 7.11 KB )
  122. /yingpanguazai/ssd/ssd1/www/a.460.net.cn/vendor/topthink/think-orm/src/db/concern/TableFieldInfo.php ( 2.63 KB )
  123. /yingpanguazai/ssd/ssd1/www/a.460.net.cn/vendor/topthink/think-orm/src/db/concern/Transaction.php ( 2.77 KB )
  124. /yingpanguazai/ssd/ssd1/www/a.460.net.cn/vendor/topthink/framework/src/think/log/driver/File.php ( 5.96 KB )
  125. /yingpanguazai/ssd/ssd1/www/a.460.net.cn/vendor/topthink/framework/src/think/contract/LogHandlerInterface.php ( 0.86 KB )
  126. /yingpanguazai/ssd/ssd1/www/a.460.net.cn/vendor/topthink/framework/src/think/log/Channel.php ( 3.89 KB )
  127. /yingpanguazai/ssd/ssd1/www/a.460.net.cn/vendor/topthink/framework/src/think/event/LogRecord.php ( 1.02 KB )
  128. /yingpanguazai/ssd/ssd1/www/a.460.net.cn/vendor/topthink/think-helper/src/Collection.php ( 16.47 KB )
  129. /yingpanguazai/ssd/ssd1/www/a.460.net.cn/vendor/topthink/framework/src/think/facade/View.php ( 1.70 KB )
  130. /yingpanguazai/ssd/ssd1/www/a.460.net.cn/vendor/topthink/framework/src/think/View.php ( 4.39 KB )
  131. /yingpanguazai/ssd/ssd1/www/a.460.net.cn/vendor/topthink/framework/src/think/Response.php ( 8.81 KB )
  132. /yingpanguazai/ssd/ssd1/www/a.460.net.cn/vendor/topthink/framework/src/think/response/View.php ( 3.29 KB )
  133. /yingpanguazai/ssd/ssd1/www/a.460.net.cn/vendor/topthink/framework/src/think/Cookie.php ( 6.06 KB )
  134. /yingpanguazai/ssd/ssd1/www/a.460.net.cn/vendor/topthink/think-view/src/Think.php ( 8.38 KB )
  135. /yingpanguazai/ssd/ssd1/www/a.460.net.cn/vendor/topthink/framework/src/think/contract/TemplateHandlerInterface.php ( 1.60 KB )
  136. /yingpanguazai/ssd/ssd1/www/a.460.net.cn/vendor/topthink/think-template/src/Template.php ( 46.61 KB )
  137. /yingpanguazai/ssd/ssd1/www/a.460.net.cn/vendor/topthink/think-template/src/template/driver/File.php ( 2.41 KB )
  138. /yingpanguazai/ssd/ssd1/www/a.460.net.cn/vendor/topthink/think-template/src/template/contract/DriverInterface.php ( 0.86 KB )
  139. /yingpanguazai/ssd/ssd1/www/a.460.net.cn/runtime/temp/80ec142d437acc197a4b556a08c383fc.php ( 11.98 KB )
  140. /yingpanguazai/ssd/ssd1/www/a.460.net.cn/vendor/topthink/think-trace/src/Html.php ( 4.42 KB )
  1. CONNECT:[ UseTime:0.000934s ] mysql:host=127.0.0.1;port=3306;dbname=aa460;charset=utf8mb4
  2. SHOW FULL COLUMNS FROM `fenlei` [ RunTime:0.001420s ]
  3. SELECT * FROM `fenlei` WHERE `fid` = 0 [ RunTime:0.064678s ]
  4. SELECT * FROM `fenlei` WHERE `fid` = 63 [ RunTime:0.008268s ]
  5. SHOW FULL COLUMNS FROM `set` [ RunTime:0.001658s ]
  6. SELECT * FROM `set` [ RunTime:0.007356s ]
  7. SHOW FULL COLUMNS FROM `article` [ RunTime:0.001706s ]
  8. SELECT * FROM `article` WHERE `id` = 472658 LIMIT 1 [ RunTime:0.001243s ]
  9. UPDATE `article` SET `lasttime` = 1777577685 WHERE `id` = 472658 [ RunTime:0.036936s ]
  10. SELECT * FROM `fenlei` WHERE `id` = 64 LIMIT 1 [ RunTime:0.006430s ]
  11. SELECT * FROM `article` WHERE `id` < 472658 ORDER BY `id` DESC LIMIT 1 [ RunTime:0.001297s ]
  12. SELECT * FROM `article` WHERE `id` > 472658 ORDER BY `id` ASC LIMIT 1 [ RunTime:0.000512s ]
  13. SELECT * FROM `article` WHERE `id` < 472658 ORDER BY `id` DESC LIMIT 10 [ RunTime:0.003379s ]
  14. SELECT * FROM `article` WHERE `id` < 472658 ORDER BY `id` DESC LIMIT 10,10 [ RunTime:0.017947s ]
  15. SELECT * FROM `article` WHERE `id` < 472658 ORDER BY `id` DESC LIMIT 20,10 [ RunTime:0.008896s ]
0.335308s