
嗨喽宝子们,你们喜欢的网药+机器学习+单细胞的联合分析思路又来啦!纯生信联合思路正成为当下发文的热们路径,这类研究无需复杂湿实验验证,仅通过整合公共数据,就能构建药物-靶点-疾病框架,既符合当前精准医学的研究热点,又能显著降低科研门槛,缩短发文周期。搭配稳定的生信分析服务器,一般2-3周就能完成,性价比很高~
今天智星给大家带来这篇纯生信含金量很高,发自“Artif Cells Nanomed Biotechnol”期刊,核心内容是研究香菜在肾透明细胞癌(ccRCC)中的潜在治疗作用,特别是通过靶向NEK6来调节肿瘤免疫微环境,细节很多,咱们一起来看。
Ps:智星祝大家新年快乐,另外纯生信发文周期短、性价比高,对此网药或其他联合思路有想法但还没有付诸行动的宝子们可以提前dd智星占个名额哦,我们可以先为您免费评估后设计方案!

题目:芫荽属植物能够改善透明细胞肾细胞癌的预后,其机制在于通过靶向NEK6 来调节免疫微环境:这是一项基于网络药理学和多组学分析的预测性研究。
选题背景:
RCC是成人恶性肿瘤中占2-3%,其中ccRCC是最常见的亚型,占70%以上。ccRCC的治疗面临复发、转移和治疗抵抗等挑战,其肿瘤微环境高度异质,包含免疫细胞浸润、代谢重编程和表观遗传失调。香菜是一种具有多种药理活性(抗氧化、抗炎、抗癌等)的药用植物,但其在ccRCC中的作用尚不清楚。
研究思路:
1、香菜靶点预测:通过TCMSP数据库筛选香菜的活性化合物,并利用STP和SEA数据库预测潜在靶点。
2、ccRCC差异表达分析:从GEO数据库下载GSE53757数据集,分析差异表达基因。
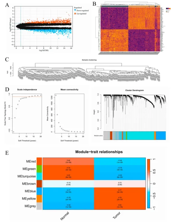
3、加权基因共表达网络分析:识别与肾癌相关的基因模块。
4、富集分析和H-C-T-D网络构建:通过Enrichr平台进行功能富集分析,并构建草药-化合物-靶点-疾病网络。
5、基于机器学习的核心基因选择:使用LASSO、SVM和随机森林模型筛选关键基因。
6、NEK6的临床相关性分析:利用TCGA-KIRC队列数据评估NEK6的诊断和预后价值。
7、NEK6与免疫微环境的关联分析:使用TIMER 2.0等数据库评估NEK6与免疫细胞浸润的相关性。
8、单细胞分析:分析NEK6在ccRCC微环境中的细胞特异性表达。
9、分子对接和动力学模拟:评估NEK6与香菜中活性化合物(如木犀草素、槲皮素和异鼠李素)的结合亲和力及稳定性。
主要结果展示:
1、利用差异表达和 WgcNA 分析对肾透明细胞癌中的关键模块基因进行筛选。


3、使用三种机器学习算法对 ccRCC 关键诊断基因进行联合筛查。

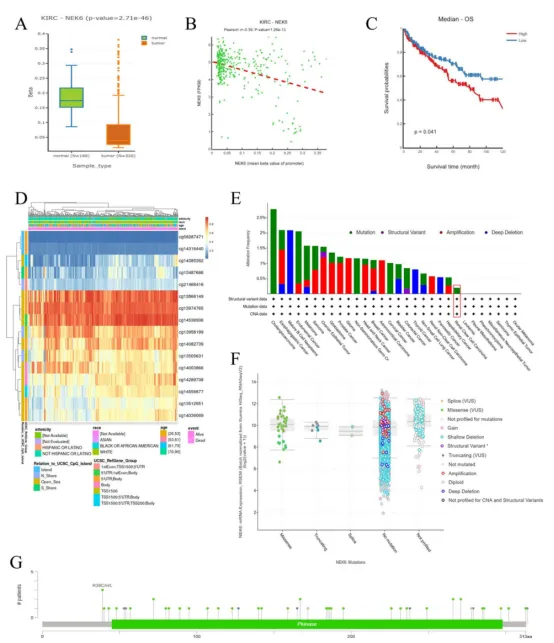
4、Pygl和NeK6在ccRCC中的差异表达、诊断疗效及生存分析。

5、NeK6表达与临床病理参数及预后预测模型的相关性分析。

6、NeK6 的表观遗传调控及肾细胞癌中的突变特征分析。

7、NeK6 表达与 ccRCC肿瘤免疫微环境的相关性分析。

8、基于单细胞转录组数据,对 ccRCC不同细胞类型中 NeK6 表达情况进行了分析。

9、芫荽活性成分与 NeK6 蛋白的分子对接分析。

10、对白藜芦醇、木犀草素和槲皮素与 NeK6 蛋白的分子动力学模拟结果。

智星点评:
这套网络药理学+多组学+机器学习+分子验证的组合拳,本质上是提供了一个低成本、高产出的科研思路,只要选对合适的研究对象,灵活调整其中的技术模块,就能快速开展一项有深度、有创新性的研究,对没太多资源的科研人来说特别友好。有短平快发文想法的朋友们直接dd智星就好,说出你的想法和需求,设计个性化方案+生信分析的事交给我们就好了!
生信门

生信分析
思路设计
生信服务器
热点合集
1 | |
2 | |
3 |