
大仲昨天分享的文章大家看了么,一篇来自复旦大学缪长虹教授团队近日发表在Adv Sci上的文章,那篇文章首先通过公共数据集确认了关键基因在疾病中的作用,然后展开一系列的机制研究,大仲当时发起了一项投票,大家会不会考虑在自己课题中加入公共数据集分析。

上面是投票结果,大仲也是万万没想打,大家的想法竟然出奇得一致。既然这么多朋友喜欢这种思路,大仲以后就多给大家分享点这类文章~
今天为大家带来的是利用单细胞+空转的公共数据集做机制研究的思路,文章来自南昌大学团队,8月7日刚刚见刊~
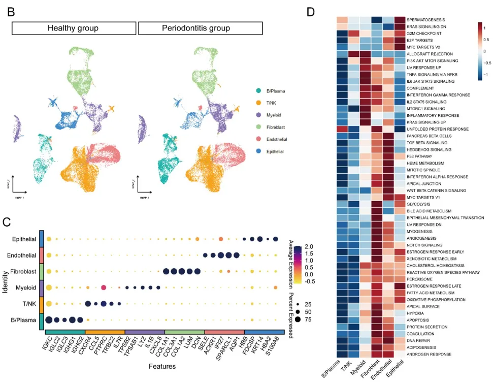
✅这篇文章的研究对象为牙周炎,作者整合了来自GEO数据库的3个单细胞RNA测序(scRNA-seq)数据集、1个空间转录组学数据和1个bulk 转录组数据集,整合多组学分析牙周组织的空间结构和细胞间通讯网络,这在牙周炎相关的研究中新意十足~
✅最重要的是,作者发现了一种新型的成纤维细胞亚群,而且该亚群与巨噬细胞之间存在密切的相互作用机制。成纤维细胞和巨噬细胞都是近年来的国自然热点,这这两类细胞一出现,文章的创新性直接就上来了。而且,文章不止是对公共数据的分析,还有体内外实验验证,最终确定了一个关键标志物——SAA1,有了这个基因(蛋白),下一步的申基目标也就有了。
总体来看,这篇文章中公共数据分析的部分占比较高,能达到80%,但也不影响它3个月拿下2区Top,最关键的是节省了大量的时间和实验经费,同时也为下一步展开深入的机制研究打下了基础,一举多得!如果你也对这种思路感兴趣,但数据筛选和分析方面有困难,随时可以滴滴大仲,好本子团队不仅可以设计思路,生信分析也不在话下哦~

题目:多组学数据表明,SAA1+ 成纤维细胞通过调节巨噬细胞的炎症反应和趋化作用,加剧了牙周炎的病情
研究背景
传统技术很难分析牙周微环境中多种细胞类型之间的复杂相互作用机制,从而限制了针对牙周炎(PD)的靶向疗法的发展。而利用多组学技术研究关键细胞簇的相互作用网络,能够系统地揭示调控机制并确定关键的治疗靶点。
研究思路
1、通过整合分析来自GEO数据库的牙周组织的scRNA-seq、空间转录组学和bulk转录组数据集。
2、对单细胞数据和bulk转录组数据进行GSVA,对各细胞类型进行功能富集分析。
3、对空间转录组数据进行聚类和空间映射,并结合空间结构和细胞间通讯网络,识别出一种功能上由血清淀粉样蛋白A1 + 成纤维细胞(SAA1 + Fib)驱动的、对疾病进展起关键作用的细胞群。
4、构建动物模型:通过结扎法建立小鼠牙周炎模型,进行微- CT、组织染色等分析。
5、细胞水平上,进行RT-qPCR、Western blot、SAA1 基因敲除、细胞增殖和迁移、免疫荧光染色等实验。
6、筛选靶向SAA1蛋白的潜在药物,并进行分子对接验证和细胞活力检测。

主要结果
成功构建了一个包含 65,979 个牙周组织细胞的单细胞转录组图谱,GSVA功能富集分析,发现基质细胞在细胞凋亡通路中显著富集。此外,髓系细胞在炎症相关通路中表现出显著富集。

空转数据分析表明正常组织中聚集较多的髓系细胞,PD组织中分布更为分散。PD 会导致细胞空间位置的变化,而髓系细胞的迁移是这些变化中至关重要的一环。

细胞通讯分析表明,髓系细胞是信号接收的最活跃细胞,而成纤维细胞则是信号发出的主要细胞。巨噬细胞与成纤维细胞之间的相互作用在PD中更为频繁。免疫荧光显示在炎症条件下,巨噬细胞(用 CD68 标记)和成纤维细胞(用α-SMA 标记)的共定位增加。

基于单细胞数据发现了一个新的成纤维细胞亚群:SAA1 + Fib 亚群,该亚群特异性表达 SAA1。SAA1 + Fib 主要富集于淋巴细胞和髓系淋巴细胞趋化作用中,以及炎症相关通路。

细胞通讯分析表明,该亚群通过分泌与趋化因子相关的信号分子(包括 SAA、CXCL 和 CSF 家族成员)来介导髓系细胞(如巨噬细胞)向病变部位的浸润。

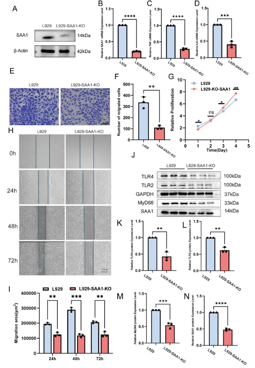
动物实验证实,PD模型小鼠的牙龈组织和外周血中的 SAA1 表达水平显著升高。

SAA1 基因敲除导致 L929 细胞的迁移能力降低、增殖活性增强,同时显著减少了诸如 IL-6 和 TNF-α 等炎症因子的分泌。

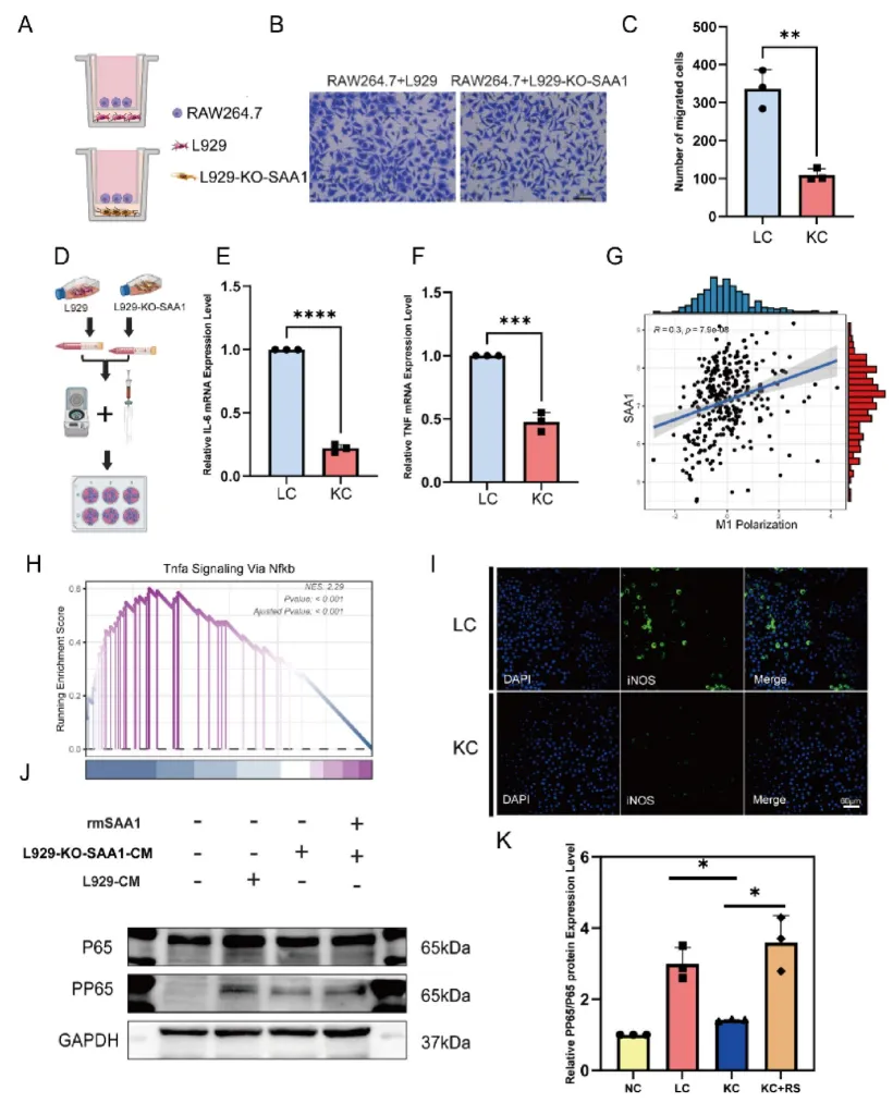
在L929细胞和 RAW264.7 细胞的共培养系统中,SAA1 基因敲除不仅减弱了成纤维细胞对巨噬细胞的趋化作用,还抑制了炎症因子的分泌,并抑制了巨噬细胞的 M1 型极化。机制研究表明,这些效应很可能是通过抑制 RAW264.7 细胞中的 NF-κB 信号通路活性而实现的。

通过 DGIdb 数据库筛选出两种针对 SAA1 的潜在药物,即阿那白滞素(AN)和萘普生钠(NS)。分子对接和细胞功能实验实验表明,AN/NS 可通过靶向 SAA1 抑制巨噬细胞中炎症因子的表达,从而发挥抗炎作用。

大仲点评
这篇文章没有做任何测序,纯靠公共数据集进行关键细胞亚群的筛选和机制的初步探究,节省了大量的用于做实验的时间和经费,简直太聪明了~做科研并不是比谁做的实验多,谁花费的精力多,而是看最终的成功是否能推动医学进步。这篇文章的研究结果就可以为牙周炎的治疗提供靶向目标,这样的结果就有临床价值,所以该研究也获得了国自然资助。
公共数据库这么多宝贵的数据并不是存贮在那里就完事了,我们要利用起来,让它们继续放光发热。不知道怎么用?直接call大仲!只需要告诉我你的研究方向,查数据、设计设计、分析这些交给我就行,你要做的就只有验证实验了!