江西
南昌
赣州
抚州
当前位置:
首页
>
南昌
>南昌八一技术学校电子线路板设计与维修课程设计
南昌八一技术学校电子线路板设计与维修课程设计
2026-03-23 20:34:25
南昌八一技术学校电子线路板设计与维修课程设计
如果你对电子线路板设计与维修领域有深入学习的需求,南昌八一技术学校作为江西地区老牌的技术培训院校,其课程设计紧密贴合行业实际需求。
接下来,我们学校将从课程定位、核心内容、实践体系、考核标准等维度,为你详细解析我校电子线路板设计与维修课程的设计逻辑。我们的观点供您选择职业项目批判参考。
一、课程定位:从"技能掌握"到"工程师素养" 南昌八一技术学校的电子线路板设计与维修课程,并非简单的技能培训,而是以培养PCB电路板设计工程师为核心目标,构建了"理论基础-软件操作-硬件实操-项目实战"的完整能力体系。
课程定位呈现三大特点: 就业导向明确:直接对接企业对"电子产品电路设计+软件硬件维修"复合型人才的需求,课程内容覆盖笔记本电脑、工业控制板、智能家电等多领域电路板技术 双技能融合:打破传统"设计"与"维修"的学科壁垒,既教授Protel等专业设计软件操作,又强化芯片级维修实操能力
素养全面培养:在技能训练基础上,融入标准化作业流程、故障分析思维、团队协作等工程师必备职业素养
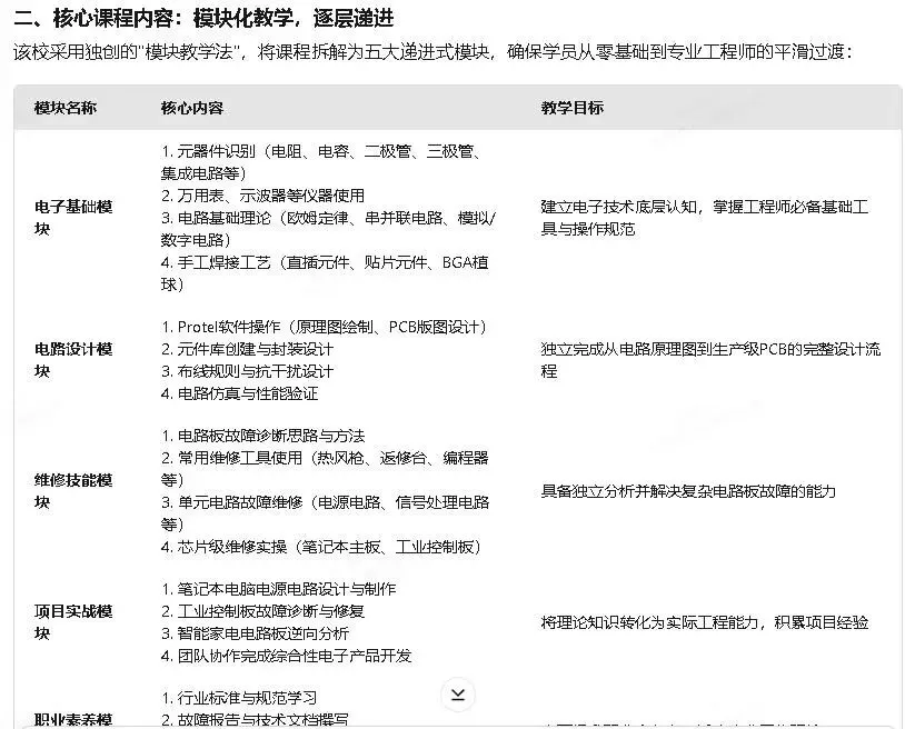
二、核心课程内容:模块化教学,逐层递进 我们学校采用独创的"模块教学法",将课程拆解为五大递进式模块,确保学员从零基础到专业工程师的平滑过渡:
模块名称 核心内容 教学目标 电子基础模块
1. 元器件识别(电阻、电容、二极管、三极管、集成电路等)
2. 万用表、示波器等仪器使用
3. 电路基础理论(欧姆定律、串并联电路、模拟/数字电路)
4. 手工焊接工艺(直插元件、贴片元件、BGA植球)
建立电子技术底层认知,掌握工程师必备基础工具与操作规范 电路设计模块
1. Protel软件操作(原理图绘制、PCB版图设计)
2. 元件库创建与封装设计
3. 布线规则与抗干扰设计
4. 电路仿真与性能验证 独立完成从电路原理图到生产级PCB的完整设计流程
维修技能模块
1. 电路板故障诊断思路与方法
2. 常用维修工具使用(热风枪、返修台、编程器等)
3. 单元电路故障维修(电源电路、信号处理电路等)
4. 芯片级维修实操(笔记本主板、工业控制板) 具备独立分析并解决复杂电路板故障的能力
项目实战模块
1. 笔记本电脑电源电路设计与制作
2. 工业控制板故障诊断与修复
3. 智能家电电路板逆向分析
4. 团队协作完成综合性电子产品开发
将理论知识转化为实际工程能力,积累项目经验
职业素养模块
1. 行业标准与规范学习
2. 故障报告与技术文档撰写
3. 客户沟通与服务意识
4. 安全生产与防静电规范 全面提升职业竞争力,适应企业工作环境
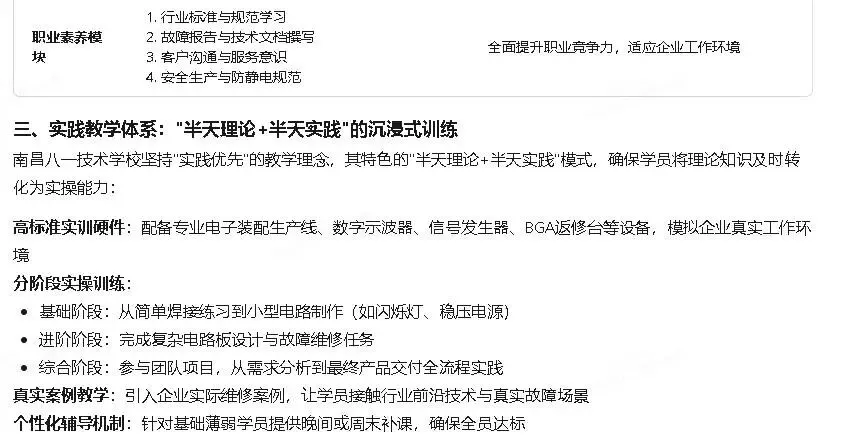
三、实践教学体系:"半天理论+半天实践"的沉浸式训练
南昌八一技术学校坚持"实践优先"的教学理念,其特色的"半天理论+半天实践"模式,确保学员将理论知识及时转化为实操能力:
高标准实训硬件:配备专业电子装配生产线、数字示波器、信号发生器、BGA返修台等设备,模拟企业真实工作环境 分阶段实操训练:
基础阶段:从简单焊接练习到小型电路制作(如闪烁灯、稳压电源)
进阶阶段:完成复杂电路板设计与故障维修任务
综合阶段:参与团队项目,从需求分析到最终产品交付全流程实践
真实案例教学:引入企业实际维修案例,让学员接触行业前沿技术与真实故障场景 个性化辅导机制:针对基础薄弱学员提供晚间或周末补课,确保全员达标
四、课程设计要求:对标行业标准,强化工程规范 该校课程设计严格遵循电子行业标准,从多个维度确保教学质量与行业需求对接:
设计流程标准化:要求学员严格遵循"需求分析-方案设计-仿真验证-PCB制作-硬件调试"的专业设计流程 技术规范明确化:
电路设计:遵循模块化设计原则,优化信号路径,减少电磁干扰 PCB布局:高频与低频元件分离,敏感元件远离噪声源,合理设计电源与地线系统 焊接工艺:
严格执行温度控制、静电防护、焊点质量等行业标准
文档管理规范化:培养学员撰写专业技术文档的能力,包括设计说明书、故障分析报告、项目总结等
工具使用专业化:要求熟练掌握Protel、Multisim、Keil等行业主流软件,达到企业工程师操作水平
五、考核评价体系:多元评价,全面检验能力 该校建立了"过程性评价+终结性考核"相结合的多元评价体系,确保全面检验学员能力:
过程性评价(60%):
课堂表现:出勤情况、学习态度、团队协作(20%)
实操训练:各模块技能考核、作业完成质量(30%)
阶段性项目:小型设计与维修任务完成情况(10%)
终结性考核(40%):
理论考试:电子基础、电路设计、维修理论知识(20%)
综合实操:独立完成指定电路板设计与维修任务(20%)
证书获取:学员完成课程后可考取《PCB电路板设计工程师》职业资格证书,提升就业竞争力
六、教学特色与优势 师资力量雄厚:与上海交通大学合作,拥有一支具备丰富企业实践经验的师资团队,授课教师均为行业资深工程师 教学模式创新:
独创"模块教学法"与"半天理论+半天实践"模式,兼顾知识系统性与实践高效性 就业保障完善:
与全国上千家企业建立人才输送合作,学员就业率达98%以上,就业区域覆盖上海、深圳、苏州等电子产业发达地区
个性化学习支持:针对基础薄弱学员提供免费补课服务,确保每个学员都能掌握核心技能 能力提升的关键启示
从南昌八一技术学校的课程设计中,我们可以提炼出电子线路板技术学习的三大关键成功要素:
理论与实践的深度融合:电子技术是一门实践性极强的学科,必须将理论知识及时通过实操巩固,形成"学习-实践-反思-提升"的闭环
标准化思维的建立:严格遵循行业标准与规范进行设计与维修,是成为专业工程师的核心标志
故障分析能力的培养:维修的核心不是"换元件",而是建立系统化的故障诊断思维,通过现象分析本质原因 南昌八一技术学校的电子线路板设计与维修课程,通过科学的课程体系、先进的教学模式和强大的资源支持,为学员搭建了从零基础到专业工程师的成长阶梯,是电子技术爱好者提升职业能力的优质选择。
本文来自网友投稿或网络内容,如有侵犯您的权益请联系我们删除,联系邮箱:wyl860211@qq.com 。
南昌大学思政专项计划考博真题、参考书、考博经验
旅客找车厢一目了然!南昌东站站台地面可直接显示车厢号
最新文章
南昌大学思政专项计划考博真题、参考书、考博经验
喜报!青云谱区教体系统作品在南昌市2025年党员教育电视片观摩交流活动中获奖!
学雷锋 庆三八 法护芳华反诈行——南昌县法院开展“巾帼进社区”反诈普法宣传活动
2026江西南昌市龙津中心幼儿园赣电华府分园招聘专任教师
南昌这几家“漂亮饭”餐厅,出片率超高!节日快到了,记得带着姐妹们冲!
媒体聚焦|《中国教育电视台》报道南昌市百花洲小学教育集团百花洲校区“开学第一课”
江西或将诞生新“特大城市”?南昌让位,上饶成了最大黑马!
赣超 | 2026赣超联赛南昌赛区招商开启!共赴足球盛宴,共享流量红利
社志资讯 | 寻找同行学校!南昌“学校社工”试点项目诚邀乡镇/城镇学校合作共建
南昌新的打卡点,进馆就问道浓香的巧克力
热门文章
南昌东站站台地标改成电子屏:可直接显示车厢号,快速找到对应候车位置,并具备自动定位、实时更新功能
觅屿蓝湾~南昌的马尔代夫
3月24日14点30!浙江新东方*南昌大学专场宣讲会来了!现场面试!
同心圆 • 闹元宵,南昌同兴达元宵节活动圆满举行!
南昌晨驰电脑回收报价更新(3月6日)
【南昌有岗】浦发银行2026年度春季校园招聘正式启动!
温情三月·以爱之名——南昌县格林美恩幼儿园新学期家长会暨亲子主题活动
【南昌同驰-bZ换购】限时2000元!bZ车型增换购福利来袭
【南昌同驰-普拉多增购】普拉多限时焕新,增换购尊享专场
南昌消防救援机动支队丨三清山林砺精兵,水泵串联筑防线
随机文章
10个月宝宝每天需要喝多少奶粉?
【南昌同驰-转介绍】转介绍购车活动|即刻推荐,享普拉多专属礼遇
【深化合作 共建共享】南昌市中心医院正式签约青云谱区紧密型城市医疗集团
江西省南昌市东湖区融媒体中心招聘时政记者
策马扬帆 启航新程 | 南昌二中心远教育集团九湾学校开学工作系列活动纪实
南昌航空大学师生热议全国两会
【招标信息】南昌市奉新县赤岸镇综合农事服务中心建设项目商品混凝土中标候选人公示
南昌大学、江西科技师范大学、南昌航空大学、江西服装学院27考研线上辅导班,赣州考研线上直播+暑假线下面授集训全程班推荐!
南昌招考应届生认定|3 类标准 + 4 大误区,一篇理清不踩雷
南昌大学2+2国际本科
平安建设 | 南昌市政开发集团召开全国“两会”期间安全稳定工作部署会暨安全稳定工作例会
基本
文件
流程
错误
SQL
调试
请求信息 : 2026-04-13 08:33:01 HTTP/2.0 GET : https://a.460.net.cn/a/480972.html
运行时间 : 0.085804s [ 吞吐率:11.65req/s ] 内存消耗:4,381.27kb 文件加载:140
缓存信息 : 0 reads,0 writes
会话信息 : SESSION_ID=de9055402218d1dd17cc10ffc3a31d03
/yingpanguazai/ssd/ssd1/www/a.460.net.cn/public/index.php ( 0.79 KB )
/yingpanguazai/ssd/ssd1/www/a.460.net.cn/vendor/autoload.php ( 0.17 KB )
/yingpanguazai/ssd/ssd1/www/a.460.net.cn/vendor/composer/autoload_real.php ( 2.49 KB )
/yingpanguazai/ssd/ssd1/www/a.460.net.cn/vendor/composer/platform_check.php ( 0.90 KB )
/yingpanguazai/ssd/ssd1/www/a.460.net.cn/vendor/composer/ClassLoader.php ( 14.03 KB )
/yingpanguazai/ssd/ssd1/www/a.460.net.cn/vendor/composer/autoload_static.php ( 4.90 KB )
/yingpanguazai/ssd/ssd1/www/a.460.net.cn/vendor/topthink/think-helper/src/helper.php ( 8.34 KB )
/yingpanguazai/ssd/ssd1/www/a.460.net.cn/vendor/topthink/think-validate/src/helper.php ( 2.19 KB )
/yingpanguazai/ssd/ssd1/www/a.460.net.cn/vendor/topthink/think-orm/src/helper.php ( 1.47 KB )
/yingpanguazai/ssd/ssd1/www/a.460.net.cn/vendor/topthink/think-orm/stubs/load_stubs.php ( 0.16 KB )
/yingpanguazai/ssd/ssd1/www/a.460.net.cn/vendor/topthink/framework/src/think/Exception.php ( 1.69 KB )
/yingpanguazai/ssd/ssd1/www/a.460.net.cn/vendor/topthink/think-container/src/Facade.php ( 2.71 KB )
/yingpanguazai/ssd/ssd1/www/a.460.net.cn/vendor/symfony/deprecation-contracts/function.php ( 0.99 KB )
/yingpanguazai/ssd/ssd1/www/a.460.net.cn/vendor/symfony/polyfill-mbstring/bootstrap.php ( 8.26 KB )
/yingpanguazai/ssd/ssd1/www/a.460.net.cn/vendor/symfony/polyfill-mbstring/bootstrap80.php ( 9.78 KB )
/yingpanguazai/ssd/ssd1/www/a.460.net.cn/vendor/symfony/var-dumper/Resources/functions/dump.php ( 1.49 KB )
/yingpanguazai/ssd/ssd1/www/a.460.net.cn/vendor/topthink/think-dumper/src/helper.php ( 0.18 KB )
/yingpanguazai/ssd/ssd1/www/a.460.net.cn/vendor/symfony/var-dumper/VarDumper.php ( 4.30 KB )
/yingpanguazai/ssd/ssd1/www/a.460.net.cn/vendor/topthink/framework/src/think/App.php ( 15.30 KB )
/yingpanguazai/ssd/ssd1/www/a.460.net.cn/vendor/topthink/think-container/src/Container.php ( 15.76 KB )
/yingpanguazai/ssd/ssd1/www/a.460.net.cn/vendor/psr/container/src/ContainerInterface.php ( 1.02 KB )
/yingpanguazai/ssd/ssd1/www/a.460.net.cn/app/provider.php ( 0.19 KB )
/yingpanguazai/ssd/ssd1/www/a.460.net.cn/vendor/topthink/framework/src/think/Http.php ( 6.04 KB )
/yingpanguazai/ssd/ssd1/www/a.460.net.cn/vendor/topthink/think-helper/src/helper/Str.php ( 7.29 KB )
/yingpanguazai/ssd/ssd1/www/a.460.net.cn/vendor/topthink/framework/src/think/Env.php ( 4.68 KB )
/yingpanguazai/ssd/ssd1/www/a.460.net.cn/app/common.php ( 0.03 KB )
/yingpanguazai/ssd/ssd1/www/a.460.net.cn/vendor/topthink/framework/src/helper.php ( 18.78 KB )
/yingpanguazai/ssd/ssd1/www/a.460.net.cn/vendor/topthink/framework/src/think/Config.php ( 5.54 KB )
/yingpanguazai/ssd/ssd1/www/a.460.net.cn/config/app.php ( 0.95 KB )
/yingpanguazai/ssd/ssd1/www/a.460.net.cn/config/cache.php ( 0.78 KB )
/yingpanguazai/ssd/ssd1/www/a.460.net.cn/config/console.php ( 0.23 KB )
/yingpanguazai/ssd/ssd1/www/a.460.net.cn/config/cookie.php ( 0.56 KB )
/yingpanguazai/ssd/ssd1/www/a.460.net.cn/config/database.php ( 2.48 KB )
/yingpanguazai/ssd/ssd1/www/a.460.net.cn/vendor/topthink/framework/src/think/facade/Env.php ( 1.67 KB )
/yingpanguazai/ssd/ssd1/www/a.460.net.cn/config/filesystem.php ( 0.61 KB )
/yingpanguazai/ssd/ssd1/www/a.460.net.cn/config/lang.php ( 0.91 KB )
/yingpanguazai/ssd/ssd1/www/a.460.net.cn/config/log.php ( 1.35 KB )
/yingpanguazai/ssd/ssd1/www/a.460.net.cn/config/middleware.php ( 0.19 KB )
/yingpanguazai/ssd/ssd1/www/a.460.net.cn/config/route.php ( 1.89 KB )
/yingpanguazai/ssd/ssd1/www/a.460.net.cn/config/session.php ( 0.57 KB )
/yingpanguazai/ssd/ssd1/www/a.460.net.cn/config/trace.php ( 0.34 KB )
/yingpanguazai/ssd/ssd1/www/a.460.net.cn/config/view.php ( 0.82 KB )
/yingpanguazai/ssd/ssd1/www/a.460.net.cn/app/event.php ( 0.25 KB )
/yingpanguazai/ssd/ssd1/www/a.460.net.cn/vendor/topthink/framework/src/think/Event.php ( 7.67 KB )
/yingpanguazai/ssd/ssd1/www/a.460.net.cn/app/service.php ( 0.13 KB )
/yingpanguazai/ssd/ssd1/www/a.460.net.cn/app/AppService.php ( 0.26 KB )
/yingpanguazai/ssd/ssd1/www/a.460.net.cn/vendor/topthink/framework/src/think/Service.php ( 1.64 KB )
/yingpanguazai/ssd/ssd1/www/a.460.net.cn/vendor/topthink/framework/src/think/Lang.php ( 7.35 KB )
/yingpanguazai/ssd/ssd1/www/a.460.net.cn/vendor/topthink/framework/src/lang/zh-cn.php ( 13.70 KB )
/yingpanguazai/ssd/ssd1/www/a.460.net.cn/vendor/topthink/framework/src/think/initializer/Error.php ( 3.31 KB )
/yingpanguazai/ssd/ssd1/www/a.460.net.cn/vendor/topthink/framework/src/think/initializer/RegisterService.php ( 1.33 KB )
/yingpanguazai/ssd/ssd1/www/a.460.net.cn/vendor/services.php ( 0.14 KB )
/yingpanguazai/ssd/ssd1/www/a.460.net.cn/vendor/topthink/framework/src/think/service/PaginatorService.php ( 1.52 KB )
/yingpanguazai/ssd/ssd1/www/a.460.net.cn/vendor/topthink/framework/src/think/service/ValidateService.php ( 0.99 KB )
/yingpanguazai/ssd/ssd1/www/a.460.net.cn/vendor/topthink/framework/src/think/service/ModelService.php ( 2.04 KB )
/yingpanguazai/ssd/ssd1/www/a.460.net.cn/vendor/topthink/think-trace/src/Service.php ( 0.77 KB )
/yingpanguazai/ssd/ssd1/www/a.460.net.cn/vendor/topthink/framework/src/think/Middleware.php ( 6.72 KB )
/yingpanguazai/ssd/ssd1/www/a.460.net.cn/vendor/topthink/framework/src/think/initializer/BootService.php ( 0.77 KB )
/yingpanguazai/ssd/ssd1/www/a.460.net.cn/vendor/topthink/think-orm/src/Paginator.php ( 11.86 KB )
/yingpanguazai/ssd/ssd1/www/a.460.net.cn/vendor/topthink/think-validate/src/Validate.php ( 63.20 KB )
/yingpanguazai/ssd/ssd1/www/a.460.net.cn/vendor/topthink/think-orm/src/Model.php ( 23.55 KB )
/yingpanguazai/ssd/ssd1/www/a.460.net.cn/vendor/topthink/think-orm/src/model/concern/Attribute.php ( 21.05 KB )
/yingpanguazai/ssd/ssd1/www/a.460.net.cn/vendor/topthink/think-orm/src/model/concern/AutoWriteData.php ( 4.21 KB )
/yingpanguazai/ssd/ssd1/www/a.460.net.cn/vendor/topthink/think-orm/src/model/concern/Conversion.php ( 6.44 KB )
/yingpanguazai/ssd/ssd1/www/a.460.net.cn/vendor/topthink/think-orm/src/model/concern/DbConnect.php ( 5.16 KB )
/yingpanguazai/ssd/ssd1/www/a.460.net.cn/vendor/topthink/think-orm/src/model/concern/ModelEvent.php ( 2.33 KB )
/yingpanguazai/ssd/ssd1/www/a.460.net.cn/vendor/topthink/think-orm/src/model/concern/RelationShip.php ( 28.29 KB )
/yingpanguazai/ssd/ssd1/www/a.460.net.cn/vendor/topthink/think-helper/src/contract/Arrayable.php ( 0.09 KB )
/yingpanguazai/ssd/ssd1/www/a.460.net.cn/vendor/topthink/think-helper/src/contract/Jsonable.php ( 0.13 KB )
/yingpanguazai/ssd/ssd1/www/a.460.net.cn/vendor/topthink/think-orm/src/model/contract/Modelable.php ( 0.09 KB )
/yingpanguazai/ssd/ssd1/www/a.460.net.cn/vendor/topthink/framework/src/think/Db.php ( 2.88 KB )
/yingpanguazai/ssd/ssd1/www/a.460.net.cn/vendor/topthink/think-orm/src/DbManager.php ( 8.52 KB )
/yingpanguazai/ssd/ssd1/www/a.460.net.cn/vendor/topthink/framework/src/think/Log.php ( 6.28 KB )
/yingpanguazai/ssd/ssd1/www/a.460.net.cn/vendor/topthink/framework/src/think/Manager.php ( 3.92 KB )
/yingpanguazai/ssd/ssd1/www/a.460.net.cn/vendor/psr/log/src/LoggerTrait.php ( 2.69 KB )
/yingpanguazai/ssd/ssd1/www/a.460.net.cn/vendor/psr/log/src/LoggerInterface.php ( 2.71 KB )
/yingpanguazai/ssd/ssd1/www/a.460.net.cn/vendor/topthink/framework/src/think/Cache.php ( 4.92 KB )
/yingpanguazai/ssd/ssd1/www/a.460.net.cn/vendor/psr/simple-cache/src/CacheInterface.php ( 4.71 KB )
/yingpanguazai/ssd/ssd1/www/a.460.net.cn/vendor/topthink/think-helper/src/helper/Arr.php ( 16.63 KB )
/yingpanguazai/ssd/ssd1/www/a.460.net.cn/vendor/topthink/framework/src/think/cache/driver/File.php ( 7.84 KB )
/yingpanguazai/ssd/ssd1/www/a.460.net.cn/vendor/topthink/framework/src/think/cache/Driver.php ( 9.03 KB )
/yingpanguazai/ssd/ssd1/www/a.460.net.cn/vendor/topthink/framework/src/think/contract/CacheHandlerInterface.php ( 1.99 KB )
/yingpanguazai/ssd/ssd1/www/a.460.net.cn/app/Request.php ( 0.09 KB )
/yingpanguazai/ssd/ssd1/www/a.460.net.cn/vendor/topthink/framework/src/think/Request.php ( 55.78 KB )
/yingpanguazai/ssd/ssd1/www/a.460.net.cn/app/middleware.php ( 0.25 KB )
/yingpanguazai/ssd/ssd1/www/a.460.net.cn/vendor/topthink/framework/src/think/Pipeline.php ( 2.61 KB )
/yingpanguazai/ssd/ssd1/www/a.460.net.cn/vendor/topthink/think-trace/src/TraceDebug.php ( 3.40 KB )
/yingpanguazai/ssd/ssd1/www/a.460.net.cn/vendor/topthink/framework/src/think/middleware/SessionInit.php ( 1.94 KB )
/yingpanguazai/ssd/ssd1/www/a.460.net.cn/vendor/topthink/framework/src/think/Session.php ( 1.80 KB )
/yingpanguazai/ssd/ssd1/www/a.460.net.cn/vendor/topthink/framework/src/think/session/driver/File.php ( 6.27 KB )
/yingpanguazai/ssd/ssd1/www/a.460.net.cn/vendor/topthink/framework/src/think/contract/SessionHandlerInterface.php ( 0.87 KB )
/yingpanguazai/ssd/ssd1/www/a.460.net.cn/vendor/topthink/framework/src/think/session/Store.php ( 7.12 KB )
/yingpanguazai/ssd/ssd1/www/a.460.net.cn/vendor/topthink/framework/src/think/Route.php ( 23.73 KB )
/yingpanguazai/ssd/ssd1/www/a.460.net.cn/vendor/topthink/framework/src/think/route/RuleName.php ( 5.75 KB )
/yingpanguazai/ssd/ssd1/www/a.460.net.cn/vendor/topthink/framework/src/think/route/Domain.php ( 2.53 KB )
/yingpanguazai/ssd/ssd1/www/a.460.net.cn/vendor/topthink/framework/src/think/route/RuleGroup.php ( 22.43 KB )
/yingpanguazai/ssd/ssd1/www/a.460.net.cn/vendor/topthink/framework/src/think/route/Rule.php ( 26.95 KB )
/yingpanguazai/ssd/ssd1/www/a.460.net.cn/vendor/topthink/framework/src/think/route/RuleItem.php ( 9.78 KB )
/yingpanguazai/ssd/ssd1/www/a.460.net.cn/route/app.php ( 1.72 KB )
/yingpanguazai/ssd/ssd1/www/a.460.net.cn/vendor/topthink/framework/src/think/facade/Route.php ( 4.70 KB )
/yingpanguazai/ssd/ssd1/www/a.460.net.cn/vendor/topthink/framework/src/think/route/dispatch/Controller.php ( 4.74 KB )
/yingpanguazai/ssd/ssd1/www/a.460.net.cn/vendor/topthink/framework/src/think/route/Dispatch.php ( 10.44 KB )
/yingpanguazai/ssd/ssd1/www/a.460.net.cn/app/controller/Index.php ( 4.81 KB )
/yingpanguazai/ssd/ssd1/www/a.460.net.cn/app/BaseController.php ( 2.05 KB )
/yingpanguazai/ssd/ssd1/www/a.460.net.cn/vendor/topthink/think-orm/src/facade/Db.php ( 0.93 KB )
/yingpanguazai/ssd/ssd1/www/a.460.net.cn/vendor/topthink/think-orm/src/db/connector/Mysql.php ( 5.44 KB )
/yingpanguazai/ssd/ssd1/www/a.460.net.cn/vendor/topthink/think-orm/src/db/PDOConnection.php ( 52.47 KB )
/yingpanguazai/ssd/ssd1/www/a.460.net.cn/vendor/topthink/think-orm/src/db/Connection.php ( 8.39 KB )
/yingpanguazai/ssd/ssd1/www/a.460.net.cn/vendor/topthink/think-orm/src/db/ConnectionInterface.php ( 4.57 KB )
/yingpanguazai/ssd/ssd1/www/a.460.net.cn/vendor/topthink/think-orm/src/db/builder/Mysql.php ( 16.58 KB )
/yingpanguazai/ssd/ssd1/www/a.460.net.cn/vendor/topthink/think-orm/src/db/Builder.php ( 24.06 KB )
/yingpanguazai/ssd/ssd1/www/a.460.net.cn/vendor/topthink/think-orm/src/db/BaseBuilder.php ( 27.50 KB )
/yingpanguazai/ssd/ssd1/www/a.460.net.cn/vendor/topthink/think-orm/src/db/Query.php ( 15.71 KB )
/yingpanguazai/ssd/ssd1/www/a.460.net.cn/vendor/topthink/think-orm/src/db/BaseQuery.php ( 45.13 KB )
/yingpanguazai/ssd/ssd1/www/a.460.net.cn/vendor/topthink/think-orm/src/db/concern/TimeFieldQuery.php ( 7.43 KB )
/yingpanguazai/ssd/ssd1/www/a.460.net.cn/vendor/topthink/think-orm/src/db/concern/AggregateQuery.php ( 3.26 KB )
/yingpanguazai/ssd/ssd1/www/a.460.net.cn/vendor/topthink/think-orm/src/db/concern/ModelRelationQuery.php ( 20.07 KB )
/yingpanguazai/ssd/ssd1/www/a.460.net.cn/vendor/topthink/think-orm/src/db/concern/ParamsBind.php ( 3.66 KB )
/yingpanguazai/ssd/ssd1/www/a.460.net.cn/vendor/topthink/think-orm/src/db/concern/ResultOperation.php ( 7.01 KB )
/yingpanguazai/ssd/ssd1/www/a.460.net.cn/vendor/topthink/think-orm/src/db/concern/WhereQuery.php ( 19.37 KB )
/yingpanguazai/ssd/ssd1/www/a.460.net.cn/vendor/topthink/think-orm/src/db/concern/JoinAndViewQuery.php ( 7.11 KB )
/yingpanguazai/ssd/ssd1/www/a.460.net.cn/vendor/topthink/think-orm/src/db/concern/TableFieldInfo.php ( 2.63 KB )
/yingpanguazai/ssd/ssd1/www/a.460.net.cn/vendor/topthink/think-orm/src/db/concern/Transaction.php ( 2.77 KB )
/yingpanguazai/ssd/ssd1/www/a.460.net.cn/vendor/topthink/framework/src/think/log/driver/File.php ( 5.96 KB )
/yingpanguazai/ssd/ssd1/www/a.460.net.cn/vendor/topthink/framework/src/think/contract/LogHandlerInterface.php ( 0.86 KB )
/yingpanguazai/ssd/ssd1/www/a.460.net.cn/vendor/topthink/framework/src/think/log/Channel.php ( 3.89 KB )
/yingpanguazai/ssd/ssd1/www/a.460.net.cn/vendor/topthink/framework/src/think/event/LogRecord.php ( 1.02 KB )
/yingpanguazai/ssd/ssd1/www/a.460.net.cn/vendor/topthink/think-helper/src/Collection.php ( 16.47 KB )
/yingpanguazai/ssd/ssd1/www/a.460.net.cn/vendor/topthink/framework/src/think/facade/View.php ( 1.70 KB )
/yingpanguazai/ssd/ssd1/www/a.460.net.cn/vendor/topthink/framework/src/think/View.php ( 4.39 KB )
/yingpanguazai/ssd/ssd1/www/a.460.net.cn/vendor/topthink/framework/src/think/Response.php ( 8.81 KB )
/yingpanguazai/ssd/ssd1/www/a.460.net.cn/vendor/topthink/framework/src/think/response/View.php ( 3.29 KB )
/yingpanguazai/ssd/ssd1/www/a.460.net.cn/vendor/topthink/framework/src/think/Cookie.php ( 6.06 KB )
/yingpanguazai/ssd/ssd1/www/a.460.net.cn/vendor/topthink/think-view/src/Think.php ( 8.38 KB )
/yingpanguazai/ssd/ssd1/www/a.460.net.cn/vendor/topthink/framework/src/think/contract/TemplateHandlerInterface.php ( 1.60 KB )
/yingpanguazai/ssd/ssd1/www/a.460.net.cn/vendor/topthink/think-template/src/Template.php ( 46.61 KB )
/yingpanguazai/ssd/ssd1/www/a.460.net.cn/vendor/topthink/think-template/src/template/driver/File.php ( 2.41 KB )
/yingpanguazai/ssd/ssd1/www/a.460.net.cn/vendor/topthink/think-template/src/template/contract/DriverInterface.php ( 0.86 KB )
/yingpanguazai/ssd/ssd1/www/a.460.net.cn/runtime/temp/80ec142d437acc197a4b556a08c383fc.php ( 11.98 KB )
/yingpanguazai/ssd/ssd1/www/a.460.net.cn/vendor/topthink/think-trace/src/Html.php ( 4.42 KB )
CONNECT:[ UseTime:0.000439s ] mysql:host=127.0.0.1;port=3306;dbname=aa460;charset=utf8mb4
SHOW FULL COLUMNS FROM `fenlei` [ RunTime:0.000731s ]
SELECT * FROM `fenlei` WHERE `fid` = 0 [ RunTime:0.000260s ]
SELECT * FROM `fenlei` WHERE `fid` = 63 [ RunTime:0.000252s ]
SHOW FULL COLUMNS FROM `set` [ RunTime:0.000507s ]
SELECT * FROM `set` [ RunTime:0.000523s ]
SHOW FULL COLUMNS FROM `article` [ RunTime:0.000643s ]
SELECT * FROM `article` WHERE `id` = 480972 LIMIT 1 [ RunTime:0.002825s ]
UPDATE `article` SET `lasttime` = 1776040381 WHERE `id` = 480972 [ RunTime:0.001648s ]
SELECT * FROM `fenlei` WHERE `id` = 64 LIMIT 1 [ RunTime:0.000242s ]
SELECT * FROM `article` WHERE `id` < 480972 ORDER BY `id` DESC LIMIT 1 [ RunTime:0.000484s ]
SELECT * FROM `article` WHERE `id` > 480972 ORDER BY `id` ASC LIMIT 1 [ RunTime:0.000378s ]
SELECT * FROM `article` WHERE `id` < 480972 ORDER BY `id` DESC LIMIT 10 [ RunTime:0.003221s ]
SELECT * FROM `article` WHERE `id` < 480972 ORDER BY `id` DESC LIMIT 10,10 [ RunTime:0.000662s ]
SELECT * FROM `article` WHERE `id` < 480972 ORDER BY `id` DESC LIMIT 20,10 [ RunTime:0.005837s ]
0.087439s