文献学习
本研究先通过 GEO 数据库筛选心肌梗死差异表达基因,发现 PLAC8 显著下调,以此为切入点,构建小鼠 LAD 结扎心梗模型和缺氧诱导 H9C2 细胞模型,利用 PCR、Western blot 验证模型中 PLAC8 低表达且凋亡相关蛋白高表达,再通过腺病毒过表达 PLAC8,结合 HE、TTC、Tunel 等染色及蛋白检测,观察到心肌损伤、梗死面积和细胞凋亡均改善,同时发现 MEK/ERK 和 NF-κB/p65 通路被抑制;进一步采用 MEK 抑制剂 U0126 反向验证,发现其逆转了 PLAC8 过表达的治疗效应,最终证实 PLAC8 在缺氧条件下可通过抑制 MEK/ERK 信号通路,减少心肌细胞凋亡,改善心肌梗死损伤,为心梗的诊断和治疗提供了新的分子靶点和研究思路。

研究背景
心肌梗死发病率居高不下,冠脉供血不足引发的心肌细胞凋亡是急性心梗的重要诱因,心梗后心肌细胞丢失会导致心室重构和心力衰竭,成年心肌细胞增殖能力有限,寻找抑制心肌细胞凋亡的安全有效策略是心梗心脏修复的关键,而 PLAC8 与心梗及 MEK/ERK 通路的关联尚未明确,MEK/ERK 通路过度激活会加重心梗后心肌纤维化和心功能恶化,调控该通路或为心梗治疗潜在方向。
研究方案
先通过 GEO 数据库筛选心肌缺血相关差异表达基因,确定 PLAC8 为核心研究靶点;随后构建小鼠 LAD 结扎心梗模型和缺氧诱导 H9C2 细胞模型,验证模型中 PLAC8 的表达变化;再通过腺病毒介导 PLAC8 过表达,从动物和细胞层面检测心肌损伤、梗死面积、细胞凋亡及相关通路分子的表达;最后采用 MEK 特异性抑制剂 U0126 进行反向验证,明确 PLAC8 发挥心肌保护作用的分子通路为 MEK/ERK,同时探究其对 NF-κB/p65 通路的调控作用。
研究结果
1. 心肌缺血组织和缺氧诱导的 H9C2 细胞中 PLAC8 的 mRNA 和蛋白表达均显著下调;2. 过表达 PLAC8 可改善心梗小鼠心肌组织排列、减少炎性细胞浸润,缩小梗死面积,降低心肌细胞凋亡率,同时下调心肌损伤标志物 ANP、BNP 等和炎症因子 IL-1β、TNF-α 的表达;3. 过表达 PLAC8 可在动物和细胞模型中显著抑制 MEK/ERK 通路的磷酸化激活,同时下调 NF-κB/p65 通路的活化及 p65 的核转位;4. MEK 抑制剂 U0126 可逆转 PLAC8 过表达对缺氧 H9C2 细胞的抗凋亡作用,同时恢复 MEK/ERK 和 NF-κB/p65 通路的激活状态。

Fig 1:验证心肌缺血组织和缺氧诱导的 H9C2 细胞中 PLAC8 表达均显著受抑,从数据库和实验模型两个层面确定 PLAC8 与心肌缺血缺氧的相关性,为后续研究奠定靶点基础。

Fig 2:证明过表达 PLAC8 可显著减轻心梗小鼠的心肌损伤,具体表现为改善心肌形态、缩小梗死面积、减少心肌细胞凋亡,同时下调心肌损伤标志物和炎症因子,明确 PLAC8 的体内心肌保护作用。

Fig 3:揭示心梗小鼠中过表达 PLAC8 可显著抑制心肌组织中 MEK/ERK 通路的磷酸化激活,同时抑制 NF-κB/p65 通路的活化及 p65 核转位,初步明确 PLAC8 发挥作用的潜在分子通路。

Fig 4:在细胞层面验证过表达 PLAC8 可逆转缺氧诱导的 H9C2 细胞损伤,减少细胞凋亡,同时抑制 MEK/ERK 和 NF-κB/p65 通路的激活,与动物实验结果相互印证,明确 PLAC8 的体外心肌保护作用及通路调控机制。

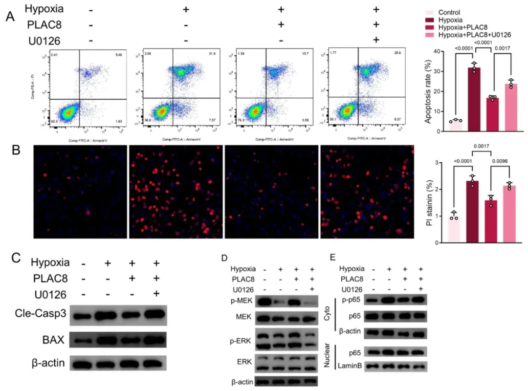
Fig 5:通过 MEK 抑制剂 U0126 反向验证,证实其可逆转 PLAC8 过表达对缺氧 H9C2 细胞的抗凋亡效应和通路抑制作用,最终明确 MEK/ERK 通路是 PLAC8 发挥心肌保护作用的核心通路。
研究结论
本研究证实 PLAC8 在心肌梗死模型中低表达,过表达 PLAC8 可通过抑制 MEK/ERK 通路减少心肌细胞凋亡、减轻心肌损伤,同时下调 NF-κB/p65 通路改善炎症反应,为心梗治疗提供了新的分子靶点;目前心梗年轻化趋势凸显,PLAC8 作为差异表达基因,其低表达与心梗后心肌凋亡、心功能恶化密切相关,过表达 PLAC8 还可下调心梗相关损伤标志物,延缓心梗向心力衰竭的进展,进一步验证了其治疗潜力。本研究也存在局限性,未开展人群水平的研究分析 PLAC8 表达与心梗的临床关联,也未深入探究 PLAC8 调控 MEK/ERK 通路的具体分子结合机制,且未对 PLAC8 进行体内敲除验证,后续还需开展临床样本研究和更深入的分子机制探索,同时可开发靶向 PLAC8 的小分子药物,为其临床转化提供依据。
本文中使用的图片来源Pubmed,因客观原因未能与权利人取得联系。本平台出于学术交流目的引用,无意侵犯原作者权益。如权利人认为不妥,请及时联系公众号后台,我们将立即删除或协商解决。
医学国自然,省自然,博士课题设计,医学实验外包,医学SCI,实验方案设计,免费的线上博导一对一沟通,确认实力后再谈合作,科研合作可以加微信:SCI971SCI

国家杰青一对一答疑视频
医学省自然申请答疑,立项的关键条件是哪一些?从哪些方向可以杀出重围
临床型博士如何准备国青标书?没有预实验怎么办?专家一对一解答规划
中医药科研研究
