导读:本研究抓住了骨关节炎的核心矛盾——ROS清除链条不完整。作者用“预嵌入+激活”的界面重构思路,把原本偏CAT样活性的Co-MOF,改造成能把SOD样活性一起拉起来的双酶纳米平台,最后不仅减轻炎症、护软骨,还把疼痛敏化也一并压了下去。

• 提出“预嵌入Zn2+—多巴胺激活重构”策略,在保持MOF骨架稳定性的同时,精准激活Co位点的SOD样活性。
• 把原本失衡的SOD-CAT串联清除过程真正打通,实现从超氧阴离子到过氧化氢再到氧气/水的全链路ROS清除。
• 机制上锁定ROS-S100A8/NF-κB正反馈轴,证明材料不是单纯清除自由基,而是在重塑骨关节炎免疫微环境。
• 同时覆盖“结构修复+症状缓解”两端,既促进软骨基质合成、减轻降解,又抑制外周神经敏化,带来持续镇痛效果。
骨关节炎并不只是“关节磨损”,近几年研究发现,滑膜炎症微环境才是推动疾病持续进展的关键枢纽。尤其是M1型巨噬细胞偏高时,会持续释放ROS、IL-1β、TNF-α等炎症因子,一边通过NF-κB信号放大基质金属蛋白酶和聚集蛋白聚糖酶表达,加速软骨基质塌陷;另一边,组织损伤后释放出来的危险相关分子又会反过来刺激巨噬细胞继续向M1方向偏移,于是“炎症—氧化应激—组织破坏”这个闭环越转越快。
临床上,无论是NSAIDs、糖皮质激素关节腔注射,还是透明质酸补充,本质上都更偏向短期控症,往往很难从源头上切断这个恶性循环,更谈不上真正逆转软骨结构损伤。对终末期患者来说,关节置换虽然有效,但创伤大、费用高,且不是全部适合。
传统钴基金属有机框架纳米酶通常CAT样活性不错,但SOD样活性偏弱,导致ROS只能清掉一部分,前端的超氧阴离子还在,后面的炎症和损伤信号就很难真正压住。作者据此提出“预嵌入/激活”双步界面工程策略,先把Zn2+预嵌入Co基ZIF框架中,得到一个既稳定又可激活的前体;随后用多巴胺驱动界面纳米重构,把潜伏的Zn/Co-N配位环境重塑成更有利于SOD反应发生的Co-N/O杂化界面。
重构后的ZIFZn/Co@PDA不仅保住了原有CAT样能力,还把SOD样活性显著拉高,真正实现了“先歧化超氧阴离子、再分解过氧化氢”的级联催化。体外实验显示,它能高效清除细胞内ROS和⋅O2−,恢复线粒体膜电位、ATP生成和Ca2+稳态,并把巨噬细胞从促炎M1型重新推向抗炎M2型。进一步通过RNA-seq和分子验证,作者将其核心作用机制定位到S100A8/TLR4/NF-κB轴。在动物实验中,这种免疫微环境重塑最后转化为两个非常关键的终点:一是软骨结构和基质代谢得到修复,二是外周神经敏化被抑制,骨关节炎相关疼痛明显下降。
ZIFZn/Co@PDA纳米酶的制备流程及其治疗骨关节炎的总体作用示意图
作者先用Zn/Co双金属构建稳定前体,再借助多巴胺在颗粒表面触发界面纳米重构,把原本偏静态的配位环境改造成更利于电子转移的活性界面。后续围绕“ROS清除—巨噬细胞极化—软骨保护—镇痛”这条主线,逐层验证材料设计是否真的转化为治疗收益。
材料表征与界面重构
作者用TEM、EDS、XRD、UV-vis、FTIR、Raman、XPS和BET等手段,从形貌、元素分布、晶体结构、表面电位和孔结构多个层面证明:PDA确实包覆并重塑了ZIFZn/Co表面,同时主体骨架并没有被彻底破坏,而是形成了更有利于反应物进入的层级核壳界面。
Figure 1:ZIFZn/Co与ZIFZn/Co@PDA的理化表征,包括TEM/EDS、Zeta电位、XRD、UV-vis、FTIR、Raman、XPS及氮吸附-脱附分析。

双酶活性与SOD激活机制
接下来作者重点看催化性能。结果显示,PDA重构后材料对H2O2依旧保持良好CAT样活性,但更关键的是SOD样活性被明显激活,IC50大幅下降。配合XPS精细分析可以看到,界面重构改变了氮配位形式和Co价态,让活性中心具备更强的电子调控能力,这也是后续能把ROS全链路清除掉的关键。
Figure 2:ZIFZn/Co与ZIFZn/Co@PDA的酶样活性比较,以及DA驱动SOD样活性增强的化学环境机制分析。

理论计算解释活性提升来源
实验现象之外,作者又用DFT把机制补得更扎实。差分电荷密度、Bader电荷和PDOS结果说明,PDA参与后,Co位点周围电子重新分布,界面耦合更强,更利于超氧阴离子吸附和后续电子转移。自由能分析进一步说明,新界面能显著降低SOD反应能垒,从理论层面解释了为什么这个材料会“更会清ROS”。
Figure 3:纳米酶的密度泛函理论分析,包括初始模型、差分电荷密度、Bader电荷、PDOS以及CAT/SOD反应能量变化曲线。

ROS清除与线粒体功能恢复
作者在LPS刺激的RAW264.7模型中发现,ZIFZn/Co@PDA能明显降低总ROS和⋅O2−水平,同时恢复JC-1反映的线粒体膜电位,提升ATP生成,并改善细胞内钙稳态。也就是说,它不是只在试管里好看,而是真把氧化应激源头和线粒体损伤一起往回拉了。
Figure 4:ZIFZn/Co@PDA在体外清除ROS并恢复线粒体功能的结果,包括DCFH-DA、DHE、JC-1及ATP检测。

抗炎作用与巨噬细胞极化重编程
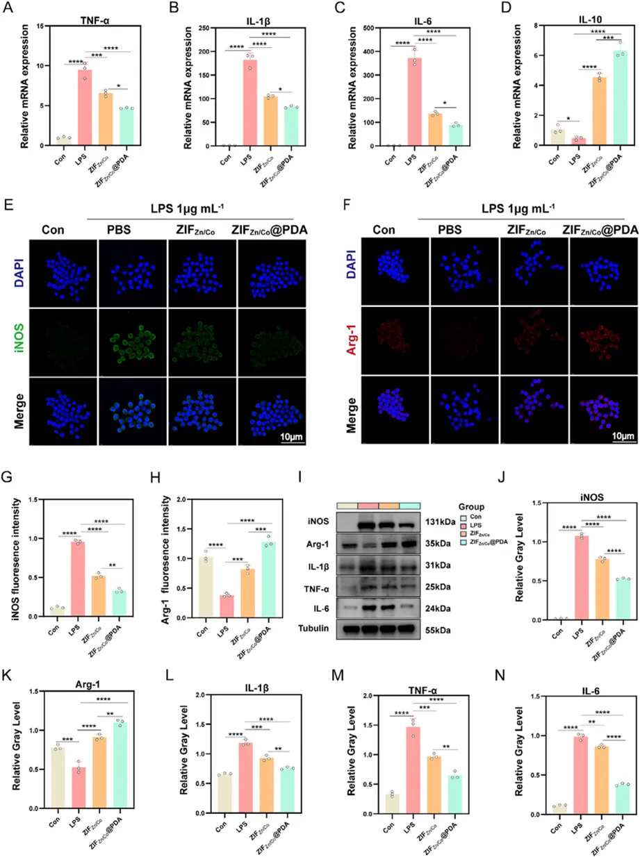
在骨关节炎微环境里,ROS下降只是第一步,更重要的是免疫表型能不能改。qRT-PCR、免疫荧光和Western blot都表明,处理后促炎因子TNF-α、IL-1β、IL-6下降,抗炎因子IL-10上升,iNOS被抑制而Arg-1恢复。说明这个纳米酶确实把巨噬细胞从M1偏向重新拉回到了更有利于组织修复的M2方向。
Figure 5:ZIFZn/Co@PDA在体外的抗炎作用及其促进巨噬细胞由M1向M2重极化的结果。

免疫微环境改善后对软骨和神经的连锁收益
作者没有停留在巨噬细胞本身,而是继续做了条件培养基实验。结果很直观:被该材料“净化”过的巨噬细胞微环境,可以减轻软骨细胞蛋白聚糖流失,提升Collagen II和SOX9,降低ADAMTS5和MMP3;同时还能抑制RSC96细胞迁移及NGF、c-Fos表达,提示其对神经异常激活也有压制作用。
Figure 6:通过调控免疫微环境,ZIFZn/Co@PDA对软骨细胞代谢和外周神经相关细胞激活的双重调控作用。

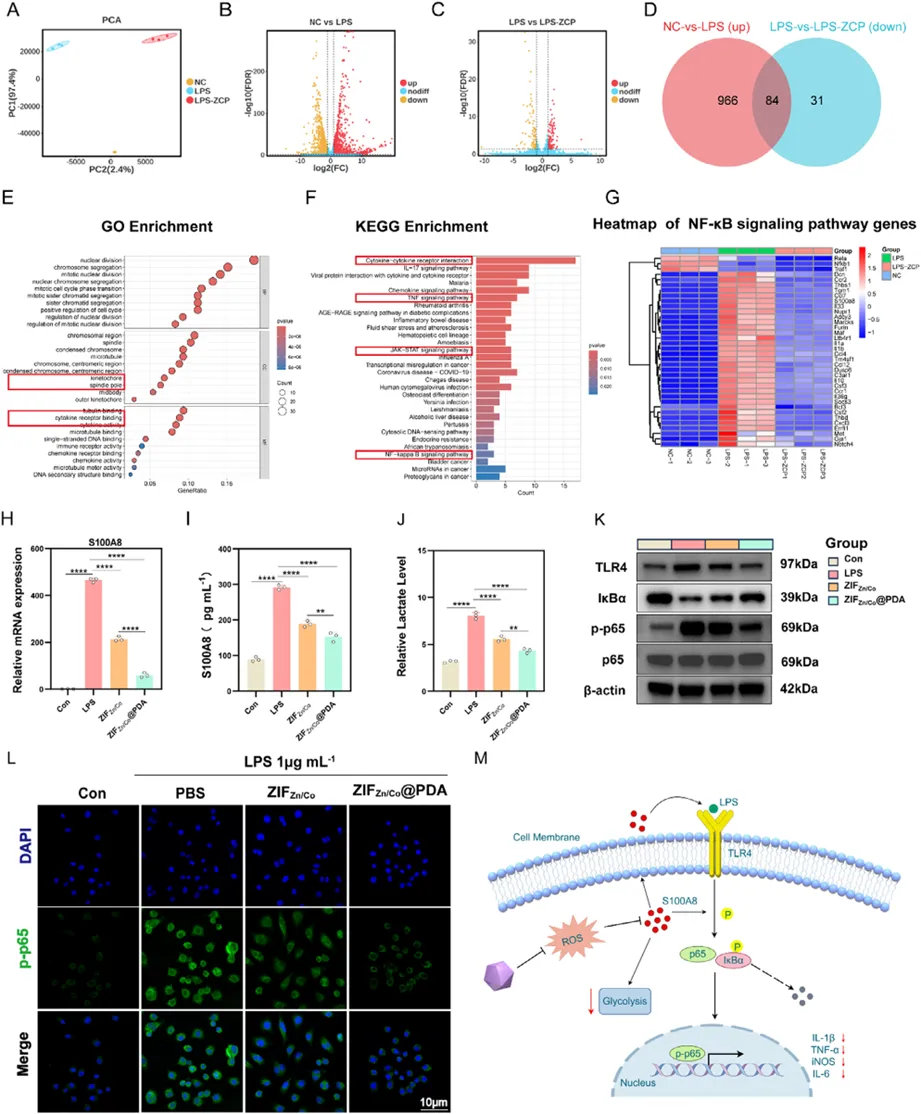
作用通路锁定在S100A8/NF-κB轴
为了把机制说清楚,作者进一步做了RNA-seq。差异基因分析提示NF-κB通路是关键靶点,其中S100A8被特别明显地拉下来。后续qPCR、ELISA、Western blot和p-p65核转位实验共同证明,材料通过清除ROS抑制S100A8表达,继而压制TLR4/IκBα/p65信号和糖酵解重编程,打断了促炎正反馈。
Figure 7:ZIFZn/Co@PDA的抗炎与免疫调控机制,重点展示RNA-seq、S100A8验证、NF-κB信号及机制示意图。

动物实验验证修复与镇痛并进
最后在改良Hulth大鼠OA模型中,作者把体外结论落到了体内终点。关节软骨大体观察、HE、SO/FG、OARSI评分和Collagen II染色都提示软骨退变明显减轻;滑膜炎症评分及炎症因子也同步下降。更值得注意的是,von Frey和热板实验显示机械痛阈、热痛阈都得到改善,说明这个体系不仅护软骨,还确实能缓解疼痛。
Figure 8:ZIFZn/Co@PDA在体内治疗骨关节炎的效果,包括动物实验设计、软骨修复、滑膜炎抑制及疼痛行为学评估。
本研究不只是又做出了一种“抗氧化纳米材料”,而是把材料设计和骨关节炎病理机制扣得很紧。作者看到了一个长期存在但很少被真正解决的问题:很多Co基纳米酶CAT样活性很强,却在SOD样活性上掉链子,结果就是ROS清除停在半路,最上游的⋅O2−还在,后面炎症、线粒体损伤、软骨降解和疼痛敏化就会持续存在。为了解决这个短板,作者没有简单继续堆金属、换掺杂,而是从界面配位环境下手,用Zn2+先把骨架稳住,再用多巴胺触发局部重构,既保留结构完整性,又把活性位点的电子结构推到更适合SOD反应发生的状态。
从结果上看,这个设计是闭环的。材料层面,它在SOD和CAT之间建立了更高效的串联催化;细胞层面,它能把ROS、线粒体功能紊乱和巨噬细胞M1偏移一起纠正;机制层面,它进一步压低S100A8,阻断TLR4/NF-κB及其正反馈;功能层面,它最终转化成软骨保护、炎症抑制和疼痛缓解三重收益。本研究通过界面纳米重构,重新定义纳米酶活性中心,让材料性能真正对准疾病过程中的关键瓶颈。
参考文献:Zhiqiang Li,Ben Wu,Weihua Li,Enrico Marsili,Kun Tang,Kuoyang Sun,Zhifu Cao,Yupeng Zhang,Hui Huang,Xiaofeng Li,Guocheng Wang;Unlocking an Efficient SOD-to-CAT Catalytic Relay in a MOF Nanozyme via Dopamine-Driven Interfacial Nanoreconstruction for Osteoarthritis Therapy;Advanced Materials, 2026; 0:e72747;Doi:10.1002/adma.72747
全文链接:https://doi.org/10.1002/adma.72747


➤ 往期精彩推荐
重庆医科大学杨生/刘丰艺/任明兴【Advanced Materials】铁平衡双驱动策略通过调节线粒体铁稳态促进吸烟者的骨再生
空军军医大学牛丽娜教授【Bioactive Materials】骨膜骨启发的分层支架,具有内源性压电性,用于神经血管化骨再生
陆军军医大学第二附属医院杨仕明教授/樊超强【Adv. Mater】Bioinspired智能纳米凝胶用于胃肠道快速止血
上海交通大学医学院附属新华医院苏佳灿、【Adv. Mater】动态GelMA/DNA双网水凝胶促进编织骨类器官形成,增强骨再生
欢迎转发朋友圈和微信群


投稿 荐稿 合作
nanomedicine1@163.com

点在看,分享你的品味

点分享

点收藏

点点赞

点在看