当前位置:首页>南昌>(纯玩)南昌直飞4月14日、16日、21日发团-甘南双飞八日游只要2499元~!

(纯玩)南昌直飞4月14日、16日、21日发团-甘南双飞八日游只要2499元~!

  • 2026-03-27 15:27:49
(纯玩)南昌直飞4月14日、16日、21日发团-甘南双飞八日游只要2499元~!

甘南“青藏高原的窗口”

是自然与人文交织的藏地天堂

世界冒险家趋之若鹜的户外圣地

被《中国国家地理》评为‌

“人一生要去的50个地方”之一‌

有人说:除了海拔,这里有西藏的一切

草原雪山,斜阳古寺,飘扬经幡

庙宇林立,梵音缭绕,随处可见的喇嘛红……

无需长途跋涉,免去高反不适(平均海拔3000米)

就能欣赏到青藏高原浓缩的精华

这里的盛夏,体感温度才20℃

高山,草原,湖泊,湿地,森林

绘就出一幅多彩烂漫的夏日油画

这里有着媲新疆的风景

近却比新疆近了1000多公里

WEATHER
<<南昌直飞运城甘南双飞八日游>>

出发日期:4月14/16/21日

南昌起止2499元/人【上饶起止加240元】

报名咨询热线:
柯女士15179049020【微信同号】
吴女士15707938314【微信同号】
徐女士15707936125【微信同号】

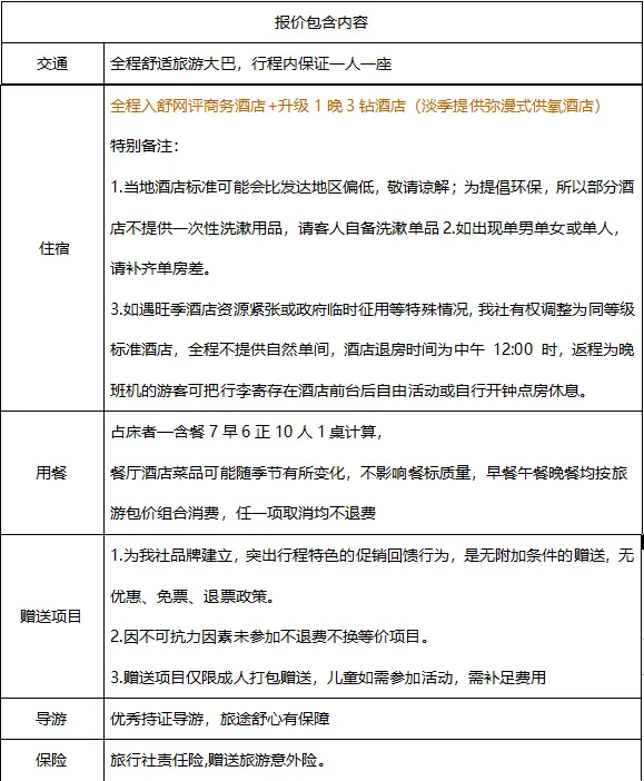
详细行程

D1:南昌-运城

餐: 无             

住:运城

提前2小时抵达昌北机场,乘飞机前往运城;

参考航班:南昌飞运城ZH8164 19:05-20:55

温馨提示:请务必提前2小时抵达机场,带好本人身份证原件!小孩带好身份证或户口本!否则酒店不安排住宿;

D2:炎帝陵-天水古城-天水

餐: 早、中               

住:迭部

·早餐结束后,在指定位置集合。(具体时间由导游通知)

·后乘车前往游览【炎帝陵】(车程约5.5小时,不含门票30元/人,需自理。游览时间1小时。海拔约320–350m )湘东南群山叠翠,洣水如练蜿蜒,鹿原陂上,一座陵寝静静伫立了千年。这便是湖南株洲炎帝陵—— 中华民族人文始祖炎帝神农氏的安寝之地,是炎黄子孙跨越山海、寻根谒祖的精神原乡。

·乘车前往景区【天水古城】(车程约2.5小时,游览时间约1小时。海拔约1213m)走进天水古城,仿佛踏入了一条时光回廊。这里是丝绸之路西出长安的第一座重镇,8000 年的文明底蕴深深烙印在每一寸土地上。56 万平方米的恢弘明清建筑群,拥有 229 座饱经沧桑的院落,青瓦连绵,宛如一片青色的海洋。启汉楼金龙彩绘,三重飞檐下,金龙昂首向天,尽显古朴与威严。

·参观游览结束后,前往【天水】酒店办理入住。(车程约10分钟

温馨提示:

1.后到甘南地区,由于地区海拔较高,不建议游客饮酒,剧烈运动跑、跳等。以免引起高原反应。(吸烟的游客们,请不要怀疑您的打火机坏了,去周边商店购买高原打火机使用)

2.旅游旺季车辆增多,有可能会堵车,导致用餐时间较晚或抵达酒店入住的时间较晚,敬请理解。

D3:官鹅沟-腊子口-迭部

餐: 早、中                 

住:若尔盖

·早餐结束后,在指定位置集合。(具体时间由导游通知)

·后乘车前往景区【官鹅沟】(车程4.5小时、游览官鹅沟3小时、不含门票80/人+必消景交65/人+保险5/人,需自理。海拔约1780~4153m人们常说官鹅沟山奇水秀,林茂谷幽,粗犷中蕴细腻,豪放中含温婉,集北国雄奇与南国灵秀于一身,聚阳刚健美与阴柔妩媚共一体,春夏秋冬景各异,阴晴雨雪韵不同,被誉为“人间蓬莱境,陇上九寨沟官鹅沟以其独特的地质构造和复杂的地貌景观而闻名,尤其是第四纪冰川的侵蚀与塑造,使其成为青藏高原边缘高山峡谷景观的典型代表。

·后乘车前往红色景区【腊子口纪念碑】(车程约1.5小时,游览约30 分钟。海拔约2900m)连绵青山之间,一道天堑乍现——这便是位于甘肃省迭部县境内岷山深处、红军长征最后生死关口的天险腊子口。腊子口位于迭部到岷县的公路边上,是一处地势极为险要的峡谷隘口,周围群山耸列,峡口如刀劈斧削,腊子口河从中奔涌而出。

·参观游览结束后前往【迭部】酒店办理入住,休息车程约2 小时

温馨提示:

1、景区属于高海拔地区,请根据自身条件选择参观路线,高海拔地区请大家注意保持体力,不要剧烈运动。

2、行程中的赠送升级特色餐一般情况下为指定餐厅用餐,如果因为特殊原因不能安排,则改成同餐标。

D4:扎尕那-黄河九曲第一湾-若尔盖大草原-若尔盖

餐: 早、中                     

住:合作

·早餐结束后,在指定位置集合。(具体时间由导游通知)

·后乘车前往前往4A 级景区【扎尕那】(车程约20分钟 ,游览约3小时, 不含门票80/人+景交40元/人及保险5元/人,需自理,非必乘。海拔约3000~3300m)“扎尕那”是藏语,意为“石匣子”扎尕那山位于迭部县西北34公里处的益哇乡境内,是一座完整的天然“石城”地形即像一座规模宏大的巨型宫殿,又似天然岩壁构筑的一座完整的古城。

·后乘车前往景区【黄河九曲第一湾】(车程约2小时50分钟,游览时间约3小时、不含门票+景交45元/人及保险5元/人, 非必乘、需自理。海拔约3500~3600m)欣赏九曲落日美景。抵达黄河九曲第一湾景区,仿若开启一场视觉与心灵的震撼之旅。

·乘车前往若尔盖大草原】(车程约10分钟 ,游览约30分钟,海拔约3000~3300m)又称热尔大草原,地处若尔盖湿地腹心地带,是中国最平坦辽阔的湿地草原、世界最大的高寒泥炭沼泽湿地,也是黑颈鹤最集中的主要繁殖栖息地之一。

生物种群极为丰富,享有“宝贵生物基因库” 的美誉东部为纯牧区,盛产唐克马、墨洼牦牛等优良畜种;西部为半农半牧区,可种植青稞等农作物及油菜、亚麻等经济作物。此外,该地区木材资源丰富,沼泽边缘地带还盛产麝香、虫草、贝母等名贵草药。若尔盖大草原是中国五大草原之一,位于四川、甘肃、青海三省结合部的川西北大草原

·参观游览结束后前往若尔盖酒店办理入住休息(车程约1小时)

温馨提示:

1、避免跑跳、洗澡,行动放缓,保证睡眠,饮食清淡七分饱,不饮酒。

2、高海拔气压低,自来水沸点不足100℃,优先喝瓶装水或净化水,防肠胃不适。

3、在草原上除获得允许外,不要私自进入有铁丝网围住的区域,那是私人草场,进入后一般会有人过来要钱。

D5:花湖-郎木寺-桑科湿地-拉卜楞寺-合作

餐: 早、中                   

住:合作

·早餐结束后,在指定位置集合。(具体时间由导游通知)

·后乘车前往景区花湖(车程约50分钟 ,游览时间约 3 小时、不含门票70/人+必消景交30/人,需自理。海拔约3468m)入花湖景区,仿若闯入了一片被尘世遗忘的净土,诗意与浪漫在此肆意流淌。辽阔的草原像是一块无边无际的绿色绒毯,一直铺展到与天际相接之处。草浪在微风中层层翻涌,其间点缀着繁星般的各色野花,红的似火、粉的如霞、白的像雪,它们肆意绽放,将草原装点得五彩斑斓,每一朵都像是大所在。

·后乘车前往【郎木寺】(车程约1.5小时,游览约1小时、门票已含。海拔约3000~3900m )郎木寺被誉为“东方的小瑞士”,“甘南香巴拉”,这里自然与人文共存,原生态藏族人的生活在这里体现得淋漓尽致,这里也有全藏区唯独向游客开放的景区之一.郎木寺镇一镇跨甘肃、四川两省,白龙江从这里发源。郎木寺小镇被评为中国魅力的 20 个小镇之一,其魅力所在,就在于它不同于我们常常能够看到的那些风光小镇:熙熙攘攘的人群,夹杂着外语、藏语,甘南方言,四川方言等等。

·乘车前往【郭莽湿地】(车程约1小时10分钟,游览时间约30分钟、海拔约3562m)甘肃省碌曲县尕海乡的213国道旁,有一颗璀璨的绿色明珠——郭莽湿地,它宛如大自然精心雕琢的仙境,散发着令人陶醉的魅力。这里是众多珍稀鸟类的天堂,每年都有成千上万只候鸟在此栖息、繁衍,其中不乏黑颈鹤等一级保护动物。当它们展开翅膀在天空中翱翔时,那优雅的身姿与广袤的湿地相互映衬,仿佛在诉说着大自然的神奇与美丽。运气好的话,你还能看到它们在草原上觅食、嬉戏的场景,感受生命的灵动与活力。

·后乘车前往景区拉不楞寺】(车程约2小时,游览时间约 1 小时、不含门票40元/人,需自理。海拔约2960m)拉卜楞寺,位于甘肃省甘南藏族自治州夏河县,是藏传佛教格鲁派六大寺院之一,被誉为“世界藏学府”。该寺院始建于清康熙四十八年,即1709年,由第一世嘉木样阿旺宋哲大师创建,1980年对外开放旅游,现已成为全国重点文物保护单位和国家AAAA级景区拉卜楞寺坐北朝南,占地总面积约86.6万平方米,建筑面积超过40万平方米。寺院的主要建筑包括六大学院、16处佛殿、18处昂欠(大活佛宫邸)、僧舍、讲经坛、法苑、印经院和佛塔等,形成了一组具有藏族特色的宏伟建筑群。

·参观游览结束后前往合作酒店办理入住,休息。(车程1小时10分钟

温馨提示:

拉卜楞寺行程小贴士:

1、景区内及附近山林禁止吸烟

2、宗教场所限制游客携带60厘米以上长香进入寺内,请勿购买超标香。

3、在您燃香祈福时,请注意身边其他游客的安全,防止烫伤。

4、景区内花木多为保护树种,请不要攀折。

5、尊重他人的宗教信仰,殿堂内佛像禁止拍照。

6、转经筒一定要顺时针转,转经廊也要顺时针走。

D6:美仁大草原-幡隧道-八坊十三巷-临夏

餐: 早、中                 

住:临夏

·早餐结束后,在指定位置集合。(具体时间由导游通知)

·后乘车前往景区美仁草原车程约40分钟,游览时间约1小时海拔约3500~3600m是青藏高原特有的高山草甸草原地貌,地势较为平缓,一望无际,雄浑大气。

·后车览【经幡隧道】悬挂经幡是藏族独特的祈福方式,也是千百年来流传于藏族地区的一种宗教习俗。由象征蓝天的蓝色幡条、象征白云的白色幡条、象征火焰的红色幡条、象征绿水的绿色幡条以及象征大地的黄色幡条,共同构成一组。600米长的五彩经幡隧道就这样镶嵌在青绿的草原上,迎风起舞,给你藏区满满的仪式感。

·后乘车前往八坊十三巷(车程约1.5小时游览时间约1 小时海拔约

1880m河州故地,湟水汤汤;彩陶流光,花儿悠扬。当千年文脉与万家灯火相遇,当高原风情与潮流活力相拥,一座浸润着临夏底蕴、绽放着时代光彩的不夜之城,便在冬日的暖阳与夜幕中徐徐铺展。这里是“花儿临夏·在河之州”的鲜活注脚,是青藏高原与黄土高原过渡地带的文旅新章——临夏花开不夜城,正以璀璨灯火为笔,以文化肌理为卷,邀你共赴一场跨越古今的欢乐之约。

·参观游览结束后前往临夏酒店办理入住,休息。(车程10分钟

温馨提示:

1、遇到藏民煨桑、祭祀等活动,不围观、不打扰,尊重当地信仰。

2、拍摄藏民、寺庙、牛羊前,先征得同意,不强行拍摄。

3、不踩踏草原、不采摘野花,垃圾随身带走,保护甘南纯净环境

D7:麦积山白鹿老街宝鸡

餐: 早、中              

住:宝鸡

·早餐结束后,在指定位置集合。(具体时间由导游通知)

·后乘车前往【麦积山石窟】(车程约4小时,游览时间约3小时、已含登窟门票+必消景交。海拔约1400~1800m)国家重点风景名胜区,国家森林公园,国家地质公园,世界文化遗产。麦积山位于甘肃省天水市麦积区,是小陇山中的一座孤峰,高142米,因山形酷似麦垛而得名。

·后乘车前往白鹿仓(车程约10分钟,游览时间约2小时。海拔约1400m)

麦积山大景区旁的白鹿仓,藏着一方古韵与烟火交融的天地。景区入口的古朴门楼巍峨矗立,飞檐斗拱层叠错落,木雕、砖雕、石雕栩栩如生,花鸟典故皆藏岁月韵味。

·后乘车前往【陈仓老街】(车程约2小时,游览时间约1小时、海拔约540m)渭水汤汤,石鼓巍巍,在宝鸡渭滨区的滨河之畔,陈仓老街静立成一页可触摸的历史笺纸。这里是“明修栈道,暗度陈仓” 的古地,是复刻 1941 年老宝鸡风貌的活态街区,更是周秦礼乐与市井烟火温柔相拥的文艺秘境。

·参观游览结束后前往宝鸡酒店办理入住,休息。(车程10分钟

温馨提示:

1、多喝温水,少量多次补充水分;随身携带葡萄糖口服液、布洛芬,缓解高反头痛、补充能量

2、不刻画、不涂鸦、不丢弃垃圾,不踩踏、损坏景区植被与设施。

D8:金台观—运城—南昌

餐: 早

住: 温馨的家

·早餐结束后,在指定位置集合。(具体时间由导游通知)

·后乘车前往【金台观】(车程约2小时,游览时间约1小时、海拔1400~1800m)北倚陵塬翠岭,南临渭水汤汤,一座黄土高原上的窑洞道观,在千年风雨中静静伫立。这便是宝鸡金台观,全国重点文物保护单位,武当派宗师张三丰修真悟道的第一道场,关中道教文化的璀璨地标。这里是张三丰的第二故乡。

·参观游览结束后前往运城送机(车程5.5小时

根据飞机时间安排前往机场,乘坐飞机返回南昌。
参考航班:运城-南昌 ZH8163  21:50-23:45
温馨提示:今天是我们旅程的最后一天,早上酒店退房时一定记得带好自己所有的物品,我们全体工作人员祝您旅途愉快,幸福安康;

·欢乐的时光总是匆匆而过,伴随着欢声笑语,我们的旅途也将在这里画上一个圆满的句号。这一天您将乘车返回温馨的家,根据您的车次时间送您前往高铁站,祝您一路平安!我们下次旅途再会!

温馨提示:

今天是本次行程的最后一站,如若你对此次行程有任何异议,请告诉我们,我们会在第一时间根据你反馈的情况落实调查并及时处理;并请您为导游如实填写

【游客意见单】以便于我们得到您真实意见的反馈。我们将以此作为旅游服务质量标准依据。并以多数游客填写的意见单作为旅游服务质量评定标准。如果游客在完团后提出与其填写《游客意见单》意见不符的投诉,我社将不予处理。

温馨提示:

1.请您安排好自己的时间,以免错过返程航班;

2.退房前请认真检查自己的行李物品,以防有所遗漏;

3.感谢您对我们工作的支持,针对您的本次旅程的服务,请您留下自己的宝贵意见和建议。

※此为参考行程,在不影响原有标准及游览景点的情况下,我社可根据时间调整游

为了丰富旅游行程,让甘南之旅更加完美无憾,导游沿途会推荐甘南其他精华景点,    一定会让您不虚此行, 如有需求, 可配合导游参加! 谢谢支持自费项目)

服务细则

甘南须知:

1、甘南地区平均海拔约3200 米,大气含氧量只及平地 70%左右,初抵步者,有或轻或重的高山反应,只要多饮开水,多休息,服用红景天、螺旋藻、单晶冰糖和葡萄糖,症状很快会消失,无需担心和恐惧。在高原行动切忌过剧、不跑步,不闭气,不着凉,不吸烟,不饮酒,防感冒,平时多喝水,睡眠充足,注意保暖。

2、日照充分游览时间需备太阳伞、太阳镜、丝巾、护肤霜、防晒霜、唇膏、晕车药等;

3、重要提醒:游客如患有心脏病、高血压、哮喘、肺并呼吸系统疾并严重糖尿病和贫血等疾病,以及医生认为不宜进藏或高原者不能参团,如隐瞒病情,后果一切由游客自身承担,旅行社不承担任何连带责任;

4、甘南地区的民风深受藏族宗教影响,有些现象和习惯,不能以城市人的心态标准来衡量和看待。请记住不要离团去观天葬,偶有不慎,就会触怒当地人,引起不必要的麻烦;

5、藏族寺庙建筑风格独特,遇上节日,藏族人衣着更是华丽,色彩缤纷,这些都是摄影的好题材,取景前要注意:一般寺庙的外围建筑可以随意拍摄,但殿堂内是严禁拍摄的,有些地方则注明付款拍摄,请勿偷拍。摄影人物也要小心,藏族人未必都喜欢被人拍摄,为免不必要的麻烦,取景前最好先打个招呼;

6、藏族人不喜欢随地吐痰,不喜欢被人摸头搭肩,不喜欢大声喧哗;车站等地点小偷较多,外出小心财物,不要随便施舍,否则可能不易脱身。当地治安算是

不错,但若在偏僻地方或夜间外出应结伴同行,不要单独行动,不要掉队和离团;在藏区,政治问题是十分敏感的,无论在任何场合,都不宜讨论政治问题;

7、在少数民族地区参观,请尊重当地的生活、宗教习惯,谨记地陪宣布有关旅游注意事项,入乡随俗,在任何场合下都不要提及有关少数民族的宗教和政治敏感问题,配合好地陪工作

这里不是西藏,

却有着同样虔诚的信仰!

经幡在拉卜楞寺的金顶下翻飞

转经筒的嗡鸣声穿透高原的阳光

扎尕那的石城藏在云间

牦牛漫步在若尔盖的花湖之畔

郎木寺的晨钟暮鼓让小镇成了人间净土。

人间伊甸园——扎尕那

大河回眸——九曲黄河第一湾

绝壁上的璀璨佛国——麦积山石窟

现实版的绿野仙踪——花湖

世界的藏学府——拉卜楞寺

最新文章

随机文章

基本 文件 流程 错误 SQL 调试
  1. 请求信息 : 2026-04-04 09:39:54 HTTP/2.0 GET : https://a.460.net.cn/a/488200.html
  2. 运行时间 : 0.337611s [ 吞吐率:2.96req/s ] 内存消耗:4,469.75kb 文件加载:140
  3. 缓存信息 : 0 reads,0 writes
  4. 会话信息 : SESSION_ID=43d80f67dcf2b27d74db68933758d668
  1. /yingpanguazai/ssd/ssd1/www/a.460.net.cn/public/index.php ( 0.79 KB )
  2. /yingpanguazai/ssd/ssd1/www/a.460.net.cn/vendor/autoload.php ( 0.17 KB )
  3. /yingpanguazai/ssd/ssd1/www/a.460.net.cn/vendor/composer/autoload_real.php ( 2.49 KB )
  4. /yingpanguazai/ssd/ssd1/www/a.460.net.cn/vendor/composer/platform_check.php ( 0.90 KB )
  5. /yingpanguazai/ssd/ssd1/www/a.460.net.cn/vendor/composer/ClassLoader.php ( 14.03 KB )
  6. /yingpanguazai/ssd/ssd1/www/a.460.net.cn/vendor/composer/autoload_static.php ( 4.90 KB )
  7. /yingpanguazai/ssd/ssd1/www/a.460.net.cn/vendor/topthink/think-helper/src/helper.php ( 8.34 KB )
  8. /yingpanguazai/ssd/ssd1/www/a.460.net.cn/vendor/topthink/think-validate/src/helper.php ( 2.19 KB )
  9. /yingpanguazai/ssd/ssd1/www/a.460.net.cn/vendor/topthink/think-orm/src/helper.php ( 1.47 KB )
  10. /yingpanguazai/ssd/ssd1/www/a.460.net.cn/vendor/topthink/think-orm/stubs/load_stubs.php ( 0.16 KB )
  11. /yingpanguazai/ssd/ssd1/www/a.460.net.cn/vendor/topthink/framework/src/think/Exception.php ( 1.69 KB )
  12. /yingpanguazai/ssd/ssd1/www/a.460.net.cn/vendor/topthink/think-container/src/Facade.php ( 2.71 KB )
  13. /yingpanguazai/ssd/ssd1/www/a.460.net.cn/vendor/symfony/deprecation-contracts/function.php ( 0.99 KB )
  14. /yingpanguazai/ssd/ssd1/www/a.460.net.cn/vendor/symfony/polyfill-mbstring/bootstrap.php ( 8.26 KB )
  15. /yingpanguazai/ssd/ssd1/www/a.460.net.cn/vendor/symfony/polyfill-mbstring/bootstrap80.php ( 9.78 KB )
  16. /yingpanguazai/ssd/ssd1/www/a.460.net.cn/vendor/symfony/var-dumper/Resources/functions/dump.php ( 1.49 KB )
  17. /yingpanguazai/ssd/ssd1/www/a.460.net.cn/vendor/topthink/think-dumper/src/helper.php ( 0.18 KB )
  18. /yingpanguazai/ssd/ssd1/www/a.460.net.cn/vendor/symfony/var-dumper/VarDumper.php ( 4.30 KB )
  19. /yingpanguazai/ssd/ssd1/www/a.460.net.cn/vendor/topthink/framework/src/think/App.php ( 15.30 KB )
  20. /yingpanguazai/ssd/ssd1/www/a.460.net.cn/vendor/topthink/think-container/src/Container.php ( 15.76 KB )
  21. /yingpanguazai/ssd/ssd1/www/a.460.net.cn/vendor/psr/container/src/ContainerInterface.php ( 1.02 KB )
  22. /yingpanguazai/ssd/ssd1/www/a.460.net.cn/app/provider.php ( 0.19 KB )
  23. /yingpanguazai/ssd/ssd1/www/a.460.net.cn/vendor/topthink/framework/src/think/Http.php ( 6.04 KB )
  24. /yingpanguazai/ssd/ssd1/www/a.460.net.cn/vendor/topthink/think-helper/src/helper/Str.php ( 7.29 KB )
  25. /yingpanguazai/ssd/ssd1/www/a.460.net.cn/vendor/topthink/framework/src/think/Env.php ( 4.68 KB )
  26. /yingpanguazai/ssd/ssd1/www/a.460.net.cn/app/common.php ( 0.03 KB )
  27. /yingpanguazai/ssd/ssd1/www/a.460.net.cn/vendor/topthink/framework/src/helper.php ( 18.78 KB )
  28. /yingpanguazai/ssd/ssd1/www/a.460.net.cn/vendor/topthink/framework/src/think/Config.php ( 5.54 KB )
  29. /yingpanguazai/ssd/ssd1/www/a.460.net.cn/config/app.php ( 0.95 KB )
  30. /yingpanguazai/ssd/ssd1/www/a.460.net.cn/config/cache.php ( 0.78 KB )
  31. /yingpanguazai/ssd/ssd1/www/a.460.net.cn/config/console.php ( 0.23 KB )
  32. /yingpanguazai/ssd/ssd1/www/a.460.net.cn/config/cookie.php ( 0.56 KB )
  33. /yingpanguazai/ssd/ssd1/www/a.460.net.cn/config/database.php ( 2.48 KB )
  34. /yingpanguazai/ssd/ssd1/www/a.460.net.cn/vendor/topthink/framework/src/think/facade/Env.php ( 1.67 KB )
  35. /yingpanguazai/ssd/ssd1/www/a.460.net.cn/config/filesystem.php ( 0.61 KB )
  36. /yingpanguazai/ssd/ssd1/www/a.460.net.cn/config/lang.php ( 0.91 KB )
  37. /yingpanguazai/ssd/ssd1/www/a.460.net.cn/config/log.php ( 1.35 KB )
  38. /yingpanguazai/ssd/ssd1/www/a.460.net.cn/config/middleware.php ( 0.19 KB )
  39. /yingpanguazai/ssd/ssd1/www/a.460.net.cn/config/route.php ( 1.89 KB )
  40. /yingpanguazai/ssd/ssd1/www/a.460.net.cn/config/session.php ( 0.57 KB )
  41. /yingpanguazai/ssd/ssd1/www/a.460.net.cn/config/trace.php ( 0.34 KB )
  42. /yingpanguazai/ssd/ssd1/www/a.460.net.cn/config/view.php ( 0.82 KB )
  43. /yingpanguazai/ssd/ssd1/www/a.460.net.cn/app/event.php ( 0.25 KB )
  44. /yingpanguazai/ssd/ssd1/www/a.460.net.cn/vendor/topthink/framework/src/think/Event.php ( 7.67 KB )
  45. /yingpanguazai/ssd/ssd1/www/a.460.net.cn/app/service.php ( 0.13 KB )
  46. /yingpanguazai/ssd/ssd1/www/a.460.net.cn/app/AppService.php ( 0.26 KB )
  47. /yingpanguazai/ssd/ssd1/www/a.460.net.cn/vendor/topthink/framework/src/think/Service.php ( 1.64 KB )
  48. /yingpanguazai/ssd/ssd1/www/a.460.net.cn/vendor/topthink/framework/src/think/Lang.php ( 7.35 KB )
  49. /yingpanguazai/ssd/ssd1/www/a.460.net.cn/vendor/topthink/framework/src/lang/zh-cn.php ( 13.70 KB )
  50. /yingpanguazai/ssd/ssd1/www/a.460.net.cn/vendor/topthink/framework/src/think/initializer/Error.php ( 3.31 KB )
  51. /yingpanguazai/ssd/ssd1/www/a.460.net.cn/vendor/topthink/framework/src/think/initializer/RegisterService.php ( 1.33 KB )
  52. /yingpanguazai/ssd/ssd1/www/a.460.net.cn/vendor/services.php ( 0.14 KB )
  53. /yingpanguazai/ssd/ssd1/www/a.460.net.cn/vendor/topthink/framework/src/think/service/PaginatorService.php ( 1.52 KB )
  54. /yingpanguazai/ssd/ssd1/www/a.460.net.cn/vendor/topthink/framework/src/think/service/ValidateService.php ( 0.99 KB )
  55. /yingpanguazai/ssd/ssd1/www/a.460.net.cn/vendor/topthink/framework/src/think/service/ModelService.php ( 2.04 KB )
  56. /yingpanguazai/ssd/ssd1/www/a.460.net.cn/vendor/topthink/think-trace/src/Service.php ( 0.77 KB )
  57. /yingpanguazai/ssd/ssd1/www/a.460.net.cn/vendor/topthink/framework/src/think/Middleware.php ( 6.72 KB )
  58. /yingpanguazai/ssd/ssd1/www/a.460.net.cn/vendor/topthink/framework/src/think/initializer/BootService.php ( 0.77 KB )
  59. /yingpanguazai/ssd/ssd1/www/a.460.net.cn/vendor/topthink/think-orm/src/Paginator.php ( 11.86 KB )
  60. /yingpanguazai/ssd/ssd1/www/a.460.net.cn/vendor/topthink/think-validate/src/Validate.php ( 63.20 KB )
  61. /yingpanguazai/ssd/ssd1/www/a.460.net.cn/vendor/topthink/think-orm/src/Model.php ( 23.55 KB )
  62. /yingpanguazai/ssd/ssd1/www/a.460.net.cn/vendor/topthink/think-orm/src/model/concern/Attribute.php ( 21.05 KB )
  63. /yingpanguazai/ssd/ssd1/www/a.460.net.cn/vendor/topthink/think-orm/src/model/concern/AutoWriteData.php ( 4.21 KB )
  64. /yingpanguazai/ssd/ssd1/www/a.460.net.cn/vendor/topthink/think-orm/src/model/concern/Conversion.php ( 6.44 KB )
  65. /yingpanguazai/ssd/ssd1/www/a.460.net.cn/vendor/topthink/think-orm/src/model/concern/DbConnect.php ( 5.16 KB )
  66. /yingpanguazai/ssd/ssd1/www/a.460.net.cn/vendor/topthink/think-orm/src/model/concern/ModelEvent.php ( 2.33 KB )
  67. /yingpanguazai/ssd/ssd1/www/a.460.net.cn/vendor/topthink/think-orm/src/model/concern/RelationShip.php ( 28.29 KB )
  68. /yingpanguazai/ssd/ssd1/www/a.460.net.cn/vendor/topthink/think-helper/src/contract/Arrayable.php ( 0.09 KB )
  69. /yingpanguazai/ssd/ssd1/www/a.460.net.cn/vendor/topthink/think-helper/src/contract/Jsonable.php ( 0.13 KB )
  70. /yingpanguazai/ssd/ssd1/www/a.460.net.cn/vendor/topthink/think-orm/src/model/contract/Modelable.php ( 0.09 KB )
  71. /yingpanguazai/ssd/ssd1/www/a.460.net.cn/vendor/topthink/framework/src/think/Db.php ( 2.88 KB )
  72. /yingpanguazai/ssd/ssd1/www/a.460.net.cn/vendor/topthink/think-orm/src/DbManager.php ( 8.52 KB )
  73. /yingpanguazai/ssd/ssd1/www/a.460.net.cn/vendor/topthink/framework/src/think/Log.php ( 6.28 KB )
  74. /yingpanguazai/ssd/ssd1/www/a.460.net.cn/vendor/topthink/framework/src/think/Manager.php ( 3.92 KB )
  75. /yingpanguazai/ssd/ssd1/www/a.460.net.cn/vendor/psr/log/src/LoggerTrait.php ( 2.69 KB )
  76. /yingpanguazai/ssd/ssd1/www/a.460.net.cn/vendor/psr/log/src/LoggerInterface.php ( 2.71 KB )
  77. /yingpanguazai/ssd/ssd1/www/a.460.net.cn/vendor/topthink/framework/src/think/Cache.php ( 4.92 KB )
  78. /yingpanguazai/ssd/ssd1/www/a.460.net.cn/vendor/psr/simple-cache/src/CacheInterface.php ( 4.71 KB )
  79. /yingpanguazai/ssd/ssd1/www/a.460.net.cn/vendor/topthink/think-helper/src/helper/Arr.php ( 16.63 KB )
  80. /yingpanguazai/ssd/ssd1/www/a.460.net.cn/vendor/topthink/framework/src/think/cache/driver/File.php ( 7.84 KB )
  81. /yingpanguazai/ssd/ssd1/www/a.460.net.cn/vendor/topthink/framework/src/think/cache/Driver.php ( 9.03 KB )
  82. /yingpanguazai/ssd/ssd1/www/a.460.net.cn/vendor/topthink/framework/src/think/contract/CacheHandlerInterface.php ( 1.99 KB )
  83. /yingpanguazai/ssd/ssd1/www/a.460.net.cn/app/Request.php ( 0.09 KB )
  84. /yingpanguazai/ssd/ssd1/www/a.460.net.cn/vendor/topthink/framework/src/think/Request.php ( 55.78 KB )
  85. /yingpanguazai/ssd/ssd1/www/a.460.net.cn/app/middleware.php ( 0.25 KB )
  86. /yingpanguazai/ssd/ssd1/www/a.460.net.cn/vendor/topthink/framework/src/think/Pipeline.php ( 2.61 KB )
  87. /yingpanguazai/ssd/ssd1/www/a.460.net.cn/vendor/topthink/think-trace/src/TraceDebug.php ( 3.40 KB )
  88. /yingpanguazai/ssd/ssd1/www/a.460.net.cn/vendor/topthink/framework/src/think/middleware/SessionInit.php ( 1.94 KB )
  89. /yingpanguazai/ssd/ssd1/www/a.460.net.cn/vendor/topthink/framework/src/think/Session.php ( 1.80 KB )
  90. /yingpanguazai/ssd/ssd1/www/a.460.net.cn/vendor/topthink/framework/src/think/session/driver/File.php ( 6.27 KB )
  91. /yingpanguazai/ssd/ssd1/www/a.460.net.cn/vendor/topthink/framework/src/think/contract/SessionHandlerInterface.php ( 0.87 KB )
  92. /yingpanguazai/ssd/ssd1/www/a.460.net.cn/vendor/topthink/framework/src/think/session/Store.php ( 7.12 KB )
  93. /yingpanguazai/ssd/ssd1/www/a.460.net.cn/vendor/topthink/framework/src/think/Route.php ( 23.73 KB )
  94. /yingpanguazai/ssd/ssd1/www/a.460.net.cn/vendor/topthink/framework/src/think/route/RuleName.php ( 5.75 KB )
  95. /yingpanguazai/ssd/ssd1/www/a.460.net.cn/vendor/topthink/framework/src/think/route/Domain.php ( 2.53 KB )
  96. /yingpanguazai/ssd/ssd1/www/a.460.net.cn/vendor/topthink/framework/src/think/route/RuleGroup.php ( 22.43 KB )
  97. /yingpanguazai/ssd/ssd1/www/a.460.net.cn/vendor/topthink/framework/src/think/route/Rule.php ( 26.95 KB )
  98. /yingpanguazai/ssd/ssd1/www/a.460.net.cn/vendor/topthink/framework/src/think/route/RuleItem.php ( 9.78 KB )
  99. /yingpanguazai/ssd/ssd1/www/a.460.net.cn/route/app.php ( 1.72 KB )
  100. /yingpanguazai/ssd/ssd1/www/a.460.net.cn/vendor/topthink/framework/src/think/facade/Route.php ( 4.70 KB )
  101. /yingpanguazai/ssd/ssd1/www/a.460.net.cn/vendor/topthink/framework/src/think/route/dispatch/Controller.php ( 4.74 KB )
  102. /yingpanguazai/ssd/ssd1/www/a.460.net.cn/vendor/topthink/framework/src/think/route/Dispatch.php ( 10.44 KB )
  103. /yingpanguazai/ssd/ssd1/www/a.460.net.cn/app/controller/Index.php ( 4.81 KB )
  104. /yingpanguazai/ssd/ssd1/www/a.460.net.cn/app/BaseController.php ( 2.05 KB )
  105. /yingpanguazai/ssd/ssd1/www/a.460.net.cn/vendor/topthink/think-orm/src/facade/Db.php ( 0.93 KB )
  106. /yingpanguazai/ssd/ssd1/www/a.460.net.cn/vendor/topthink/think-orm/src/db/connector/Mysql.php ( 5.44 KB )
  107. /yingpanguazai/ssd/ssd1/www/a.460.net.cn/vendor/topthink/think-orm/src/db/PDOConnection.php ( 52.47 KB )
  108. /yingpanguazai/ssd/ssd1/www/a.460.net.cn/vendor/topthink/think-orm/src/db/Connection.php ( 8.39 KB )
  109. /yingpanguazai/ssd/ssd1/www/a.460.net.cn/vendor/topthink/think-orm/src/db/ConnectionInterface.php ( 4.57 KB )
  110. /yingpanguazai/ssd/ssd1/www/a.460.net.cn/vendor/topthink/think-orm/src/db/builder/Mysql.php ( 16.58 KB )
  111. /yingpanguazai/ssd/ssd1/www/a.460.net.cn/vendor/topthink/think-orm/src/db/Builder.php ( 24.06 KB )
  112. /yingpanguazai/ssd/ssd1/www/a.460.net.cn/vendor/topthink/think-orm/src/db/BaseBuilder.php ( 27.50 KB )
  113. /yingpanguazai/ssd/ssd1/www/a.460.net.cn/vendor/topthink/think-orm/src/db/Query.php ( 15.71 KB )
  114. /yingpanguazai/ssd/ssd1/www/a.460.net.cn/vendor/topthink/think-orm/src/db/BaseQuery.php ( 45.13 KB )
  115. /yingpanguazai/ssd/ssd1/www/a.460.net.cn/vendor/topthink/think-orm/src/db/concern/TimeFieldQuery.php ( 7.43 KB )
  116. /yingpanguazai/ssd/ssd1/www/a.460.net.cn/vendor/topthink/think-orm/src/db/concern/AggregateQuery.php ( 3.26 KB )
  117. /yingpanguazai/ssd/ssd1/www/a.460.net.cn/vendor/topthink/think-orm/src/db/concern/ModelRelationQuery.php ( 20.07 KB )
  118. /yingpanguazai/ssd/ssd1/www/a.460.net.cn/vendor/topthink/think-orm/src/db/concern/ParamsBind.php ( 3.66 KB )
  119. /yingpanguazai/ssd/ssd1/www/a.460.net.cn/vendor/topthink/think-orm/src/db/concern/ResultOperation.php ( 7.01 KB )
  120. /yingpanguazai/ssd/ssd1/www/a.460.net.cn/vendor/topthink/think-orm/src/db/concern/WhereQuery.php ( 19.37 KB )
  121. /yingpanguazai/ssd/ssd1/www/a.460.net.cn/vendor/topthink/think-orm/src/db/concern/JoinAndViewQuery.php ( 7.11 KB )
  122. /yingpanguazai/ssd/ssd1/www/a.460.net.cn/vendor/topthink/think-orm/src/db/concern/TableFieldInfo.php ( 2.63 KB )
  123. /yingpanguazai/ssd/ssd1/www/a.460.net.cn/vendor/topthink/think-orm/src/db/concern/Transaction.php ( 2.77 KB )
  124. /yingpanguazai/ssd/ssd1/www/a.460.net.cn/vendor/topthink/framework/src/think/log/driver/File.php ( 5.96 KB )
  125. /yingpanguazai/ssd/ssd1/www/a.460.net.cn/vendor/topthink/framework/src/think/contract/LogHandlerInterface.php ( 0.86 KB )
  126. /yingpanguazai/ssd/ssd1/www/a.460.net.cn/vendor/topthink/framework/src/think/log/Channel.php ( 3.89 KB )
  127. /yingpanguazai/ssd/ssd1/www/a.460.net.cn/vendor/topthink/framework/src/think/event/LogRecord.php ( 1.02 KB )
  128. /yingpanguazai/ssd/ssd1/www/a.460.net.cn/vendor/topthink/think-helper/src/Collection.php ( 16.47 KB )
  129. /yingpanguazai/ssd/ssd1/www/a.460.net.cn/vendor/topthink/framework/src/think/facade/View.php ( 1.70 KB )
  130. /yingpanguazai/ssd/ssd1/www/a.460.net.cn/vendor/topthink/framework/src/think/View.php ( 4.39 KB )
  131. /yingpanguazai/ssd/ssd1/www/a.460.net.cn/vendor/topthink/framework/src/think/Response.php ( 8.81 KB )
  132. /yingpanguazai/ssd/ssd1/www/a.460.net.cn/vendor/topthink/framework/src/think/response/View.php ( 3.29 KB )
  133. /yingpanguazai/ssd/ssd1/www/a.460.net.cn/vendor/topthink/framework/src/think/Cookie.php ( 6.06 KB )
  134. /yingpanguazai/ssd/ssd1/www/a.460.net.cn/vendor/topthink/think-view/src/Think.php ( 8.38 KB )
  135. /yingpanguazai/ssd/ssd1/www/a.460.net.cn/vendor/topthink/framework/src/think/contract/TemplateHandlerInterface.php ( 1.60 KB )
  136. /yingpanguazai/ssd/ssd1/www/a.460.net.cn/vendor/topthink/think-template/src/Template.php ( 46.61 KB )
  137. /yingpanguazai/ssd/ssd1/www/a.460.net.cn/vendor/topthink/think-template/src/template/driver/File.php ( 2.41 KB )
  138. /yingpanguazai/ssd/ssd1/www/a.460.net.cn/vendor/topthink/think-template/src/template/contract/DriverInterface.php ( 0.86 KB )
  139. /yingpanguazai/ssd/ssd1/www/a.460.net.cn/runtime/temp/80ec142d437acc197a4b556a08c383fc.php ( 11.98 KB )
  140. /yingpanguazai/ssd/ssd1/www/a.460.net.cn/vendor/topthink/think-trace/src/Html.php ( 4.42 KB )
  1. CONNECT:[ UseTime:0.001163s ] mysql:host=127.0.0.1;port=3306;dbname=aa460;charset=utf8mb4
  2. SHOW FULL COLUMNS FROM `fenlei` [ RunTime:0.001653s ]
  3. SELECT * FROM `fenlei` WHERE `fid` = 0 [ RunTime:0.000721s ]
  4. SELECT * FROM `fenlei` WHERE `fid` = 63 [ RunTime:0.002473s ]
  5. SHOW FULL COLUMNS FROM `set` [ RunTime:0.001417s ]
  6. SELECT * FROM `set` [ RunTime:0.000631s ]
  7. SHOW FULL COLUMNS FROM `article` [ RunTime:0.001900s ]
  8. SELECT * FROM `article` WHERE `id` = 488200 LIMIT 1 [ RunTime:0.002088s ]
  9. UPDATE `article` SET `lasttime` = 1775266794 WHERE `id` = 488200 [ RunTime:0.083384s ]
  10. SELECT * FROM `fenlei` WHERE `id` = 64 LIMIT 1 [ RunTime:0.000925s ]
  11. SELECT * FROM `article` WHERE `id` < 488200 ORDER BY `id` DESC LIMIT 1 [ RunTime:0.001234s ]
  12. SELECT * FROM `article` WHERE `id` > 488200 ORDER BY `id` ASC LIMIT 1 [ RunTime:0.000997s ]
  13. SELECT * FROM `article` WHERE `id` < 488200 ORDER BY `id` DESC LIMIT 10 [ RunTime:0.040536s ]
  14. SELECT * FROM `article` WHERE `id` < 488200 ORDER BY `id` DESC LIMIT 10,10 [ RunTime:0.009124s ]
  15. SELECT * FROM `article` WHERE `id` < 488200 ORDER BY `id` DESC LIMIT 20,10 [ RunTime:0.007958s ]
0.341543s