当前位置:首页>南昌>IF14.5!南昌大学用国自然热点+单细胞测序+多组学联合+转录组分析斩获顶刊!

IF14.5!南昌大学用国自然热点+单细胞测序+多组学联合+转录组分析斩获顶刊!

  • 2026-03-01 07:25:02
IF14.5!南昌大学用国自然热点+单细胞测序+多组学联合+转录组分析斩获顶刊!
点击蓝字
关注我们

💡速递:

南昌大学胡航、钟春怡等团队在国际知名期刊《Journal of Extracellular Vesicles》发表的这项研究,不仅填补了甲壳动物 EVs 介导抗病毒免疫机制的空白,更为水产养殖白斑综合征病毒(WSSV)防控提供了全新靶点,具有重要的科学价值与应用前景。

白斑综合征病毒(WSSV)是水产养殖甲壳动物的 “致命威胁”,尚无有效防控手段,严重制约产业发展。作为无脊椎动物的甲壳类,其抗病毒先天免疫机制一直是未解之谜 —— 脊椎动物中经典的 NETosis 免疫反应,在它们身上是否存在?细胞外囊泡(EVs)作为细胞间 “通讯使者”,又能否参与这场免疫之战?

本文以泥蟹为模型,解锁了一段意想不到的免疫路径:EVs 竟会包裹病毒 mRNA,化身 “免疫信号兵” 激活类 NETosis 反应,为甲壳动物抗病毒免疫打开新视野。

如果你也想用“单细胞测序+转录组分析+多组学联合+国自然热点”进行研究,需要生信分析,复现高分思路,那就快来联系生信速通吧~

文献解读
Literature interpretation
01

标题:《细胞外囊泡转运病毒核酸诱导的类中性粒细胞胞外诱捕网形成反应 —— 一种甲壳动物中新型的细胞免疫机制》

发表时间:2025年12月28日

发表期刊:Journal of Extracellular Vesicles

影响因子:IF14.5/Q1

研究意义与创新点
Research significance and innovation points
02

研究意义

✅填补甲壳动物类 NETosis 免疫机制空白,完善 EVs 介导抗病毒免疫的进化认知。

✅为水产养殖中 WSSV 防控提供新型细胞靶点和干预思路。

创新点

✅首次在甲壳动物中鉴定类中性粒细胞,明确其类 NETosis 免疫功能。

✅发现 EVs 包裹病毒 mRNA wsv271 传递的新型免疫激活模式(非经典 PRR 激活途径)。

✅揭示 wsv271-Toll4-MyD88-P38-MAPK-PAD4 - 组蛋白 H3 瓜氨酸化的完整调控链。

✅证实 DNA 病毒核酸可通过 EVs 介导免疫防御,拓展 EVs 在病毒免疫中的作用边界。

研究方法
Research methods
03

研究模型构建

  • 以泥蟹(Scylla paramamosain) 为研究对象,构建白斑综合征病毒(WSSV)感染模型,设置 EV-PBS、EV-WSSV 等对照组。

  • 实验前通过 PCR 验证泥蟹无 WSSV 感染,感染后收集血细胞、血淋巴等样本用于后续分析。

核心测序技术

  • 单细胞 RNA 测序(scRNA-seq):对血细胞进行单细胞测序,通过 t-SNE 聚类鉴定 5 种细胞类型,筛选类中性粒细胞及标志物(PTX3、crustin)。

  • 转录组测序:对 EVs 和血细胞进行转录组测序,鉴定 WSSV 相关病毒核酸(如 wsv271),数据上传至 NCBI 公共数据库。

分子机制验证实验

  • EVs 分离与鉴定:通过梯度离心法分离 EVs,结合透射电镜(TEM)、纳米颗粒追踪分析(NTA)验证形态和大小,Western blot 检测 EVs 标志物(CD9、CD63 等)。

  • 核酸与蛋白检测:RT-qPCR 定量 mRNA 表达,Western blot 检测蛋白水平,ELISA 检测 MPO-DNA 复合物、组蛋白瓜氨酸化水平。

  • 功能验证:RNA 干扰(siRNA)沉默目标基因(wsv271、Toll4 等),使用信号通路激活剂 / 抑制剂(MH、Adezmapimod 等)验证通路功能。

  • 定位与相互作用验证:免疫荧光(IF)、荧光原位杂交(FISH)观察分子定位,免疫沉淀(IP)、GST-pull down 验证蛋白相互作用。

多组学联合分析

  • 整合转录组数据(核酸层面)与蛋白质组相关数据(蛋白表达、修饰、复合物水平)。

  • 结合单细胞测序的细胞分型结果,从 “核酸 - 蛋白 - 细胞功能” 多维度验证 EVs 介导的免疫调控机制。

统计与可视化分析

采用 Origin Pro 8.0 进行统计分析,多组比较用 ANOVA,两组比较用 t 检验,p<0.05 为差异显著。

通过扫描电镜(SEM)、共聚焦显微镜、流式细胞术等进行样本观察与数据可视化。

研究结果
Research results
04

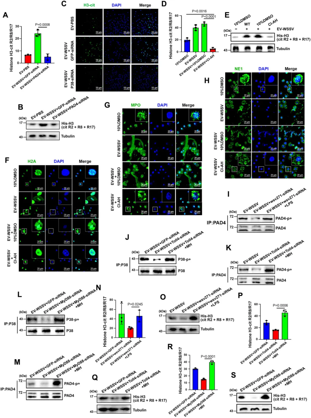
EVs 的核心功能:诱导类 NETosis 并抑制病毒

  • 从 WSSV 感染泥蟹的血淋巴中分离出杯状 EVs(直径 100-200 nm),表达 EVs 标志物(CD9、CD63、TSG101)。

  • EV-WSSV(感染组 EVs)可单独诱导无病毒泥蟹的血细胞出现核解体、胞外捕获网结构(类 NETosis 典型特征),而 EV-PBS(对照组)无此效果。

  • EV-WSSV 处理后,血细胞中 MPO 蛋白、MPO-DNA 复合物、活性氧(ROS)水平显著升高,病毒拷贝数减少,病毒携带细胞比例下降,泥蟹存活率提高。

图1.EVs感染期间通过诱导类NETosis反应抑制病毒复制

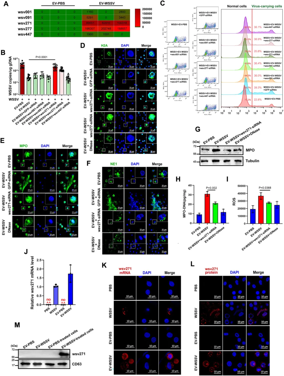
关键调控因子:wsv271 mRNA 是核心介导者

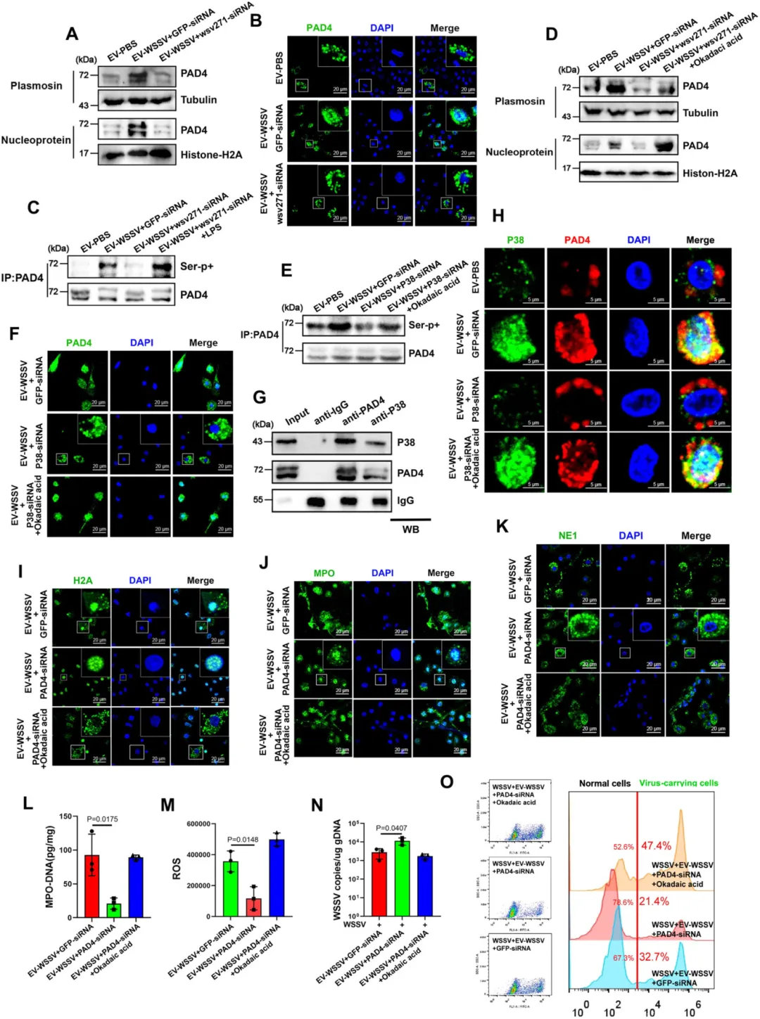
  • 转录组测序发现,EVs 中仅病毒 mRNA wsv271、wsv277 与 EVs 的抗病毒功能相关,其中 wsv271 是必需因子。

  • EVs 可将 wsv271 mRNA 传递至受体血细胞,且该 mRNA 能在细胞内翻译为病毒蛋白(EVs 本身不携带 wsv271 蛋白)。

  • 沉默 wsv271 后,类 NETosis 相关指标(如胞外捕获网、ROS 水平)显著减弱,病毒抑制效果消失,病毒携带细胞比例回升。

图2.EVs通过包裹wsv271 mRNA调控类NETosis反应与病毒复制

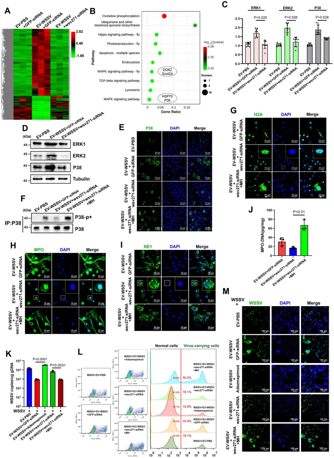
信号通路激活:wsv271-Toll4-MyD88-P38-MAPK 轴

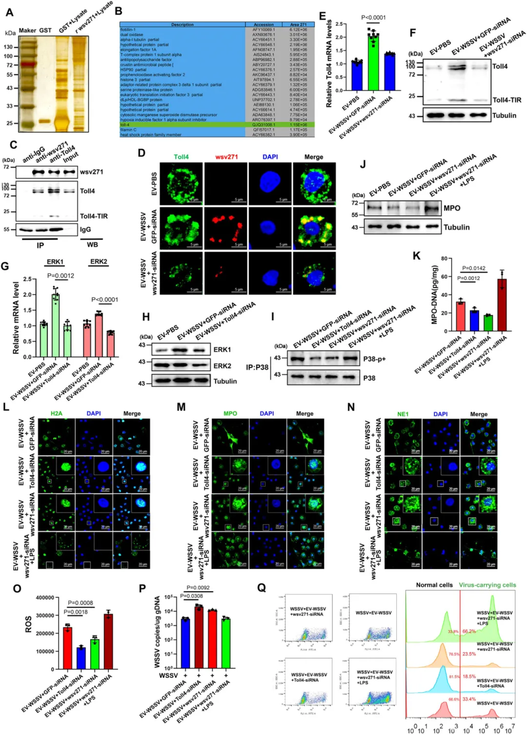
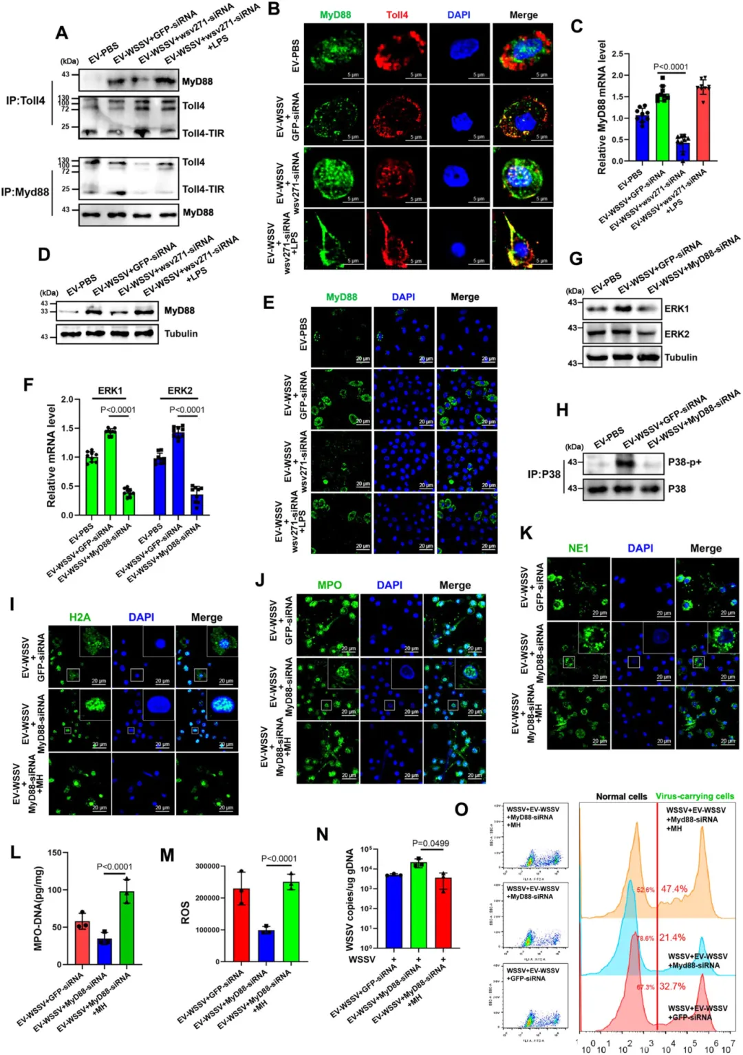
GST-pull down 和免疫沉淀验证:wsv271 蛋白与 Toll4 的 TIR 结构域直接相互作用。

该相互作用可招募 MyD88,进而激活 P38-MAPK 通路(ERK1、ERK2、P38 的 mRNA 和蛋白水平升高,P38 磷酸化增强)。

沉默 Toll4 或 MyD88,P38-MAPK 通路激活受阻,类 NETosis 反应减弱,病毒抑制效果下降;加入通路激活剂(LPS、MH)可恢复该反应。

图3.EVs包裹的wsv271激活P38-MAPK通路调控类NETosis反应与病毒复制

图4.wsv271通过与Toll4相互作用激活P38-MAPK通路

图5.Toll4通过招募MyD88激活wsv271依赖的P38-MAPK通路

下游机制:PAD4 磷酸化与组蛋白瓜氨酸化

P38-MAPK 通路激活后,P38 可直接磷酸化 PAD4 蛋白,并促进其核转位(核内 PAD4 含量显著增加)。

核内磷酸化的 PAD4 催化组蛋白 H3 瓜氨酸化,这是类 NETosis 启动的关键开关(抑制 PAD4 或组蛋白瓜氨酸化,胞外捕获网无法形成)。

图6.P38介导的PAD4磷酸化与核转位是类NETosis反应激活的必需条件

图7.磷酸化PAD4催化组蛋白H3瓜氨酸化以激活类NETosis反应

细胞层面:鉴定类中性粒细胞为反应主体

  • 单细胞 RNA 测序(scRNA-seq)从泥蟹血细胞中鉴定出 5 种细胞类型,其中粒细胞具有 NET 形成相关功能。

  • 以 PTX3、crustin 为标志物,确认粒细胞中的 “类中性粒细胞”,WSSV 感染后该细胞比例从 12.34% 升至 15.36%,是类 NETosis 反应的主要执行者。

总结:完整调控链

  • WSSV 感染→泥蟹血细胞分泌 EVs 包裹 wsv271 mRNA→EVs 传递 wsv271 至类中性粒细胞→wsv271 翻译为蛋白并结合 Toll4→招募 MyD88 激活 P38-MAPK 通路→P38 磷酸化 PAD4 并促进其核转位→PAD4 催化组蛋白 H3 瓜氨酸化→启动类 NETosis 反应→捕获并抑制 WSSV 传播。

图8.EVs来源病毒核酸诱导类NETosis反应的机制示意图

文章小结
Summary of the Article
05

本文以泥蟹 - WSSV 为模型,通过单细胞测序、转录组及多分子验证技术,发现 WSSV 感染后泥蟹血细胞分泌的 EVs 会包裹病毒 mRNA wsv271,传递至类中性粒细胞并翻译为蛋白。该蛋白通过与 Toll4 相互作用招募 MyD88,激活 P38-MAPK 通路,进而促进 PAD4 磷酸化与核转位,催化组蛋白 H3 瓜氨酸化,最终诱导类 NETosis 反应抑制病毒传播。研究首次揭示甲壳动物中 EVs 介导的新型抗病毒免疫机制,填补相关领域空白,为水产养殖 WSSV 防控提供新靶点。

快来后台联系生信速通,思路复刻,全面分析,助力科研!

思路设计 方案设计 思路复刻

生信速通

最新文章

随机文章

基本 文件 流程 错误 SQL 调试
  1. 请求信息 : 2026-04-17 11:20:23 HTTP/2.0 GET : https://a.460.net.cn/a/459103.html
  2. 运行时间 : 0.078378s [ 吞吐率:12.76req/s ] 内存消耗:4,485.09kb 文件加载:140
  3. 缓存信息 : 0 reads,0 writes
  4. 会话信息 : SESSION_ID=6dbf7a009e620e2854373f45e53b52e2
  1. /yingpanguazai/ssd/ssd1/www/a.460.net.cn/public/index.php ( 0.79 KB )
  2. /yingpanguazai/ssd/ssd1/www/a.460.net.cn/vendor/autoload.php ( 0.17 KB )
  3. /yingpanguazai/ssd/ssd1/www/a.460.net.cn/vendor/composer/autoload_real.php ( 2.49 KB )
  4. /yingpanguazai/ssd/ssd1/www/a.460.net.cn/vendor/composer/platform_check.php ( 0.90 KB )
  5. /yingpanguazai/ssd/ssd1/www/a.460.net.cn/vendor/composer/ClassLoader.php ( 14.03 KB )
  6. /yingpanguazai/ssd/ssd1/www/a.460.net.cn/vendor/composer/autoload_static.php ( 4.90 KB )
  7. /yingpanguazai/ssd/ssd1/www/a.460.net.cn/vendor/topthink/think-helper/src/helper.php ( 8.34 KB )
  8. /yingpanguazai/ssd/ssd1/www/a.460.net.cn/vendor/topthink/think-validate/src/helper.php ( 2.19 KB )
  9. /yingpanguazai/ssd/ssd1/www/a.460.net.cn/vendor/topthink/think-orm/src/helper.php ( 1.47 KB )
  10. /yingpanguazai/ssd/ssd1/www/a.460.net.cn/vendor/topthink/think-orm/stubs/load_stubs.php ( 0.16 KB )
  11. /yingpanguazai/ssd/ssd1/www/a.460.net.cn/vendor/topthink/framework/src/think/Exception.php ( 1.69 KB )
  12. /yingpanguazai/ssd/ssd1/www/a.460.net.cn/vendor/topthink/think-container/src/Facade.php ( 2.71 KB )
  13. /yingpanguazai/ssd/ssd1/www/a.460.net.cn/vendor/symfony/deprecation-contracts/function.php ( 0.99 KB )
  14. /yingpanguazai/ssd/ssd1/www/a.460.net.cn/vendor/symfony/polyfill-mbstring/bootstrap.php ( 8.26 KB )
  15. /yingpanguazai/ssd/ssd1/www/a.460.net.cn/vendor/symfony/polyfill-mbstring/bootstrap80.php ( 9.78 KB )
  16. /yingpanguazai/ssd/ssd1/www/a.460.net.cn/vendor/symfony/var-dumper/Resources/functions/dump.php ( 1.49 KB )
  17. /yingpanguazai/ssd/ssd1/www/a.460.net.cn/vendor/topthink/think-dumper/src/helper.php ( 0.18 KB )
  18. /yingpanguazai/ssd/ssd1/www/a.460.net.cn/vendor/symfony/var-dumper/VarDumper.php ( 4.30 KB )
  19. /yingpanguazai/ssd/ssd1/www/a.460.net.cn/vendor/topthink/framework/src/think/App.php ( 15.30 KB )
  20. /yingpanguazai/ssd/ssd1/www/a.460.net.cn/vendor/topthink/think-container/src/Container.php ( 15.76 KB )
  21. /yingpanguazai/ssd/ssd1/www/a.460.net.cn/vendor/psr/container/src/ContainerInterface.php ( 1.02 KB )
  22. /yingpanguazai/ssd/ssd1/www/a.460.net.cn/app/provider.php ( 0.19 KB )
  23. /yingpanguazai/ssd/ssd1/www/a.460.net.cn/vendor/topthink/framework/src/think/Http.php ( 6.04 KB )
  24. /yingpanguazai/ssd/ssd1/www/a.460.net.cn/vendor/topthink/think-helper/src/helper/Str.php ( 7.29 KB )
  25. /yingpanguazai/ssd/ssd1/www/a.460.net.cn/vendor/topthink/framework/src/think/Env.php ( 4.68 KB )
  26. /yingpanguazai/ssd/ssd1/www/a.460.net.cn/app/common.php ( 0.03 KB )
  27. /yingpanguazai/ssd/ssd1/www/a.460.net.cn/vendor/topthink/framework/src/helper.php ( 18.78 KB )
  28. /yingpanguazai/ssd/ssd1/www/a.460.net.cn/vendor/topthink/framework/src/think/Config.php ( 5.54 KB )
  29. /yingpanguazai/ssd/ssd1/www/a.460.net.cn/config/app.php ( 0.95 KB )
  30. /yingpanguazai/ssd/ssd1/www/a.460.net.cn/config/cache.php ( 0.78 KB )
  31. /yingpanguazai/ssd/ssd1/www/a.460.net.cn/config/console.php ( 0.23 KB )
  32. /yingpanguazai/ssd/ssd1/www/a.460.net.cn/config/cookie.php ( 0.56 KB )
  33. /yingpanguazai/ssd/ssd1/www/a.460.net.cn/config/database.php ( 2.48 KB )
  34. /yingpanguazai/ssd/ssd1/www/a.460.net.cn/vendor/topthink/framework/src/think/facade/Env.php ( 1.67 KB )
  35. /yingpanguazai/ssd/ssd1/www/a.460.net.cn/config/filesystem.php ( 0.61 KB )
  36. /yingpanguazai/ssd/ssd1/www/a.460.net.cn/config/lang.php ( 0.91 KB )
  37. /yingpanguazai/ssd/ssd1/www/a.460.net.cn/config/log.php ( 1.35 KB )
  38. /yingpanguazai/ssd/ssd1/www/a.460.net.cn/config/middleware.php ( 0.19 KB )
  39. /yingpanguazai/ssd/ssd1/www/a.460.net.cn/config/route.php ( 1.89 KB )
  40. /yingpanguazai/ssd/ssd1/www/a.460.net.cn/config/session.php ( 0.57 KB )
  41. /yingpanguazai/ssd/ssd1/www/a.460.net.cn/config/trace.php ( 0.34 KB )
  42. /yingpanguazai/ssd/ssd1/www/a.460.net.cn/config/view.php ( 0.82 KB )
  43. /yingpanguazai/ssd/ssd1/www/a.460.net.cn/app/event.php ( 0.25 KB )
  44. /yingpanguazai/ssd/ssd1/www/a.460.net.cn/vendor/topthink/framework/src/think/Event.php ( 7.67 KB )
  45. /yingpanguazai/ssd/ssd1/www/a.460.net.cn/app/service.php ( 0.13 KB )
  46. /yingpanguazai/ssd/ssd1/www/a.460.net.cn/app/AppService.php ( 0.26 KB )
  47. /yingpanguazai/ssd/ssd1/www/a.460.net.cn/vendor/topthink/framework/src/think/Service.php ( 1.64 KB )
  48. /yingpanguazai/ssd/ssd1/www/a.460.net.cn/vendor/topthink/framework/src/think/Lang.php ( 7.35 KB )
  49. /yingpanguazai/ssd/ssd1/www/a.460.net.cn/vendor/topthink/framework/src/lang/zh-cn.php ( 13.70 KB )
  50. /yingpanguazai/ssd/ssd1/www/a.460.net.cn/vendor/topthink/framework/src/think/initializer/Error.php ( 3.31 KB )
  51. /yingpanguazai/ssd/ssd1/www/a.460.net.cn/vendor/topthink/framework/src/think/initializer/RegisterService.php ( 1.33 KB )
  52. /yingpanguazai/ssd/ssd1/www/a.460.net.cn/vendor/services.php ( 0.14 KB )
  53. /yingpanguazai/ssd/ssd1/www/a.460.net.cn/vendor/topthink/framework/src/think/service/PaginatorService.php ( 1.52 KB )
  54. /yingpanguazai/ssd/ssd1/www/a.460.net.cn/vendor/topthink/framework/src/think/service/ValidateService.php ( 0.99 KB )
  55. /yingpanguazai/ssd/ssd1/www/a.460.net.cn/vendor/topthink/framework/src/think/service/ModelService.php ( 2.04 KB )
  56. /yingpanguazai/ssd/ssd1/www/a.460.net.cn/vendor/topthink/think-trace/src/Service.php ( 0.77 KB )
  57. /yingpanguazai/ssd/ssd1/www/a.460.net.cn/vendor/topthink/framework/src/think/Middleware.php ( 6.72 KB )
  58. /yingpanguazai/ssd/ssd1/www/a.460.net.cn/vendor/topthink/framework/src/think/initializer/BootService.php ( 0.77 KB )
  59. /yingpanguazai/ssd/ssd1/www/a.460.net.cn/vendor/topthink/think-orm/src/Paginator.php ( 11.86 KB )
  60. /yingpanguazai/ssd/ssd1/www/a.460.net.cn/vendor/topthink/think-validate/src/Validate.php ( 63.20 KB )
  61. /yingpanguazai/ssd/ssd1/www/a.460.net.cn/vendor/topthink/think-orm/src/Model.php ( 23.55 KB )
  62. /yingpanguazai/ssd/ssd1/www/a.460.net.cn/vendor/topthink/think-orm/src/model/concern/Attribute.php ( 21.05 KB )
  63. /yingpanguazai/ssd/ssd1/www/a.460.net.cn/vendor/topthink/think-orm/src/model/concern/AutoWriteData.php ( 4.21 KB )
  64. /yingpanguazai/ssd/ssd1/www/a.460.net.cn/vendor/topthink/think-orm/src/model/concern/Conversion.php ( 6.44 KB )
  65. /yingpanguazai/ssd/ssd1/www/a.460.net.cn/vendor/topthink/think-orm/src/model/concern/DbConnect.php ( 5.16 KB )
  66. /yingpanguazai/ssd/ssd1/www/a.460.net.cn/vendor/topthink/think-orm/src/model/concern/ModelEvent.php ( 2.33 KB )
  67. /yingpanguazai/ssd/ssd1/www/a.460.net.cn/vendor/topthink/think-orm/src/model/concern/RelationShip.php ( 28.29 KB )
  68. /yingpanguazai/ssd/ssd1/www/a.460.net.cn/vendor/topthink/think-helper/src/contract/Arrayable.php ( 0.09 KB )
  69. /yingpanguazai/ssd/ssd1/www/a.460.net.cn/vendor/topthink/think-helper/src/contract/Jsonable.php ( 0.13 KB )
  70. /yingpanguazai/ssd/ssd1/www/a.460.net.cn/vendor/topthink/think-orm/src/model/contract/Modelable.php ( 0.09 KB )
  71. /yingpanguazai/ssd/ssd1/www/a.460.net.cn/vendor/topthink/framework/src/think/Db.php ( 2.88 KB )
  72. /yingpanguazai/ssd/ssd1/www/a.460.net.cn/vendor/topthink/think-orm/src/DbManager.php ( 8.52 KB )
  73. /yingpanguazai/ssd/ssd1/www/a.460.net.cn/vendor/topthink/framework/src/think/Log.php ( 6.28 KB )
  74. /yingpanguazai/ssd/ssd1/www/a.460.net.cn/vendor/topthink/framework/src/think/Manager.php ( 3.92 KB )
  75. /yingpanguazai/ssd/ssd1/www/a.460.net.cn/vendor/psr/log/src/LoggerTrait.php ( 2.69 KB )
  76. /yingpanguazai/ssd/ssd1/www/a.460.net.cn/vendor/psr/log/src/LoggerInterface.php ( 2.71 KB )
  77. /yingpanguazai/ssd/ssd1/www/a.460.net.cn/vendor/topthink/framework/src/think/Cache.php ( 4.92 KB )
  78. /yingpanguazai/ssd/ssd1/www/a.460.net.cn/vendor/psr/simple-cache/src/CacheInterface.php ( 4.71 KB )
  79. /yingpanguazai/ssd/ssd1/www/a.460.net.cn/vendor/topthink/think-helper/src/helper/Arr.php ( 16.63 KB )
  80. /yingpanguazai/ssd/ssd1/www/a.460.net.cn/vendor/topthink/framework/src/think/cache/driver/File.php ( 7.84 KB )
  81. /yingpanguazai/ssd/ssd1/www/a.460.net.cn/vendor/topthink/framework/src/think/cache/Driver.php ( 9.03 KB )
  82. /yingpanguazai/ssd/ssd1/www/a.460.net.cn/vendor/topthink/framework/src/think/contract/CacheHandlerInterface.php ( 1.99 KB )
  83. /yingpanguazai/ssd/ssd1/www/a.460.net.cn/app/Request.php ( 0.09 KB )
  84. /yingpanguazai/ssd/ssd1/www/a.460.net.cn/vendor/topthink/framework/src/think/Request.php ( 55.78 KB )
  85. /yingpanguazai/ssd/ssd1/www/a.460.net.cn/app/middleware.php ( 0.25 KB )
  86. /yingpanguazai/ssd/ssd1/www/a.460.net.cn/vendor/topthink/framework/src/think/Pipeline.php ( 2.61 KB )
  87. /yingpanguazai/ssd/ssd1/www/a.460.net.cn/vendor/topthink/think-trace/src/TraceDebug.php ( 3.40 KB )
  88. /yingpanguazai/ssd/ssd1/www/a.460.net.cn/vendor/topthink/framework/src/think/middleware/SessionInit.php ( 1.94 KB )
  89. /yingpanguazai/ssd/ssd1/www/a.460.net.cn/vendor/topthink/framework/src/think/Session.php ( 1.80 KB )
  90. /yingpanguazai/ssd/ssd1/www/a.460.net.cn/vendor/topthink/framework/src/think/session/driver/File.php ( 6.27 KB )
  91. /yingpanguazai/ssd/ssd1/www/a.460.net.cn/vendor/topthink/framework/src/think/contract/SessionHandlerInterface.php ( 0.87 KB )
  92. /yingpanguazai/ssd/ssd1/www/a.460.net.cn/vendor/topthink/framework/src/think/session/Store.php ( 7.12 KB )
  93. /yingpanguazai/ssd/ssd1/www/a.460.net.cn/vendor/topthink/framework/src/think/Route.php ( 23.73 KB )
  94. /yingpanguazai/ssd/ssd1/www/a.460.net.cn/vendor/topthink/framework/src/think/route/RuleName.php ( 5.75 KB )
  95. /yingpanguazai/ssd/ssd1/www/a.460.net.cn/vendor/topthink/framework/src/think/route/Domain.php ( 2.53 KB )
  96. /yingpanguazai/ssd/ssd1/www/a.460.net.cn/vendor/topthink/framework/src/think/route/RuleGroup.php ( 22.43 KB )
  97. /yingpanguazai/ssd/ssd1/www/a.460.net.cn/vendor/topthink/framework/src/think/route/Rule.php ( 26.95 KB )
  98. /yingpanguazai/ssd/ssd1/www/a.460.net.cn/vendor/topthink/framework/src/think/route/RuleItem.php ( 9.78 KB )
  99. /yingpanguazai/ssd/ssd1/www/a.460.net.cn/route/app.php ( 1.72 KB )
  100. /yingpanguazai/ssd/ssd1/www/a.460.net.cn/vendor/topthink/framework/src/think/facade/Route.php ( 4.70 KB )
  101. /yingpanguazai/ssd/ssd1/www/a.460.net.cn/vendor/topthink/framework/src/think/route/dispatch/Controller.php ( 4.74 KB )
  102. /yingpanguazai/ssd/ssd1/www/a.460.net.cn/vendor/topthink/framework/src/think/route/Dispatch.php ( 10.44 KB )
  103. /yingpanguazai/ssd/ssd1/www/a.460.net.cn/app/controller/Index.php ( 4.81 KB )
  104. /yingpanguazai/ssd/ssd1/www/a.460.net.cn/app/BaseController.php ( 2.05 KB )
  105. /yingpanguazai/ssd/ssd1/www/a.460.net.cn/vendor/topthink/think-orm/src/facade/Db.php ( 0.93 KB )
  106. /yingpanguazai/ssd/ssd1/www/a.460.net.cn/vendor/topthink/think-orm/src/db/connector/Mysql.php ( 5.44 KB )
  107. /yingpanguazai/ssd/ssd1/www/a.460.net.cn/vendor/topthink/think-orm/src/db/PDOConnection.php ( 52.47 KB )
  108. /yingpanguazai/ssd/ssd1/www/a.460.net.cn/vendor/topthink/think-orm/src/db/Connection.php ( 8.39 KB )
  109. /yingpanguazai/ssd/ssd1/www/a.460.net.cn/vendor/topthink/think-orm/src/db/ConnectionInterface.php ( 4.57 KB )
  110. /yingpanguazai/ssd/ssd1/www/a.460.net.cn/vendor/topthink/think-orm/src/db/builder/Mysql.php ( 16.58 KB )
  111. /yingpanguazai/ssd/ssd1/www/a.460.net.cn/vendor/topthink/think-orm/src/db/Builder.php ( 24.06 KB )
  112. /yingpanguazai/ssd/ssd1/www/a.460.net.cn/vendor/topthink/think-orm/src/db/BaseBuilder.php ( 27.50 KB )
  113. /yingpanguazai/ssd/ssd1/www/a.460.net.cn/vendor/topthink/think-orm/src/db/Query.php ( 15.71 KB )
  114. /yingpanguazai/ssd/ssd1/www/a.460.net.cn/vendor/topthink/think-orm/src/db/BaseQuery.php ( 45.13 KB )
  115. /yingpanguazai/ssd/ssd1/www/a.460.net.cn/vendor/topthink/think-orm/src/db/concern/TimeFieldQuery.php ( 7.43 KB )
  116. /yingpanguazai/ssd/ssd1/www/a.460.net.cn/vendor/topthink/think-orm/src/db/concern/AggregateQuery.php ( 3.26 KB )
  117. /yingpanguazai/ssd/ssd1/www/a.460.net.cn/vendor/topthink/think-orm/src/db/concern/ModelRelationQuery.php ( 20.07 KB )
  118. /yingpanguazai/ssd/ssd1/www/a.460.net.cn/vendor/topthink/think-orm/src/db/concern/ParamsBind.php ( 3.66 KB )
  119. /yingpanguazai/ssd/ssd1/www/a.460.net.cn/vendor/topthink/think-orm/src/db/concern/ResultOperation.php ( 7.01 KB )
  120. /yingpanguazai/ssd/ssd1/www/a.460.net.cn/vendor/topthink/think-orm/src/db/concern/WhereQuery.php ( 19.37 KB )
  121. /yingpanguazai/ssd/ssd1/www/a.460.net.cn/vendor/topthink/think-orm/src/db/concern/JoinAndViewQuery.php ( 7.11 KB )
  122. /yingpanguazai/ssd/ssd1/www/a.460.net.cn/vendor/topthink/think-orm/src/db/concern/TableFieldInfo.php ( 2.63 KB )
  123. /yingpanguazai/ssd/ssd1/www/a.460.net.cn/vendor/topthink/think-orm/src/db/concern/Transaction.php ( 2.77 KB )
  124. /yingpanguazai/ssd/ssd1/www/a.460.net.cn/vendor/topthink/framework/src/think/log/driver/File.php ( 5.96 KB )
  125. /yingpanguazai/ssd/ssd1/www/a.460.net.cn/vendor/topthink/framework/src/think/contract/LogHandlerInterface.php ( 0.86 KB )
  126. /yingpanguazai/ssd/ssd1/www/a.460.net.cn/vendor/topthink/framework/src/think/log/Channel.php ( 3.89 KB )
  127. /yingpanguazai/ssd/ssd1/www/a.460.net.cn/vendor/topthink/framework/src/think/event/LogRecord.php ( 1.02 KB )
  128. /yingpanguazai/ssd/ssd1/www/a.460.net.cn/vendor/topthink/think-helper/src/Collection.php ( 16.47 KB )
  129. /yingpanguazai/ssd/ssd1/www/a.460.net.cn/vendor/topthink/framework/src/think/facade/View.php ( 1.70 KB )
  130. /yingpanguazai/ssd/ssd1/www/a.460.net.cn/vendor/topthink/framework/src/think/View.php ( 4.39 KB )
  131. /yingpanguazai/ssd/ssd1/www/a.460.net.cn/vendor/topthink/framework/src/think/Response.php ( 8.81 KB )
  132. /yingpanguazai/ssd/ssd1/www/a.460.net.cn/vendor/topthink/framework/src/think/response/View.php ( 3.29 KB )
  133. /yingpanguazai/ssd/ssd1/www/a.460.net.cn/vendor/topthink/framework/src/think/Cookie.php ( 6.06 KB )
  134. /yingpanguazai/ssd/ssd1/www/a.460.net.cn/vendor/topthink/think-view/src/Think.php ( 8.38 KB )
  135. /yingpanguazai/ssd/ssd1/www/a.460.net.cn/vendor/topthink/framework/src/think/contract/TemplateHandlerInterface.php ( 1.60 KB )
  136. /yingpanguazai/ssd/ssd1/www/a.460.net.cn/vendor/topthink/think-template/src/Template.php ( 46.61 KB )
  137. /yingpanguazai/ssd/ssd1/www/a.460.net.cn/vendor/topthink/think-template/src/template/driver/File.php ( 2.41 KB )
  138. /yingpanguazai/ssd/ssd1/www/a.460.net.cn/vendor/topthink/think-template/src/template/contract/DriverInterface.php ( 0.86 KB )
  139. /yingpanguazai/ssd/ssd1/www/a.460.net.cn/runtime/temp/80ec142d437acc197a4b556a08c383fc.php ( 11.98 KB )
  140. /yingpanguazai/ssd/ssd1/www/a.460.net.cn/vendor/topthink/think-trace/src/Html.php ( 4.42 KB )
  1. CONNECT:[ UseTime:0.000401s ] mysql:host=127.0.0.1;port=3306;dbname=aa460;charset=utf8mb4
  2. SHOW FULL COLUMNS FROM `fenlei` [ RunTime:0.000580s ]
  3. SELECT * FROM `fenlei` WHERE `fid` = 0 [ RunTime:0.000279s ]
  4. SELECT * FROM `fenlei` WHERE `fid` = 63 [ RunTime:0.000257s ]
  5. SHOW FULL COLUMNS FROM `set` [ RunTime:0.000500s ]
  6. SELECT * FROM `set` [ RunTime:0.001013s ]
  7. SHOW FULL COLUMNS FROM `article` [ RunTime:0.000513s ]
  8. SELECT * FROM `article` WHERE `id` = 459103 LIMIT 1 [ RunTime:0.001033s ]
  9. UPDATE `article` SET `lasttime` = 1776396023 WHERE `id` = 459103 [ RunTime:0.001693s ]
  10. SELECT * FROM `fenlei` WHERE `id` = 64 LIMIT 1 [ RunTime:0.000242s ]
  11. SELECT * FROM `article` WHERE `id` < 459103 ORDER BY `id` DESC LIMIT 1 [ RunTime:0.000394s ]
  12. SELECT * FROM `article` WHERE `id` > 459103 ORDER BY `id` ASC LIMIT 1 [ RunTime:0.000355s ]
  13. SELECT * FROM `article` WHERE `id` < 459103 ORDER BY `id` DESC LIMIT 10 [ RunTime:0.001900s ]
  14. SELECT * FROM `article` WHERE `id` < 459103 ORDER BY `id` DESC LIMIT 10,10 [ RunTime:0.001043s ]
  15. SELECT * FROM `article` WHERE `id` < 459103 ORDER BY `id` DESC LIMIT 20,10 [ RunTime:0.000849s ]
0.080159s