
金属有机框架(MOFs)是由金属节点与有机配体通过配位键自组装形成的多孔晶体材料,具有孔隙率高、比表面积大以及孔表面化学可调等特点,被认为是构筑先进智能传感器的理想平台。其中,荧光型MOFs传感器因其高灵敏度与快速响应特性而备受关注。然而,传统荧光MOFs多采用单信号输出模式,易受仪器漂移、环境波动及样品基质干扰,影响检测可靠性。比率型荧光MOFs虽可通过内置参比信号实现自校正,但仍普遍存在背景荧光信号过高的问题,导致微弱信号变化难以被有效捕捉,限制了其在痕量检测中的应用。为应对这一挑战,将聚集诱导发光(AIE)与聚集导致猝灭(ACQ)配体整合至同一MOF骨架中,构建异质配体MOFs,成为发展低背景比率荧光传感器的可行策略。该设计具备多重优势:1)MOFs的限域空间可有效抑制AIE配体的分子转动与振动,从而提升其光学性能与响应潜力;2)MOFs的结构能促进ACQ配体形成面对面π - π堆叠,增强ACQ效应,实现低背景荧光;3)通过AIE与ACQ(供体—受体)的合理组合,可利用两者间匹配的电子能级与光谱重叠,实现高效的电子转移或能量转移,从而在低背景基础上显著提升“开启”型检测的信噪比。
基于上述理念,熊勇华、黄小林与冷远逵研究团队发表题为“Heteroligand metal-organic frameworks with low background for ratiometric luminescent “turn on” sensing of multiple targets”的研究成果。该研究创新性地将AIE与ACQ两种发光特性相反的配体集成于同一MOF体系(Zr-ETTTC-TC),借助配体间的Förster共振能量转移(FRET)与光诱导电子转移(PET)协同作用,成功构建了背景荧光极低的异质配体MOFs,突破了传统比率型荧光MOFs因高背景信号导致灵敏度受限的瓶颈。通过分析物(如硫离子、氨等)与不同配体间的特异性相互作用(如配位、去质子化、氢键及结构解离等),该材料实现了对硫离子、氨、生物胺及脲酶活性的高灵敏度、多色荧光“开启”响应(暗→红→黄→绿),其检测限显著优于单一配体MOFs。此外,该传感器在多类实际基质中均表现出良好的适应性与稳定性,已成功应用于食品新鲜度监测与水质检测等场景,为发展高保真荧光传感材料提供了全新思路,在食品检测、环境监测及生物医学诊断等领域展现出广阔的应用前景。
南昌大学食品科学与资源挖掘全国重点实验室为第一完成单位,熊勇华研究员、黄小林研究员与冷远逵副教授为论文共同通讯作者,食品学院博士研究生吕晓一为论文第一作者。

SCHEME 1 Synthesis procedure of Zr-ETTTC-TC with low background fluorescence and its dark to multichromatic response toward various targets in diverse platforms.

Fig 1. Synthesis and characterization. (a) Structure model of the three MOFs. TEM and EDS elemental mapping (b), hydrodynamic diameter distribution (c), Zeta potential (d), PXRD pattern (e), FTIR spectra (f) of Zr-ETTTC, Zr-TCPP, and Zr-ETTTC-TC. (g) 1H NMR spectra of Zr-ETTTC, Zr-TCPP, Zr-ETTTC-TC and a physical mixture of two separate homoligand MOFs (Zr-ETTTC and Zr-TCPP) in DMSO.


Fig 3. Ratiometric sensing of sulfide anion. (a) Photographs of the three probe's response to different concentrations of sulfur ion. (b) Correlation and sensitivity between the FL signal of the prepared probes and sulfur ion concentration. (c) Sensitivity comparison of the three probes for sulfur ion. (d) Specificity of the Zr-ETTTC-TC probe for sulfur ion (2 mM). (e) Schematic diagram of the Zr-ETTTC-TC response to sulfide ion in different matrices (liquid pgase, gel, and paper). (f) Fluorescence chromatograms of the Zr-ETTTC-TC in three matrices responding to different concentrations of sulfur ion.

Fig 4. Mechanistic exploration of sulfide ion response. Fluorescence spectra of H4ETTTC (a) and TCPP (b) molecules in response to sulfur ion (10 mM). (c) N 1s of Zr-TCPP and Zr-ETTTC-TC with and without sulfur ion (1 mM). (d) Charge density difference map of TCPP in Zr-ETTTC-TC before and after sulfur ion adsorption (bule represents electron aggregation, while purple represents electron depletion. When sulfur ion adsorbs onto the N atom of the TCPP, an electron transfer occurs, with electrons transferred from sulfur ion to TCPP, sulfur ion exhibits charge depletion.) (e) ELF maps of the localized TCPP in Zr-ETTTC-TC with and without sulfur ion. (f) XRD for three MOFs with sulfur ion (10 mM). FTIR spectra (g), and High-resolution of Zr 3d (h) for three MOFs with and without sulfur ion (10 mM). (i) Schematic diagram of Zr-ETTTC-TC for sulfur ion response.

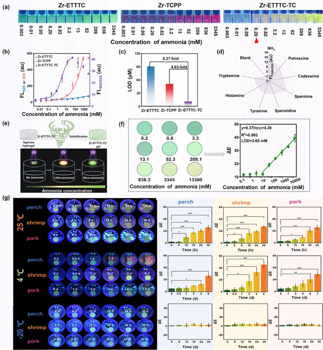
Fig 5. Ratiometric sensing of ammonia and biogenic amines. (a) Photographs of the three MOF‘s response to different concentrations of ammonia. (b) Correlation and sensitivity between FL signal of the prepared three probes and different ammonia concentrations. (c) Sensitivity comparison of the three MOFs for ammonia detection. (d) Fluorescence response of the Zr-ETTTC-TC to different biogenic amine species (1 mm). (e) Schematic diagram of the prepared Zr-ETTTC-TC-based gel probe for ammonia fumigation. (f) Response images and sensitivity of the gel probe for different concentrations of ammonia fumigation. (h) Real-time and visual biogenic amine monitoring of perch, shrimp, and pork at different storage temperatures (25°C, 4°C, and −20°C) by using the prepared Zr-ETTTC-TC-based gel probe. (*p ≤ 0.05, **p ≤ 0.01, ***p ≤ 0.001).

Fig 6. Mechanistic exploration of ammonia response. Fluorescence spectra of the H4ETTTC (a) and TCPP (b) molecules in response to ammonia (1 M). SEM (c) and PXRD (d) of the three MOFs before and after reaction with ammonia (1 mM). (e) Protonation and deprotonation processes of the TCPP molecule in acidic or alkaline conditions. (f) Reversible investigation of the Zr-TCPP-based probe by alternately fuming with ammonia vapors (1 mM). (g) FTIR spectra of the three MOFs before and after reaction with ammonia (1 mM). (h) High-resolution O 1s of Zr-ETTTC and Zr-ETTTC-TC before and after reaction with ammonia (1 mM). SEM (i) and PXRD (j) of the three MOFs before and after reaction with ammonia (1 M). (k) Schematic diagram of the response mechanism for the prepared Zr-ETTTC-TC to ammonia.
(请点击标题查看)
(请点击标题查看)
(请点击学者姓名查看)

在线投稿平台链接:https://www.wjx.top/jq/85151447.aspx
标注‘原创’仅代表原创编译,本平台不主张对原文的版权。本平台转载仅仅是出于学术交流和传播信息的需要,并不意味着代表本平台观点或证实其内容的真实性;转载文章版权归原作者所有,作者如果不希望被转载或有侵权行为,请联系本平台删除。由于编译水平有限,推文或简历有不妥之处,深感抱歉,请联系本平台修改或者删除。