点击↑蓝字,关注南昌本地宝

如果你在南昌失业了
记得去领这笔钱
——失业保险金
虽然钱不多
但还是能助你解决燃眉之急的
一起来看看吧

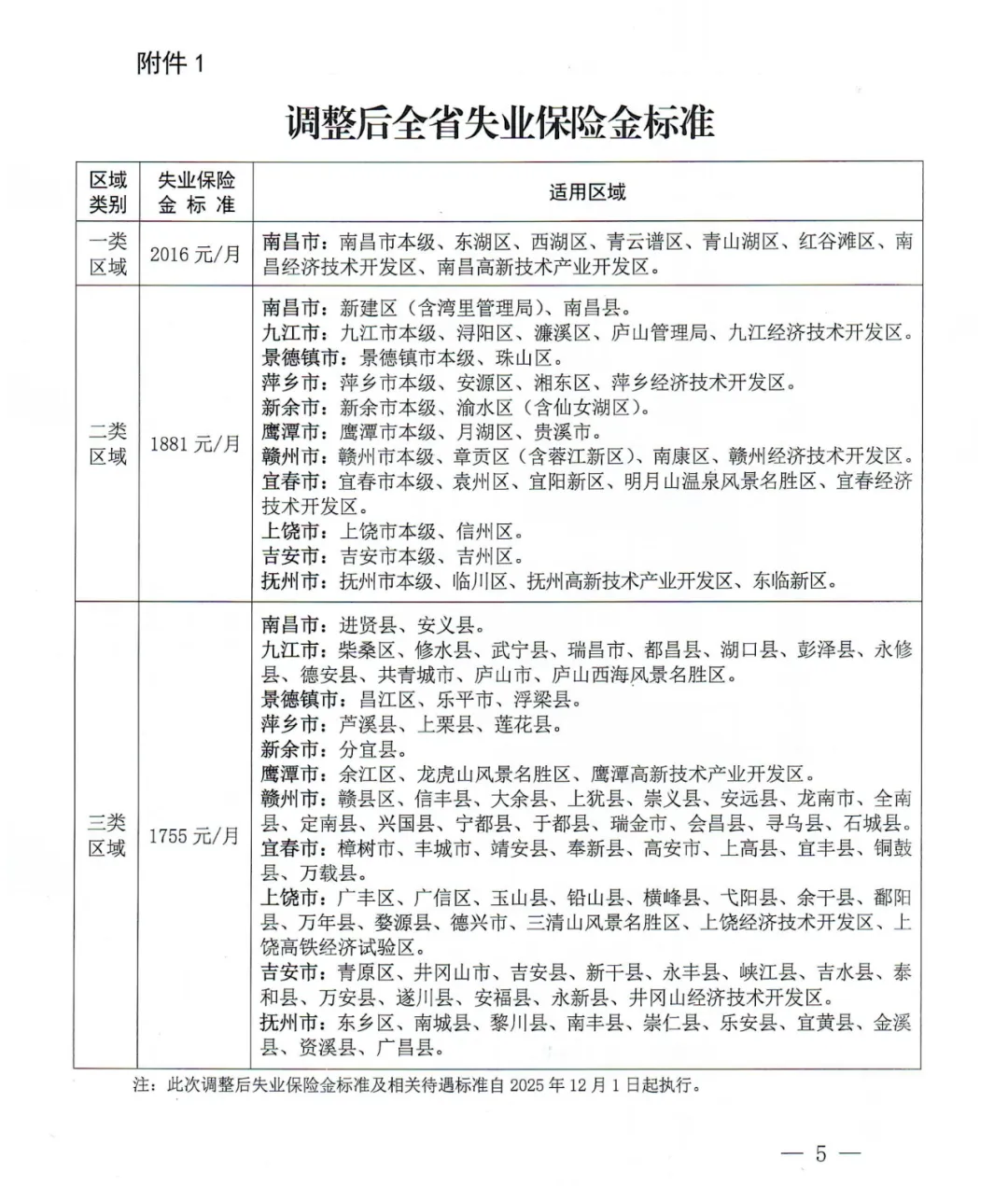
江西省失业保险金
发放标准
一类区域每月2016元
二类区域每月1881元
三类区域每月1755元
具体适用区域及标准如下:

图源:江西人社
申领渠道
线下渠道:凭社会保障卡(或身份证件),到最后一个参保地或户口所在地经办失业保险业务窗口办理。
线上渠道:赣服通、江西就业之家小程序、电子社保卡、国家社会保险公共服务平台
小编提醒:大家也可长按识别下方二维码
进入【南昌本地宝】公众号

关注“南昌本地宝”
在微信后台聊天对话框
发送【失业金】即可快速获取
江西省失业登记入口、失业金申请入口
失业金申请操作图解、领取期限

失业保险累计缴费满1年不满2年的,领取3个月;
满2年不满3年的,领取6个月;
满3年不满4年的,领取9个月;
满4年不满5年的,领取12个月;
满5年不满6年的,领取14个月;
6年以上的,每增加1年,领取失业保险金的时间可在14个月的基础上增加1个月,但最长不超过24个月。
1.按照规定参加失业保险,用人单位和本人已按照规定履行缴费义务满1年的;
2.非因本人意愿中断就业的;
3.已办理失业登记,并有求职要求的。
问:申领失业保险金要不要办理失业登记?
申领失业保险金前,应当办理失业登记。如果没有办理失业登记,失业保险金审核将不会通过,需要在江西省范围内办理失业登记后重新提交失业保险金申请。
若您通过赣服通、江西就业之家小程序提交失业保险金申请,没有办理失业登记的,系统会自动跳转办理失业登记,申领更便捷!
领取失业保险金的失业人员可按规定享受代缴职工基本医疗保险费、由失业保险基金支付的丧葬补助金和抚恤金;属于大龄领金人员的,可以按照先缴后补的方式,由失业保险基金支付大龄领金期间的企业职工基本养老保险费。
问:在哪里可以申领失业保险金呢?
参保失业人员在失业期间,可通过线下或线上渠道,到最后一个参保地或户口所在地申领失业保险金。其中,到户口所在地申领失业保险金,但最后一个参保地与户口所在地不一致的,需先将失业保险关系转移至户口所在地。
南昌本地宝交流群
(长按扫码入群)

欢迎入群!这里是南昌小伙伴的聚集地
别忘了转发分享
给身边有需要的朋友哦
-END-
右下角,期待您的点赞
+ 推荐
别忘了转发分享给朋友!
南昌本地宝推荐服务
➤ 推荐服务:
南昌本地宝推出非常多的功能,进入【南昌本地宝】公众号聊天对话框里,点击发消息,在对话框内输入并发送对应的【关键词】即可获取相关内容。
➤ 常用关键词列表:
发送【补贴】可获南昌补贴发放消息
发送【招聘】可获南昌今日招聘最新汇总
发送【赣BA】可获2026赣BA赛程及购票
发送【消费券】可获南昌消费券发放时间
发送【景区预约】可获南昌景区预约入口
发送【秋水广场】可获南昌音乐喷泉时间表
发送【演唱会】可获南昌演唱会时间表
发送【健康证】可获南昌健康证办理指南
发送【就业补贴】可获南昌就业补贴申领指南
发送【租房补贴】可获南昌租房补贴申请指南
发送【购车补贴】可获南昌购车补贴发放时间
以上为部分关键词内容,想要获取更多内容,可以自行尝试回复不同的关键词哦,更多功能正在完善中,持续更新...

投稿 & 合作 & 建议 & 联系
▌商务合作:电话4009999087、QQ4009999087
▌点击查看:合作微信
▌素材来源:江西人社、南昌本地宝收集整理
▌编辑:朝夕(饶金)
点击【阅读原文】查看南昌城市服务指南