跨越1500万年的进化之旅—南昌大学丁霞团队在Microbiome发文揭示水稻根系微生物组协同进化机制及其在促进水稻生长中的作用
【研究背景】
作物的野生近缘种(Crop Wild Relatives, CWRs)是现代农业育种和作物改良的重要遗传资源。与长期人工驯化的栽培作物相比,野生近缘种往往具有更丰富的遗传多样性以及更强的环境适应能力,因此在抗逆育种和可持续农业中具有重要价值。近年来,随着植物微生物组研究的快速发展,人们逐渐认识到,植物不仅仅是一个独立的个体,而是与其共生微生物共同组成的“植物全息体(plant holobiont)”。这些根际和根内微生物在养分获取、抗病防御以及环境适应等方面发挥着关键作用。
在水稻等重要粮食作物中,野生稻种类广泛分布于不同生态环境,并经历了长期的进化分化。然而,一个关键科学问题仍未得到充分回答:在长时间的进化过程中,野生稻与其根际微生物群落是否发生了协同进化?这些微生物组变化是否会影响现代栽培稻的生长潜力?
【研究概况】
近日,南昌大学丁霞教授团队在国际知名期刊 Microbiome 上发表了题为《稻属栽培种与野生种微生物组的生态进化及其对水稻生长的支撑作用》(Microbiome eco-evolution of cultivated and wild rice species across the genus Oryza and its importance in supporting rice growth)的研究论文。该研究系统分析了横跨约 1500万年进化历史 的 17种野生稻和1种栽培稻 的根际微生物组,揭示了水稻与细菌微生物之间显著的协同进化关系,并进一步证明来自野生稻核心微生物群的合成菌群能够显著促进水稻生长。
【主要研究结果】
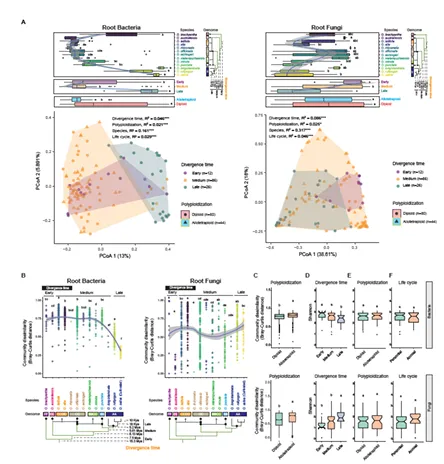
(1)宿主进化历史主导根际微生物群结构:研究在统一控制条件下分析了17种野生稻和1种栽培稻的根际微生物群落结构。结果表明,宿主物种的进化分化时间是影响根际微生物群落结构的最主要因素,其影响程度明显超过倍性(polyploidy)和生活史等植物性状。这一效应在细菌群落中尤为明显,而在真菌群落中相对较弱,表明不同微生物类群对宿主进化历史的响应存在差异。
(2)细菌群落呈现显著的系统发育共生关系:研究进一步分析了宿主系统发育与微生物群落之间的关系,发现根际细菌群落与宿主植物系统发育之间存在显著的“系统发育共生”(phylosymbiosis)模式,即亲缘关系越接近的水稻物种,其细菌群落结构也越相似。然而,这种模式在真菌群落中并未观察到,说明细菌与水稻之间可能存在更紧密的进化耦合关系。
(3)微生物群落在进化过程中呈现不同的生态组装模式:在进化尺度上,细菌和真菌群落表现出不同的生态组装机制。随着水稻物种的进化分化,细菌群落的多样性逐渐降低,而系统发育聚集性(phylogenetic clustering)增强,说明宿主筛选作用在逐渐加强。进一步分析表明,细菌群落的组装同时受到**确定性过程(deterministic processes)和随机过程(stochastic processes)**的共同驱动,而真菌群落则主要受到随机过程的影响。
(4)关键功能微生物在进化过程中发生差异富集:研究还发现,在不同进化阶段的水稻物种中,一些具有重要生态功能的微生物类群表现出差异性富集。例如,固氮细菌以及参与甲烷循环的细菌在不同进化阶段或倍性事件中呈现明显变化。这些微生物可能在水稻养分利用和温室气体循环中发挥重要作用。
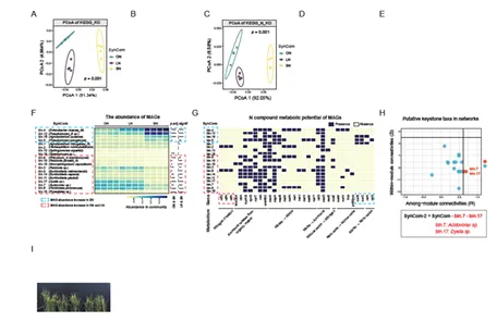
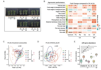
(5)共进化细菌能够预测并促进水稻生长:通过分析水稻产量性状,研究发现与宿主共同进化的细菌群落对籽粒重量的预测能力明显强于真菌群落,其中核心细菌物种发挥了重要作用。为了进一步验证其功能,研究人员从野生稻核心微生物组中构建了一个合成微生物群落(synthetic community, SynCom),其中包含来自早期和中期进化分支的4株固氮细菌。接种实验表明,该SynCom能够显著促进水稻生长,而当关键成员被移除时,其促进作用明显下降,进一步证明核心微生物在促进植物生长中的关键作用。
【图表概况】
【结论】
该研究从生态—进化的角度系统揭示了水稻与根际微生物之间的长期互作关系。结果表明,在约1500万年的进化历史中,水稻与根际细菌之间形成了明显的协同进化模式,而这种关系在真菌群落中并不显著。与宿主共同进化的细菌不仅影响微生物群落结构,还与水稻重要农艺性状密切相关,并能够通过合成菌群显著促进植物生长。
这些发现为理解作物—微生物共生体系的生态进化机制提供了重要新视角,也强调了野生作物近缘种微生物资源在农业中的潜在价值。未来,通过挖掘野生作物中与宿主共同进化的关键微生物群落,有望为开发新型微生物肥料和提升作物生产力提供重要资源,从而推动农业向更加绿色和可持续的方向发展。
原文链接:https://link.springer.com/article/10.1186/s40168-026-02359-z

本文由本公众号翻译,内容以原文为准,仅用于学术分享。若有侵权,请联系小编删除或修改!