当前位置:首页>南昌>南昌大学刘朝霞教授团队联合南昌大学陈廷涛研究员团队:细胞外囊泡通过 Nrf2/GPX4 介导的铁块状细胞减少抑制,改善子宫内粘连

南昌大学刘朝霞教授团队联合南昌大学陈廷涛研究员团队:细胞外囊泡通过 Nrf2/GPX4 介导的铁块状细胞减少抑制,改善子宫内粘连

  • 2026-03-29 04:48:11
南昌大学刘朝霞教授团队联合南昌大学陈廷涛研究员团队:细胞外囊泡通过 Nrf2/GPX4 介导的铁块状细胞减少抑制,改善子宫内粘连

研究论文

期刊:《Journal of Advanced Research》(IF:13)

原文链接:

https://doi.org/10.1016/j.jare.2026.02.035

背景

       宫腔粘连(IUA)以子宫内膜纤维化为核心特征,会造成子宫腔部分或完全闭塞,引发闭经、复发性流产、不孕等严重生殖并发症,且随着宫腔操作和人工流产的增多,其发病率显著上升,严重威胁女性生殖健康;目前临床以宫腔镜粘连切除术为主要治疗手段,却存在术后复发率高的问题,雌激素方案、宫内节育器等其他疗法也存在不良反应、妊娠结局不佳等局限,亟需开发更有效的个性化治疗方案。IUA 的发病机制涉及持续炎症、异常雌激素信号、子宫内膜干细胞活性失调及纤维化重塑等,其中子宫内膜炎症与纤维化重塑是核心环节,且阴道微生态失衡会进一步加剧该病理过程,卷曲乳杆菌作为健康阴道菌群的优势菌,已被证实能通过维持宫腔免疫稳态、抑制促炎细胞因子释放改善 IUA 相关的炎症和纤维化,但其发挥作用的具体分子机制尚未明确。此外,细胞外囊泡(EVs)作为益生菌的关键功能介质,是细胞间通讯的重要载体,在组织修复、免疫调节等过程中展现出重要生物医学潜力,乳杆菌属来源 EVs 也被发现具有抗炎、抗氧化等作用,然而阴道益生菌卷曲乳杆菌来源的 EVs 在子宫内膜修复、IUA 改善中的治疗作用及潜在分子机制,目前仍缺乏深入的研究和阐释,这也成为本研究开展的重要背景和切入点。

通讯作者:刘朝霞、陈廷涛

主要单位:南昌大学

全文解读

引  言

宫腔粘连(IUA)以子宫内膜纤维化为特征,易引发不孕等生殖并发症,现有治疗复发率高、效果有限,其发病与内膜炎症纤维化、阴道微生态失衡密切相关,卷曲乳杆菌虽能改善 IUA 相关病理变化,但作用机制未明。细胞外囊泡(EVs)作为益生菌的关键功能介质,在组织修复、免疫调节中作用显著,乳杆菌属 EVs 也展现出抗炎等潜力,然而阴道益生菌卷曲乳杆菌来源的 EVs 在子宫内膜修复、IUA 改善中的作用及分子机制尚未被深入探究。本研究通过细胞与动物模型结合多技术手段,探究卷曲乳杆菌 NCU-28 来源 EVs 对 IUA 的作用及机制,旨在为开发 IUA 新型治疗策略提供理论与实验基础。

结  果

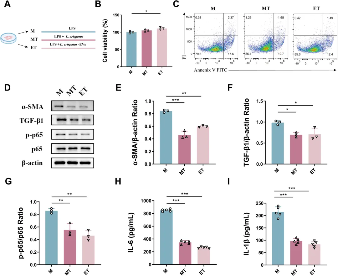
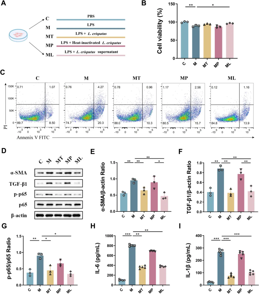
(1)卷曲乳杆菌 NCU-28 上清抑制 LPS 诱导的子宫内膜细胞炎症与纤维化

  本研究发现,以 200 ng/mL LPS 构建子宫内膜基质细胞炎症模型,分别用卷曲乳杆菌活菌、热灭活菌、无细胞上清处理后,与模型组相比,活菌组和上清组细胞活力显著提升、凋亡率明显降低;纤维化标志物 α-SMA、TGF-β1 及炎症相关磷酸化蛋白 p-p65 的表达均显著下调;细胞培养上清中促炎细胞因子 IL-6、IL-1β 水平也大幅降低,证实卷曲乳杆菌 NCU-28 无细胞上清可有效抑制 LPS 诱导的细胞炎症反应和纤维化进程。

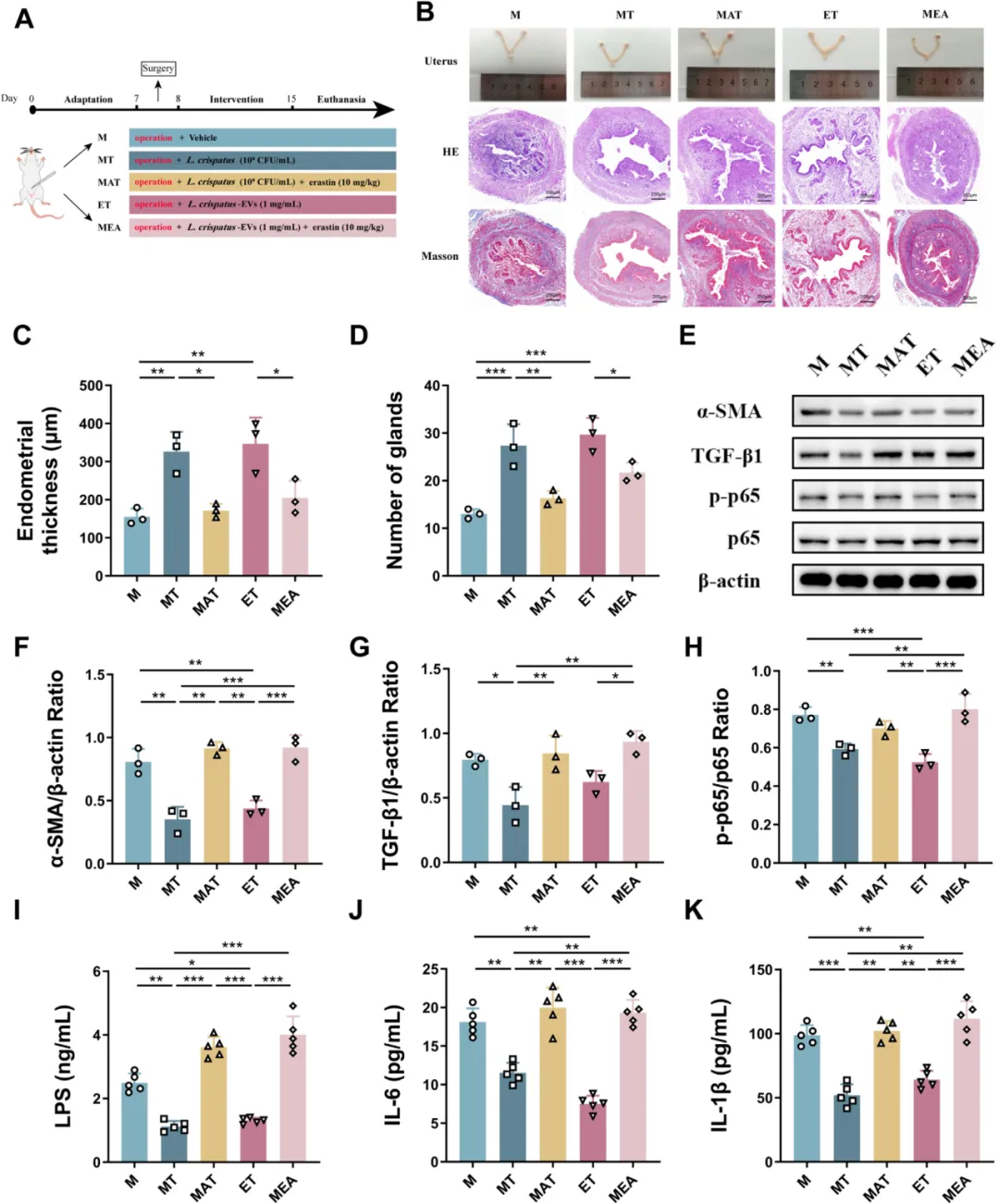
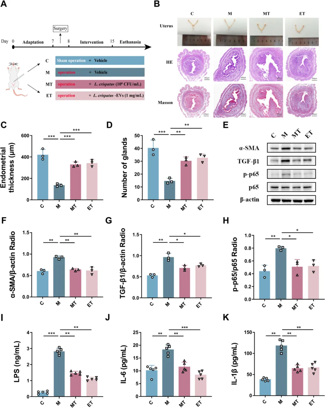
(2)卷曲乳杆菌来源 EVs 改善 IUA 小鼠宫腔炎症与子宫内膜纤维化

构建机械性损伤 IUA 小鼠模型并给予卷曲乳杆菌或其 EVs 干预后,与模型组相比,EVs 处理组小鼠子宫内膜厚度显著增加、腺体数量明显回升,Masson 染色显示胶原沉积减少、纤维化程度减轻;子宫内膜组织中 α-SMA、TGF-β1、p-p65 蛋白表达显著下调;小鼠血清中 LPS、IL-6、IL-1β 水平也显著降低,证实卷曲乳杆菌 EVs 可在体内有效缓解 IUA 小鼠的宫腔炎症和子宫内膜纤维化。

(3)卷曲乳杆菌来源 EVs 调控 IUA 模型小鼠阴道菌群结构

16S rRNA 高通量测序显示,与假手术组相⽐,IUA 模型组小鼠阴道菌群 α 多样性(Chao1、Observed_species 指数)显著升高,而卷曲乳杆菌 EVs 处理后 α 多样性显著降低;属水平上,EVs 处理组乳杆菌相对丰度显著升高,致病菌链球菌丰度呈下降趋势;随机森林分析证实乳杆菌是 EVs 调控菌群的核心特征菌,表明 EVs 可促进 IUA 小鼠阴道益生菌富集、抑制致病菌定殖,恢复阴道微生态稳态。

(4)卷曲乳杆菌来源 EVs 缓解 LPS 诱导的子宫内膜基质细胞炎症与纤维化

在 LPS 诱导的子宫内膜基质细胞炎症模型中,与模型组相⽐,卷曲乳杆菌 EVs 处理后细胞活力显著提高、凋亡率显著降低;纤维化标志物 α-SMA、TGF-β1 及炎症蛋白 p-p65 的表达均显著下调;细胞培养上清中 IL-6、IL-1β 水平也明显降低,直接证实卷曲乳杆菌 EVs 在体外具有显著的抗炎和抗纤维化作用。

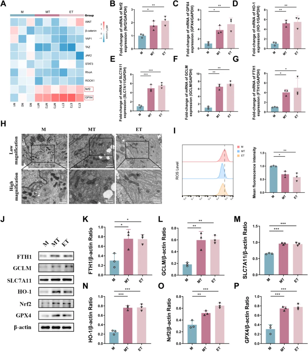
(5)卷曲乳杆菌来源 EVs 通过激活 Nrf2/GPX4 通路缓解子宫内膜细胞炎症与纤维化

通路筛选发现卷曲乳杆菌 EVs 可特异性激活 Nrf2/GPX4 通路,显著上调 Nrf2、GPX4 及下游铁死亡相关基因 HO-1、SLC7A11 等的 mRNA 和蛋白表达;TEM 显示 EVs 可改善 LPS 诱导的子宫内膜细胞铁死亡特征性线粒体形态异常,同时显著降低细胞内 ROS 水平;Nrf2 敲低后,EVs 对 GPX4 的上调作用消失,且其抗炎抗纤维化效应被完全逆转,证实 Nrf2/GPX4 通路是 EVs 发挥作用的核心通路。

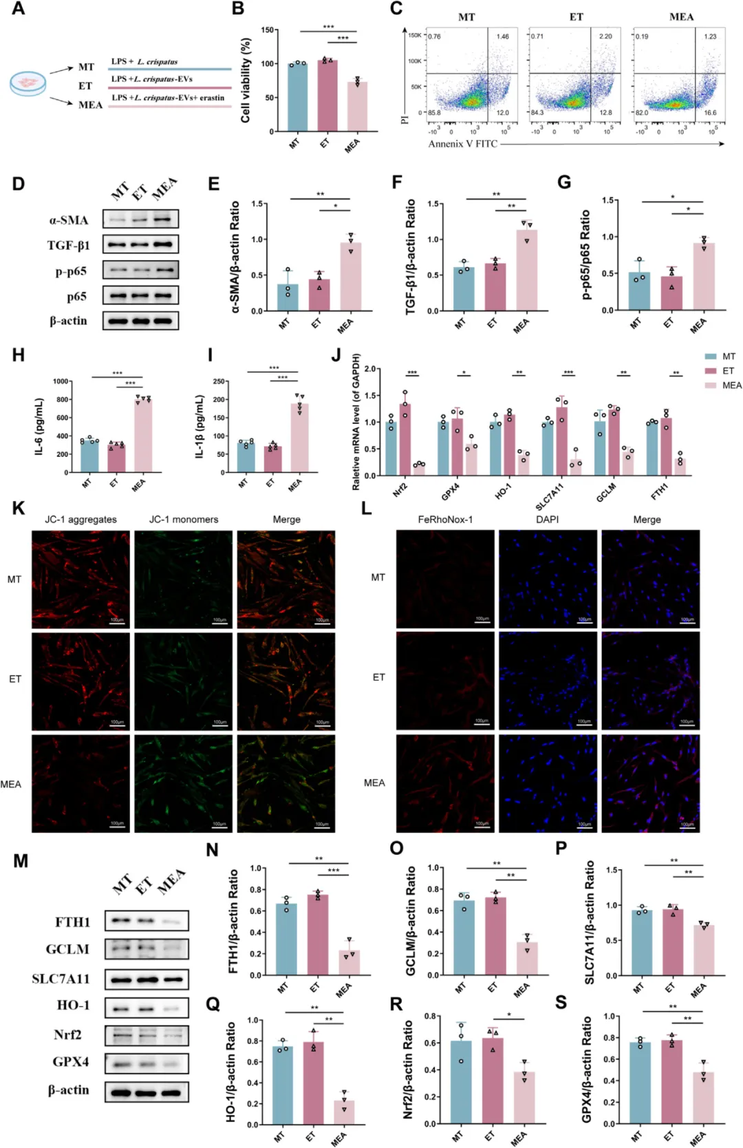
(6)铁死亡激动剂 Erastin 逆转卷曲乳杆菌 EVs 对子宫内膜细胞的保护作用

在 EVs 处理的子宫内膜炎症细胞模型中加入 Erastin 后,与单独 EVs 处理组相比,细胞活力显著下降、凋亡率明显升高;α-SMA、TGF-β1、p-p65 蛋白及 IL-6、IL-1β 细胞因子水平均显著回升;Nrf2/GPX4 通路及铁死亡相关基因、蛋白表达被显著抑制;JC-1 染色显示线粒体膜电位异常,FeRhoNox-1 染色证实胞内游离 Fe²+ 大量积累,证实 Erastin 可通过抑制 Nrf2/GPX4 通路、激活铁死亡,逆转 EVs 对子宫内膜细胞的抗炎抗纤维化保护作用。

(7)Erastin 抵消卷曲乳杆菌 EVs 对 IUA 小鼠的子宫内膜治疗效果

在 IUA 小鼠模型中,EVs 与 Erastin 联合处理组相比单独 EVs 处理组,子宫内膜厚度显著降低、腺体数量明显减少,Masson 染色显示胶原沉积增加、纤维化程度加重;子宫内膜组织中 α-SMA、TGF-β1、p-p65 蛋白表达显著上调;小鼠血清中 LPS、IL-6、IL-1β 水平也显著升高,在体内层面证实 Erastin 可逆转 EVs 对 IUA 小鼠的治疗作用。

(8)Erastin 通过抑制 Nrf2/GPX4 通路加剧 IUA 小鼠氧化应激与纤维化

IUA 小鼠中 EVs 与 Erastin 联合处理组,相比单独 EVs 处理组,子宫组织中氧化应激标志物 MDA 水平显著升高,抗氧化酶 SOD、GSH、GSH-Px、CAT 活性显著降低;子宫组织 ROS 大量积累,Nrf2 免疫荧光荧光强度显著减弱;Nrf2/GPX4 通路及下游铁死亡相关蛋白 FTH1、HO-1 等表达均显著下调,证实 Erastin 通过抑制 Nrf2/GPX4 通路、加重氧化应激,逆转 EVs 对 IUA 小鼠的抗炎抗纤维化作用。

讨论

      该研究讨论围绕卷曲乳杆菌 NCU-28 来源的细胞外囊泡(EVs)对宫腔粘连(IUA)的治疗作用及机制展开,明确 EVs 是该菌株发挥抗炎抗纤维化效应的核心活性成分,其培养上清液可通过抑制 NF-κB 通路减少促炎因子释放和纤维化标志物表达,而 EVs 经分离纯化后,在体内外均能有效改善子宫内膜形态、抑制炎症与纤维化进展,同时可调节阴道菌群稳态、增加有益菌乳酸杆菌丰度;机制上,EVs 通过特异性激活 Nrf2/GPX4 信号通路,抑制氧化应激诱导的铁死亡,该结论经铁死亡激动剂 erastin 在细胞和动物模型中反向验证得到证实,且排除了铁螯合作为主要作用途径,在无菌炎症模型中也验证了该机制的相关性;此外,讨论也指出研究局限,即结论基于动物模型、EVs 具体活性成分未明确、未评估对生殖功能的直接影响,而该研究首次阐明了阴道益生菌来源 EVs 改善 IUA 的分子机制,提出 “EVs-Nrf2/GPX4 - 铁死亡” 调控轴,为开发新型益生菌 EV 导向的 IUA 治疗策略提供了理论与实验基础。

作者简介

 陈廷涛(通讯作者)

通讯作者:陈廷涛

      累计发表高水平学术论文180篇,授权专利30余件;以第一/通讯作者发表SCI论文131篇,工作被Nature、New England Journal of Medicine、Lancet等多家权威期刊正面评述或引用,被《中国肿瘤营养治疗指南2020》引用收录;担任Canadian Journal of Infectious Diseases & Medical Microbiology主编,及其他十余家国内外期刊编委、专刊主编。先后获产学研合作创新奖、发明创业奖-创新奖、全国高校教师教学创新大赛等国家/省级奖励5项;指导本科生获包括互联网+金/银/铜奖在内的国家级奖项16项,省级奖项6项。担任国家基金委函评专家及8个省/市科技项目评审专家;主持国家自然科学基金3项,省部级自然基金12项,横向课题31项,总经费逾2800万。

声  明

微信公众号所使用的文章和图片属于相关权利人所有,因客观原因,如存在使用不当的情况,敬请相关权利人随时与我们联系及时处理,欢迎转发朋友圈分享,如需转载,请标明“转载自益生相伴 菌之道”。

文案:王译

编辑:王译

审核:韩志东

河南科技大学

益生菌科学与技术团队

最新文章

随机文章

基本 文件 流程 错误 SQL 调试
  1. 请求信息 : 2026-04-06 06:09:27 HTTP/2.0 GET : https://a.460.net.cn/a/484527.html
  2. 运行时间 : 0.162759s [ 吞吐率:6.14req/s ] 内存消耗:4,463.96kb 文件加载:140
  3. 缓存信息 : 0 reads,0 writes
  4. 会话信息 : SESSION_ID=97c3d00afd509770fe943a766ae2043a
  1. /yingpanguazai/ssd/ssd1/www/a.460.net.cn/public/index.php ( 0.79 KB )
  2. /yingpanguazai/ssd/ssd1/www/a.460.net.cn/vendor/autoload.php ( 0.17 KB )
  3. /yingpanguazai/ssd/ssd1/www/a.460.net.cn/vendor/composer/autoload_real.php ( 2.49 KB )
  4. /yingpanguazai/ssd/ssd1/www/a.460.net.cn/vendor/composer/platform_check.php ( 0.90 KB )
  5. /yingpanguazai/ssd/ssd1/www/a.460.net.cn/vendor/composer/ClassLoader.php ( 14.03 KB )
  6. /yingpanguazai/ssd/ssd1/www/a.460.net.cn/vendor/composer/autoload_static.php ( 4.90 KB )
  7. /yingpanguazai/ssd/ssd1/www/a.460.net.cn/vendor/topthink/think-helper/src/helper.php ( 8.34 KB )
  8. /yingpanguazai/ssd/ssd1/www/a.460.net.cn/vendor/topthink/think-validate/src/helper.php ( 2.19 KB )
  9. /yingpanguazai/ssd/ssd1/www/a.460.net.cn/vendor/topthink/think-orm/src/helper.php ( 1.47 KB )
  10. /yingpanguazai/ssd/ssd1/www/a.460.net.cn/vendor/topthink/think-orm/stubs/load_stubs.php ( 0.16 KB )
  11. /yingpanguazai/ssd/ssd1/www/a.460.net.cn/vendor/topthink/framework/src/think/Exception.php ( 1.69 KB )
  12. /yingpanguazai/ssd/ssd1/www/a.460.net.cn/vendor/topthink/think-container/src/Facade.php ( 2.71 KB )
  13. /yingpanguazai/ssd/ssd1/www/a.460.net.cn/vendor/symfony/deprecation-contracts/function.php ( 0.99 KB )
  14. /yingpanguazai/ssd/ssd1/www/a.460.net.cn/vendor/symfony/polyfill-mbstring/bootstrap.php ( 8.26 KB )
  15. /yingpanguazai/ssd/ssd1/www/a.460.net.cn/vendor/symfony/polyfill-mbstring/bootstrap80.php ( 9.78 KB )
  16. /yingpanguazai/ssd/ssd1/www/a.460.net.cn/vendor/symfony/var-dumper/Resources/functions/dump.php ( 1.49 KB )
  17. /yingpanguazai/ssd/ssd1/www/a.460.net.cn/vendor/topthink/think-dumper/src/helper.php ( 0.18 KB )
  18. /yingpanguazai/ssd/ssd1/www/a.460.net.cn/vendor/symfony/var-dumper/VarDumper.php ( 4.30 KB )
  19. /yingpanguazai/ssd/ssd1/www/a.460.net.cn/vendor/topthink/framework/src/think/App.php ( 15.30 KB )
  20. /yingpanguazai/ssd/ssd1/www/a.460.net.cn/vendor/topthink/think-container/src/Container.php ( 15.76 KB )
  21. /yingpanguazai/ssd/ssd1/www/a.460.net.cn/vendor/psr/container/src/ContainerInterface.php ( 1.02 KB )
  22. /yingpanguazai/ssd/ssd1/www/a.460.net.cn/app/provider.php ( 0.19 KB )
  23. /yingpanguazai/ssd/ssd1/www/a.460.net.cn/vendor/topthink/framework/src/think/Http.php ( 6.04 KB )
  24. /yingpanguazai/ssd/ssd1/www/a.460.net.cn/vendor/topthink/think-helper/src/helper/Str.php ( 7.29 KB )
  25. /yingpanguazai/ssd/ssd1/www/a.460.net.cn/vendor/topthink/framework/src/think/Env.php ( 4.68 KB )
  26. /yingpanguazai/ssd/ssd1/www/a.460.net.cn/app/common.php ( 0.03 KB )
  27. /yingpanguazai/ssd/ssd1/www/a.460.net.cn/vendor/topthink/framework/src/helper.php ( 18.78 KB )
  28. /yingpanguazai/ssd/ssd1/www/a.460.net.cn/vendor/topthink/framework/src/think/Config.php ( 5.54 KB )
  29. /yingpanguazai/ssd/ssd1/www/a.460.net.cn/config/app.php ( 0.95 KB )
  30. /yingpanguazai/ssd/ssd1/www/a.460.net.cn/config/cache.php ( 0.78 KB )
  31. /yingpanguazai/ssd/ssd1/www/a.460.net.cn/config/console.php ( 0.23 KB )
  32. /yingpanguazai/ssd/ssd1/www/a.460.net.cn/config/cookie.php ( 0.56 KB )
  33. /yingpanguazai/ssd/ssd1/www/a.460.net.cn/config/database.php ( 2.48 KB )
  34. /yingpanguazai/ssd/ssd1/www/a.460.net.cn/vendor/topthink/framework/src/think/facade/Env.php ( 1.67 KB )
  35. /yingpanguazai/ssd/ssd1/www/a.460.net.cn/config/filesystem.php ( 0.61 KB )
  36. /yingpanguazai/ssd/ssd1/www/a.460.net.cn/config/lang.php ( 0.91 KB )
  37. /yingpanguazai/ssd/ssd1/www/a.460.net.cn/config/log.php ( 1.35 KB )
  38. /yingpanguazai/ssd/ssd1/www/a.460.net.cn/config/middleware.php ( 0.19 KB )
  39. /yingpanguazai/ssd/ssd1/www/a.460.net.cn/config/route.php ( 1.89 KB )
  40. /yingpanguazai/ssd/ssd1/www/a.460.net.cn/config/session.php ( 0.57 KB )
  41. /yingpanguazai/ssd/ssd1/www/a.460.net.cn/config/trace.php ( 0.34 KB )
  42. /yingpanguazai/ssd/ssd1/www/a.460.net.cn/config/view.php ( 0.82 KB )
  43. /yingpanguazai/ssd/ssd1/www/a.460.net.cn/app/event.php ( 0.25 KB )
  44. /yingpanguazai/ssd/ssd1/www/a.460.net.cn/vendor/topthink/framework/src/think/Event.php ( 7.67 KB )
  45. /yingpanguazai/ssd/ssd1/www/a.460.net.cn/app/service.php ( 0.13 KB )
  46. /yingpanguazai/ssd/ssd1/www/a.460.net.cn/app/AppService.php ( 0.26 KB )
  47. /yingpanguazai/ssd/ssd1/www/a.460.net.cn/vendor/topthink/framework/src/think/Service.php ( 1.64 KB )
  48. /yingpanguazai/ssd/ssd1/www/a.460.net.cn/vendor/topthink/framework/src/think/Lang.php ( 7.35 KB )
  49. /yingpanguazai/ssd/ssd1/www/a.460.net.cn/vendor/topthink/framework/src/lang/zh-cn.php ( 13.70 KB )
  50. /yingpanguazai/ssd/ssd1/www/a.460.net.cn/vendor/topthink/framework/src/think/initializer/Error.php ( 3.31 KB )
  51. /yingpanguazai/ssd/ssd1/www/a.460.net.cn/vendor/topthink/framework/src/think/initializer/RegisterService.php ( 1.33 KB )
  52. /yingpanguazai/ssd/ssd1/www/a.460.net.cn/vendor/services.php ( 0.14 KB )
  53. /yingpanguazai/ssd/ssd1/www/a.460.net.cn/vendor/topthink/framework/src/think/service/PaginatorService.php ( 1.52 KB )
  54. /yingpanguazai/ssd/ssd1/www/a.460.net.cn/vendor/topthink/framework/src/think/service/ValidateService.php ( 0.99 KB )
  55. /yingpanguazai/ssd/ssd1/www/a.460.net.cn/vendor/topthink/framework/src/think/service/ModelService.php ( 2.04 KB )
  56. /yingpanguazai/ssd/ssd1/www/a.460.net.cn/vendor/topthink/think-trace/src/Service.php ( 0.77 KB )
  57. /yingpanguazai/ssd/ssd1/www/a.460.net.cn/vendor/topthink/framework/src/think/Middleware.php ( 6.72 KB )
  58. /yingpanguazai/ssd/ssd1/www/a.460.net.cn/vendor/topthink/framework/src/think/initializer/BootService.php ( 0.77 KB )
  59. /yingpanguazai/ssd/ssd1/www/a.460.net.cn/vendor/topthink/think-orm/src/Paginator.php ( 11.86 KB )
  60. /yingpanguazai/ssd/ssd1/www/a.460.net.cn/vendor/topthink/think-validate/src/Validate.php ( 63.20 KB )
  61. /yingpanguazai/ssd/ssd1/www/a.460.net.cn/vendor/topthink/think-orm/src/Model.php ( 23.55 KB )
  62. /yingpanguazai/ssd/ssd1/www/a.460.net.cn/vendor/topthink/think-orm/src/model/concern/Attribute.php ( 21.05 KB )
  63. /yingpanguazai/ssd/ssd1/www/a.460.net.cn/vendor/topthink/think-orm/src/model/concern/AutoWriteData.php ( 4.21 KB )
  64. /yingpanguazai/ssd/ssd1/www/a.460.net.cn/vendor/topthink/think-orm/src/model/concern/Conversion.php ( 6.44 KB )
  65. /yingpanguazai/ssd/ssd1/www/a.460.net.cn/vendor/topthink/think-orm/src/model/concern/DbConnect.php ( 5.16 KB )
  66. /yingpanguazai/ssd/ssd1/www/a.460.net.cn/vendor/topthink/think-orm/src/model/concern/ModelEvent.php ( 2.33 KB )
  67. /yingpanguazai/ssd/ssd1/www/a.460.net.cn/vendor/topthink/think-orm/src/model/concern/RelationShip.php ( 28.29 KB )
  68. /yingpanguazai/ssd/ssd1/www/a.460.net.cn/vendor/topthink/think-helper/src/contract/Arrayable.php ( 0.09 KB )
  69. /yingpanguazai/ssd/ssd1/www/a.460.net.cn/vendor/topthink/think-helper/src/contract/Jsonable.php ( 0.13 KB )
  70. /yingpanguazai/ssd/ssd1/www/a.460.net.cn/vendor/topthink/think-orm/src/model/contract/Modelable.php ( 0.09 KB )
  71. /yingpanguazai/ssd/ssd1/www/a.460.net.cn/vendor/topthink/framework/src/think/Db.php ( 2.88 KB )
  72. /yingpanguazai/ssd/ssd1/www/a.460.net.cn/vendor/topthink/think-orm/src/DbManager.php ( 8.52 KB )
  73. /yingpanguazai/ssd/ssd1/www/a.460.net.cn/vendor/topthink/framework/src/think/Log.php ( 6.28 KB )
  74. /yingpanguazai/ssd/ssd1/www/a.460.net.cn/vendor/topthink/framework/src/think/Manager.php ( 3.92 KB )
  75. /yingpanguazai/ssd/ssd1/www/a.460.net.cn/vendor/psr/log/src/LoggerTrait.php ( 2.69 KB )
  76. /yingpanguazai/ssd/ssd1/www/a.460.net.cn/vendor/psr/log/src/LoggerInterface.php ( 2.71 KB )
  77. /yingpanguazai/ssd/ssd1/www/a.460.net.cn/vendor/topthink/framework/src/think/Cache.php ( 4.92 KB )
  78. /yingpanguazai/ssd/ssd1/www/a.460.net.cn/vendor/psr/simple-cache/src/CacheInterface.php ( 4.71 KB )
  79. /yingpanguazai/ssd/ssd1/www/a.460.net.cn/vendor/topthink/think-helper/src/helper/Arr.php ( 16.63 KB )
  80. /yingpanguazai/ssd/ssd1/www/a.460.net.cn/vendor/topthink/framework/src/think/cache/driver/File.php ( 7.84 KB )
  81. /yingpanguazai/ssd/ssd1/www/a.460.net.cn/vendor/topthink/framework/src/think/cache/Driver.php ( 9.03 KB )
  82. /yingpanguazai/ssd/ssd1/www/a.460.net.cn/vendor/topthink/framework/src/think/contract/CacheHandlerInterface.php ( 1.99 KB )
  83. /yingpanguazai/ssd/ssd1/www/a.460.net.cn/app/Request.php ( 0.09 KB )
  84. /yingpanguazai/ssd/ssd1/www/a.460.net.cn/vendor/topthink/framework/src/think/Request.php ( 55.78 KB )
  85. /yingpanguazai/ssd/ssd1/www/a.460.net.cn/app/middleware.php ( 0.25 KB )
  86. /yingpanguazai/ssd/ssd1/www/a.460.net.cn/vendor/topthink/framework/src/think/Pipeline.php ( 2.61 KB )
  87. /yingpanguazai/ssd/ssd1/www/a.460.net.cn/vendor/topthink/think-trace/src/TraceDebug.php ( 3.40 KB )
  88. /yingpanguazai/ssd/ssd1/www/a.460.net.cn/vendor/topthink/framework/src/think/middleware/SessionInit.php ( 1.94 KB )
  89. /yingpanguazai/ssd/ssd1/www/a.460.net.cn/vendor/topthink/framework/src/think/Session.php ( 1.80 KB )
  90. /yingpanguazai/ssd/ssd1/www/a.460.net.cn/vendor/topthink/framework/src/think/session/driver/File.php ( 6.27 KB )
  91. /yingpanguazai/ssd/ssd1/www/a.460.net.cn/vendor/topthink/framework/src/think/contract/SessionHandlerInterface.php ( 0.87 KB )
  92. /yingpanguazai/ssd/ssd1/www/a.460.net.cn/vendor/topthink/framework/src/think/session/Store.php ( 7.12 KB )
  93. /yingpanguazai/ssd/ssd1/www/a.460.net.cn/vendor/topthink/framework/src/think/Route.php ( 23.73 KB )
  94. /yingpanguazai/ssd/ssd1/www/a.460.net.cn/vendor/topthink/framework/src/think/route/RuleName.php ( 5.75 KB )
  95. /yingpanguazai/ssd/ssd1/www/a.460.net.cn/vendor/topthink/framework/src/think/route/Domain.php ( 2.53 KB )
  96. /yingpanguazai/ssd/ssd1/www/a.460.net.cn/vendor/topthink/framework/src/think/route/RuleGroup.php ( 22.43 KB )
  97. /yingpanguazai/ssd/ssd1/www/a.460.net.cn/vendor/topthink/framework/src/think/route/Rule.php ( 26.95 KB )
  98. /yingpanguazai/ssd/ssd1/www/a.460.net.cn/vendor/topthink/framework/src/think/route/RuleItem.php ( 9.78 KB )
  99. /yingpanguazai/ssd/ssd1/www/a.460.net.cn/route/app.php ( 1.72 KB )
  100. /yingpanguazai/ssd/ssd1/www/a.460.net.cn/vendor/topthink/framework/src/think/facade/Route.php ( 4.70 KB )
  101. /yingpanguazai/ssd/ssd1/www/a.460.net.cn/vendor/topthink/framework/src/think/route/dispatch/Controller.php ( 4.74 KB )
  102. /yingpanguazai/ssd/ssd1/www/a.460.net.cn/vendor/topthink/framework/src/think/route/Dispatch.php ( 10.44 KB )
  103. /yingpanguazai/ssd/ssd1/www/a.460.net.cn/app/controller/Index.php ( 4.81 KB )
  104. /yingpanguazai/ssd/ssd1/www/a.460.net.cn/app/BaseController.php ( 2.05 KB )
  105. /yingpanguazai/ssd/ssd1/www/a.460.net.cn/vendor/topthink/think-orm/src/facade/Db.php ( 0.93 KB )
  106. /yingpanguazai/ssd/ssd1/www/a.460.net.cn/vendor/topthink/think-orm/src/db/connector/Mysql.php ( 5.44 KB )
  107. /yingpanguazai/ssd/ssd1/www/a.460.net.cn/vendor/topthink/think-orm/src/db/PDOConnection.php ( 52.47 KB )
  108. /yingpanguazai/ssd/ssd1/www/a.460.net.cn/vendor/topthink/think-orm/src/db/Connection.php ( 8.39 KB )
  109. /yingpanguazai/ssd/ssd1/www/a.460.net.cn/vendor/topthink/think-orm/src/db/ConnectionInterface.php ( 4.57 KB )
  110. /yingpanguazai/ssd/ssd1/www/a.460.net.cn/vendor/topthink/think-orm/src/db/builder/Mysql.php ( 16.58 KB )
  111. /yingpanguazai/ssd/ssd1/www/a.460.net.cn/vendor/topthink/think-orm/src/db/Builder.php ( 24.06 KB )
  112. /yingpanguazai/ssd/ssd1/www/a.460.net.cn/vendor/topthink/think-orm/src/db/BaseBuilder.php ( 27.50 KB )
  113. /yingpanguazai/ssd/ssd1/www/a.460.net.cn/vendor/topthink/think-orm/src/db/Query.php ( 15.71 KB )
  114. /yingpanguazai/ssd/ssd1/www/a.460.net.cn/vendor/topthink/think-orm/src/db/BaseQuery.php ( 45.13 KB )
  115. /yingpanguazai/ssd/ssd1/www/a.460.net.cn/vendor/topthink/think-orm/src/db/concern/TimeFieldQuery.php ( 7.43 KB )
  116. /yingpanguazai/ssd/ssd1/www/a.460.net.cn/vendor/topthink/think-orm/src/db/concern/AggregateQuery.php ( 3.26 KB )
  117. /yingpanguazai/ssd/ssd1/www/a.460.net.cn/vendor/topthink/think-orm/src/db/concern/ModelRelationQuery.php ( 20.07 KB )
  118. /yingpanguazai/ssd/ssd1/www/a.460.net.cn/vendor/topthink/think-orm/src/db/concern/ParamsBind.php ( 3.66 KB )
  119. /yingpanguazai/ssd/ssd1/www/a.460.net.cn/vendor/topthink/think-orm/src/db/concern/ResultOperation.php ( 7.01 KB )
  120. /yingpanguazai/ssd/ssd1/www/a.460.net.cn/vendor/topthink/think-orm/src/db/concern/WhereQuery.php ( 19.37 KB )
  121. /yingpanguazai/ssd/ssd1/www/a.460.net.cn/vendor/topthink/think-orm/src/db/concern/JoinAndViewQuery.php ( 7.11 KB )
  122. /yingpanguazai/ssd/ssd1/www/a.460.net.cn/vendor/topthink/think-orm/src/db/concern/TableFieldInfo.php ( 2.63 KB )
  123. /yingpanguazai/ssd/ssd1/www/a.460.net.cn/vendor/topthink/think-orm/src/db/concern/Transaction.php ( 2.77 KB )
  124. /yingpanguazai/ssd/ssd1/www/a.460.net.cn/vendor/topthink/framework/src/think/log/driver/File.php ( 5.96 KB )
  125. /yingpanguazai/ssd/ssd1/www/a.460.net.cn/vendor/topthink/framework/src/think/contract/LogHandlerInterface.php ( 0.86 KB )
  126. /yingpanguazai/ssd/ssd1/www/a.460.net.cn/vendor/topthink/framework/src/think/log/Channel.php ( 3.89 KB )
  127. /yingpanguazai/ssd/ssd1/www/a.460.net.cn/vendor/topthink/framework/src/think/event/LogRecord.php ( 1.02 KB )
  128. /yingpanguazai/ssd/ssd1/www/a.460.net.cn/vendor/topthink/think-helper/src/Collection.php ( 16.47 KB )
  129. /yingpanguazai/ssd/ssd1/www/a.460.net.cn/vendor/topthink/framework/src/think/facade/View.php ( 1.70 KB )
  130. /yingpanguazai/ssd/ssd1/www/a.460.net.cn/vendor/topthink/framework/src/think/View.php ( 4.39 KB )
  131. /yingpanguazai/ssd/ssd1/www/a.460.net.cn/vendor/topthink/framework/src/think/Response.php ( 8.81 KB )
  132. /yingpanguazai/ssd/ssd1/www/a.460.net.cn/vendor/topthink/framework/src/think/response/View.php ( 3.29 KB )
  133. /yingpanguazai/ssd/ssd1/www/a.460.net.cn/vendor/topthink/framework/src/think/Cookie.php ( 6.06 KB )
  134. /yingpanguazai/ssd/ssd1/www/a.460.net.cn/vendor/topthink/think-view/src/Think.php ( 8.38 KB )
  135. /yingpanguazai/ssd/ssd1/www/a.460.net.cn/vendor/topthink/framework/src/think/contract/TemplateHandlerInterface.php ( 1.60 KB )
  136. /yingpanguazai/ssd/ssd1/www/a.460.net.cn/vendor/topthink/think-template/src/Template.php ( 46.61 KB )
  137. /yingpanguazai/ssd/ssd1/www/a.460.net.cn/vendor/topthink/think-template/src/template/driver/File.php ( 2.41 KB )
  138. /yingpanguazai/ssd/ssd1/www/a.460.net.cn/vendor/topthink/think-template/src/template/contract/DriverInterface.php ( 0.86 KB )
  139. /yingpanguazai/ssd/ssd1/www/a.460.net.cn/runtime/temp/80ec142d437acc197a4b556a08c383fc.php ( 11.98 KB )
  140. /yingpanguazai/ssd/ssd1/www/a.460.net.cn/vendor/topthink/think-trace/src/Html.php ( 4.42 KB )
  1. CONNECT:[ UseTime:0.000800s ] mysql:host=127.0.0.1;port=3306;dbname=aa460;charset=utf8mb4
  2. SHOW FULL COLUMNS FROM `fenlei` [ RunTime:0.001376s ]
  3. SELECT * FROM `fenlei` WHERE `fid` = 0 [ RunTime:0.000567s ]
  4. SELECT * FROM `fenlei` WHERE `fid` = 63 [ RunTime:0.000622s ]
  5. SHOW FULL COLUMNS FROM `set` [ RunTime:0.001101s ]
  6. SELECT * FROM `set` [ RunTime:0.000509s ]
  7. SHOW FULL COLUMNS FROM `article` [ RunTime:0.001304s ]
  8. SELECT * FROM `article` WHERE `id` = 484527 LIMIT 1 [ RunTime:0.001004s ]
  9. UPDATE `article` SET `lasttime` = 1775426968 WHERE `id` = 484527 [ RunTime:0.007844s ]
  10. SELECT * FROM `fenlei` WHERE `id` = 64 LIMIT 1 [ RunTime:0.000500s ]
  11. SELECT * FROM `article` WHERE `id` < 484527 ORDER BY `id` DESC LIMIT 1 [ RunTime:0.000911s ]
  12. SELECT * FROM `article` WHERE `id` > 484527 ORDER BY `id` ASC LIMIT 1 [ RunTime:0.000819s ]
  13. SELECT * FROM `article` WHERE `id` < 484527 ORDER BY `id` DESC LIMIT 10 [ RunTime:0.001594s ]
  14. SELECT * FROM `article` WHERE `id` < 484527 ORDER BY `id` DESC LIMIT 10,10 [ RunTime:0.002132s ]
  15. SELECT * FROM `article` WHERE `id` < 484527 ORDER BY `id` DESC LIMIT 20,10 [ RunTime:0.002621s ]
0.165988s