当前位置:首页>南昌>中科院2区10.3!仅21天就发表!南昌大学瘢痕重磅研究!多组学+孟德尔随机化!纯生信直接拿下二区高分!

中科院2区10.3!仅21天就发表!南昌大学瘢痕重磅研究!多组学+孟德尔随机化!纯生信直接拿下二区高分!

  • 2026-03-23 19:41:51
中科院2区10.3!仅21天就发表!南昌大学瘢痕重磅研究!多组学+孟德尔随机化!纯生信直接拿下二区高分!

点击上方蓝字关注我们

2 型糖尿病对病理性瘢痕影响竟相反?多组学研究揭秘:CD4 + 幼稚 T 细胞及 GPR35 等基因介导,促增生性瘢痕、抑瘢痕疙瘩,为精准防治提供新靶点!生信研究社 将带大家拆解一个看似复杂的概念,让你在5分钟内掌握其核心。
01
引言
病理性瘢痕(包括 HS 和 K)是皮肤损伤后修复失衡的结果,表现为成纤维细胞过度增殖和 extracellular 基质(ECM)异常沉积,不仅影响外观,还常伴随疼痛、瘙痒等症状,临床治疗效果不佳。2 型糖尿病(T2D)作为全球高发的代谢性疾病,其引发的高血糖、慢性炎症等病理状态会显著影响伤口愈合,但 T2D 与不同类型病理性瘢痕的因果关系及潜在机制尚未明确。本研究旨在通过 MR 分析明确二者的因果关联,并结合单细胞、转录组等多组学技术,解析 CD4⁺ NT 在其中的调控作用及分子机制,为 T2D 患者病理性瘢痕的个体化干预提供科学依据。
文献介绍
中文标题:通过整合多组学方法解析CD4+幼稚T细胞介导的2型糖尿病与病理性瘢痕形成之间的不同致病关联
发表期刊:International journal of surgery (London, England)
发表时间:2026-01-19
影响分子:IF: 10.1 Q1 
嘿嘿~发现一枚“宝藏博主”的入口!✨
戳戳下方名片,解锁我的信笺小宇宙~
每天用暖暖的文字和懂你的分析,陪你拆开生活的“盲盒”!等你来抱抱灵感呀~(づ。◕‿‿◕。)づ    
02
研究背景
临床痛点
HS 和 keloid 治疗效果差,T2D 患者伤口愈合易出问题,但 T2D 对两种瘢痕的影响的方向和机制不明确,无法精准防控。
生信切入点
GWAS 和 GEO 的单细胞 / 转录组数据可挖掘关联,MR 能排除混杂明确因果,CIBERSORT 等工具可解析免疫微环境。
本文研究缺口
缺乏遗传学层面因果证据,未明确介导 T2D - 瘢痕关联的核心细胞和分子,生信分析未整合代谢 - 免疫 - 瘢痕异质性。
03
核心研究路线
数据来源
  • GWAS 数据:T1D(37244 例)、T2D(366980 例)、HS(2068 例)、keloid(1732 例);
  • 多组学数据:GEO 数据库(GSE156326 等)的 scRNA-seq 和 bulk 转录组数据;
  • 临床样本:30 例瘢痕组织样本用于验证核心基因表达。
生信分析流程
  • 数据预处理:清洗 GWAS 和 GEO 数据,筛选 SNP 工具变量和差异基因(DEGs);
  • 因果推断:MR-PheWAS+MR-Meta 分析,验证 T2D 与两种瘢痕的因果关联;
  • 单细胞解析:Seurat 包聚类注释,锁定 CD4+NT 核心细胞;
  • 基因精简: LASSO-Cox 模型 筛选 3 个关键基因,验证反向表达趋势;
  • 免疫与通路: CIBERSORT (免疫浸润分析工具,首次解释:可量化样本中免疫细胞比例)解析免疫微环境,GO/KEGG 富集分析代谢通路。
实验验证
  • 细胞实验:T 细胞 - 内皮细胞共培养,验证 INS-INSR 信号轴作用;
  • 临床验证:IHC 检测瘢痕组织中 CD4+NT 比例和核心基因表达;
  • 代谢验证:Western blot 检测 CD4+NT 的代谢通路关键蛋白。
04
关键结果解读
图 3(T2D 与瘢痕的 MR-Meta 结果)
图中信息:T2D 与 HS 正相关(OR=1.13,P<0.0001),与 keloid 负相关(OR=0.95,P=0.016),T1D 无显著关联;
结论:T2D 对两种病理性瘢痕呈双向调控,因果关系明确。
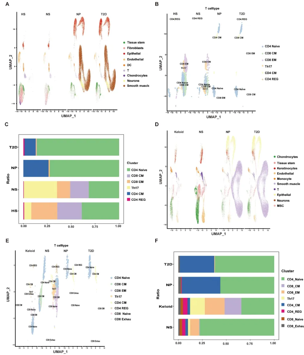
图 5(单细胞聚类与 CD4+NT 比例)
图中信息:单细胞聚类鉴定 12 种细胞,HS 中 CD4+NT 占比显著升高,keloid 中显著降低(图 5C、5F);
结论:CD4+NT 是介导 T2D 调控瘢痕异质性的核心免疫细胞。
图 6(CD4+NT 的细胞通讯)
图中信息:HS 中 CD4+NT 主要与内皮细胞通过 INS-INSR 轴通讯,keloid 中额外富集 MIF-(CD74+CD44) 炎症通路;
结论INS-INSR 是共同通讯轴,keloid 的免疫 - 结构细胞交互更复杂。
图 7(核心基因与通路富集)
图中信息:Venn 图筛选 3 个核心基因(GPR35/TMEM91/ZBTB32),HS 中下调、keloid 中上调,HS 富集炎症修复通路,keloid 富集代谢 - ECM 重塑通路;
结论:3 个基因通过代谢重编程,驱动两种瘢痕的不同病理表型。
05
价值与局限
创新点
  • 首次用 MR + 多组学 证实 T2D 对瘢痕的双向因果作用,填补研究空白;
  • 锁定 CD4+NT 和 3 个核心基因,明确 “代谢 - 免疫 - 瘢痕” 调控轴,机制清晰;
  • 生信流程依赖公开数据库,无需从头测序,新手易复刻,临床转化性强。
局限性
  • GWAS 数据以欧洲人群为主,外推至其他民族可能存在偏差;
  • 缺乏细胞 / 动物功能实验,直接验证核心基因的调控作用。
改进方向
构建 CD4+NT 基因敲除动物模型,结合多民族队列数据,验证核心机制的普适性。
06
新手复刻指南
选题角度
  • 聚焦 “代谢病 + 慢病 + 免疫细胞”,比如脂肪肝 + 肝硬化 + 巨噬细胞,临床问题明确;
  • 选用 GWAS+GEO 公开数据,无需自己收集大样本,降低研究成本。
工具角度
  • 核心工具:R 语言(TwoSampleMR 包做 MR 分析、glmnet 包做 LASSO-Cox、Seurat 包做单细胞分析);
  • 辅助工具:CIBERSORT 做免疫浸润、Metascape 做通路富集,都是生信常用工具。
实验角度
  • 无需复杂动物实验,先用常规细胞系(如 Jurkat T 细胞 + HMEC-1 内皮细胞)验证信号轴;
  • 临床验证用 IHC、qPCR 等常规技术,检测核心细胞和基因,易操作。
各位小伙伴~你觉得除了 T2D,还有哪些代谢病可能影响瘢痕形成?你在做 MR 分析时,有没有遇到过 SNP 工具变量筛选的难题?评论区聊聊你的思路和解决方案吧!
推荐阅读

中科院1区15.7!肺炎衣原体入侵视网膜!激活 NLRP3 炎症小体,揭开 AD 进展新机制

IF:52.7广医 + 中科院联合突破!SERPING1 多组学 MR 揭秘 COPD 精准靶点

IF: 14.1 顶刊 Adv. Sci. 重磅!河南农大 Yinghua Shi 团队揭秘:紫花苜蓿皂苷 - 肠乳杆菌 - UDCA 轴,重塑肠道抗衰新机制

IF:33.9!郑州大学重磅综述!Zaoqu Liu/Xinwei Han 团队解析代谢检查点,重塑癌症免疫治疗新格局

最新文章

随机文章

基本 文件 流程 错误 SQL 调试
  1. 请求信息 : 2026-04-05 19:04:04 HTTP/2.0 GET : https://a.460.net.cn/a/484678.html
  2. 运行时间 : 0.085748s [ 吞吐率:11.66req/s ] 内存消耗:4,371.87kb 文件加载:140
  3. 缓存信息 : 0 reads,0 writes
  4. 会话信息 : SESSION_ID=fc0d3fda7ef796387733556ae88514bc
  1. /yingpanguazai/ssd/ssd1/www/a.460.net.cn/public/index.php ( 0.79 KB )
  2. /yingpanguazai/ssd/ssd1/www/a.460.net.cn/vendor/autoload.php ( 0.17 KB )
  3. /yingpanguazai/ssd/ssd1/www/a.460.net.cn/vendor/composer/autoload_real.php ( 2.49 KB )
  4. /yingpanguazai/ssd/ssd1/www/a.460.net.cn/vendor/composer/platform_check.php ( 0.90 KB )
  5. /yingpanguazai/ssd/ssd1/www/a.460.net.cn/vendor/composer/ClassLoader.php ( 14.03 KB )
  6. /yingpanguazai/ssd/ssd1/www/a.460.net.cn/vendor/composer/autoload_static.php ( 4.90 KB )
  7. /yingpanguazai/ssd/ssd1/www/a.460.net.cn/vendor/topthink/think-helper/src/helper.php ( 8.34 KB )
  8. /yingpanguazai/ssd/ssd1/www/a.460.net.cn/vendor/topthink/think-validate/src/helper.php ( 2.19 KB )
  9. /yingpanguazai/ssd/ssd1/www/a.460.net.cn/vendor/topthink/think-orm/src/helper.php ( 1.47 KB )
  10. /yingpanguazai/ssd/ssd1/www/a.460.net.cn/vendor/topthink/think-orm/stubs/load_stubs.php ( 0.16 KB )
  11. /yingpanguazai/ssd/ssd1/www/a.460.net.cn/vendor/topthink/framework/src/think/Exception.php ( 1.69 KB )
  12. /yingpanguazai/ssd/ssd1/www/a.460.net.cn/vendor/topthink/think-container/src/Facade.php ( 2.71 KB )
  13. /yingpanguazai/ssd/ssd1/www/a.460.net.cn/vendor/symfony/deprecation-contracts/function.php ( 0.99 KB )
  14. /yingpanguazai/ssd/ssd1/www/a.460.net.cn/vendor/symfony/polyfill-mbstring/bootstrap.php ( 8.26 KB )
  15. /yingpanguazai/ssd/ssd1/www/a.460.net.cn/vendor/symfony/polyfill-mbstring/bootstrap80.php ( 9.78 KB )
  16. /yingpanguazai/ssd/ssd1/www/a.460.net.cn/vendor/symfony/var-dumper/Resources/functions/dump.php ( 1.49 KB )
  17. /yingpanguazai/ssd/ssd1/www/a.460.net.cn/vendor/topthink/think-dumper/src/helper.php ( 0.18 KB )
  18. /yingpanguazai/ssd/ssd1/www/a.460.net.cn/vendor/symfony/var-dumper/VarDumper.php ( 4.30 KB )
  19. /yingpanguazai/ssd/ssd1/www/a.460.net.cn/vendor/topthink/framework/src/think/App.php ( 15.30 KB )
  20. /yingpanguazai/ssd/ssd1/www/a.460.net.cn/vendor/topthink/think-container/src/Container.php ( 15.76 KB )
  21. /yingpanguazai/ssd/ssd1/www/a.460.net.cn/vendor/psr/container/src/ContainerInterface.php ( 1.02 KB )
  22. /yingpanguazai/ssd/ssd1/www/a.460.net.cn/app/provider.php ( 0.19 KB )
  23. /yingpanguazai/ssd/ssd1/www/a.460.net.cn/vendor/topthink/framework/src/think/Http.php ( 6.04 KB )
  24. /yingpanguazai/ssd/ssd1/www/a.460.net.cn/vendor/topthink/think-helper/src/helper/Str.php ( 7.29 KB )
  25. /yingpanguazai/ssd/ssd1/www/a.460.net.cn/vendor/topthink/framework/src/think/Env.php ( 4.68 KB )
  26. /yingpanguazai/ssd/ssd1/www/a.460.net.cn/app/common.php ( 0.03 KB )
  27. /yingpanguazai/ssd/ssd1/www/a.460.net.cn/vendor/topthink/framework/src/helper.php ( 18.78 KB )
  28. /yingpanguazai/ssd/ssd1/www/a.460.net.cn/vendor/topthink/framework/src/think/Config.php ( 5.54 KB )
  29. /yingpanguazai/ssd/ssd1/www/a.460.net.cn/config/app.php ( 0.95 KB )
  30. /yingpanguazai/ssd/ssd1/www/a.460.net.cn/config/cache.php ( 0.78 KB )
  31. /yingpanguazai/ssd/ssd1/www/a.460.net.cn/config/console.php ( 0.23 KB )
  32. /yingpanguazai/ssd/ssd1/www/a.460.net.cn/config/cookie.php ( 0.56 KB )
  33. /yingpanguazai/ssd/ssd1/www/a.460.net.cn/config/database.php ( 2.48 KB )
  34. /yingpanguazai/ssd/ssd1/www/a.460.net.cn/vendor/topthink/framework/src/think/facade/Env.php ( 1.67 KB )
  35. /yingpanguazai/ssd/ssd1/www/a.460.net.cn/config/filesystem.php ( 0.61 KB )
  36. /yingpanguazai/ssd/ssd1/www/a.460.net.cn/config/lang.php ( 0.91 KB )
  37. /yingpanguazai/ssd/ssd1/www/a.460.net.cn/config/log.php ( 1.35 KB )
  38. /yingpanguazai/ssd/ssd1/www/a.460.net.cn/config/middleware.php ( 0.19 KB )
  39. /yingpanguazai/ssd/ssd1/www/a.460.net.cn/config/route.php ( 1.89 KB )
  40. /yingpanguazai/ssd/ssd1/www/a.460.net.cn/config/session.php ( 0.57 KB )
  41. /yingpanguazai/ssd/ssd1/www/a.460.net.cn/config/trace.php ( 0.34 KB )
  42. /yingpanguazai/ssd/ssd1/www/a.460.net.cn/config/view.php ( 0.82 KB )
  43. /yingpanguazai/ssd/ssd1/www/a.460.net.cn/app/event.php ( 0.25 KB )
  44. /yingpanguazai/ssd/ssd1/www/a.460.net.cn/vendor/topthink/framework/src/think/Event.php ( 7.67 KB )
  45. /yingpanguazai/ssd/ssd1/www/a.460.net.cn/app/service.php ( 0.13 KB )
  46. /yingpanguazai/ssd/ssd1/www/a.460.net.cn/app/AppService.php ( 0.26 KB )
  47. /yingpanguazai/ssd/ssd1/www/a.460.net.cn/vendor/topthink/framework/src/think/Service.php ( 1.64 KB )
  48. /yingpanguazai/ssd/ssd1/www/a.460.net.cn/vendor/topthink/framework/src/think/Lang.php ( 7.35 KB )
  49. /yingpanguazai/ssd/ssd1/www/a.460.net.cn/vendor/topthink/framework/src/lang/zh-cn.php ( 13.70 KB )
  50. /yingpanguazai/ssd/ssd1/www/a.460.net.cn/vendor/topthink/framework/src/think/initializer/Error.php ( 3.31 KB )
  51. /yingpanguazai/ssd/ssd1/www/a.460.net.cn/vendor/topthink/framework/src/think/initializer/RegisterService.php ( 1.33 KB )
  52. /yingpanguazai/ssd/ssd1/www/a.460.net.cn/vendor/services.php ( 0.14 KB )
  53. /yingpanguazai/ssd/ssd1/www/a.460.net.cn/vendor/topthink/framework/src/think/service/PaginatorService.php ( 1.52 KB )
  54. /yingpanguazai/ssd/ssd1/www/a.460.net.cn/vendor/topthink/framework/src/think/service/ValidateService.php ( 0.99 KB )
  55. /yingpanguazai/ssd/ssd1/www/a.460.net.cn/vendor/topthink/framework/src/think/service/ModelService.php ( 2.04 KB )
  56. /yingpanguazai/ssd/ssd1/www/a.460.net.cn/vendor/topthink/think-trace/src/Service.php ( 0.77 KB )
  57. /yingpanguazai/ssd/ssd1/www/a.460.net.cn/vendor/topthink/framework/src/think/Middleware.php ( 6.72 KB )
  58. /yingpanguazai/ssd/ssd1/www/a.460.net.cn/vendor/topthink/framework/src/think/initializer/BootService.php ( 0.77 KB )
  59. /yingpanguazai/ssd/ssd1/www/a.460.net.cn/vendor/topthink/think-orm/src/Paginator.php ( 11.86 KB )
  60. /yingpanguazai/ssd/ssd1/www/a.460.net.cn/vendor/topthink/think-validate/src/Validate.php ( 63.20 KB )
  61. /yingpanguazai/ssd/ssd1/www/a.460.net.cn/vendor/topthink/think-orm/src/Model.php ( 23.55 KB )
  62. /yingpanguazai/ssd/ssd1/www/a.460.net.cn/vendor/topthink/think-orm/src/model/concern/Attribute.php ( 21.05 KB )
  63. /yingpanguazai/ssd/ssd1/www/a.460.net.cn/vendor/topthink/think-orm/src/model/concern/AutoWriteData.php ( 4.21 KB )
  64. /yingpanguazai/ssd/ssd1/www/a.460.net.cn/vendor/topthink/think-orm/src/model/concern/Conversion.php ( 6.44 KB )
  65. /yingpanguazai/ssd/ssd1/www/a.460.net.cn/vendor/topthink/think-orm/src/model/concern/DbConnect.php ( 5.16 KB )
  66. /yingpanguazai/ssd/ssd1/www/a.460.net.cn/vendor/topthink/think-orm/src/model/concern/ModelEvent.php ( 2.33 KB )
  67. /yingpanguazai/ssd/ssd1/www/a.460.net.cn/vendor/topthink/think-orm/src/model/concern/RelationShip.php ( 28.29 KB )
  68. /yingpanguazai/ssd/ssd1/www/a.460.net.cn/vendor/topthink/think-helper/src/contract/Arrayable.php ( 0.09 KB )
  69. /yingpanguazai/ssd/ssd1/www/a.460.net.cn/vendor/topthink/think-helper/src/contract/Jsonable.php ( 0.13 KB )
  70. /yingpanguazai/ssd/ssd1/www/a.460.net.cn/vendor/topthink/think-orm/src/model/contract/Modelable.php ( 0.09 KB )
  71. /yingpanguazai/ssd/ssd1/www/a.460.net.cn/vendor/topthink/framework/src/think/Db.php ( 2.88 KB )
  72. /yingpanguazai/ssd/ssd1/www/a.460.net.cn/vendor/topthink/think-orm/src/DbManager.php ( 8.52 KB )
  73. /yingpanguazai/ssd/ssd1/www/a.460.net.cn/vendor/topthink/framework/src/think/Log.php ( 6.28 KB )
  74. /yingpanguazai/ssd/ssd1/www/a.460.net.cn/vendor/topthink/framework/src/think/Manager.php ( 3.92 KB )
  75. /yingpanguazai/ssd/ssd1/www/a.460.net.cn/vendor/psr/log/src/LoggerTrait.php ( 2.69 KB )
  76. /yingpanguazai/ssd/ssd1/www/a.460.net.cn/vendor/psr/log/src/LoggerInterface.php ( 2.71 KB )
  77. /yingpanguazai/ssd/ssd1/www/a.460.net.cn/vendor/topthink/framework/src/think/Cache.php ( 4.92 KB )
  78. /yingpanguazai/ssd/ssd1/www/a.460.net.cn/vendor/psr/simple-cache/src/CacheInterface.php ( 4.71 KB )
  79. /yingpanguazai/ssd/ssd1/www/a.460.net.cn/vendor/topthink/think-helper/src/helper/Arr.php ( 16.63 KB )
  80. /yingpanguazai/ssd/ssd1/www/a.460.net.cn/vendor/topthink/framework/src/think/cache/driver/File.php ( 7.84 KB )
  81. /yingpanguazai/ssd/ssd1/www/a.460.net.cn/vendor/topthink/framework/src/think/cache/Driver.php ( 9.03 KB )
  82. /yingpanguazai/ssd/ssd1/www/a.460.net.cn/vendor/topthink/framework/src/think/contract/CacheHandlerInterface.php ( 1.99 KB )
  83. /yingpanguazai/ssd/ssd1/www/a.460.net.cn/app/Request.php ( 0.09 KB )
  84. /yingpanguazai/ssd/ssd1/www/a.460.net.cn/vendor/topthink/framework/src/think/Request.php ( 55.78 KB )
  85. /yingpanguazai/ssd/ssd1/www/a.460.net.cn/app/middleware.php ( 0.25 KB )
  86. /yingpanguazai/ssd/ssd1/www/a.460.net.cn/vendor/topthink/framework/src/think/Pipeline.php ( 2.61 KB )
  87. /yingpanguazai/ssd/ssd1/www/a.460.net.cn/vendor/topthink/think-trace/src/TraceDebug.php ( 3.40 KB )
  88. /yingpanguazai/ssd/ssd1/www/a.460.net.cn/vendor/topthink/framework/src/think/middleware/SessionInit.php ( 1.94 KB )
  89. /yingpanguazai/ssd/ssd1/www/a.460.net.cn/vendor/topthink/framework/src/think/Session.php ( 1.80 KB )
  90. /yingpanguazai/ssd/ssd1/www/a.460.net.cn/vendor/topthink/framework/src/think/session/driver/File.php ( 6.27 KB )
  91. /yingpanguazai/ssd/ssd1/www/a.460.net.cn/vendor/topthink/framework/src/think/contract/SessionHandlerInterface.php ( 0.87 KB )
  92. /yingpanguazai/ssd/ssd1/www/a.460.net.cn/vendor/topthink/framework/src/think/session/Store.php ( 7.12 KB )
  93. /yingpanguazai/ssd/ssd1/www/a.460.net.cn/vendor/topthink/framework/src/think/Route.php ( 23.73 KB )
  94. /yingpanguazai/ssd/ssd1/www/a.460.net.cn/vendor/topthink/framework/src/think/route/RuleName.php ( 5.75 KB )
  95. /yingpanguazai/ssd/ssd1/www/a.460.net.cn/vendor/topthink/framework/src/think/route/Domain.php ( 2.53 KB )
  96. /yingpanguazai/ssd/ssd1/www/a.460.net.cn/vendor/topthink/framework/src/think/route/RuleGroup.php ( 22.43 KB )
  97. /yingpanguazai/ssd/ssd1/www/a.460.net.cn/vendor/topthink/framework/src/think/route/Rule.php ( 26.95 KB )
  98. /yingpanguazai/ssd/ssd1/www/a.460.net.cn/vendor/topthink/framework/src/think/route/RuleItem.php ( 9.78 KB )
  99. /yingpanguazai/ssd/ssd1/www/a.460.net.cn/route/app.php ( 1.72 KB )
  100. /yingpanguazai/ssd/ssd1/www/a.460.net.cn/vendor/topthink/framework/src/think/facade/Route.php ( 4.70 KB )
  101. /yingpanguazai/ssd/ssd1/www/a.460.net.cn/vendor/topthink/framework/src/think/route/dispatch/Controller.php ( 4.74 KB )
  102. /yingpanguazai/ssd/ssd1/www/a.460.net.cn/vendor/topthink/framework/src/think/route/Dispatch.php ( 10.44 KB )
  103. /yingpanguazai/ssd/ssd1/www/a.460.net.cn/app/controller/Index.php ( 4.81 KB )
  104. /yingpanguazai/ssd/ssd1/www/a.460.net.cn/app/BaseController.php ( 2.05 KB )
  105. /yingpanguazai/ssd/ssd1/www/a.460.net.cn/vendor/topthink/think-orm/src/facade/Db.php ( 0.93 KB )
  106. /yingpanguazai/ssd/ssd1/www/a.460.net.cn/vendor/topthink/think-orm/src/db/connector/Mysql.php ( 5.44 KB )
  107. /yingpanguazai/ssd/ssd1/www/a.460.net.cn/vendor/topthink/think-orm/src/db/PDOConnection.php ( 52.47 KB )
  108. /yingpanguazai/ssd/ssd1/www/a.460.net.cn/vendor/topthink/think-orm/src/db/Connection.php ( 8.39 KB )
  109. /yingpanguazai/ssd/ssd1/www/a.460.net.cn/vendor/topthink/think-orm/src/db/ConnectionInterface.php ( 4.57 KB )
  110. /yingpanguazai/ssd/ssd1/www/a.460.net.cn/vendor/topthink/think-orm/src/db/builder/Mysql.php ( 16.58 KB )
  111. /yingpanguazai/ssd/ssd1/www/a.460.net.cn/vendor/topthink/think-orm/src/db/Builder.php ( 24.06 KB )
  112. /yingpanguazai/ssd/ssd1/www/a.460.net.cn/vendor/topthink/think-orm/src/db/BaseBuilder.php ( 27.50 KB )
  113. /yingpanguazai/ssd/ssd1/www/a.460.net.cn/vendor/topthink/think-orm/src/db/Query.php ( 15.71 KB )
  114. /yingpanguazai/ssd/ssd1/www/a.460.net.cn/vendor/topthink/think-orm/src/db/BaseQuery.php ( 45.13 KB )
  115. /yingpanguazai/ssd/ssd1/www/a.460.net.cn/vendor/topthink/think-orm/src/db/concern/TimeFieldQuery.php ( 7.43 KB )
  116. /yingpanguazai/ssd/ssd1/www/a.460.net.cn/vendor/topthink/think-orm/src/db/concern/AggregateQuery.php ( 3.26 KB )
  117. /yingpanguazai/ssd/ssd1/www/a.460.net.cn/vendor/topthink/think-orm/src/db/concern/ModelRelationQuery.php ( 20.07 KB )
  118. /yingpanguazai/ssd/ssd1/www/a.460.net.cn/vendor/topthink/think-orm/src/db/concern/ParamsBind.php ( 3.66 KB )
  119. /yingpanguazai/ssd/ssd1/www/a.460.net.cn/vendor/topthink/think-orm/src/db/concern/ResultOperation.php ( 7.01 KB )
  120. /yingpanguazai/ssd/ssd1/www/a.460.net.cn/vendor/topthink/think-orm/src/db/concern/WhereQuery.php ( 19.37 KB )
  121. /yingpanguazai/ssd/ssd1/www/a.460.net.cn/vendor/topthink/think-orm/src/db/concern/JoinAndViewQuery.php ( 7.11 KB )
  122. /yingpanguazai/ssd/ssd1/www/a.460.net.cn/vendor/topthink/think-orm/src/db/concern/TableFieldInfo.php ( 2.63 KB )
  123. /yingpanguazai/ssd/ssd1/www/a.460.net.cn/vendor/topthink/think-orm/src/db/concern/Transaction.php ( 2.77 KB )
  124. /yingpanguazai/ssd/ssd1/www/a.460.net.cn/vendor/topthink/framework/src/think/log/driver/File.php ( 5.96 KB )
  125. /yingpanguazai/ssd/ssd1/www/a.460.net.cn/vendor/topthink/framework/src/think/contract/LogHandlerInterface.php ( 0.86 KB )
  126. /yingpanguazai/ssd/ssd1/www/a.460.net.cn/vendor/topthink/framework/src/think/log/Channel.php ( 3.89 KB )
  127. /yingpanguazai/ssd/ssd1/www/a.460.net.cn/vendor/topthink/framework/src/think/event/LogRecord.php ( 1.02 KB )
  128. /yingpanguazai/ssd/ssd1/www/a.460.net.cn/vendor/topthink/think-helper/src/Collection.php ( 16.47 KB )
  129. /yingpanguazai/ssd/ssd1/www/a.460.net.cn/vendor/topthink/framework/src/think/facade/View.php ( 1.70 KB )
  130. /yingpanguazai/ssd/ssd1/www/a.460.net.cn/vendor/topthink/framework/src/think/View.php ( 4.39 KB )
  131. /yingpanguazai/ssd/ssd1/www/a.460.net.cn/vendor/topthink/framework/src/think/Response.php ( 8.81 KB )
  132. /yingpanguazai/ssd/ssd1/www/a.460.net.cn/vendor/topthink/framework/src/think/response/View.php ( 3.29 KB )
  133. /yingpanguazai/ssd/ssd1/www/a.460.net.cn/vendor/topthink/framework/src/think/Cookie.php ( 6.06 KB )
  134. /yingpanguazai/ssd/ssd1/www/a.460.net.cn/vendor/topthink/think-view/src/Think.php ( 8.38 KB )
  135. /yingpanguazai/ssd/ssd1/www/a.460.net.cn/vendor/topthink/framework/src/think/contract/TemplateHandlerInterface.php ( 1.60 KB )
  136. /yingpanguazai/ssd/ssd1/www/a.460.net.cn/vendor/topthink/think-template/src/Template.php ( 46.61 KB )
  137. /yingpanguazai/ssd/ssd1/www/a.460.net.cn/vendor/topthink/think-template/src/template/driver/File.php ( 2.41 KB )
  138. /yingpanguazai/ssd/ssd1/www/a.460.net.cn/vendor/topthink/think-template/src/template/contract/DriverInterface.php ( 0.86 KB )
  139. /yingpanguazai/ssd/ssd1/www/a.460.net.cn/runtime/temp/80ec142d437acc197a4b556a08c383fc.php ( 11.98 KB )
  140. /yingpanguazai/ssd/ssd1/www/a.460.net.cn/vendor/topthink/think-trace/src/Html.php ( 4.42 KB )
  1. CONNECT:[ UseTime:0.000611s ] mysql:host=127.0.0.1;port=3306;dbname=aa460;charset=utf8mb4
  2. SHOW FULL COLUMNS FROM `fenlei` [ RunTime:0.000710s ]
  3. SELECT * FROM `fenlei` WHERE `fid` = 0 [ RunTime:0.000326s ]
  4. SELECT * FROM `fenlei` WHERE `fid` = 63 [ RunTime:0.000270s ]
  5. SHOW FULL COLUMNS FROM `set` [ RunTime:0.000493s ]
  6. SELECT * FROM `set` [ RunTime:0.000208s ]
  7. SHOW FULL COLUMNS FROM `article` [ RunTime:0.000523s ]
  8. SELECT * FROM `article` WHERE `id` = 484678 LIMIT 1 [ RunTime:0.000543s ]
  9. UPDATE `article` SET `lasttime` = 1775387045 WHERE `id` = 484678 [ RunTime:0.006495s ]
  10. SELECT * FROM `fenlei` WHERE `id` = 64 LIMIT 1 [ RunTime:0.000265s ]
  11. SELECT * FROM `article` WHERE `id` < 484678 ORDER BY `id` DESC LIMIT 1 [ RunTime:0.000470s ]
  12. SELECT * FROM `article` WHERE `id` > 484678 ORDER BY `id` ASC LIMIT 1 [ RunTime:0.000392s ]
  13. SELECT * FROM `article` WHERE `id` < 484678 ORDER BY `id` DESC LIMIT 10 [ RunTime:0.000766s ]
  14. SELECT * FROM `article` WHERE `id` < 484678 ORDER BY `id` DESC LIMIT 10,10 [ RunTime:0.001368s ]
  15. SELECT * FROM `article` WHERE `id` < 484678 ORDER BY `id` DESC LIMIT 20,10 [ RunTime:0.006002s ]
0.087322s