
今天为大家解析的是南昌市2026届高三年级三月测试英语的应用文。
这道应用文,怎么说呢,确实能看出命题老师是花了心思的。
它以“减少碳足迹(carbon footprint)”为主题,考查“绿色发展与环保”这一热点议题,但并没有让大家直接去写“环保作文”,而是嵌入到“海报设计建议”这一具体任务中。
把宏观话题,转化为微观任务。
很多同学平时可能听过“碳足迹”,但大多停留在“听过”的层面,很少真正去思考它具体包括哪些内容。
其实解题思路和2026深圳高三一模应用文类似:抓住题干信息,先理解,再转化。
所谓“碳足迹”,本质是“二氧化碳排放量”。
牛津词典对“carbon footprint”的定义:
a measure of the amount of carbon dioxide that is produced by the activities of a person or company
从而理解到“环保不是一个词,而是一类具体行为”。
也就是说,这道题其实在问你:我们可以从哪些具体方面去实现环保?
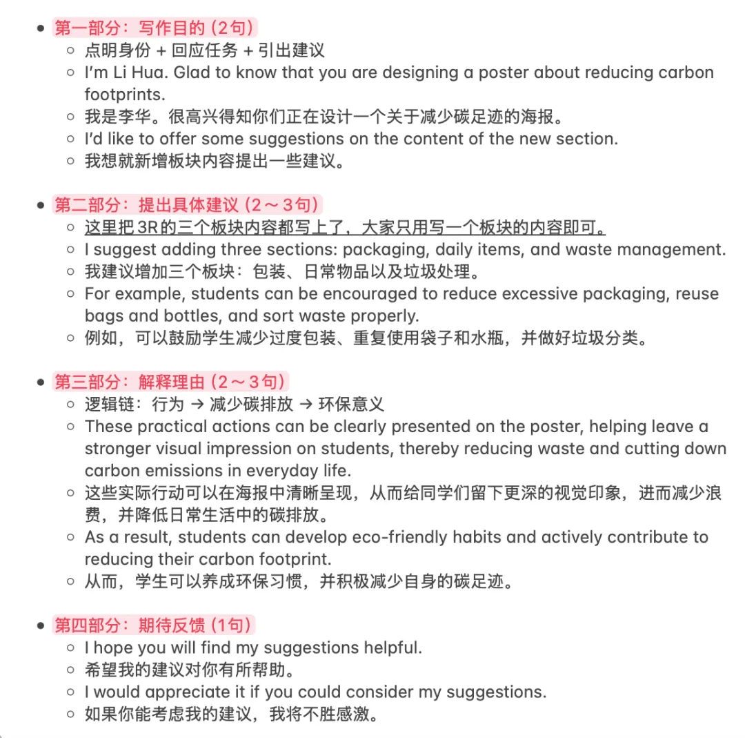
在解析中,给大家提供了一个实用的“3R原则”(Reduce + Reuse + Recycle)。
把抽象的“环保”拆成“减少使用”“重复利用”“循环回收”,就能快速转化为可写内容。
一个小提醒,这是一道“海报设计”类任务,海报的特点是“分类清晰 + 内容具体 + 便于展示”。
当然,你不提,也没有错。
关于题干的“板块内容建议”,如果表述成“描述内容板块”,同学们可能会更容易理解一些。
审题

写作构思

失分点提示

官方范文解析(一)

官方范文解析(二)

语料积累

题目


·真题解析(应用文系列)
2025~2026学年度苏锡常镇四市高三教学情况调研(一)英语·应用文解析
成都七中2025~2026学年度高三(下)二诊模拟考试英语·应用文解析
海南中学2025-2026学年高三年级第三次月考英语·应用文解析
如果您觉得该内容有帮助,欢迎转发、点赞、收藏~