
点击上面“蓝字”关注我们

Part.01
引言

⁉️你知道吗?病理性瘢痕与糖尿病关联密切,但因果关系与免疫机制尚不明确。本研究采用孟德尔随机化联合单细胞多组学,探究 2 型糖尿病对增生性瘢痕和瘢痕疙瘩的差异化影响,揭示关键免疫细胞与分子机制,为瘢痕精准防治提供依据。
‼️南昌大学第一附属医院、同济大学附属上海东方医院联合团队针对2 型糖尿病与病理性瘢痕(增生性瘢痕、瘢痕疙瘩)的因果关系及免疫机制,采用孟德尔随机化 + 单细胞多组学开展研究,揭示CD4 + 初始 T 细胞介导糖尿病对两类瘢痕的差异化致病作用。
如果你也想用“多组学、孟德尔随机化、单细胞测序 ”进行研究,需要生信分析,欢迎联系,你的下一篇顶刊论文,或许就从这里开始!
👇关注生信老王,发高分文章不迷路
Part.02


文献解读


研究概述:
研究通过 MR-PheWAS 与 MR-Meta 证实,2 型糖尿病可促进增生性瘢痕形成、抑制瘢痕疙瘩发生,1 型糖尿病无显著作用。单细胞测序发现 CD4 + 初始 T 细胞在增生性瘢痕中上调、瘢痕疙瘩中下调,主要通过 INS-INSR 轴与内皮细胞互作。筛选出 GPR35、TMEM91、ZBTB32 三个关键基因,在两类瘢痕中呈反向表达,调控细胞代谢重编程,介导糖尿病对瘢痕的差异化影响。

研究方法:
1.数据来源
糖尿病、增生性瘢痕、瘢痕疙瘩GWAS 数据收集与质控
单细胞 RNA 测序(scRNA-seq)与转录组(bulk RNA-seq)公共数据获取
2.孟德尔随机化分析
全表型组孟德尔随机化(MR-PheWAS)
单变量两样本 MR(IVW、MR-Egger、加权中位数法)
MR 荟萃分析(MR-Meta)与敏感性分析
3.单细胞 RNA 测序分析
数据质控、批次校正与细胞聚类注释
CD4 + 初始 T 细胞亚群鉴定与比例分析
细胞间通讯分析(CellChat)
假时间轨迹与基因动态表达分析
单细胞代谢通路富集分析
4. 转录组与生物信息学分析
差异表达基因(DEGs)筛选
GO、KEGG 功能富集分析
关键基因交集与联合分析

图1:
研究设计流程图。

Part.03


研究结果

⏩我们首先针对增生性瘢痕(HS)开展了全表型组孟德尔随机化(MR-PheWAS)分析。逆方差加权法(IVW)结果提示,HS 与 1 型糖尿病(T1D)、2 型糖尿病(T2D)等多种疾病可能存在潜在因果关联。但经多重检验校正后,上述关联均无统计学意义(FDR>0.05;)。
⏩因此,本研究仅将这些结果视为假说生成性证据,而非确证性结论,不认定 HS 与 T1D/T2D 存在因果关系。未检测到显著水平的多效性或异质性,提示所选用的工具变量稳定性与有效性良好。

图2:
糖尿病与增生性瘢痕的全表型组孟德尔随机化(MR-PheWAS)结果。

⏩本研究采用两样本孟德尔随机化(TSMR)与荟萃分析,探讨 1 型糖尿病(T1D)、2 型糖尿病(T2D)与增生性瘢痕(HS)的因果关系。
⏩结果显示,T1D 与 HS 无显著因果关联(OR=1.02,95% CI:1.00–1.05,P=0.090),研究间无异质性(I²=35.7%,P=0.1830)。T2D 与 HS 存在显著正向因果关联(OR=1.13,95% CI:1.09–1.17,P<0.0001),研究间无明显异质性(I²=0.0%,P=0.8289)。
⏩敏感性分析与发表偏倚检验均证实结果稳健可靠,提示 T2D 可能促进增生性瘢痕发生。

图3:
糖尿病与增生性瘢痕的孟德尔随机化荟萃分析结果。
⏩本研究采用两样本孟德尔随机化(TSMR)及荟萃分析,探讨 1 型糖尿病(T1D)、2 型糖尿病(T2D)与瘢痕疙瘩的因果关系。
⏩结果显示,T1D 与瘢痕疙瘩无显著因果关联(OR=1.01,95%CI:0.96–1.05,P=0.058);T2D 与瘢痕疙瘩呈显著负向因果关联,提示 T2D 可能抑制瘢痕疙瘩形成(OR=0.95,95% CI:0.92–0.99,P=0.016)。
⏩敏感性分析与发表偏倚检验均证实结果稳健可靠,未发现显著多效性。

图4:
糖尿病与瘢痕疙瘩的孟德尔随机化荟萃分析结果。

⏩孟德尔随机化荟萃分析显示,1 型糖尿病与增生性瘢痕、瘢痕疙瘩均无显著因果关联。与之相反,2 型糖尿病对两种病理性瘢痕呈现截然相反的因果作用:促进增生性瘢痕形成,却对瘢痕疙瘩具有保护作用,提示其通过不同机制调控瘢痕发生。
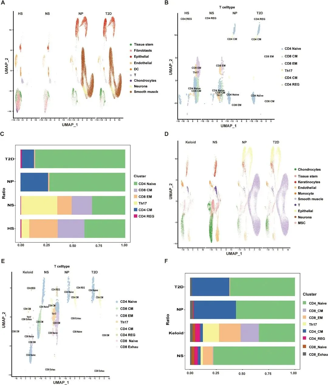
⏩为解析机制差异,本研究整合 2 型糖尿病、增生性瘢痕与瘢痕疙瘩的单细胞数据,经批次校正后鉴定出成纤维细胞、T 细胞等多种细胞类型。结果显示,增生性瘢痕中 CD4 + 初始 T 细胞比例显著升高,而瘢痕疙瘩中该亚群明显减少。

图5:
单细胞测序数据的过滤、处理与 T 细胞亚群分析。

⏩为进一步阐明CD4 + 初始 T 细胞在增生性瘢痕(HS)与瘢痕疙瘩中的微环境调控作用,本研究分析其细胞通讯及配体–受体通路。
⏩在 HS 中,CD4 + 初始 T 细胞主要与平滑肌细胞、内皮细胞、成纤维细胞作用,参与血管生成与组织重塑。
⏩在瘢痕疙瘩中,该细胞与角质形成细胞、单核细胞、软骨细胞广泛互作,调控炎症与基质重塑。
⏩通路分析显示,两组均以INS–INSR 轴介导 CD4 + 初始 T 细胞与内皮细胞通讯;瘢痕疙瘩还富集MIF–(CD74+CD44) 轴,提示炎症增强与更复杂的免疫调控。

图6:
CD4 + 初始 T 细胞的通讯与代谢通路分析。

⏩为探究 2 型糖尿病对增生性瘢痕和瘢痕疙瘩产生差异化影响的分子机制,本研究聚焦 2 型糖尿病相关的 CD4 + 初始 T 细胞,分析其在两类瘢痕中的差异表达谱。差异基因分析分别在增生性瘢痕和瘢痕疙瘩中筛选出 604 个和 683 个差异表达基因。
⏩对两组差异基因取交集后共得到 197 个共有差异基因,提示这些基因可能是介导 2 型糖尿病在两种瘢痕发病中发挥反向作用的关键分子节点(图 7A)。

图7:
关键基因的筛选及其通路富集分析。

⏩为进一步验证并解析不同瘢痕表型的分子特征,本研究对比增生性瘢痕(HS)与瘢痕疙瘩转录组,分别获得 2310 个和 4786 个差异基因,并进行 GO 与 KEGG 富集分析。
⏩HS 相关基因富集于神经传递、炎症及创面修复通路;瘢痕疙瘩则富集于 PI3K-Akt、ECM 重构、ROS 及代谢通路,提示存在免疫代谢重编程轴。
⏩联合 2 型糖尿病转录组分析显示,T2D-HS 交集基因与组织修复相关,T2D - 瘢痕疙瘩基因以代谢 - 基质重构偶联为特征。
⏩最终筛选出四个关键基因,其中 CD22、GPR35、ZBTB32 在 HS 中下调、瘢痕疙瘩中上调,表达趋势相反。

⏩鉴于CD22 主要表达于 B 细胞而非 T 细胞,我们对该信号进行重新评估。在 CD4 + 初始 T 细胞群中,去噪后 CD22 转录本检出率仅0.34%(3/888),严格阈值下为0.115%(1/888)。
⏩双细胞检测显示 CD22 阳性与双细胞无关(P=1.0)。单细胞图谱显示仅 1 个细胞存在 B 细胞共表达特征,其余为背景 RNA 污染或误分类。UMAP 亦未见 CD22 阳性细胞形成聚集亚群。
⏩综上,CD22 并非 CD4 + 初始 T 细胞的稳定表达特征。

⏩为进一步阐明 CD4 + 初始 T 细胞中关键基因的命运决定过程,本研究采用 GeneSwitches 算法,分析 GPR35、TMEM91、ZBTB32 三个候选基因在假时间轨迹上的激活与沉默动态。
⏩结果显示,两类瘢痕中基因激活时序差异显著:HS 来源的 CD4 + 初始 T 细胞中,关键基因在假时间早期激活、随后快速沉默,参与早期免疫调控;瘢痕疙瘩来源细胞中,该类基因在假时间中晚期逐步激活,可能参与组织重塑、代谢适应或慢性炎症维持。
⏩假时间基因表达趋势显示,HS 中三个基因均持续下调,瘢痕疙瘩中 GPR35、ZBTB32 晚期显著上调,TMEM91 无明显变化,与转录组分析结果一致,证实关键基因在不同瘢痕中存在差异化命运决定。

图8:
关键基因沿假时间轴的表达轨迹。(A) 增生性瘢痕;(B) 瘢痕疙瘩。

⏩单细胞代谢谱分析显示,增生性瘢痕(HS)与瘢痕疙瘩中,CD4 + 初始 T 细胞(CD4+ NT)的代谢特征存在差异:
HS 中,CD4+ NT 富集辅酶 - 线粒体相关通路,处于氧化磷酸化 / 氧化还原准备状态,代谢激活阈值低;
瘢痕疙瘩中,CD4+ NT 富集糖鞘脂、GPI 锚定蛋白合成等通路,伴随药物代谢活性增强,倾向于膜结构重塑及糖基化。这些差异表明 CD4+ NT 在两种瘢痕中发生代谢重编程,且与转录组通路富集结果一致,为瘢痕治疗提供潜在靶点。

图9:
单细胞代谢通路分析。(A) 增生性瘢痕;(B) 瘢痕疙瘩。

⏩对 CD4 + 初始 T 细胞中 IFNG/IL4/IL17A/IL10 特征集进行 AUCell 评分,并做组间检验。
⏩瘢痕疙瘩的 IL-4/Th2 活性高于增生性瘢痕(P=0.08),IFN-γ/Th1 呈相似趋势,IL-17A 与 IL-10 无显著差异。
⏩因单细胞数据样本量有限、数据稀疏,多重校正后无统计学意义,仅视为趋势性结果,后续需扩大样本并开展功能验证。
Part.04


研究总结

本研究阐明 2 型糖尿病对两类病理性瘢痕的双向调控作用,明确 CD4 + 初始 T 细胞及关键基因是核心介导因子,揭示免疫代谢重塑机制,为糖尿病患者瘢痕的精准干预提供新靶点与理论基础。
如果你也想用“多组学、孟德尔随机化、单细胞测序”进行研究,那就快来后台联系吧~文章清晰思路一键get,解锁更多,专业指导陪伴你稳步成长~
下期想看什么,欢迎大家在评论区留言!

微信号:7329971
GBD、NHANES、CHARLS GEO
孟德尔随机化、机器学习、多组学整合、
搜索微信号,随时欢迎添加我们


点点赞

点分享

点在看