


病理性瘢痕与糖尿病关联研究获重磅解析!
南昌大学联合同济大学团队深耕多组学与孟德尔随机化技术,解锁 2 型糖尿病调控瘢痕异质性的免疫代谢机制新密码🌟
📌团队直击痛点,标准化解析糖尿病与增生性瘢痕、瘢痕疙瘩的因果关联,挖掘免疫细胞亚群差异与分子调控特征,验证代谢重编程的核心作用,为病理性瘢痕精准防控提供循证依据。
关键突破逻辑🔍:依托 GWAS 多源数据库与单细胞测序数据,整合孟德尔随机化荟萃分析、细胞通讯分析与代谢通路解析模型,破解糖尿病与不同病理性瘢痕因果关联异质性、核心介导细胞与分子靶点鉴定等难题,填补糖尿病调控瘢痕形成的免疫代谢机制研究空白。
如果你也想用”GWAS+多组学+孟德尔随机化“数据库进行研究分析,快点击上方名片,联系我们后台咨询吧!
专注于数据挖掘,选题分析,方案评估,高分文献思路复刻


分析框架
用 GWAS 数据做孟德尔随机化分析,明确 T2D 对两种病理性瘢痕的反向因果效应,T1D 无显著关联。
聚焦 CD4 + 初始 T 细胞,分析其在瘢痕中的比例变化及细胞间核心通讯通路。
筛选并验证核心调控基因,解析其表达特征及介导的免疫代谢重编程机制。
通过多种方法验证研究结果稳健性,分析局限性并阐述临床意义与应用价值。
文献解读


研究背景
病理性瘢痕愈合失衡致 HS、K 形成,治疗效果不佳。糖尿病的代谢紊乱等特征影响伤口愈合,但其与病理性瘢痕的因果关系尚不明确,且免疫微环境调控机制缺乏大样本验证,需深入探究。

研究方法
整合多组学与孟德尔随机化技术,依托 GWAS 数据开展 MR 分析明确糖尿病与病理性瘢痕因果关联;
结合 scRNA-seq 聚焦 CD4 + 初始 T 细胞及细胞通讯;通过转录组筛选核心基因并解析代谢特征,多方法验证结果可靠性。

课题无从下手?数据分析复杂?扫描添加下方二维码,我将为你提供选题灵感与数据分析,助力您高效产出、抢占首发!

近期前沿热点:虚拟细胞、虚拟敲除🌹
聚焦生信分析,专注选题设计方案👍!


研究结果

MR-PheWAS 发现 HS 与糖尿病的关联信号仅为假说性,MR-Meta 分析证实 T1D 与 HS、K 均无显著因果关系;T2D 对两种瘢痕呈反向效应,与 HS 正相关(OR:1.13,P<0.0001),与 K 负相关(OR:0.95,P=0.016),敏感性分析验证结果稳健无偏倚。

图1、糖尿病与增生性瘢痕 MR-PheWAS 结果
图2、糖尿病与增生性瘢痕 MR-Meta 分析
图3、糖尿病与瘢痕疙瘩 MR-Meta 分析
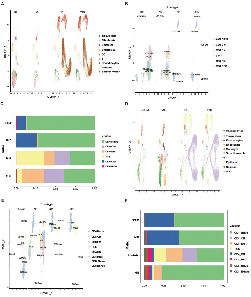
CD4 + 初始 T 细胞为核心差异免疫亚群
单细胞聚类注释发现,HS 中 CD4+NT 比例显著上调,K 中则显著下调,是两种瘢痕免疫微环境的关键差异;T 细胞亚群分析进一步证实该细胞在瘢痕中的表达特征与正常组织存在明显区别。

图4.单细胞 RNA 测序 T 细胞亚群分析
CD4+NT 的细胞间通讯存在瘢痕特异性
CD4+NT 在 HS 中主要与内皮、成纤维细胞互作,在 K 中与角质形成细胞、单核细胞作用更广泛;INS–INSR 是二者与内皮细胞通讯的共同核心轴,K 中额外富集 MIF–(CD74+CD44) 炎症信号轴。

图5.CD4 + 初始 T 细胞通讯与代谢分析
筛选出 T2D 与瘢痕关联的核心分子靶点
差异基因交集分析锁定 GPR35、TMEM91、ZBTB32 三个核心基因,均在 CD4+NT 中表达,且在 HS 中下调、K 中上调;富集分析显示 T2D-HS 交集基因聚焦组织修复,T2D-K 交集基因富集代谢 - 基质重塑通路。

图6.核心基因筛选及通路富集分析
核心基因表达动力学呈瘢痕特异性
伪时间轨迹分析显示,核心基因在 HS 的 CD4+NT 中早期激活后快速沉默,在 K 中则中晚期逐渐上调;基因表达趋势验证了该差异,HS 中持续下调,K 中 GPR35、ZBTB32 显著上调。

图7.核心基因伪时间表达轨迹分析
CD4+NT 存在瘢痕特异性代谢重编程
HS 中 CD4+NT 富集线粒体、氧化磷酸化相关代谢通路,呈低激活阈值的氧化还原预备态;K 中该细胞富集糖鞘脂、糖胺聚糖代谢,偏向膜结构重塑,促进慢性炎症与纤维化进程。

图8.单细胞代谢通路差异分析


本研究首次从遗传因果角度揭示了 T2D 对不同病理性瘢痕的反向调控效应,整合多组学技术阐明了 CD4+ NT 介导的免疫代谢调控机制,为病理性瘢痕的精准风险评估、分层治疗提供了理论基础;筛选的核心分子靶点与信号通路为开发靶向免疫代谢的抗瘢痕药物提供了新方向,也为复杂疾病的 “遗传因果 + 单细胞多组学” 研究提供了范式。
想学习如何复刻这类高分研究的同学,欢迎联系生信芒!


End



往期推荐
1
2
Chan D, Ng LL. 急性心肌梗死中的生物标志物。BMC 医学 2010;8:34。
文章PubMed(出版医学)PubMed Central谷歌学术
Chan D, Ng LL. 急性心肌梗死中的生物标志物。BMC 医学 2010;8:34。
文章PubMed(出版医学)PubMed Central谷歌学术
蒂格森 K、阿尔珀特 JS、贾菲 AS、查特曼 BR、巴克斯 JJ、莫罗 DA 等。心肌梗死的第四种普遍定义(2018年)。循环。2018;138(20):e618–51。
3
求点赞

求分享

求喜欢

