当前位置:首页>南昌>南昌市人民政府关于印发南昌市补充工伤保险办法的通知

南昌市人民政府关于印发南昌市补充工伤保险办法的通知

  • 2026-04-16 05:24:08
南昌市人民政府关于印发南昌市补充工伤保险办法的通知

点击蓝字关注我们

南昌市人民政府关于印发南昌市补充工伤保险办法的通知

洪府规发〔2026〕2号

各县(区)人民政府、开发区管委会,湾里管理局,市政府各部门:

《南昌市补充工伤保险办法》已经市政府同意,现印发给你们,请认真贯彻执行。

2026年4月9日

(此件主动公开)

南昌市补充工伤保险办法

第一章  总则

第一条 为健全我市多层次工伤保险制度体系,减轻用工单位风险负担,解决新就业形态人员、灵活就业人员等群体职业伤害保障难题,更好地维护劳动者工伤保障权益,根据《工伤保险条例》《江西省实施〈工伤保险条例〉办法》《江西省人民政府关于加快完善覆盖全民的多层次社会保障体系的意见》等规定,结合我市实际,制定本办法。

第二条 补充工伤保险是政府主导的政策性保险,是对因工作遭受事故伤害或者患职业病的劳动者获得医疗救治和经济补偿给予更充分更全面保障的制度体系,是现有工伤保险制度的拓展和延伸。

第三条 补充工伤保险由市社会保险行政部门通过公开遴选方式择优委托商业保险公司承办(以下称“承办机构”),由市级社保经办机构统一与承办机构签订补充工伤保险承办协议。承办机构负责补充工伤保险费用审核和待遇支付,按约定协助做好参保缴费、认定鉴定、信息化建设、稽核监督、宣传培训和档案整理等相关工作。

第四条 补充工伤保险资金实行设区市级统收统支,单独建账,单独核算,专款专用。遵循收支平衡、保本微利的原则,建立补充工伤保险年度收支结余和政策性亏损动态调整机制,合理控制承办机构盈利率。超量结余部分按规定由市社会保险经办机构滚存用于今后年度补充工伤保险待遇支出。

第五条 补充工伤保险与工伤保险业务办理实行统一经办,对接全省统一的社会保险业务经办系统。各级社会保险经办机构与承办机构同步办理参保、缴费和待遇支付,同窗受理申报、赔付。

市社会保险行政部门负责制定补充工伤保险的配套政策措施,各级社会保险行政部门负责实施工作的指导督促和监督管理,各级社会保险经办机构负责对行政区域内补充工伤保险承办机构进行业务指导和日常管理。各级财政、税务等部门按本办法规定落实补充工伤保险工作职责。

各类用人单位、用工主体、用工平台(以下简称“用人单位”)应当配合开展参保缴费、事故伤害调查、工伤认定、劳动能力鉴定、待遇支付等工作。

第二章  参保范围

第六条 符合以下条件的本市统筹区域内的各类用人单位根据本办法为职工或雇员参加补充工伤保险,灵活就业人员可以个人名义参加补充工伤保险。

(一)已经参加工伤保险的用人单位(含工程建设项目)的所有参保人员。

(二)未纳入《工伤保险条例》实施范围的特定人员(以下简称“特定人员”):

1.已经参加工伤保险的用人单位中的超过法定退休年龄,且年龄不超过70周岁的劳动者;

2.已经参加工伤保险用人单位中不小于16周岁的在校实习生、见习人员以及医疗机构中的规培和进修人员;

3.村(社区)党组织委员会和村(居)民委员会人员及其他村(社区)专职工作人员、大学生基层专干等;

4.农村集体经济组织、农民合作社中不超过70周岁的聘用人员;

5.依法成立的各类协会、学会、商会等社会团体组织中不超过70周岁的工作人员,以及全市依法注册登记的宗教活动场所的教职人员;

6.村(社区)医疗卫生机构中不超过70周岁的医护人员及其他工作人员;

7.本市行政区域内未纳入职业伤害保障试点参保范围且在平台企业从业的新就业形态人员;

8.国家机关、事业单位、人民团体等依法组建的志愿服务组织,在组织应急救援、公共卫生防控、大型活动等维护国家利益、公共利益活动前,已按规定注册并提供上述志愿服务的志愿者; 

9.在本市行政区域内从业且年龄不超过70周岁的灵活就业人员可以个人名义参加补充工伤保险。

待条件成熟后,可再视情况扩大参加补充工伤保险特定人员范围。

探索已参加职业伤害保障试点的新就业形态人员,参照已参加工伤保险人群政策做法,由平台企业或平台服务机构通过叠加缴费方式参加补充工伤保险。

第三章  参保缴费

第七条 补充工伤保险费率按照以支定收、收支平衡的原则确定,由用人单位按月缴纳,职工个人不缴纳;灵活就业人员由个人按年度或按月缴纳补充工伤保险费。补充工伤保险费一经缴纳不予退还。

第八条 已纳入工伤保险的参保人员的补充工伤保险缴费基数与工伤保险缴费基数一致。特定人员的补充工伤保险缴费基数以本人上年度月平均工资为缴费基数,其上下限分别为上年度江西省全口径城镇单位就业人员月平均工资的300%和60%。

第九条 已纳入工伤保险的参保人员补充工伤保险费以用人单位所属工伤保险行业基准费率的30%缴纳;工程建设项目参保按工程建筑安装费或工程总造价的0.6‰缴纳。

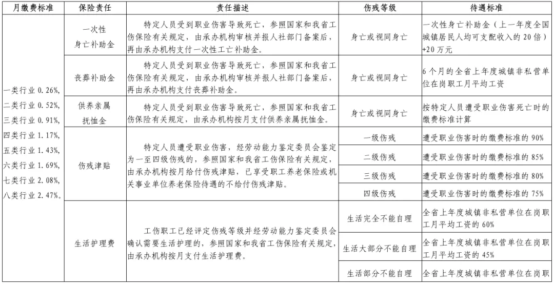
特定人员补充工伤保险保费包含基础保费与叠加保费两部分,其中基础保费费率与所在用人单位工伤保险行业基准费率一致,叠加保费费率与所在用人单位补充工伤保险费率一致(行业基准费率的30%)。其中,第六条中的第2款中的第1类和第2类特定人员缴费按用人单位所属行业费率标准缴纳,第3类、第5类、第6类特定人员缴费按一类行业缴费标准缴纳,第4类特定人员缴费按三类行业缴费标准缴费,第7类至第9类特定人员按二类行业费率标准缴纳(南昌市补充工伤保险缴费标准详见附表)。

第十条 补充工伤保险费率参照执行工伤保险费率政策,用人单位其所属行业的补充工伤保险费率实行浮动管理,与工伤保险费率联调联动。

第十一条 已纳入工伤保险的用人单位按月办理缴纳工伤保险费的同时,办理缴纳补充工伤保险费(税务机构统一征缴管理,按税务部门规定的流程缴费)。特定人员(不含灵活就业人员)由其所在用人单位按本办法规定单项参加补充工伤保险,由其所在的用人单位办理缴纳,灵活就业人员参加补充工伤保险由其个人办理缴纳补充工伤保险费。

第十二条 补充工伤保险费按月由税务部门统一征收缴入市级社保经办机构在人行国库系统中设立的汇缴专户,市级社保经办机构于每月最后2个工作日开具划款指令,从汇缴专户转至市级社会保险经办机构指定专用账户。次月15日前由市级社会保险经办机构根据承保区域和待遇支付情况,按需转到承办机构指定账户。

第十三条 补充工伤保险实行实名制管理,已经参加工伤保险的用人单位参加补充工伤保险的职工应与参加工伤保险的职工一致(特定人员除外)。按规定应参加而没有参加工伤保险的用人单位及职工不能单项参加补充工伤保险。

第十四条 从业人员在两个或者两个以上用人单位同时工作,各用人单位均应分别为其参加补充工伤保险并缴费。从业人员与两个或两个以上单位建立劳动关系或劳务关系,以从业人员受到伤害时其工作的单位确定补充工伤保险待遇。

第四章  工伤认定(职业伤害确认)、鉴定标准和程序

第十五条已纳入工伤保险的用人单位职工的工伤认定,按照《工伤保险条例》规定由市本级、县社会保险行政部门受理并认定。

特定人员因工作遭受事故伤害或者患职业病的受理和职业伤害确认,委托承办机构参照《工伤保险条例》和《工伤认定办法》人社部令第8等有关规定执行,其中新就业形态人员职业伤害确认情形参照《新就业形态人员职业伤害保障办法(试行)》。灵活就业人员职业伤害确认情形另行规定。

第十六条用人单位未按照《工伤保险条例》规定的时限提出认定申请的,从事故伤害发生之日或职业病确诊之日起到受理工伤认定申请之日止,此期间发生的符合补充工伤保险规定等有关费用由该用人单位负担。

第十七条已纳入工伤保险的用人单位职工发生工伤或者视同工伤申请劳动能力鉴定的,按《劳动能力鉴定管理办法》(人社部、国家卫健委令第55)等有关规定执行。

特定人员因工作遭受事故伤害或者患职业病,经认定后,由南昌市劳动能力鉴定委员会参照《劳动能力鉴定管理办法》人社部、国家卫健委令第55等有关规定进行职业伤害劳动功能障碍程度等级、生活自理障碍程度等级和需要辅助器具配置鉴定,鉴定标准参照《劳动能力鉴定职工工伤与职业病致残等级》GB/T16180-2014执行。

特定人员劳动功能障碍程度等级、生活自理障碍程度等级和需要辅助器具配置申请应当在参保人事故伤害发生之日或者被诊断、鉴定为职业病之日起两年内提出。申请鉴定的用人单位或参保人对南昌市劳动能力鉴定委员会作出的鉴定结论不服的,可以在收到该结论之日起15日内申请复核鉴定。

第五章  待遇给付与核定

第十八条 已纳入工伤保险的用人单位职工工伤或者视同工伤享受补充工伤保险待遇,应同时具备以下条件:

(一)发生工伤时用人单位无欠缴工伤保险费和补充工伤保险费;

(二)经市本级、县(区)社会保险行政部门认定为工伤或者视同工伤。

特定人员在其从事的职业岗位上,因工作遭受职业伤害的,参照工伤(视同工伤)认定情形,经承办机构调查确认后,按规定享受补充工伤保险待遇。

第十九条 参保人员自参保登记缴费次日起享受补充工伤保险待遇。用人单位和灵活就业人员未及时缴纳补充工伤保险费的,欠缴期间不享受补充工伤保险待遇。工程建设项目以项目形式参加补充工伤保险的,若工程项目延期并办理工伤保险延期手续,视同补充工伤保险已办理延期手续。

第二十条 已纳入工伤保险的参保人员的补充工伤保险待遇包含以下项目:

(一)依照《工伤保险条例》规定应由用人单位支付的项目:

1.一次性伤残就业补助金;

2.停工留薪期工资补助金;

3.停工留薪期护理补助。

(二)依照《工伤保险条例》规定由工伤保险基金支付后,由补充工伤保险进一步提高待遇的项目:

1.一次性工亡补助金;

2.生活护理费;

3.目录外工伤医疗费。

(三)本条规定的补充工伤保险待遇抵减依照《工伤保险条例》规定应由用人单位支付的相应费用。

第二十一条 特定人员的补充工伤保险待遇包含以下项目:

(一)参照《工伤保险条例》规定应由工伤基金支付(含待遇提升部分)的项目:

1.一次性身亡补助金;

2.丧葬补助金;

3.供养亲属抚恤金;

4.伤残津贴;

5.生活护理费;

6.一次性伤残补助金;

7.一次性医疗补助金;

8.职业伤害医疗费(含目录外医疗费);

9.辅助器具配置费;

10.住院伙食补助费、异地就医交通食宿补助费。

(二)参照《工伤保险条例》规定应由用人单位支付的项目:

1.一次性伤残职业补助金;

2.停工留薪期工资补助金;

3.停工留薪期护理补助。

其中超法定退休年龄人员、新就业形态人员和灵活就业人员不享受一次性伤残职业补助金。

第二十二条 各项补充工伤保险待遇在《江西省实施〈工伤保险条例〉办法》规定范围支付,待遇具体标准由市社会保险行政部门结合补充工伤保险征缴测算情况,按照补充工伤保险费收支平衡、略有节余的原则制定(南昌市补充工伤保险待遇标准详见附件)。

第二十三条 特定人员劳动功能障碍程度等级鉴定为一至四级伤残和需要生活护理等级的,其按规定享受比照《工伤保险条例》规定的伤残津贴和护理费按遭受职业伤害时的缴费标准按月给付(已享受职工养老保险或者机关事业养老保险待遇的不给付伤残津贴)。特定人员比照《工伤保险条例》规定,其近亲属享受因工死亡供养亲属抚恤金的,按遭受职业伤害死亡时的缴费标准按月给付。

第二十四条 工程建设项目计算补充工伤保险待遇时的本人工资标准应由工程建设项目动态实名制申报时在江西省集中社会保险信息系统(全国统筹版)中注明(提供劳动合同为依据),未注明或者未提供劳动合同证明的,按工伤发生时当年度使用的全省全口径城镇单位就业人员平均工资的60%作为本人工资计发相关待遇。

第二十五条 参保人提出解除关系或者合同期满终止的,用人单位申报一次性伤残就业补助金(一次性伤残职业补助金),领取一次性伤残就业补助金(一次性伤残职业补助金)后,补充工伤保险关系终止,不再享受补充工伤保险待遇。

超法定退休年龄人员、新就业形态人员和灵活就业人员遭受职业伤害事故后领取一次性医疗补助金后,补充工伤保险关系自然终止,不再享受补充工伤保险待遇。

第二十六条 补充工伤保险参保人的就医、康复、配置辅助器具以及承办机构结算费用,由市本级、各县(区)社会保险经办机构与工伤保险医疗机构、辅助器具配置机构签订服务协议时一并进行明确,切实加强协议机构监管,促进合理用药、合理检查、合理治疗,为广大伤残劳动者提供优质医疗服务。

第六章  职业伤害预防

第二十七条 在保证补充工伤保险待遇支付的前提下,参照国家和省工伤预防相关规定,开展职业伤害预防工作。

第二十八条 补充工伤保险职业伤害预防项目根据省、市社会保险行政部门公布的工伤预防重点行业、领域,针对未纳入《工伤保险条例》实施范围特定人员职业伤害特点立项实施。

第七章  附则

第二十九条 补充工伤保险的参保范围、缴费标准和待遇标准等政策,由市社会保险行政部门会同有关部门根据国家、省工伤保险政策变化和补充工伤保险实施情况适时进行动态调整,并向社会公布。

第三十条 用人单位按照本办法的规定为符合条件的特定人员参加补充工伤保险,不作为确认双方存在劳动关系的依据。双方对是否存在劳动关系发生争议的,按照处理劳动争议的有关规定处理。

第三十一条 用人单位为未纳入《工伤保险条例》实施范围的特定人员单项参加补充工伤保险,如被社会保险行政部门认定为工伤或法院判定为工伤的,用人单位应按照《工伤保险条例》规定依法承担用人单位的工伤保险责任。

第三十二条 参保单位、参保人与承办机构发生争议时,由争议各方协商解决,协商不成的,通过法律途径解决。

第三十三条 建立以服务质量、保障水平和满意度为核心的补充工伤保险委托承办考核机制,强化考核结果在盈利率控制、业务准入和退出等方面的应用(考核办法由市社会保险行政部门会同有关部门另行制定)。

第三十四条 本办法自发布之日起施行。本办法施行前有关事宜按照原规定执行。本办法施行后,国家和省有新规定的从其规定。

附件:1.南昌市补充工伤保险缴费和待遇标准一(已参加工伤保险的人员)

2.南昌市补充工伤保险缴费和待遇标准二(未参加工伤保险的特定人员)

附件1

南昌市补充工伤保险缴费和待遇标准一

(已参加工伤保险的人员)

附件2

南昌市补充工伤保险缴费和待遇标准二

(未参加工伤保险的特定人员)

来源:市政府办公室
编辑:唐廷嘉 二审:黄青 终审:周鹏

南昌市人民政府发布

扫码关注我们

微信号 : 

nanchanggov

最新文章

随机文章

基本 文件 流程 错误 SQL 调试
  1. 请求信息 : 2026-04-19 01:17:37 HTTP/2.0 GET : https://a.460.net.cn/a/499215.html
  2. 运行时间 : 0.190800s [ 吞吐率:5.24req/s ] 内存消耗:4,459.45kb 文件加载:140
  3. 缓存信息 : 0 reads,0 writes
  4. 会话信息 : SESSION_ID=b3dd4c3778fffd3cc5b2ea2476c64456
  1. /yingpanguazai/ssd/ssd1/www/a.460.net.cn/public/index.php ( 0.79 KB )
  2. /yingpanguazai/ssd/ssd1/www/a.460.net.cn/vendor/autoload.php ( 0.17 KB )
  3. /yingpanguazai/ssd/ssd1/www/a.460.net.cn/vendor/composer/autoload_real.php ( 2.49 KB )
  4. /yingpanguazai/ssd/ssd1/www/a.460.net.cn/vendor/composer/platform_check.php ( 0.90 KB )
  5. /yingpanguazai/ssd/ssd1/www/a.460.net.cn/vendor/composer/ClassLoader.php ( 14.03 KB )
  6. /yingpanguazai/ssd/ssd1/www/a.460.net.cn/vendor/composer/autoload_static.php ( 4.90 KB )
  7. /yingpanguazai/ssd/ssd1/www/a.460.net.cn/vendor/topthink/think-helper/src/helper.php ( 8.34 KB )
  8. /yingpanguazai/ssd/ssd1/www/a.460.net.cn/vendor/topthink/think-validate/src/helper.php ( 2.19 KB )
  9. /yingpanguazai/ssd/ssd1/www/a.460.net.cn/vendor/topthink/think-orm/src/helper.php ( 1.47 KB )
  10. /yingpanguazai/ssd/ssd1/www/a.460.net.cn/vendor/topthink/think-orm/stubs/load_stubs.php ( 0.16 KB )
  11. /yingpanguazai/ssd/ssd1/www/a.460.net.cn/vendor/topthink/framework/src/think/Exception.php ( 1.69 KB )
  12. /yingpanguazai/ssd/ssd1/www/a.460.net.cn/vendor/topthink/think-container/src/Facade.php ( 2.71 KB )
  13. /yingpanguazai/ssd/ssd1/www/a.460.net.cn/vendor/symfony/deprecation-contracts/function.php ( 0.99 KB )
  14. /yingpanguazai/ssd/ssd1/www/a.460.net.cn/vendor/symfony/polyfill-mbstring/bootstrap.php ( 8.26 KB )
  15. /yingpanguazai/ssd/ssd1/www/a.460.net.cn/vendor/symfony/polyfill-mbstring/bootstrap80.php ( 9.78 KB )
  16. /yingpanguazai/ssd/ssd1/www/a.460.net.cn/vendor/symfony/var-dumper/Resources/functions/dump.php ( 1.49 KB )
  17. /yingpanguazai/ssd/ssd1/www/a.460.net.cn/vendor/topthink/think-dumper/src/helper.php ( 0.18 KB )
  18. /yingpanguazai/ssd/ssd1/www/a.460.net.cn/vendor/symfony/var-dumper/VarDumper.php ( 4.30 KB )
  19. /yingpanguazai/ssd/ssd1/www/a.460.net.cn/vendor/topthink/framework/src/think/App.php ( 15.30 KB )
  20. /yingpanguazai/ssd/ssd1/www/a.460.net.cn/vendor/topthink/think-container/src/Container.php ( 15.76 KB )
  21. /yingpanguazai/ssd/ssd1/www/a.460.net.cn/vendor/psr/container/src/ContainerInterface.php ( 1.02 KB )
  22. /yingpanguazai/ssd/ssd1/www/a.460.net.cn/app/provider.php ( 0.19 KB )
  23. /yingpanguazai/ssd/ssd1/www/a.460.net.cn/vendor/topthink/framework/src/think/Http.php ( 6.04 KB )
  24. /yingpanguazai/ssd/ssd1/www/a.460.net.cn/vendor/topthink/think-helper/src/helper/Str.php ( 7.29 KB )
  25. /yingpanguazai/ssd/ssd1/www/a.460.net.cn/vendor/topthink/framework/src/think/Env.php ( 4.68 KB )
  26. /yingpanguazai/ssd/ssd1/www/a.460.net.cn/app/common.php ( 0.03 KB )
  27. /yingpanguazai/ssd/ssd1/www/a.460.net.cn/vendor/topthink/framework/src/helper.php ( 18.78 KB )
  28. /yingpanguazai/ssd/ssd1/www/a.460.net.cn/vendor/topthink/framework/src/think/Config.php ( 5.54 KB )
  29. /yingpanguazai/ssd/ssd1/www/a.460.net.cn/config/app.php ( 0.95 KB )
  30. /yingpanguazai/ssd/ssd1/www/a.460.net.cn/config/cache.php ( 0.78 KB )
  31. /yingpanguazai/ssd/ssd1/www/a.460.net.cn/config/console.php ( 0.23 KB )
  32. /yingpanguazai/ssd/ssd1/www/a.460.net.cn/config/cookie.php ( 0.56 KB )
  33. /yingpanguazai/ssd/ssd1/www/a.460.net.cn/config/database.php ( 2.48 KB )
  34. /yingpanguazai/ssd/ssd1/www/a.460.net.cn/vendor/topthink/framework/src/think/facade/Env.php ( 1.67 KB )
  35. /yingpanguazai/ssd/ssd1/www/a.460.net.cn/config/filesystem.php ( 0.61 KB )
  36. /yingpanguazai/ssd/ssd1/www/a.460.net.cn/config/lang.php ( 0.91 KB )
  37. /yingpanguazai/ssd/ssd1/www/a.460.net.cn/config/log.php ( 1.35 KB )
  38. /yingpanguazai/ssd/ssd1/www/a.460.net.cn/config/middleware.php ( 0.19 KB )
  39. /yingpanguazai/ssd/ssd1/www/a.460.net.cn/config/route.php ( 1.89 KB )
  40. /yingpanguazai/ssd/ssd1/www/a.460.net.cn/config/session.php ( 0.57 KB )
  41. /yingpanguazai/ssd/ssd1/www/a.460.net.cn/config/trace.php ( 0.34 KB )
  42. /yingpanguazai/ssd/ssd1/www/a.460.net.cn/config/view.php ( 0.82 KB )
  43. /yingpanguazai/ssd/ssd1/www/a.460.net.cn/app/event.php ( 0.25 KB )
  44. /yingpanguazai/ssd/ssd1/www/a.460.net.cn/vendor/topthink/framework/src/think/Event.php ( 7.67 KB )
  45. /yingpanguazai/ssd/ssd1/www/a.460.net.cn/app/service.php ( 0.13 KB )
  46. /yingpanguazai/ssd/ssd1/www/a.460.net.cn/app/AppService.php ( 0.26 KB )
  47. /yingpanguazai/ssd/ssd1/www/a.460.net.cn/vendor/topthink/framework/src/think/Service.php ( 1.64 KB )
  48. /yingpanguazai/ssd/ssd1/www/a.460.net.cn/vendor/topthink/framework/src/think/Lang.php ( 7.35 KB )
  49. /yingpanguazai/ssd/ssd1/www/a.460.net.cn/vendor/topthink/framework/src/lang/zh-cn.php ( 13.70 KB )
  50. /yingpanguazai/ssd/ssd1/www/a.460.net.cn/vendor/topthink/framework/src/think/initializer/Error.php ( 3.31 KB )
  51. /yingpanguazai/ssd/ssd1/www/a.460.net.cn/vendor/topthink/framework/src/think/initializer/RegisterService.php ( 1.33 KB )
  52. /yingpanguazai/ssd/ssd1/www/a.460.net.cn/vendor/services.php ( 0.14 KB )
  53. /yingpanguazai/ssd/ssd1/www/a.460.net.cn/vendor/topthink/framework/src/think/service/PaginatorService.php ( 1.52 KB )
  54. /yingpanguazai/ssd/ssd1/www/a.460.net.cn/vendor/topthink/framework/src/think/service/ValidateService.php ( 0.99 KB )
  55. /yingpanguazai/ssd/ssd1/www/a.460.net.cn/vendor/topthink/framework/src/think/service/ModelService.php ( 2.04 KB )
  56. /yingpanguazai/ssd/ssd1/www/a.460.net.cn/vendor/topthink/think-trace/src/Service.php ( 0.77 KB )
  57. /yingpanguazai/ssd/ssd1/www/a.460.net.cn/vendor/topthink/framework/src/think/Middleware.php ( 6.72 KB )
  58. /yingpanguazai/ssd/ssd1/www/a.460.net.cn/vendor/topthink/framework/src/think/initializer/BootService.php ( 0.77 KB )
  59. /yingpanguazai/ssd/ssd1/www/a.460.net.cn/vendor/topthink/think-orm/src/Paginator.php ( 11.86 KB )
  60. /yingpanguazai/ssd/ssd1/www/a.460.net.cn/vendor/topthink/think-validate/src/Validate.php ( 63.20 KB )
  61. /yingpanguazai/ssd/ssd1/www/a.460.net.cn/vendor/topthink/think-orm/src/Model.php ( 23.55 KB )
  62. /yingpanguazai/ssd/ssd1/www/a.460.net.cn/vendor/topthink/think-orm/src/model/concern/Attribute.php ( 21.05 KB )
  63. /yingpanguazai/ssd/ssd1/www/a.460.net.cn/vendor/topthink/think-orm/src/model/concern/AutoWriteData.php ( 4.21 KB )
  64. /yingpanguazai/ssd/ssd1/www/a.460.net.cn/vendor/topthink/think-orm/src/model/concern/Conversion.php ( 6.44 KB )
  65. /yingpanguazai/ssd/ssd1/www/a.460.net.cn/vendor/topthink/think-orm/src/model/concern/DbConnect.php ( 5.16 KB )
  66. /yingpanguazai/ssd/ssd1/www/a.460.net.cn/vendor/topthink/think-orm/src/model/concern/ModelEvent.php ( 2.33 KB )
  67. /yingpanguazai/ssd/ssd1/www/a.460.net.cn/vendor/topthink/think-orm/src/model/concern/RelationShip.php ( 28.29 KB )
  68. /yingpanguazai/ssd/ssd1/www/a.460.net.cn/vendor/topthink/think-helper/src/contract/Arrayable.php ( 0.09 KB )
  69. /yingpanguazai/ssd/ssd1/www/a.460.net.cn/vendor/topthink/think-helper/src/contract/Jsonable.php ( 0.13 KB )
  70. /yingpanguazai/ssd/ssd1/www/a.460.net.cn/vendor/topthink/think-orm/src/model/contract/Modelable.php ( 0.09 KB )
  71. /yingpanguazai/ssd/ssd1/www/a.460.net.cn/vendor/topthink/framework/src/think/Db.php ( 2.88 KB )
  72. /yingpanguazai/ssd/ssd1/www/a.460.net.cn/vendor/topthink/think-orm/src/DbManager.php ( 8.52 KB )
  73. /yingpanguazai/ssd/ssd1/www/a.460.net.cn/vendor/topthink/framework/src/think/Log.php ( 6.28 KB )
  74. /yingpanguazai/ssd/ssd1/www/a.460.net.cn/vendor/topthink/framework/src/think/Manager.php ( 3.92 KB )
  75. /yingpanguazai/ssd/ssd1/www/a.460.net.cn/vendor/psr/log/src/LoggerTrait.php ( 2.69 KB )
  76. /yingpanguazai/ssd/ssd1/www/a.460.net.cn/vendor/psr/log/src/LoggerInterface.php ( 2.71 KB )
  77. /yingpanguazai/ssd/ssd1/www/a.460.net.cn/vendor/topthink/framework/src/think/Cache.php ( 4.92 KB )
  78. /yingpanguazai/ssd/ssd1/www/a.460.net.cn/vendor/psr/simple-cache/src/CacheInterface.php ( 4.71 KB )
  79. /yingpanguazai/ssd/ssd1/www/a.460.net.cn/vendor/topthink/think-helper/src/helper/Arr.php ( 16.63 KB )
  80. /yingpanguazai/ssd/ssd1/www/a.460.net.cn/vendor/topthink/framework/src/think/cache/driver/File.php ( 7.84 KB )
  81. /yingpanguazai/ssd/ssd1/www/a.460.net.cn/vendor/topthink/framework/src/think/cache/Driver.php ( 9.03 KB )
  82. /yingpanguazai/ssd/ssd1/www/a.460.net.cn/vendor/topthink/framework/src/think/contract/CacheHandlerInterface.php ( 1.99 KB )
  83. /yingpanguazai/ssd/ssd1/www/a.460.net.cn/app/Request.php ( 0.09 KB )
  84. /yingpanguazai/ssd/ssd1/www/a.460.net.cn/vendor/topthink/framework/src/think/Request.php ( 55.78 KB )
  85. /yingpanguazai/ssd/ssd1/www/a.460.net.cn/app/middleware.php ( 0.25 KB )
  86. /yingpanguazai/ssd/ssd1/www/a.460.net.cn/vendor/topthink/framework/src/think/Pipeline.php ( 2.61 KB )
  87. /yingpanguazai/ssd/ssd1/www/a.460.net.cn/vendor/topthink/think-trace/src/TraceDebug.php ( 3.40 KB )
  88. /yingpanguazai/ssd/ssd1/www/a.460.net.cn/vendor/topthink/framework/src/think/middleware/SessionInit.php ( 1.94 KB )
  89. /yingpanguazai/ssd/ssd1/www/a.460.net.cn/vendor/topthink/framework/src/think/Session.php ( 1.80 KB )
  90. /yingpanguazai/ssd/ssd1/www/a.460.net.cn/vendor/topthink/framework/src/think/session/driver/File.php ( 6.27 KB )
  91. /yingpanguazai/ssd/ssd1/www/a.460.net.cn/vendor/topthink/framework/src/think/contract/SessionHandlerInterface.php ( 0.87 KB )
  92. /yingpanguazai/ssd/ssd1/www/a.460.net.cn/vendor/topthink/framework/src/think/session/Store.php ( 7.12 KB )
  93. /yingpanguazai/ssd/ssd1/www/a.460.net.cn/vendor/topthink/framework/src/think/Route.php ( 23.73 KB )
  94. /yingpanguazai/ssd/ssd1/www/a.460.net.cn/vendor/topthink/framework/src/think/route/RuleName.php ( 5.75 KB )
  95. /yingpanguazai/ssd/ssd1/www/a.460.net.cn/vendor/topthink/framework/src/think/route/Domain.php ( 2.53 KB )
  96. /yingpanguazai/ssd/ssd1/www/a.460.net.cn/vendor/topthink/framework/src/think/route/RuleGroup.php ( 22.43 KB )
  97. /yingpanguazai/ssd/ssd1/www/a.460.net.cn/vendor/topthink/framework/src/think/route/Rule.php ( 26.95 KB )
  98. /yingpanguazai/ssd/ssd1/www/a.460.net.cn/vendor/topthink/framework/src/think/route/RuleItem.php ( 9.78 KB )
  99. /yingpanguazai/ssd/ssd1/www/a.460.net.cn/route/app.php ( 1.72 KB )
  100. /yingpanguazai/ssd/ssd1/www/a.460.net.cn/vendor/topthink/framework/src/think/facade/Route.php ( 4.70 KB )
  101. /yingpanguazai/ssd/ssd1/www/a.460.net.cn/vendor/topthink/framework/src/think/route/dispatch/Controller.php ( 4.74 KB )
  102. /yingpanguazai/ssd/ssd1/www/a.460.net.cn/vendor/topthink/framework/src/think/route/Dispatch.php ( 10.44 KB )
  103. /yingpanguazai/ssd/ssd1/www/a.460.net.cn/app/controller/Index.php ( 4.81 KB )
  104. /yingpanguazai/ssd/ssd1/www/a.460.net.cn/app/BaseController.php ( 2.05 KB )
  105. /yingpanguazai/ssd/ssd1/www/a.460.net.cn/vendor/topthink/think-orm/src/facade/Db.php ( 0.93 KB )
  106. /yingpanguazai/ssd/ssd1/www/a.460.net.cn/vendor/topthink/think-orm/src/db/connector/Mysql.php ( 5.44 KB )
  107. /yingpanguazai/ssd/ssd1/www/a.460.net.cn/vendor/topthink/think-orm/src/db/PDOConnection.php ( 52.47 KB )
  108. /yingpanguazai/ssd/ssd1/www/a.460.net.cn/vendor/topthink/think-orm/src/db/Connection.php ( 8.39 KB )
  109. /yingpanguazai/ssd/ssd1/www/a.460.net.cn/vendor/topthink/think-orm/src/db/ConnectionInterface.php ( 4.57 KB )
  110. /yingpanguazai/ssd/ssd1/www/a.460.net.cn/vendor/topthink/think-orm/src/db/builder/Mysql.php ( 16.58 KB )
  111. /yingpanguazai/ssd/ssd1/www/a.460.net.cn/vendor/topthink/think-orm/src/db/Builder.php ( 24.06 KB )
  112. /yingpanguazai/ssd/ssd1/www/a.460.net.cn/vendor/topthink/think-orm/src/db/BaseBuilder.php ( 27.50 KB )
  113. /yingpanguazai/ssd/ssd1/www/a.460.net.cn/vendor/topthink/think-orm/src/db/Query.php ( 15.71 KB )
  114. /yingpanguazai/ssd/ssd1/www/a.460.net.cn/vendor/topthink/think-orm/src/db/BaseQuery.php ( 45.13 KB )
  115. /yingpanguazai/ssd/ssd1/www/a.460.net.cn/vendor/topthink/think-orm/src/db/concern/TimeFieldQuery.php ( 7.43 KB )
  116. /yingpanguazai/ssd/ssd1/www/a.460.net.cn/vendor/topthink/think-orm/src/db/concern/AggregateQuery.php ( 3.26 KB )
  117. /yingpanguazai/ssd/ssd1/www/a.460.net.cn/vendor/topthink/think-orm/src/db/concern/ModelRelationQuery.php ( 20.07 KB )
  118. /yingpanguazai/ssd/ssd1/www/a.460.net.cn/vendor/topthink/think-orm/src/db/concern/ParamsBind.php ( 3.66 KB )
  119. /yingpanguazai/ssd/ssd1/www/a.460.net.cn/vendor/topthink/think-orm/src/db/concern/ResultOperation.php ( 7.01 KB )
  120. /yingpanguazai/ssd/ssd1/www/a.460.net.cn/vendor/topthink/think-orm/src/db/concern/WhereQuery.php ( 19.37 KB )
  121. /yingpanguazai/ssd/ssd1/www/a.460.net.cn/vendor/topthink/think-orm/src/db/concern/JoinAndViewQuery.php ( 7.11 KB )
  122. /yingpanguazai/ssd/ssd1/www/a.460.net.cn/vendor/topthink/think-orm/src/db/concern/TableFieldInfo.php ( 2.63 KB )
  123. /yingpanguazai/ssd/ssd1/www/a.460.net.cn/vendor/topthink/think-orm/src/db/concern/Transaction.php ( 2.77 KB )
  124. /yingpanguazai/ssd/ssd1/www/a.460.net.cn/vendor/topthink/framework/src/think/log/driver/File.php ( 5.96 KB )
  125. /yingpanguazai/ssd/ssd1/www/a.460.net.cn/vendor/topthink/framework/src/think/contract/LogHandlerInterface.php ( 0.86 KB )
  126. /yingpanguazai/ssd/ssd1/www/a.460.net.cn/vendor/topthink/framework/src/think/log/Channel.php ( 3.89 KB )
  127. /yingpanguazai/ssd/ssd1/www/a.460.net.cn/vendor/topthink/framework/src/think/event/LogRecord.php ( 1.02 KB )
  128. /yingpanguazai/ssd/ssd1/www/a.460.net.cn/vendor/topthink/think-helper/src/Collection.php ( 16.47 KB )
  129. /yingpanguazai/ssd/ssd1/www/a.460.net.cn/vendor/topthink/framework/src/think/facade/View.php ( 1.70 KB )
  130. /yingpanguazai/ssd/ssd1/www/a.460.net.cn/vendor/topthink/framework/src/think/View.php ( 4.39 KB )
  131. /yingpanguazai/ssd/ssd1/www/a.460.net.cn/vendor/topthink/framework/src/think/Response.php ( 8.81 KB )
  132. /yingpanguazai/ssd/ssd1/www/a.460.net.cn/vendor/topthink/framework/src/think/response/View.php ( 3.29 KB )
  133. /yingpanguazai/ssd/ssd1/www/a.460.net.cn/vendor/topthink/framework/src/think/Cookie.php ( 6.06 KB )
  134. /yingpanguazai/ssd/ssd1/www/a.460.net.cn/vendor/topthink/think-view/src/Think.php ( 8.38 KB )
  135. /yingpanguazai/ssd/ssd1/www/a.460.net.cn/vendor/topthink/framework/src/think/contract/TemplateHandlerInterface.php ( 1.60 KB )
  136. /yingpanguazai/ssd/ssd1/www/a.460.net.cn/vendor/topthink/think-template/src/Template.php ( 46.61 KB )
  137. /yingpanguazai/ssd/ssd1/www/a.460.net.cn/vendor/topthink/think-template/src/template/driver/File.php ( 2.41 KB )
  138. /yingpanguazai/ssd/ssd1/www/a.460.net.cn/vendor/topthink/think-template/src/template/contract/DriverInterface.php ( 0.86 KB )
  139. /yingpanguazai/ssd/ssd1/www/a.460.net.cn/runtime/temp/80ec142d437acc197a4b556a08c383fc.php ( 11.98 KB )
  140. /yingpanguazai/ssd/ssd1/www/a.460.net.cn/vendor/topthink/think-trace/src/Html.php ( 4.42 KB )
  1. CONNECT:[ UseTime:0.000900s ] mysql:host=127.0.0.1;port=3306;dbname=aa460;charset=utf8mb4
  2. SHOW FULL COLUMNS FROM `fenlei` [ RunTime:0.001421s ]
  3. SELECT * FROM `fenlei` WHERE `fid` = 0 [ RunTime:0.000694s ]
  4. SELECT * FROM `fenlei` WHERE `fid` = 63 [ RunTime:0.000686s ]
  5. SHOW FULL COLUMNS FROM `set` [ RunTime:0.001328s ]
  6. SELECT * FROM `set` [ RunTime:0.000597s ]
  7. SHOW FULL COLUMNS FROM `article` [ RunTime:0.001604s ]
  8. SELECT * FROM `article` WHERE `id` = 499215 LIMIT 1 [ RunTime:0.001063s ]
  9. UPDATE `article` SET `lasttime` = 1776532658 WHERE `id` = 499215 [ RunTime:0.001501s ]
  10. SELECT * FROM `fenlei` WHERE `id` = 64 LIMIT 1 [ RunTime:0.000703s ]
  11. SELECT * FROM `article` WHERE `id` < 499215 ORDER BY `id` DESC LIMIT 1 [ RunTime:0.001232s ]
  12. SELECT * FROM `article` WHERE `id` > 499215 ORDER BY `id` ASC LIMIT 1 [ RunTime:0.001164s ]
  13. SELECT * FROM `article` WHERE `id` < 499215 ORDER BY `id` DESC LIMIT 10 [ RunTime:0.002867s ]
  14. SELECT * FROM `article` WHERE `id` < 499215 ORDER BY `id` DESC LIMIT 10,10 [ RunTime:0.002303s ]
  15. SELECT * FROM `article` WHERE `id` < 499215 ORDER BY `id` DESC LIMIT 20,10 [ RunTime:0.003049s ]
0.194477s