学完这一阶段,你再也不会迷茫 “这个知识点到底考不考、怎么考”。我们会完全结合南昌大学新传的出题规律和历年真题,直接告诉你:这个知识点在南昌大学的考察方式是什么?备考的核心重点是什么?背诵的关键和答题的逻辑怎么梳理?让你备考完全对标院校,不做无用功。

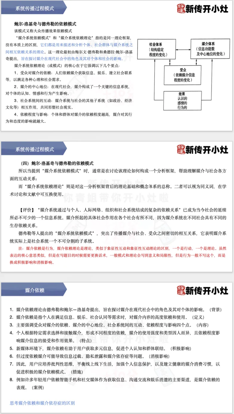
这是书本上的媒介系统依赖模式,初学者能理解,但完全不知道学校怎么考察~
这是我们讲解的媒介系统依赖~我们不只是把书上的知识点念一遍就完事,而是会结合南昌大学的历年真题做深度拓展。我们连续五年研究学校真题,对学校的出题风格、考察逻辑可以说是摸得比较透的。
比如 2022 年就考过“新媒体环境下媒介依赖的特点”,那今年就很可能换个角度、换个题型再考察。所以我们从第一阶段就开始帮大家培养答题思维,毕竟学了这么多内容,最终都是为了考场那两天能拿高分。在这里的每一步学习,都是完全对标考试、实打实的有效努力,绝对不做无用功!

新闻学的学习也是同理,我们的课程完全对标南昌大学的考情来设计!很多同学可能不知道:这些基础知识点的灵活运用,在后期的专题课里是不会单独拎出来讲的,全靠你自己的知识储备去融会贯通。
要是靠自己自学摸索,可能要等到八九月才能慢慢摸透这些用法;但如果跟着我们第一阶段的课程认真学,这些知识点你在入门阶段就能彻底掌握,相当于直接领先别人大半年的进度!【前提是认真学习哈】
想要彻底告别死记硬背,第一步绝对是先把知识点真正理解透,学会自己主动思考问题!我们会在课件、课程还有专属班群里,全程引导大家主动思考,而不是被动接收知识
同时还会拆解多个实用答题框架,帮你把复杂知识点梳理得明明白白,让背诵记忆变得轻松又高效~(这种教学方式很难用文字完全说清,欢迎大家随时来试听,亲
自来感受一下就好啦)
