
导读
本研究围绕急性胰腺炎患者肠道菌群失衡、双歧杆菌显著减少的临床现象,提出假长双歧杆菌可能通过代谢物发挥保护作用的科学假设;首先构建雨蛙素诱导与胰管结扎两种急性胰腺炎小鼠模型,证实假长双歧杆菌可减轻胰腺损伤、改善肠道屏障、调节炎症因子;再通过代谢组学锁定乙酸为关键功能代谢物,基因编辑验证 ackA 基因是乙酸合成核心;进而发现乙酸通过 GPR43 受体抑制巨噬细胞 M1 极化、下调 JNK/NF-κB/STAT1 通路,清除巨噬细胞则保护作用消失;临床样本验证急性胰腺炎患者粪便中假长双歧杆菌与乙酸水平显著降低,且与病情严重度负相关;最终明确假长双歧杆菌 - 乙酸 - GPR43 - 巨噬细胞极化轴是缓解急性胰腺炎的关键通路,为临床提供益生菌与代谢物干预新策略。
研究亮点
首次证实假长双歧杆菌可缓解急性胰腺炎,锁定乙酸为关键代谢物,明确 ackA 基因调控乙酸合成;揭示乙酸通过 GPR43 抑制巨噬细胞 M1 极化、阻断 JNK/NF-κB/STAT1 通路的新机制;临床样本验证菌群 - 代谢物水平与病情严重度相关,提供可转化的干预新靶点。
全文归纳总结


研究方法
本研究采用基础动物实验、细胞实验与临床样本验证相结合的策略:动物层面构建雨蛙素诱导、胰管结扎诱导及恢复期急性胰腺炎小鼠模型,设置假长双歧杆菌灌胃、乙酸干预、GPR43 拮抗剂处理、巨噬细胞清除、基因敲除 / 过表达等分组;利用无菌小鼠验证菌群非依赖效应;通过 16S rRNA 测序分析肠道菌群结构,非靶向与靶向代谢组学筛选功能代谢物;基因编辑构建 ackA 基因工程菌验证合成关键基因;细胞实验采用 THP-1、RAW264.7 及原代骨髓巨噬细胞,探究乙酸 / GPR43 对巨噬细胞极化与炎症通路的影响;临床层面收集健康对照与不同严重程度急性胰腺炎患者粪便样本,定量检测假长双歧杆菌与乙酸水平并做相关性分析;配套使用病理染色、ELISA、qPCR、Western blot、流式细胞术、免疫荧光等技术完成指标检测与机制验证。
研究结果
动物实验显示假长双歧杆菌可显著减轻两种模型小鼠胰腺损伤、降低淀粉酶 / 脂肪酶、减少炎症浸润与细胞凋亡,改善肠道屏障、提升菌群多样性,且该作用不依赖肠道共生菌;热灭活菌失去保护作用,代谢组学确定乙酸为关键效应物,ackA 基因是乙酸合成必需;乙酸干预可模拟假长双歧杆菌的保护效果,GPR43 拮抗或胰腺特异性敲低 GPR43 则完全逆转保护作用;机制证实乙酸通过 GPR43 抑制巨噬细胞 M1 极化、促进 M2 极化,下调 JNK/NF-κB/STAT1 磷酸化,巨噬细胞清除后乙酸无保护效应;临床发现急性胰腺炎患者粪便假长双歧杆菌与乙酸水平显著降低,且与中性粒细胞比例、CRP 呈负相关,与病情严重度密切相关,小鼠体内也呈现一致的菌群与代谢物变化规律。
研究结论
本研究证实假长双歧杆菌通过产生乙酸发挥抗急性胰腺炎作用,其合成依赖 ackA 基因;乙酸结合 GPR43 受体,抑制巨噬细胞向促炎 M1 型极化,阻断 JNK/NF-κB/STAT1 炎症通路,从而减轻胰腺组织损伤、炎症反应与细胞凋亡,同时改善肠道屏障功能;临床与动物实验一致表明,假长双歧杆菌与乙酸水平降低是急性胰腺炎重要特征,且与病情严重度负相关;研究阐明 “菌群 - 代谢物 - 免疫” 调控轴,为急性胰腺炎提供基于益生菌假长双歧杆菌与代谢物乙酸的预防与治疗新策略,具有重要转化价值。
局限性:未实现假长双歧杆菌 ackA 基因直接敲除 / 过表达,未区分活菌定植与代谢物持续作用;展望:未来可构建基因工程益生菌,开展临床干预试验,优化乙酸给药方式,推进靶向 GPR43 小分子药物研发。
结果图解



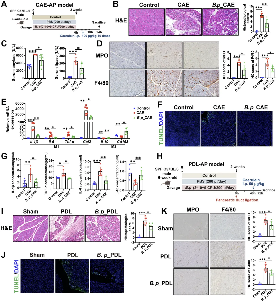
图 1 假长双歧杆菌可缓解两种小鼠急性胰腺炎模型的胰腺损伤
这张图通过雨蛙素诱导与胰管结扎诱导的两种急性胰腺炎小鼠模型,系统证明假长双歧杆菌干预能够显著减轻胰腺的病理损伤,具体表现为胰腺组织的水肿、炎症浸润与腺泡细胞坏死明显减少,血清淀粉酶与脂肪酶水平显著下降,同时胰腺组织中髓过氧化物酶活性、巨噬细胞浸润以及细胞凋亡水平均明显降低;在分子层面,假长双歧杆菌处理后胰腺组织中促炎的 M1 型巨噬细胞相关因子表达下调,抗炎的 M2 型巨噬细胞相关因子表达上升,血清中促炎细胞因子水平降低、抗炎细胞因子水平升高,并且在急性胰腺炎恢复期模型中,假长双歧杆菌不仅能在早期抑制炎症,还能在后期促进胰腺组织修复与结构恢复,充分证实该菌株对轻、重症急性胰腺炎均具有明确的保护作用。

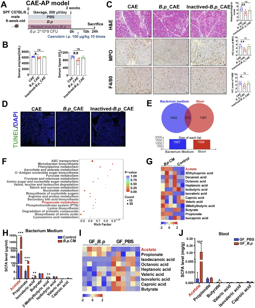
图 2 乙酸是假长双歧杆菌发挥抗急性胰腺炎作用的关键功能代谢物
该图首先通过活菌与热灭活菌对比实验,发现只有活的假长双歧杆菌才能有效减轻小鼠胰腺损伤、降低炎症指标与细胞凋亡,热灭活后保护作用大幅减弱,提示其保护效应依赖活菌产生的可溶性代谢物;随后利用非靶向代谢组学对细菌培养上清与无菌小鼠粪便进行分析,筛选出两者共同差异表达的代谢物,结合 KEGG 通路富集与短链脂肪酸靶向检测,确定乙酸是假长双歧杆菌产生的最主要差异短链脂肪酸,且在无菌小鼠粪便中乙酸含量显著升高,明确乙酸是介导假长双歧杆菌发挥抗急性胰腺炎作用的核心功能代谢物。

图 3 ackA 基因是假长双歧杆菌合成乙酸并发挥保护作用的关键基因
这张图从基因组层面、酶活性层面与功能验证层面,全面证实 ackA 基因对假长双歧杆菌合成乙酸至关重要,首先基因组测序显示假长双歧杆菌含有乙酸合成关键基因 pta 与 ackA,且热灭活后 ackA 酶活性显著降低而 pta 酶活性无明显变化;通过构建 ackA 缺失的大肠杆菌工程菌株,并回补假长双歧杆菌的 ackA 基因,发现回补菌株可恢复乙酸合成能力,在急性胰腺炎小鼠模型中,回补 ackA 基因的工程菌可显著减轻胰腺损伤、降低炎症因子与酶学指标,单独补充乙酸也能达到类似保护效果,直接证明 ackA 基因是假长双歧杆菌合成乙酸、进而缓解急性胰腺炎的必需基因。

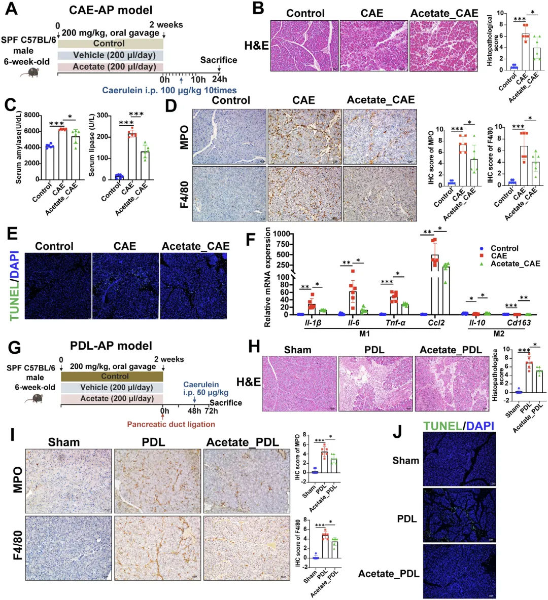
图 4 补充乙酸可模拟假长双歧杆菌的作用,改善急性胰腺炎小鼠胰腺与肠道损伤
该图直接验证乙酸作为效应分子的功能,在雨蛙素与胰管结扎两种急性胰腺炎模型中,单独给予乙酸干预均可显著降低小鼠胰腺病理损伤评分、血清淀粉酶与脂肪酶水平,减少胰腺组织中性粒细胞与巨噬细胞浸润、抑制细胞凋亡,同时调控巨噬细胞极化相关因子表达,整体效果与假长双歧杆菌干预高度一致;此外乙酸还能改善急性胰腺炎小鼠的肠道屏障功能,提升紧密连接蛋白表达、降低肠道通透性,减少肠道黏膜损伤与杯状细胞丢失,上调肠道抗菌肽表达,充分说明乙酸能够完全模拟假长双歧杆菌的保护作用,是其发挥效应的核心物质。

图 5 GPR43 是乙酸缓解急性胰腺炎的关键受体
这张图通过受体拮抗、基因敲除与胰腺特异性沉默等手段,明确 GPR43 介导乙酸的抗急性胰腺炎作用,使用 GPR43 特异性拮抗剂 GLPG0974 后,乙酸对胰腺损伤、炎症浸润、细胞凋亡的改善作用完全消失,血清炎症指标与胰腺组织炎症因子表达恢复至模型水平;GPR41/GPR43 双敲除小鼠中,乙酸无法发挥保护效应,胰腺特异性敲低 GPR43 也会逆转乙酸的治疗效果,证实乙酸必须结合 GPR43 受体才能抑制炎症、减轻胰腺损伤,GPR43 是乙酸发挥作用的必需下游靶点。

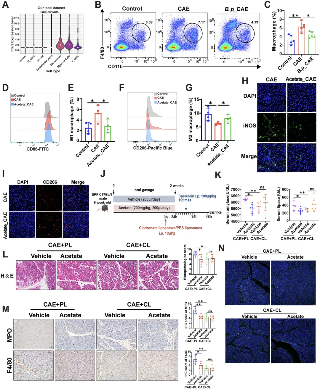
图 6 巨噬细胞是乙酸缓解急性胰腺炎的关键效应细胞
该图聚焦巨噬细胞在乙酸作用通路中的核心地位,首先单细胞测序显示 GPR43 在胰腺髓系细胞中高表达,流式细胞术证实假长双歧杆菌与乙酸均可减少急性胰腺炎小鼠体内巨噬细胞数量、抑制 M1 型极化并促进 M2 型极化;通过氯膦酸盐脂质体清除小鼠体内巨噬细胞后,乙酸无法再减轻胰腺病理损伤、降低血清酶学指标、减少炎症浸润与细胞凋亡,其保护作用完全消失,直接证明乙酸依赖巨噬细胞发挥抗急性胰腺炎效应,巨噬细胞是该通路不可或缺的关键环节。

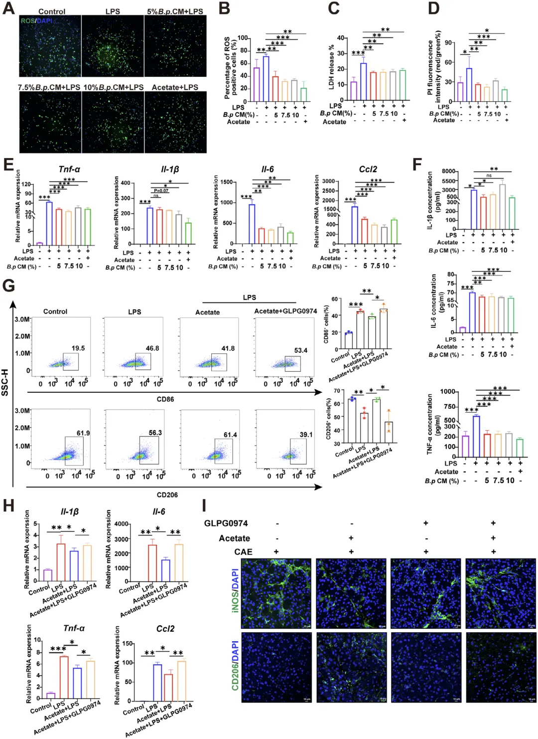
图 7 乙酸通过 GPR43 抑制巨噬细胞 M1 极化并阻断下游炎症通路
这张图在细胞水平深入解析乙酸调控巨噬细胞极化的分子机制,在 LPS 激活的 THP-1 巨噬细胞与小鼠原代骨髓巨噬细胞中,乙酸及假长双歧杆菌培养上清可显著降低细胞活性氧水平、减少细胞损伤与死亡,抑制 M1 型促炎因子表达;GPR43 拮抗剂处理或 GPR41/GPR43 敲除后,乙酸无法抑制巨噬细胞 M1 极化,下游 JNK、NF-κB p65、STAT1 通路的磷酸化水平也不再被下调,体内免疫荧光也验证乙酸可降低胰腺组织 iNOS 阳性 M1 型巨噬细胞、升高 CD206 阳性 M2 型巨噬细胞,该效应依赖 GPR43,完整揭示乙酸通过 GPR43 调控巨噬细胞极化、抑制炎症信号的分子机制。

图 8 急性胰腺炎患者与小鼠体内假长双歧杆菌及乙酸水平降低,且与病情相关
该图完成基础研究向临床转化的关键验证,临床样本检测显示,与健康人群相比,急性胰腺炎患者粪便中假长双歧杆菌丰度显著下降,且在中重症、重症患者中降低更明显,其丰度与患者中性粒细胞比例、C 反应蛋白水平呈显著负相关;同时患者粪便乙酸水平也显著降低,与假长双歧杆菌丰度呈正相关;在急性胰腺炎小鼠模型中也观察到一致的变化,粪便假长双歧杆菌减少,且其丰度与血清抗炎因子 IL-10 正相关、与促炎因子负相关,证实假长双歧杆菌 - 乙酸轴异常与急性胰腺炎发生发展密切相关,具有重要的临床病理意义
#假长双歧杆菌#乙酸#急性胰腺炎#GPR43#巨噬细胞极化#肠道菌群#短链脂肪酸#胰腺损伤

国家杰青一对一答疑视频
医学省自然申请答疑,立项的关键条件是哪一些?从哪些方向可以杀出重围
临床型博士如何准备国青标书?没有预实验怎么办?专家一对一解答规划