当前位置:首页>南昌>南昌大学陈廷涛教授团队:双歧杆菌NCU-08产生的L-色氨酸通过激活Sirt1/P53/P21/Rb信号通路延缓小鼠衰老

南昌大学陈廷涛教授团队:双歧杆菌NCU-08产生的L-色氨酸通过激活Sirt1/P53/P21/Rb信号通路延缓小鼠衰老

  • 2026-02-28 09:41:18
南昌大学陈廷涛教授团队:双歧杆菌NCU-08产生的L-色氨酸通过激活Sirt1/P53/P21/Rb信号通路延缓小鼠衰老

研究论文

期刊:Aging Cell  IF=7.1

原文链接:

https://doi.org/10.1111/acel.70166

该项研究于2025年7月11日在《Aging Cell》上发表。

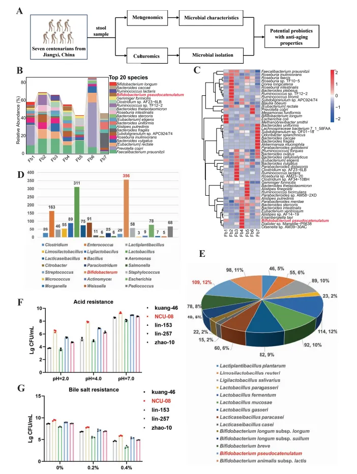
全球人口老龄化持续加剧,预计 2030 年 60 岁以上人口将超 14 亿,年龄相关疾病给社会和经济带来沉重负担。现有抗衰老药物存在副作用、机制不明等问题,临床应用受限,亟需安全有效的抗衰老策略。肠道菌群作为健康衰老的关键因素,益生菌干预是潜在方向,但新型抗衰老益生菌的研发相对滞后。2025年7月11日南昌大学陈廷涛教授团队在《 Aging Cell》发表题为“L-Tryptophan Produced by Bifidobacterium pseudocatenulatum NCU-08 Delays Aging in SAMP8 Mice by Activating the Sirt1/P53/P21/Rb Signaling Pathway”。该研究成功从百岁老人肠道中筛选出新型益生菌,为抗衰老益生菌制剂开发提供了重要数据支撑与理论依据。

通讯作者:陈廷涛

主要单位:南昌大学转化医学研究院微生物教研室负责人

亮   点

本研究首次从百岁老人肠道菌群中筛选获得具有明确抗衰老功能的益生菌菌株 B. pseudocatenulatum NCU-08,并系统阐明其通过代谢产物 L - 色氨酸激活 Sirt1/P53/P21/Rb 信号通路的分子机制。该发现为 “肠道菌群 - 衰老” 轴提供了新的实验依据,也为基于益生菌的抗衰老干预策略开发奠定理论基础。未来,靶向 NCU-08 的微生物制剂或 L - 色氨酸衍生物,有望成为延缓脑衰老、改善老年认知健康的新型营养干预手段。

全文解读

引  言

全球人口老龄化加剧,年龄相关疾病带来沉重负担,现有抗衰老药物存在局限。肠道微生物群是健康衰老的关键因素,益生菌可通过调节其平衡延缓衰老,但新型抗衰老益生菌研究滞后。假小链双歧杆菌作为新一代益生菌具研究价值,本文从百岁老人粪便中筛选相关菌株,探究其抗衰老效果与机制,为相关制剂研发提供支撑。

结  果

百岁老人肠道中抗衰候选菌株的筛选与鉴定

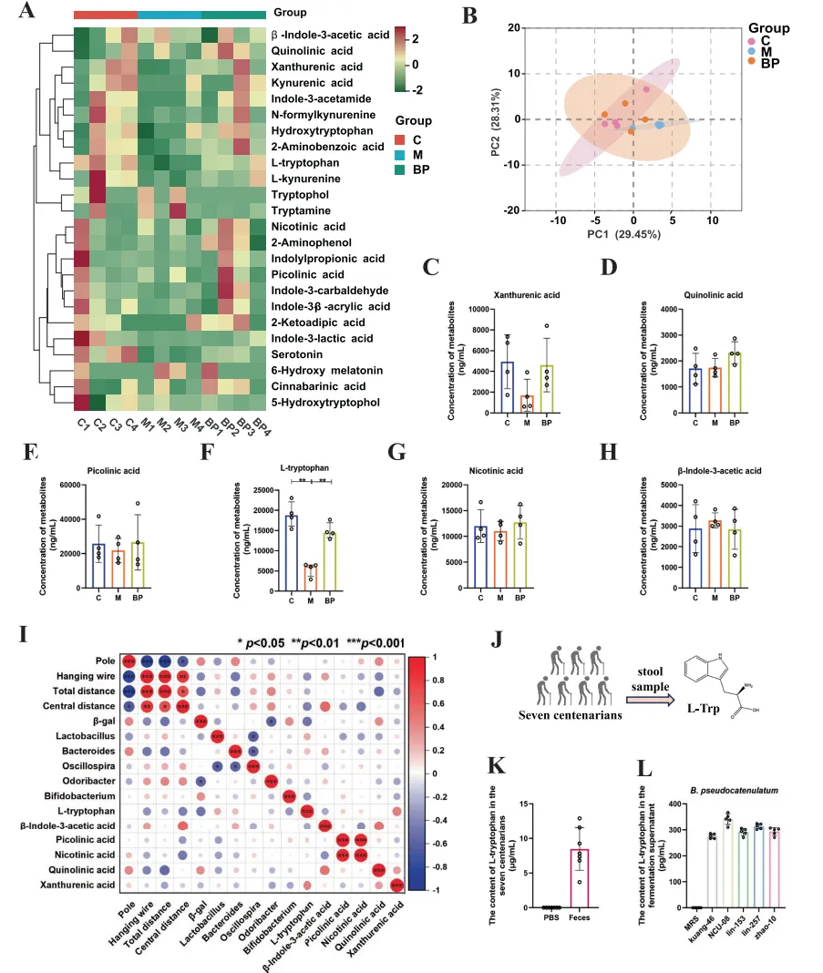
本研究对 7 名百岁老人粪便样本进行宏基因组测序,发现其肠道微生物以厚壁菌门和拟杆菌门为主,假链状双歧杆菌显著富集。结合培养组学分离出 1508 株菌株,其中假链状双歧杆菌 109 株,占比 12%。经生长性能、耐酸耐胆盐筛选,选定 NCU-08 菌株,其体外抗逆性优异,且产酸、耐盐及耐高温特性良好,为抗衰老功能研究奠定基础。

B. pseudocatenulatum NCU-08显著改善SAMP8小鼠衰老表型

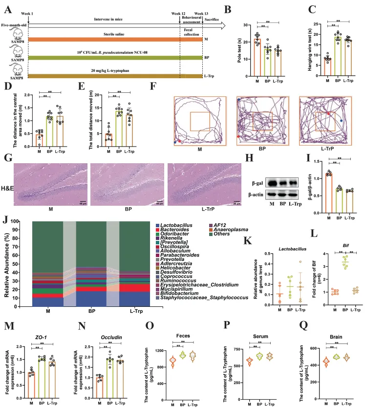
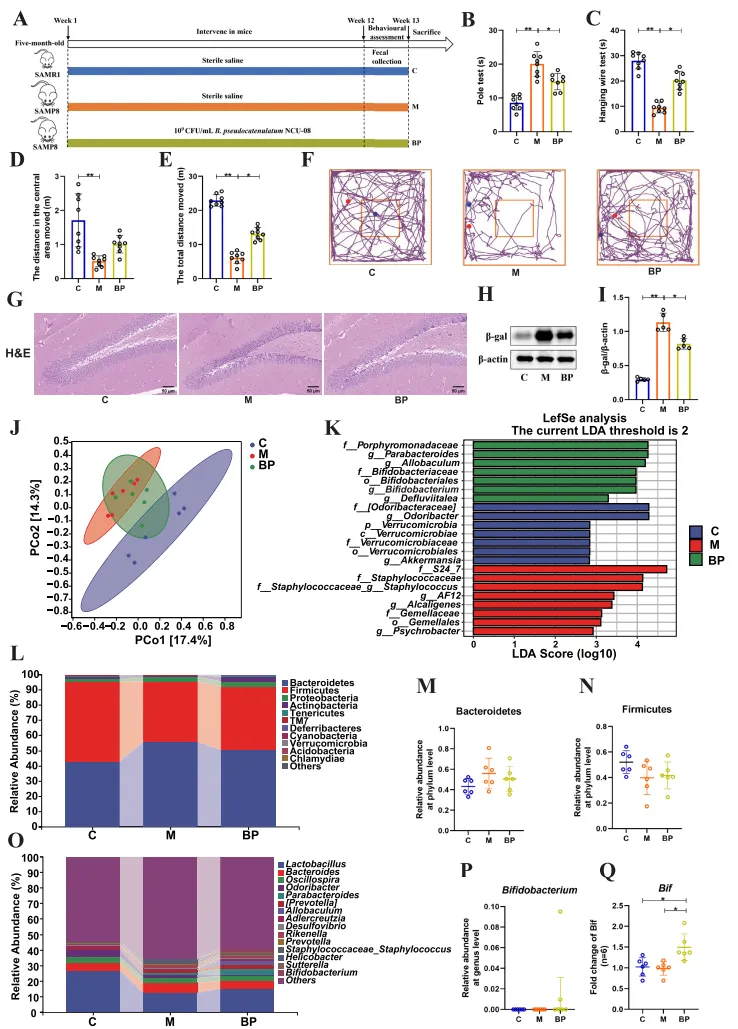
  为评估NCU-08 菌株的抗衰老活性,研究者们以快速衰老模型小鼠 SAMP8 为实验对象,开展为期 12 周的灌胃干预实验。杆爬实验、悬尾实验及旷场实验等行为学检测结果表明,NCU-08 干预可显著提升衰老小鼠的运动耐力、肢体平衡力及自主探索能力。组织病理学分析显示,该菌株能够有效缓解小鼠海马区神经元损伤,并显著下调衰老标志物 β- 半乳糖苷酶的表达水平。此外,肠道菌群结构测序分析发现,NCU-08 干预可显著提高衰老小鼠肠道内乳酸杆菌属与双歧杆菌属的相对丰度,同时降低菌群 Simpson 多样性指数,提示其可通过重塑衰老小鼠肠道微生态结构,经 “肠 - 脑轴” 调控通路发挥潜在抗衰老作用。

  靶向代谢组学分析表明,假小链双歧杆菌NCU-08的抗衰老表型与其核心效应分子——L-色氨酸密切相关。通过聚类热图展示了NCU-08能够重塑衰老小鼠紊乱的色氨酸代谢谱,进而对关键代谢物进行精确定量,发现L-色氨酸的水平在干预后发生了显著提升,将其确定为潜在的关键介质。

L-色氨酸是NCU-08发挥抗衰老作用的关键代谢物

为解析NCU-08 菌株的抗衰老作用机制,研究者们开展靶向代谢组学分析,结果显示,NCU-08 干预可显著上调小鼠粪便中 L - 色氨酸的含量,而其他色氨酸代谢产物的水平未发生显著变化。进一步以 D - 半乳糖诱导的 HT22 细胞衰老模型进行验证,发现 L - 色氨酸单独处理即可显著提高细胞活力,并下调衰老标志物 β- 半乳糖苷酶的表达。此外,动物实验证实,外源性补充 L - 色氨酸可模拟 NCU-08 的抗衰老效应,具体表现为改善小鼠行为学指标、缓解海马神经元损伤、增强肠道屏障功能(紧密连接蛋白 ZO-1 与 Occludin 表达水平显著升高),同时提升脑组织中 L - 色氨酸及其下游代谢产物 NAD⁺的含量。上述结果提示,L - 色氨酸是介导 NCU-08 发挥抗衰老作用的核心效应分子。

L-色氨酸通过Sirt1/P53/P21/Rb通路延缓细胞衰老

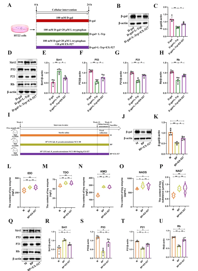
在 HT22 细胞模型中,L - 色氨酸处理可显著提升细胞活力,同时下调衰老相关基因P53的表达水平,并上调Sirt1的表达。机制研究表明,L - 色氨酸可通过色氨酸 - 犬尿氨酸代谢途径促进 NAD⁺合成,进而激活 Sirt1 蛋白,抑制其下游 P53/P21/Rb 信号通路的传导,最终实现延缓细胞衰老的效应。蛋白质印迹(Western blot)实验结果进一步证实,L - 色氨酸处理后细胞内 Sirt1 蛋白表达显著上调,而 P53、P21 及 Rb 蛋白表达水平均显著下降,由此明确了该信号通路在 L - 色氨酸介导的细胞抗衰老过程中具有核心调控作用。

NCU-08与L-色氨酸通过Sirt1/P53/P21/Rb通路协同抗衰老

为进一步验证Sirt1在该调控通路中的核心介导作用,本研究引入 Sirt1 特异性抑制剂 EX-527 开展干预实验。细胞实验结果显示,EX-527 处理可显著逆转 NCU-08 与 L - 色氨酸的抗衰老效应,具体表现为 β- 半乳糖苷酶表达水平显著上调、Sirt1 蛋白表达显著下调、P53/P21/Rb 通路蛋白表达显著升高,同时细胞活力明显下降。在动物实验层面,EX-527 干预同样显著削弱了 NCU-08 对衰老小鼠的行为学改善作用及海马神经元保护效应。上述细胞与动物实验结果相互印证,明确证实NCU-08 通过 L - 色氨酸激活 Sirt1/P53/P21/Rb 信号通路,是其发挥抗衰老作用的核心机制。

讨  论

本文聚焦衰老问题与抗衰老新策略,指出调节肠道菌群是有效方向,但新型抗衰老益生菌研发不足。研究从江西百岁老人粪便中分离出高丰度的假小链双歧杆菌 NCU-08,其具优良益生菌特性,能改善 SAMP8 小鼠衰老相关表型。L - 色氨酸是其抗衰老核心物质,可通过犬尿氨酸途径生成 NAD+,激活 Sirt1/P53/P21/Rb 信号通路发挥作用,且经抑制剂验证了该通路的关键作用。同时,研究也提及样本量、多器官研究等局限性,并为后续相关制剂研发和菌株探索提供了方向。

作者简介

   陈廷涛(通讯作者)

通讯作者:陈廷涛,南昌大学转化医学研究院微生物教研室负责人。主要方向为天然微生物和工程微生物在糖尿病、肿瘤及感染性疾病中的作用及其在治疗上述疾病中的应用。现已在国内外顶尖期刊发表论文75篇(一区3篇,2区17篇),其中以第一作者/通讯作者发表SCI论文39篇,为Molecular Medicine Reports杂志编委,J Clin Microbiol、J Sci Food Agr、Future Microbiology、Oncology Letters、International Journal of Oncology、Experimental and Therapeutic Medicine、Molecular Medicine Reports、Oncology Reports、Oncotarget、Food Reviews International、Waste and Biomass Valorization、International Journal of Food Science and Technology、mSystems、Pathology - Research and Practice等多家杂志审稿人;与哈尔滨美华生物技术股份有限公司、博雅生物制药集团股份有限公司、上海睿智化学等研发部门合作,并以第一申请人申请专利68项,授权18项。分别应中国标准出版社、科学出版社和英国One Central Press 出版社邀请撰写科技专著各一章。2011年赴宾夕法尼亚大学(全美排名前5)访学,2014年获南昌大学首批“215人才工程”赣江青年学者称号,2016年被聘为南昌大学硕士生导师,2017年被评为江西省杰出青年人才,2018年获得江西省省级优势科技创新团队负责人和“江西省新世纪百千万人才工程人选”称号。作为骨干多次参与国家重大新药创制、国家“863”、国家“973”、国家自然基金等项目,现已主持国家自然科学基金2项,主持省部级自然基金10项,横向课题5项,为国家基金委函评专家、江西省科技项目评审专家、四川省科技项目评审专家和山西省科技项目评审专家。

声  明

微信公众号所使用的文章和图片属于相关权利人所有,因客观原因,如存在使用不当的情况,敬请相关权利人随时与我们联系及时处理,欢迎转发朋友圈分享,如需转载,请标明“转载自益生菌相伴 菌之道”。

文案:杨玉娜

编辑:杨玉娜

审核:韩志东

益生菌科学与技术团队

最新文章

随机文章

基本 文件 流程 错误 SQL 调试
  1. 请求信息 : 2026-04-16 13:35:33 HTTP/2.0 GET : https://a.460.net.cn/a/459523.html
  2. 运行时间 : 0.073338s [ 吞吐率:13.64req/s ] 内存消耗:4,319.77kb 文件加载:140
  3. 缓存信息 : 0 reads,0 writes
  4. 会话信息 : SESSION_ID=8bd1b8393cee90f66d01b54f534cc1ee
  1. /yingpanguazai/ssd/ssd1/www/a.460.net.cn/public/index.php ( 0.79 KB )
  2. /yingpanguazai/ssd/ssd1/www/a.460.net.cn/vendor/autoload.php ( 0.17 KB )
  3. /yingpanguazai/ssd/ssd1/www/a.460.net.cn/vendor/composer/autoload_real.php ( 2.49 KB )
  4. /yingpanguazai/ssd/ssd1/www/a.460.net.cn/vendor/composer/platform_check.php ( 0.90 KB )
  5. /yingpanguazai/ssd/ssd1/www/a.460.net.cn/vendor/composer/ClassLoader.php ( 14.03 KB )
  6. /yingpanguazai/ssd/ssd1/www/a.460.net.cn/vendor/composer/autoload_static.php ( 4.90 KB )
  7. /yingpanguazai/ssd/ssd1/www/a.460.net.cn/vendor/topthink/think-helper/src/helper.php ( 8.34 KB )
  8. /yingpanguazai/ssd/ssd1/www/a.460.net.cn/vendor/topthink/think-validate/src/helper.php ( 2.19 KB )
  9. /yingpanguazai/ssd/ssd1/www/a.460.net.cn/vendor/topthink/think-orm/src/helper.php ( 1.47 KB )
  10. /yingpanguazai/ssd/ssd1/www/a.460.net.cn/vendor/topthink/think-orm/stubs/load_stubs.php ( 0.16 KB )
  11. /yingpanguazai/ssd/ssd1/www/a.460.net.cn/vendor/topthink/framework/src/think/Exception.php ( 1.69 KB )
  12. /yingpanguazai/ssd/ssd1/www/a.460.net.cn/vendor/topthink/think-container/src/Facade.php ( 2.71 KB )
  13. /yingpanguazai/ssd/ssd1/www/a.460.net.cn/vendor/symfony/deprecation-contracts/function.php ( 0.99 KB )
  14. /yingpanguazai/ssd/ssd1/www/a.460.net.cn/vendor/symfony/polyfill-mbstring/bootstrap.php ( 8.26 KB )
  15. /yingpanguazai/ssd/ssd1/www/a.460.net.cn/vendor/symfony/polyfill-mbstring/bootstrap80.php ( 9.78 KB )
  16. /yingpanguazai/ssd/ssd1/www/a.460.net.cn/vendor/symfony/var-dumper/Resources/functions/dump.php ( 1.49 KB )
  17. /yingpanguazai/ssd/ssd1/www/a.460.net.cn/vendor/topthink/think-dumper/src/helper.php ( 0.18 KB )
  18. /yingpanguazai/ssd/ssd1/www/a.460.net.cn/vendor/symfony/var-dumper/VarDumper.php ( 4.30 KB )
  19. /yingpanguazai/ssd/ssd1/www/a.460.net.cn/vendor/topthink/framework/src/think/App.php ( 15.30 KB )
  20. /yingpanguazai/ssd/ssd1/www/a.460.net.cn/vendor/topthink/think-container/src/Container.php ( 15.76 KB )
  21. /yingpanguazai/ssd/ssd1/www/a.460.net.cn/vendor/psr/container/src/ContainerInterface.php ( 1.02 KB )
  22. /yingpanguazai/ssd/ssd1/www/a.460.net.cn/app/provider.php ( 0.19 KB )
  23. /yingpanguazai/ssd/ssd1/www/a.460.net.cn/vendor/topthink/framework/src/think/Http.php ( 6.04 KB )
  24. /yingpanguazai/ssd/ssd1/www/a.460.net.cn/vendor/topthink/think-helper/src/helper/Str.php ( 7.29 KB )
  25. /yingpanguazai/ssd/ssd1/www/a.460.net.cn/vendor/topthink/framework/src/think/Env.php ( 4.68 KB )
  26. /yingpanguazai/ssd/ssd1/www/a.460.net.cn/app/common.php ( 0.03 KB )
  27. /yingpanguazai/ssd/ssd1/www/a.460.net.cn/vendor/topthink/framework/src/helper.php ( 18.78 KB )
  28. /yingpanguazai/ssd/ssd1/www/a.460.net.cn/vendor/topthink/framework/src/think/Config.php ( 5.54 KB )
  29. /yingpanguazai/ssd/ssd1/www/a.460.net.cn/config/app.php ( 0.95 KB )
  30. /yingpanguazai/ssd/ssd1/www/a.460.net.cn/config/cache.php ( 0.78 KB )
  31. /yingpanguazai/ssd/ssd1/www/a.460.net.cn/config/console.php ( 0.23 KB )
  32. /yingpanguazai/ssd/ssd1/www/a.460.net.cn/config/cookie.php ( 0.56 KB )
  33. /yingpanguazai/ssd/ssd1/www/a.460.net.cn/config/database.php ( 2.48 KB )
  34. /yingpanguazai/ssd/ssd1/www/a.460.net.cn/vendor/topthink/framework/src/think/facade/Env.php ( 1.67 KB )
  35. /yingpanguazai/ssd/ssd1/www/a.460.net.cn/config/filesystem.php ( 0.61 KB )
  36. /yingpanguazai/ssd/ssd1/www/a.460.net.cn/config/lang.php ( 0.91 KB )
  37. /yingpanguazai/ssd/ssd1/www/a.460.net.cn/config/log.php ( 1.35 KB )
  38. /yingpanguazai/ssd/ssd1/www/a.460.net.cn/config/middleware.php ( 0.19 KB )
  39. /yingpanguazai/ssd/ssd1/www/a.460.net.cn/config/route.php ( 1.89 KB )
  40. /yingpanguazai/ssd/ssd1/www/a.460.net.cn/config/session.php ( 0.57 KB )
  41. /yingpanguazai/ssd/ssd1/www/a.460.net.cn/config/trace.php ( 0.34 KB )
  42. /yingpanguazai/ssd/ssd1/www/a.460.net.cn/config/view.php ( 0.82 KB )
  43. /yingpanguazai/ssd/ssd1/www/a.460.net.cn/app/event.php ( 0.25 KB )
  44. /yingpanguazai/ssd/ssd1/www/a.460.net.cn/vendor/topthink/framework/src/think/Event.php ( 7.67 KB )
  45. /yingpanguazai/ssd/ssd1/www/a.460.net.cn/app/service.php ( 0.13 KB )
  46. /yingpanguazai/ssd/ssd1/www/a.460.net.cn/app/AppService.php ( 0.26 KB )
  47. /yingpanguazai/ssd/ssd1/www/a.460.net.cn/vendor/topthink/framework/src/think/Service.php ( 1.64 KB )
  48. /yingpanguazai/ssd/ssd1/www/a.460.net.cn/vendor/topthink/framework/src/think/Lang.php ( 7.35 KB )
  49. /yingpanguazai/ssd/ssd1/www/a.460.net.cn/vendor/topthink/framework/src/lang/zh-cn.php ( 13.70 KB )
  50. /yingpanguazai/ssd/ssd1/www/a.460.net.cn/vendor/topthink/framework/src/think/initializer/Error.php ( 3.31 KB )
  51. /yingpanguazai/ssd/ssd1/www/a.460.net.cn/vendor/topthink/framework/src/think/initializer/RegisterService.php ( 1.33 KB )
  52. /yingpanguazai/ssd/ssd1/www/a.460.net.cn/vendor/services.php ( 0.14 KB )
  53. /yingpanguazai/ssd/ssd1/www/a.460.net.cn/vendor/topthink/framework/src/think/service/PaginatorService.php ( 1.52 KB )
  54. /yingpanguazai/ssd/ssd1/www/a.460.net.cn/vendor/topthink/framework/src/think/service/ValidateService.php ( 0.99 KB )
  55. /yingpanguazai/ssd/ssd1/www/a.460.net.cn/vendor/topthink/framework/src/think/service/ModelService.php ( 2.04 KB )
  56. /yingpanguazai/ssd/ssd1/www/a.460.net.cn/vendor/topthink/think-trace/src/Service.php ( 0.77 KB )
  57. /yingpanguazai/ssd/ssd1/www/a.460.net.cn/vendor/topthink/framework/src/think/Middleware.php ( 6.72 KB )
  58. /yingpanguazai/ssd/ssd1/www/a.460.net.cn/vendor/topthink/framework/src/think/initializer/BootService.php ( 0.77 KB )
  59. /yingpanguazai/ssd/ssd1/www/a.460.net.cn/vendor/topthink/think-orm/src/Paginator.php ( 11.86 KB )
  60. /yingpanguazai/ssd/ssd1/www/a.460.net.cn/vendor/topthink/think-validate/src/Validate.php ( 63.20 KB )
  61. /yingpanguazai/ssd/ssd1/www/a.460.net.cn/vendor/topthink/think-orm/src/Model.php ( 23.55 KB )
  62. /yingpanguazai/ssd/ssd1/www/a.460.net.cn/vendor/topthink/think-orm/src/model/concern/Attribute.php ( 21.05 KB )
  63. /yingpanguazai/ssd/ssd1/www/a.460.net.cn/vendor/topthink/think-orm/src/model/concern/AutoWriteData.php ( 4.21 KB )
  64. /yingpanguazai/ssd/ssd1/www/a.460.net.cn/vendor/topthink/think-orm/src/model/concern/Conversion.php ( 6.44 KB )
  65. /yingpanguazai/ssd/ssd1/www/a.460.net.cn/vendor/topthink/think-orm/src/model/concern/DbConnect.php ( 5.16 KB )
  66. /yingpanguazai/ssd/ssd1/www/a.460.net.cn/vendor/topthink/think-orm/src/model/concern/ModelEvent.php ( 2.33 KB )
  67. /yingpanguazai/ssd/ssd1/www/a.460.net.cn/vendor/topthink/think-orm/src/model/concern/RelationShip.php ( 28.29 KB )
  68. /yingpanguazai/ssd/ssd1/www/a.460.net.cn/vendor/topthink/think-helper/src/contract/Arrayable.php ( 0.09 KB )
  69. /yingpanguazai/ssd/ssd1/www/a.460.net.cn/vendor/topthink/think-helper/src/contract/Jsonable.php ( 0.13 KB )
  70. /yingpanguazai/ssd/ssd1/www/a.460.net.cn/vendor/topthink/think-orm/src/model/contract/Modelable.php ( 0.09 KB )
  71. /yingpanguazai/ssd/ssd1/www/a.460.net.cn/vendor/topthink/framework/src/think/Db.php ( 2.88 KB )
  72. /yingpanguazai/ssd/ssd1/www/a.460.net.cn/vendor/topthink/think-orm/src/DbManager.php ( 8.52 KB )
  73. /yingpanguazai/ssd/ssd1/www/a.460.net.cn/vendor/topthink/framework/src/think/Log.php ( 6.28 KB )
  74. /yingpanguazai/ssd/ssd1/www/a.460.net.cn/vendor/topthink/framework/src/think/Manager.php ( 3.92 KB )
  75. /yingpanguazai/ssd/ssd1/www/a.460.net.cn/vendor/psr/log/src/LoggerTrait.php ( 2.69 KB )
  76. /yingpanguazai/ssd/ssd1/www/a.460.net.cn/vendor/psr/log/src/LoggerInterface.php ( 2.71 KB )
  77. /yingpanguazai/ssd/ssd1/www/a.460.net.cn/vendor/topthink/framework/src/think/Cache.php ( 4.92 KB )
  78. /yingpanguazai/ssd/ssd1/www/a.460.net.cn/vendor/psr/simple-cache/src/CacheInterface.php ( 4.71 KB )
  79. /yingpanguazai/ssd/ssd1/www/a.460.net.cn/vendor/topthink/think-helper/src/helper/Arr.php ( 16.63 KB )
  80. /yingpanguazai/ssd/ssd1/www/a.460.net.cn/vendor/topthink/framework/src/think/cache/driver/File.php ( 7.84 KB )
  81. /yingpanguazai/ssd/ssd1/www/a.460.net.cn/vendor/topthink/framework/src/think/cache/Driver.php ( 9.03 KB )
  82. /yingpanguazai/ssd/ssd1/www/a.460.net.cn/vendor/topthink/framework/src/think/contract/CacheHandlerInterface.php ( 1.99 KB )
  83. /yingpanguazai/ssd/ssd1/www/a.460.net.cn/app/Request.php ( 0.09 KB )
  84. /yingpanguazai/ssd/ssd1/www/a.460.net.cn/vendor/topthink/framework/src/think/Request.php ( 55.78 KB )
  85. /yingpanguazai/ssd/ssd1/www/a.460.net.cn/app/middleware.php ( 0.25 KB )
  86. /yingpanguazai/ssd/ssd1/www/a.460.net.cn/vendor/topthink/framework/src/think/Pipeline.php ( 2.61 KB )
  87. /yingpanguazai/ssd/ssd1/www/a.460.net.cn/vendor/topthink/think-trace/src/TraceDebug.php ( 3.40 KB )
  88. /yingpanguazai/ssd/ssd1/www/a.460.net.cn/vendor/topthink/framework/src/think/middleware/SessionInit.php ( 1.94 KB )
  89. /yingpanguazai/ssd/ssd1/www/a.460.net.cn/vendor/topthink/framework/src/think/Session.php ( 1.80 KB )
  90. /yingpanguazai/ssd/ssd1/www/a.460.net.cn/vendor/topthink/framework/src/think/session/driver/File.php ( 6.27 KB )
  91. /yingpanguazai/ssd/ssd1/www/a.460.net.cn/vendor/topthink/framework/src/think/contract/SessionHandlerInterface.php ( 0.87 KB )
  92. /yingpanguazai/ssd/ssd1/www/a.460.net.cn/vendor/topthink/framework/src/think/session/Store.php ( 7.12 KB )
  93. /yingpanguazai/ssd/ssd1/www/a.460.net.cn/vendor/topthink/framework/src/think/Route.php ( 23.73 KB )
  94. /yingpanguazai/ssd/ssd1/www/a.460.net.cn/vendor/topthink/framework/src/think/route/RuleName.php ( 5.75 KB )
  95. /yingpanguazai/ssd/ssd1/www/a.460.net.cn/vendor/topthink/framework/src/think/route/Domain.php ( 2.53 KB )
  96. /yingpanguazai/ssd/ssd1/www/a.460.net.cn/vendor/topthink/framework/src/think/route/RuleGroup.php ( 22.43 KB )
  97. /yingpanguazai/ssd/ssd1/www/a.460.net.cn/vendor/topthink/framework/src/think/route/Rule.php ( 26.95 KB )
  98. /yingpanguazai/ssd/ssd1/www/a.460.net.cn/vendor/topthink/framework/src/think/route/RuleItem.php ( 9.78 KB )
  99. /yingpanguazai/ssd/ssd1/www/a.460.net.cn/route/app.php ( 1.72 KB )
  100. /yingpanguazai/ssd/ssd1/www/a.460.net.cn/vendor/topthink/framework/src/think/facade/Route.php ( 4.70 KB )
  101. /yingpanguazai/ssd/ssd1/www/a.460.net.cn/vendor/topthink/framework/src/think/route/dispatch/Controller.php ( 4.74 KB )
  102. /yingpanguazai/ssd/ssd1/www/a.460.net.cn/vendor/topthink/framework/src/think/route/Dispatch.php ( 10.44 KB )
  103. /yingpanguazai/ssd/ssd1/www/a.460.net.cn/app/controller/Index.php ( 4.81 KB )
  104. /yingpanguazai/ssd/ssd1/www/a.460.net.cn/app/BaseController.php ( 2.05 KB )
  105. /yingpanguazai/ssd/ssd1/www/a.460.net.cn/vendor/topthink/think-orm/src/facade/Db.php ( 0.93 KB )
  106. /yingpanguazai/ssd/ssd1/www/a.460.net.cn/vendor/topthink/think-orm/src/db/connector/Mysql.php ( 5.44 KB )
  107. /yingpanguazai/ssd/ssd1/www/a.460.net.cn/vendor/topthink/think-orm/src/db/PDOConnection.php ( 52.47 KB )
  108. /yingpanguazai/ssd/ssd1/www/a.460.net.cn/vendor/topthink/think-orm/src/db/Connection.php ( 8.39 KB )
  109. /yingpanguazai/ssd/ssd1/www/a.460.net.cn/vendor/topthink/think-orm/src/db/ConnectionInterface.php ( 4.57 KB )
  110. /yingpanguazai/ssd/ssd1/www/a.460.net.cn/vendor/topthink/think-orm/src/db/builder/Mysql.php ( 16.58 KB )
  111. /yingpanguazai/ssd/ssd1/www/a.460.net.cn/vendor/topthink/think-orm/src/db/Builder.php ( 24.06 KB )
  112. /yingpanguazai/ssd/ssd1/www/a.460.net.cn/vendor/topthink/think-orm/src/db/BaseBuilder.php ( 27.50 KB )
  113. /yingpanguazai/ssd/ssd1/www/a.460.net.cn/vendor/topthink/think-orm/src/db/Query.php ( 15.71 KB )
  114. /yingpanguazai/ssd/ssd1/www/a.460.net.cn/vendor/topthink/think-orm/src/db/BaseQuery.php ( 45.13 KB )
  115. /yingpanguazai/ssd/ssd1/www/a.460.net.cn/vendor/topthink/think-orm/src/db/concern/TimeFieldQuery.php ( 7.43 KB )
  116. /yingpanguazai/ssd/ssd1/www/a.460.net.cn/vendor/topthink/think-orm/src/db/concern/AggregateQuery.php ( 3.26 KB )
  117. /yingpanguazai/ssd/ssd1/www/a.460.net.cn/vendor/topthink/think-orm/src/db/concern/ModelRelationQuery.php ( 20.07 KB )
  118. /yingpanguazai/ssd/ssd1/www/a.460.net.cn/vendor/topthink/think-orm/src/db/concern/ParamsBind.php ( 3.66 KB )
  119. /yingpanguazai/ssd/ssd1/www/a.460.net.cn/vendor/topthink/think-orm/src/db/concern/ResultOperation.php ( 7.01 KB )
  120. /yingpanguazai/ssd/ssd1/www/a.460.net.cn/vendor/topthink/think-orm/src/db/concern/WhereQuery.php ( 19.37 KB )
  121. /yingpanguazai/ssd/ssd1/www/a.460.net.cn/vendor/topthink/think-orm/src/db/concern/JoinAndViewQuery.php ( 7.11 KB )
  122. /yingpanguazai/ssd/ssd1/www/a.460.net.cn/vendor/topthink/think-orm/src/db/concern/TableFieldInfo.php ( 2.63 KB )
  123. /yingpanguazai/ssd/ssd1/www/a.460.net.cn/vendor/topthink/think-orm/src/db/concern/Transaction.php ( 2.77 KB )
  124. /yingpanguazai/ssd/ssd1/www/a.460.net.cn/vendor/topthink/framework/src/think/log/driver/File.php ( 5.96 KB )
  125. /yingpanguazai/ssd/ssd1/www/a.460.net.cn/vendor/topthink/framework/src/think/contract/LogHandlerInterface.php ( 0.86 KB )
  126. /yingpanguazai/ssd/ssd1/www/a.460.net.cn/vendor/topthink/framework/src/think/log/Channel.php ( 3.89 KB )
  127. /yingpanguazai/ssd/ssd1/www/a.460.net.cn/vendor/topthink/framework/src/think/event/LogRecord.php ( 1.02 KB )
  128. /yingpanguazai/ssd/ssd1/www/a.460.net.cn/vendor/topthink/think-helper/src/Collection.php ( 16.47 KB )
  129. /yingpanguazai/ssd/ssd1/www/a.460.net.cn/vendor/topthink/framework/src/think/facade/View.php ( 1.70 KB )
  130. /yingpanguazai/ssd/ssd1/www/a.460.net.cn/vendor/topthink/framework/src/think/View.php ( 4.39 KB )
  131. /yingpanguazai/ssd/ssd1/www/a.460.net.cn/vendor/topthink/framework/src/think/Response.php ( 8.81 KB )
  132. /yingpanguazai/ssd/ssd1/www/a.460.net.cn/vendor/topthink/framework/src/think/response/View.php ( 3.29 KB )
  133. /yingpanguazai/ssd/ssd1/www/a.460.net.cn/vendor/topthink/framework/src/think/Cookie.php ( 6.06 KB )
  134. /yingpanguazai/ssd/ssd1/www/a.460.net.cn/vendor/topthink/think-view/src/Think.php ( 8.38 KB )
  135. /yingpanguazai/ssd/ssd1/www/a.460.net.cn/vendor/topthink/framework/src/think/contract/TemplateHandlerInterface.php ( 1.60 KB )
  136. /yingpanguazai/ssd/ssd1/www/a.460.net.cn/vendor/topthink/think-template/src/Template.php ( 46.61 KB )
  137. /yingpanguazai/ssd/ssd1/www/a.460.net.cn/vendor/topthink/think-template/src/template/driver/File.php ( 2.41 KB )
  138. /yingpanguazai/ssd/ssd1/www/a.460.net.cn/vendor/topthink/think-template/src/template/contract/DriverInterface.php ( 0.86 KB )
  139. /yingpanguazai/ssd/ssd1/www/a.460.net.cn/runtime/temp/80ec142d437acc197a4b556a08c383fc.php ( 11.98 KB )
  140. /yingpanguazai/ssd/ssd1/www/a.460.net.cn/vendor/topthink/think-trace/src/Html.php ( 4.42 KB )
  1. CONNECT:[ UseTime:0.000492s ] mysql:host=127.0.0.1;port=3306;dbname=aa460;charset=utf8mb4
  2. SHOW FULL COLUMNS FROM `fenlei` [ RunTime:0.000739s ]
  3. SELECT * FROM `fenlei` WHERE `fid` = 0 [ RunTime:0.000274s ]
  4. SELECT * FROM `fenlei` WHERE `fid` = 63 [ RunTime:0.000245s ]
  5. SHOW FULL COLUMNS FROM `set` [ RunTime:0.000455s ]
  6. SELECT * FROM `set` [ RunTime:0.000191s ]
  7. SHOW FULL COLUMNS FROM `article` [ RunTime:0.000540s ]
  8. SELECT * FROM `article` WHERE `id` = 459523 LIMIT 1 [ RunTime:0.000410s ]
  9. UPDATE `article` SET `lasttime` = 1776317733 WHERE `id` = 459523 [ RunTime:0.001407s ]
  10. SELECT * FROM `fenlei` WHERE `id` = 64 LIMIT 1 [ RunTime:0.000299s ]
  11. SELECT * FROM `article` WHERE `id` < 459523 ORDER BY `id` DESC LIMIT 1 [ RunTime:0.000384s ]
  12. SELECT * FROM `article` WHERE `id` > 459523 ORDER BY `id` ASC LIMIT 1 [ RunTime:0.000415s ]
  13. SELECT * FROM `article` WHERE `id` < 459523 ORDER BY `id` DESC LIMIT 10 [ RunTime:0.000662s ]
  14. SELECT * FROM `article` WHERE `id` < 459523 ORDER BY `id` DESC LIMIT 10,10 [ RunTime:0.000864s ]
  15. SELECT * FROM `article` WHERE `id` < 459523 ORDER BY `id` DESC LIMIT 20,10 [ RunTime:0.000576s ]
0.075029s