传统比率型荧光金属有机框架传感器普遍受限于不稳定且偏高的背景信号,这类信号会掩盖痕量分析物的响应信号,同时阻碍传感器实现有效的自校准功能。镧系金属离子基比率型传感器往往需要特定配体敏化才能获得高效发射,通过客体染料掺杂构建的传感器则存在染料易泄漏、稳定性不足的问题。异配体金属有机框架虽为构建稳定比率型荧光体系提供了便捷途径,但高背景荧光的问题依旧没有解决,严重降低传感器的检测灵敏度。因此,将具有匹配能级的聚集诱导发光配体与聚集导致淬灭配体整合到刚性锆基金属有机框架中,借助福斯特共振能量转移和光诱导电子转移的协同作用抑制背景荧光,成为开发高保真比率型荧光传感器的关键方向。
南昌大学熊勇华/黄小林/冷远逵等人巧妙整合聚集诱导发光与聚集导致淬灭两种配体,成功构建具有近零背景特性的异配体锆基金属有机框架 Zr-ETTTC-TC,突破传统比率型荧光金属有机框架传感器高背景信号的技术瓶颈。该材料实现硫化物离子、氨、生物胺和脲酶活性的高灵敏度多目标检测,检测限显著优于单配体金属有机框架。其优异的多基质适配性和稳定性能,成功应用于食品新鲜度监测、工业废水检测等实际场景,为高保真荧光传感材料的研发开辟全新路径,在环境监测和生物医学诊断领域具有巨大的应用潜力。相关研究成果发表于国际顶级期刊《Advanced Functional Materials》( IF 19 )。


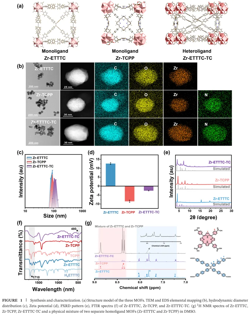
研究团队通过溶剂热法合成单配体 Zr-ETTTC、Zr-TCPP 和异配体 Zr-ETTTC-TC 三种金属有机框架材料,合成过程以 ZrCl4作为金属前驱体,苯甲酸作为调节剂,有机配体分别选用聚集诱导发光配体H4ETTTC和聚集导致淬灭配体 TCPP。扫描电子显微镜和透射电子显微镜分析结果显示,三种金属有机框架均为均匀分布的圆顶状纳米颗粒,Zr-ETTTC 和 Zr-TCPP 的粒径处于 50 至 60 nm 区间,Zr-ETTTC-TC 的粒径略大,约为 80 nm(Figure 1b,c)。能量色散 X 射线光谱 mapping 图像证实 Zr-ETTTC 中 C、O、Zr 三种元素均匀分布,Zr-TCPP 和 Zr-ETTTC-TC 中还存在均匀分布的 N 元素,这一结果直接证明 TCPP 配体成功掺入目标框架(Figure 1b)。zeta 电位测试显示 Zr-ETTTC 整体带正电,Zr-TCPP 整体带负电,而异配体 Zr-ETTTC-TC 呈现弱负电特性(Figure 1d)。粉末 X 射线衍射图谱与对应模拟图谱高度吻合,证实三种金属有机框架的相纯度和结晶度,Zr-ETTTC-TC 的特征衍射峰出现轻微位移,这一现象源于混合配体引入导致的晶格膨胀(Figure 1e)。傅里叶变换红外光谱在 480 cm⁻¹ 处出现新的 Zr-O 振动特征峰,同时羧基的 C═O 伸缩峰发生蓝移,上述变化证实 Zr 离子与配体羧基之间形成稳定配位键(Figure 1f)。氢核磁共振光谱显示 Zr-ETTTC-TC 的谱图中同时含有两种配体的特征信号峰,通过积分计算得出H4ETTTC与 TCPP 的摩尔比为 2 比 1,该比例与两种单配体金属有机框架物理混合物的比例存在显著差异,有力证明异配体金属有机框架的成功构建(Figure 1g)。热重分析显示三种金属有机框架在 40 至 200 °C 温度区间均出现溶剂失重的过程,Zr-ETTTC 和 Zr-TCPP 分别在 500 至 600 °C 和 400 至 500 °C 温度区间发生框架分解,Zr-ETTTC-TC 则在 400 至 600 °C 温度区间出现两步失重过程,反映两种配体具有不同的热稳定性,进一步证实其异配体结构特征。

研究团队对材料的光学性质和荧光淬灭机制展开深入研究。测试结果显示H4ETTTC的最高占据分子轨道能级为-5.71 eV,最低未占据分子轨道能级为-2.36 eV,TCPP 的最高占据分子轨道能级和最低未占据分子轨道能级分别为-5.57 eV 和-2.85 eV,二者的能级匹配关系能够支持光诱导电子转移过程。同时 TCPP 的紫外可见吸收光谱与H4ETTTC的荧光发射光谱在 430 至 600 nm 波长区间存在明显重叠,这一光谱重叠特性有利于福斯特共振能量转移的发生(Figure 2a,b)。紫外可见吸收光谱显示 Zr-ETTTC-TC 同时具有两种单配体金属有机框架的特征吸收峰,证明两种配体共同存在于同一框架中(Figure 2c)。荧光发射光谱测试结果显示,Zr-ETTTC 在 525 nm 波长处呈现强绿色荧光发射,Zr-TCPP 的红色荧光发射强度极弱,而异配体 Zr-ETTTC-TC 的整体荧光发射强度极低,成功实现近零背景荧光(Figure 2d)。荧光衰减曲线测试显示 Zr-ETTTC-TC 中配体的荧光寿命从 2.79 ns 缩短至 1.9 ns,远低于两种单配体金属有机框架物理混合物的荧光寿命,证实异配体框架内配体间发生高效的能量或电子转移过程(Figure 2e)。X 射线光电子能谱测试显示 Zr-ETTTC-TC 中 C=O 键的特征峰出现位移,同时 TCPP 配体中 C=N 键的特征峰也发生位移,上述变化支持电子从H4ETTTC配体向 TCPP 配体转移的结论(Figure 2f,g)。飞秒瞬态吸收光谱测试显示 Zr-ETTTC-TC 的激发态吸收寿命显著缩短,经计算其光诱导电子转移速率常数约为 6.31×10¹¹ s⁻¹,证实电子转移是主导的荧光淬灭机制。光诱导电子转移与福斯特共振能量转移的协同作用,最终实现 Zr-ETTTC-TC 的近零背景荧光(Figure 2h-k)。

研究团队将 Zr-ETTTC-TC 应用于硫化物离子的比率型荧光传感,通过优化确定配体比例为 1 比 3、探针浓度为 50 µg/mL 为最佳检测条件,该条件下检测 1 mM 硫化物离子的信噪比达到 19。随着硫化物离子浓度升高,Zr-ETTTC 的绿色荧光发射逐渐增强,Zr-TCPP 的红色荧光发射逐渐增强,Zr-ETTTC-TC 则呈现浓度依赖的多色荧光响应,发射颜色从无荧光状态依次转变为红色、黄色和绿色(Figure 3a)。校准曲线测试显示 Zr-ETTTC-TC 对硫化物离子的检测范围为 0.95 至 976.6 µM,检测限低至 0.76 µM,远低于 Zr-ETTTC 的 61.03 µM 和 Zr-TCPP 的 7.69 µM(Figure 3b,c)。选择性测试结果表明,在 10 mM 的常见阴阳离子干扰物中,仅 2 mM 硫化物离子能够引发强烈的荧光响应,证明传感器具有优异的选择性(Figure 3d)。稳定性测试显示 Zr-ETTTC-TC 在不同 pH、溶剂和温度条件下均能保持稳定的传感性能,加标回收实验中饮用水和味之素样品的回收率处于 85 至 115% 区间,相对标准偏差低于 11.4%,证明检测结果的可靠性。该传感器还能适配液相、凝胶和纸基多种检测基质,在不同基质中均表现出显著的荧光增强效应和颜色转变,拓宽了实际应用场景(Figure 3e,f)。

为探究硫化物离子的响应机制,研究团队开展系列表征实验。扫描电子显微镜和粉末 X 射线衍射分析显示,1 mM 硫化物离子处理后三种金属有机框架的形貌和晶体结构均未发生明显变化。单独配体分子的荧光测试显示H4ETTTC分子对 10 mM 硫化物离子无明显荧光响应,TCPP 分子的红色荧光发射则显著增强,说明红色荧光增强源于 TCPP 配体与硫化物离子的相互作用。X 射线光电子能谱在 400.8 eV 处出现新特征峰,证实 TCPP 配体与硫化物离子之间形成 N-S 键,该化学键改变 TCPP 配体的电子分布状态,促进电子转移过程,进而增强红色荧光发射(Figure 4c)。差分电荷密度图和电子局域函数图直观显示硫化物离子向 TCPP 配体的卟啉氮口袋转移电子,增加发光中心的电子密度,进一步解释荧光增强的原因(Figure 4d,e)。10 mM 硫化物离子处理后,三种金属有机框架的扫描电子显微镜图像显示圆顶状纳米颗粒转变为层状碎片,水合粒径明显增大,粉末 X 射线衍射图谱的尖锐特征峰消失,取而代之的是宽化的衍射峰,证实晶体结构向无定形结构转变(Figure 4f)。傅里叶变换红外光谱中 Zr-O 键的特征峰消失,同时在 670 cm⁻¹ 处出现 Zr-S 键的特征峰,X 射线光电子能谱的 Zr 3d 谱在 184.1 eV 处出现 Zr-S 键的特征峰,上述结果证实硫化物离子与 Zr 节点发生竞争性配位,导致金属有机框架坍塌,框架坍塌促使配体分子释放,终止福斯特共振能量转移和光诱导电子转移过程,H4ETTTC配体的绿色荧光发射随之增强,最终实现硫化物离子的多色比率型检测(Figure 4g-i)。

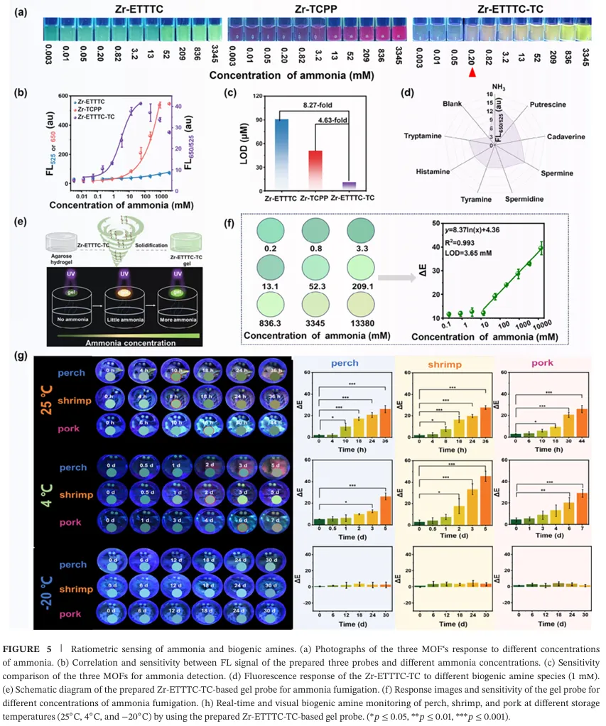
研究团队进一步将 Zr-ETTTC-TC 应用于氨和生物胺的比率型荧光传感,优化确定配体比例为 3 比 1、探针浓度为 12.5 µg/mL 为最佳检测条件,该条件下检测 1 mM 氨的信噪比达到 10。随着氨浓度升高,Zr-ETTTC 的绿色荧光发射逐渐增强,Zr-TCPP 的红色荧光发射逐渐增强,Zr-ETTTC-TC 呈现从无荧光到红色、黄色、绿色的浓度依赖多色转变(Figure 5a)。校准曲线测试显示 Zr-ETTTC-TC 对氨的检测范围为 0.013 至 52.3 mM,检测限低至 0.011 mM,低于 Zr-ETTTC 的 0.091 mM 和 Zr-TCPP 的 0.051 mM(Figure 5b,c)。该传感器对组胺、尸胺等常见生物胺均表现出类似的荧光响应特征,证明其具有多目标检测能力(Figure 5d)。基于 Zr-ETTTC-TC 构建脲酶检测平台,通过优化催化时间和尿素浓度,实现荧光强度比 FL650/525 与脲酶浓度在 0.006 至 25 U/mL 范围内的线性相关,检测限低至 0.0024 U/mL。牛奶样品加标回收实验的回收率处于 94 至 111% 区间,相对标准偏差低于 11.5%,证明检测方法的准确性和可靠性。研究团队还制备琼脂糖水凝胶探针用于氨熏蒸检测,通过优化凝胶体积、金属有机框架负载量和琼脂糖含量,该探针可在 6 分钟内实现对氨的快速响应,ΔE 值随氨浓度增加呈剂量依赖上升趋势,检测限低至 3.65 mM,发射颜色从绿色转变为黄色,实现可视化检测(Figure 5e,f)。该凝胶探针对食品腐败相关的挥发性气体具有良好的抗干扰能力,在-20 °C、4 °C 和 25 °C 下储存 60 天仍能保持稳定性能,批次间一致性良好。将该凝胶智能标签用于鲈鱼、虾和猪肉的新鲜度监测,25 °C 下鲈鱼在 10 小时、虾在 8 小时、猪肉在 18 小时出现明显颜色转变,4 °C 下上述食材分别在 3 天、2 天、6 天出现颜色转变,-20 °C 下储存 30 天无颜色变化,成功实现不同温度条件下食品新鲜度的实时监测(Figure 5g)。

氨响应机制的研究结果显示,H4ETTTC分子对 1 M 氨的绿色荧光发射增强,TCPP 分子的红色荧光发射也显著增强,说明氨与两种配体均存在相互作用。1 mM 氨处理后,三种金属有机框架的扫描电子显微镜和粉末 X 射线衍射图谱显示其形貌和晶体结构无明显变化(Figure 6c,d)。TCPP 配体的去质子化过程增加氮原子的负电荷,提高发光中心的电子密度,进而增强红色荧光发射,Zr-TCPP 在氨和盐酸蒸气循环过程中表现出可逆的荧光开关特性,直接证实该响应机制(Figure 6e,f)。傅里叶变换红外光谱中 1600 至 1650 cm⁻¹ 区间的 C=O 键特征峰消失,X 射线光电子能谱中 C-O 键和 C=O 键的特征峰位移降低,上述变化证实氨与配体羧基之间形成氢键(Figure 6g,h)。1 M 氨处理后,Zr 节点发生碱性水解反应,导致金属有机框架坍塌,扫描电子显微镜图像显示纳米颗粒转变为层状碎片,粉末 X 射线衍射图谱出现宽化的衍射峰,框架坍塌促使配体分子释放,终止福斯特共振能量转移和光诱导电子转移过程,两种配体的荧光发射均显著增强,最终实现对氨的多色比率型检测(Figure 6i-k)。
该研究设计并成功合成异配体锆基金属有机框架 Zr-ETTTC-TC,创新性整合聚集诱导发光配体H4ETTTC与聚集导致淬灭配体 TCPP,借助福斯特共振能量转移和光诱导电子转移的协同作用有效淬灭供体荧光,同时利用受限框架环境中 TCPP 配体的聚集导致淬灭效应,实现材料的近零背景荧光发射,大幅提升传感检测的信噪比。该材料对硫化物离子和氨表现出独特的浓度依赖多色荧光响应,硫化物离子通过与 TCPP 配体形成 N-S 键以及与 Zr 节点发生竞争性配位引发荧光响应,氨则通过诱导 TCPP 配体去质子化和与H4ETTTC配体形成氢键引发荧光响应,高浓度的两种物质均会导致框架坍塌,释放配体分子进一步增强荧光信号。Zr-ETTTC-TC 的检测限远低于传统单配体金属有机框架,能够实现硫化物离子、氨、生物胺和脲酶活性的多目标检测,且适配液相、凝胶和纸基等多种检测基质,成功应用于食品新鲜度实时监测、工业废水监测和临床脲酶诊断等实际场景,为构建高灵敏度比率型荧光传感器提供全新设计思路。
X. Lv, X. Chen, M. Yao, et al. “ Heteroligand Metal-Organic Frameworks With Low Background for Ratiometric Luminescent “Turn on” Sensing of Multiple Targets.” Advanced Functional Materials (2026): e21326. https://doi.org/10.1002/adfm.202521326
本文仅用于学术分享。若有侵权,请联系我们,我们将及时修改或删除!