01导读
南昌大学黄小林教授,陈廷涛研究员联合香港中文大学唐本忠院士在国际期刊《Journal of Controlled Release》(中科院1区,IF2024=10.5)发表题为“Light-promoted engineered bacterial DNase I therapeutic intervention to enable potent cancer photoimmunotherapy”的研究论文。该研究开发了一种名为TEPy@VNP-D的新型生物治疗系统,通过光促手段协同工程菌介导的DNase I毒素释放与光免疫治疗,实现了对黑色素瘤的高效杀伤及抗肿瘤免疫激活,为癌症的精准治疗和防止复发提供了全新策略。
02研究背景
癌症是全球范围内导致死亡的主要原因之一,尽管治疗手段不断进步,但其复杂性和异质性仍是巨大的挑战。细菌疗法(BCT)因其独特的肿瘤趋向性、主动渗透能力及刺激免疫系统的潜力,在癌症治疗中备受关注。然而,传统的细菌疗法往往因治疗药物释放动力学难以控制、抗肿瘤免疫响应不足等问题,限制了其临床应用效果。为了克服这些瓶颈,光动力疗法(PDT)作为一种无创、高时空分辨率的干预手段,展现出巨大潜力。然而,传统光敏剂在聚集状态下易发生荧光猝灭(ACQ),降低了治疗效率。基于此,研究团队设计并合成了一种具有聚集诱导发光(AIE)特性的高效光敏剂TEPy,并将其与携带人源化DNase I毒素质粒的工程化减毒沙门氏菌(VNP20009)相结合。该系统旨在利用细菌的肿瘤靶向性将药物精准输送至肿瘤深层,并通过光激发产生的活性氧(ROS)同时实现细菌裂解和肿瘤杀伤,开启“光控释放+协同免疫”的治疗新模式。
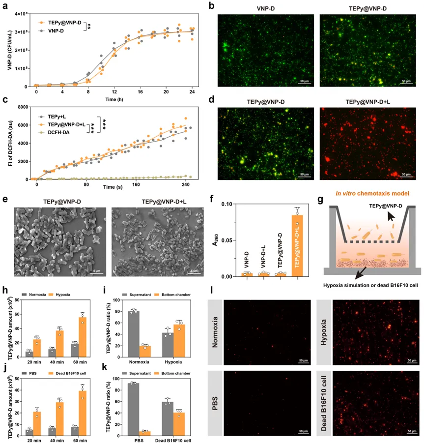
研究团队首先成功构建了TEPy@VNP-D生物杂交系统,并证实TEPy通过静电和疏水作用负载于细菌表面,不影响细菌的生长和肿瘤趋向性。在光照条件下,负载的TEPy能产生大量ROS,导致细菌膜结构破坏,从而触发胞内DNase I质粒的高效释放(Fig. 1)。

Fig. 1 TEPy@VNP-D的相关生物性能评价
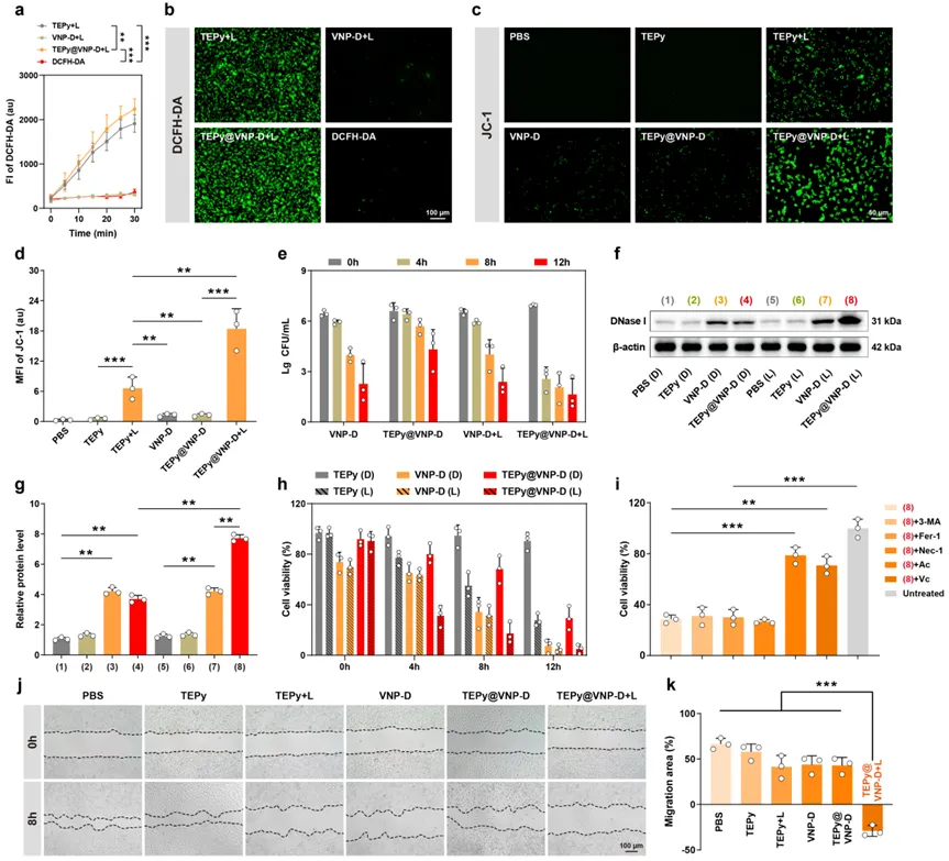
在细胞实验中,TEPy@VNP-D展现出卓越的肿瘤细胞入侵能力。实验结果显示,光照诱导产生的ROS不仅能直接杀伤肿瘤细胞,还能通过促进DNase I的表达,诱导癌细胞发生大规模凋亡(Fig. 2)。

Fig. 2 TEPy@VNP-D体外抗肿瘤细胞
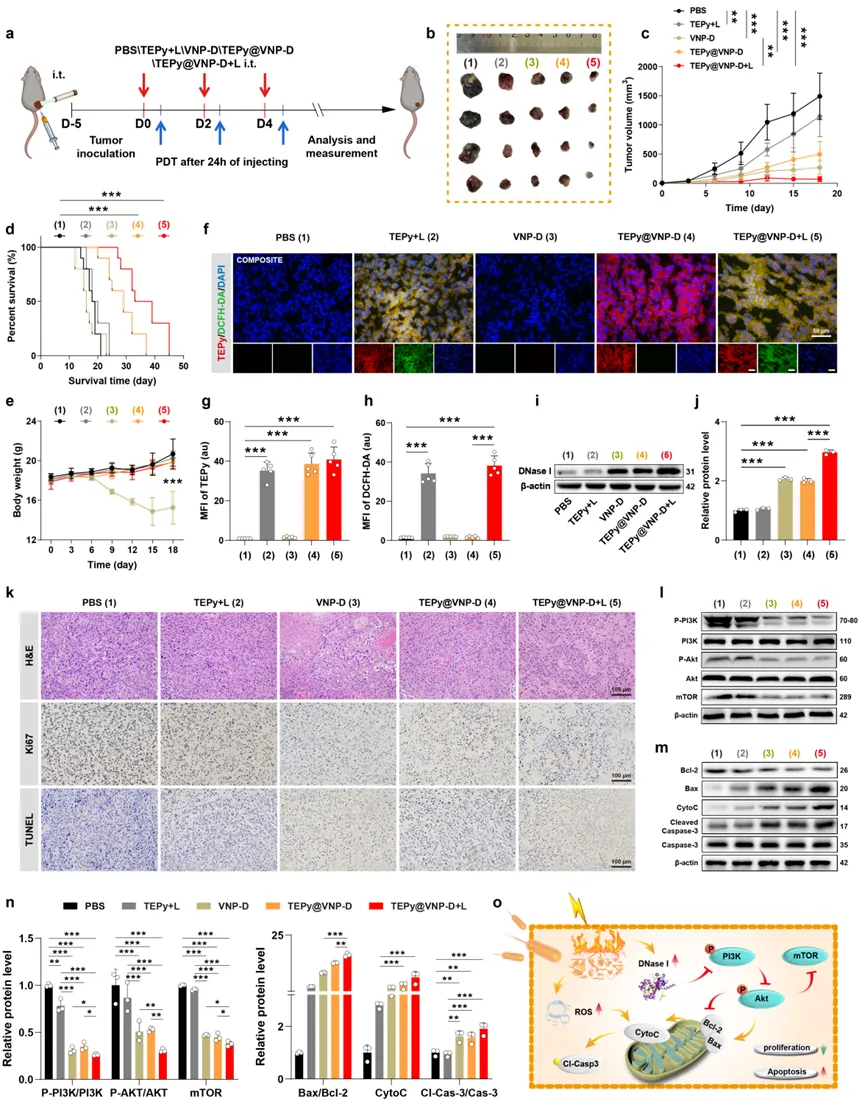
动物实验进一步证实,TEPy@VNP-D在光照下能显著抑制荷瘤小鼠的肿瘤生长,并大幅延长其生存期。更重要的是,当该系统与PD-L1抑制剂联合使用时,不仅能有效根除原发性肿瘤,还能诱导强烈的系统性抗肿瘤免疫响应,消除远端未受照射的肿瘤,并产生长效免疫记忆,防止癌症的再次挑战与复发(Fig. 3)。

Fig. 3 TEPy@VNP-D抑制小鼠黑色素瘤发展
04 研究结论
综上所述,本研究成功构建了一种集工程化细菌、AIE光敏剂和免疫检查点阻断治疗于一体的协同治疗系统。通过“光促裂解→毒素释放→原位杀伤→系统免疫”的多重机制,TEPy@VNP-D不仅实现了对肿瘤的高效、精准打击,还成功重塑了肿瘤免疫微环境。该研究不仅为细菌载体药物释放提供了精确的时空控制策略,也为开发新型癌症光免疫疗法提供了重要的理论支撑与实践范例。

05 作者简介

黄小林,博士,研究员,博士生导师,南昌大学国际食品创新研究院副院长,食品学院食品营养与安全系主任,入选国家级青年拔尖人才、全球前2%顶尖科学家、江西省“千人计划”科技创新高端人才、江西省首批“青年井冈”学者、江西省杰出青年基金获得者、江西普通高校金牌青年教师(教学名师)。长期从事食品安全快速检测的基础理论与应用研究。主持国家自然科学基金等国家及省部级项目10余项。以第一或通讯作者在Nature Communications等期刊发表高水平论文120余篇,他引超7000次,h-index 52。授权国家发明专利30余件,参与制定国家及地方标准5项。获中国国际大学生创新大赛国家金奖2项、江西省自然科学一等奖2项、江西省教学成果一等奖1项、中国食品科学技术学会科学技术奖自然科学奖二等奖1项。担任Frontiers in Bioengineering and Biotechnology期刊副主编以及Nano-Micro Letters等多个SCI期刊的编委及客座主编。
陈廷涛,研究员/赣江特聘教授,博士生导师,南昌大学药学院副院长/转化医学研究院副院长、生物工程药物江西省重点实验室主任,生物工程药物及其技术国家地方联合工程研究中心、江西省国家科技创新平台培育平台“生物工程药物技术创新中心”微生物方向负责人。担任Canadian Journal of Infectious Diseases & Medical Microbiology主编(IF=2.6),以第一/通讯作者在Cell Reports、Gut Microbes、Advanced Science、Aging Cell等期刊发表SCI论文178篇,获微生物学领域2025年全球前2%科学家;授权专利40件;主持国家重点研发计划等国家/省部级项目19项,横向课题36项,总经费逾4700万。
获得江西省双千计划(科技创新高端人才项目)、省杰出青年、省优势科技创新团队、省新世纪百千万人才、省主要学科学术和技术带头人;获产学研合作创新奖、发明创业奖-创新奖、全国高校教师教学创新大赛等国家/省级奖励5项;指导本科生获包括互联网+金/银/铜奖在内的国家级奖项31项,省级奖项9项。
与青岛东海药业、美华生物、善恩康、中科微智、中科嘉亿、深圳保时健、江西善行、瑞康医药、成都倍特益康恩、杭州远大、上海医药、博雅生物等公司研发部门合作,共同致力于益生菌的基础研究与产业转化,开展益生菌临床研究50余项;近些年给合作企业带来新增销售额45亿元,新增利润逾9亿元。
原文链接:
https://doi.org/10.1016/j.jconrel.2026.114658