当前位置:首页>南昌>南昌大学方鑫和陈廷涛团队揭示工程菌Lactococcus lactis MG1363-pMG36e-GLP-1在帕金森病治疗中的新作用效应-NRR文章分享

南昌大学方鑫和陈廷涛团队揭示工程菌Lactococcus lactis MG1363-pMG36e-GLP-1在帕金森病治疗中的新作用效应-NRR文章分享

  • 2026-04-23 06:41:03
南昌大学方鑫和陈廷涛团队揭示工程菌Lactococcus lactis MG1363-pMG36e-GLP-1在帕金森病治疗中的新作用效应-NRR文章分享

原著

退行性病

与再生

揭示工程菌Lactococcus lactis MG1363-pMG36e-GLP-1在帕金森病治疗中的新作用效应

南昌大学方鑫和陈廷涛团队

撰文:南昌大学方鑫和陈廷涛团队

心血管疾病、糖尿病和神经退行性疾病等慢性疾病,对人类健康造成了巨大威胁。根据2020年世界卫生组织全球慢性疾病调查报告,中国的死亡人口中,慢性疾病死亡的比例达89%,死亡总人口接近9300万。帕金森病作为一种常见的慢性疾病,到2030年全球预计将有930万以上患者,这将给社会带来沉重的负担[1]。作为公众关注的问题,帕金森病具有复杂的因果关系和漫长的发展期,且无法通过药物治疗或疫苗预防,因此寻找预防或治疗帕金森病的新策略对科学家而言一直是巨大挑战。近期,关于肠脑轴的一系列突破性研究,为帕金森病药物开发指明了方向。新的证据表明,肠道微生物群可以影响帕金森病的发生、诊断和治疗,益生菌、益生元、后生元,以及新兴的益生工程菌已成为靶向干预肠道菌群,进而改善宿主健康的有效方案[2]。

中国南昌大学方鑫和陈廷涛团队在《中国神经再生研究(英文)》(Neural Regeneration Research)上发表了题为“The engineered probiotic strain Lactococcus lactis MG1363-pMG36e-GLP-1 regulates microglial polarization and gut dysbiosis in a transgenic mouse model of Parkinson’s disease”的研究。结果发现,工程菌Lactococcus lactis MG1363-pMG36e-GLP-1(L. lactis-GLP-1)可通过调节肠道菌群及分泌胰高糖素样肽1(GLP-1)来抑制帕金森病小鼠体内炎症反应和胶质细胞炎性极化,进一步证实了工程菌L. lactis-GLP-1是通过抑制TLR4/MyD88/NF-κB信号通路和激活GLP-1R/PI3K/Akt信号通路来发挥神经保护作用。研究揭示了工程菌L. lactis-GLP-1在改善帕金森病小鼠相关症状中的巨大潜力,为未来临床治疗帕金森病提供了一种可能性的药物。

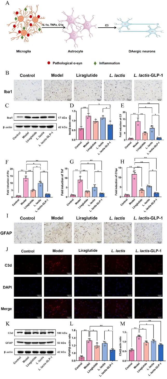
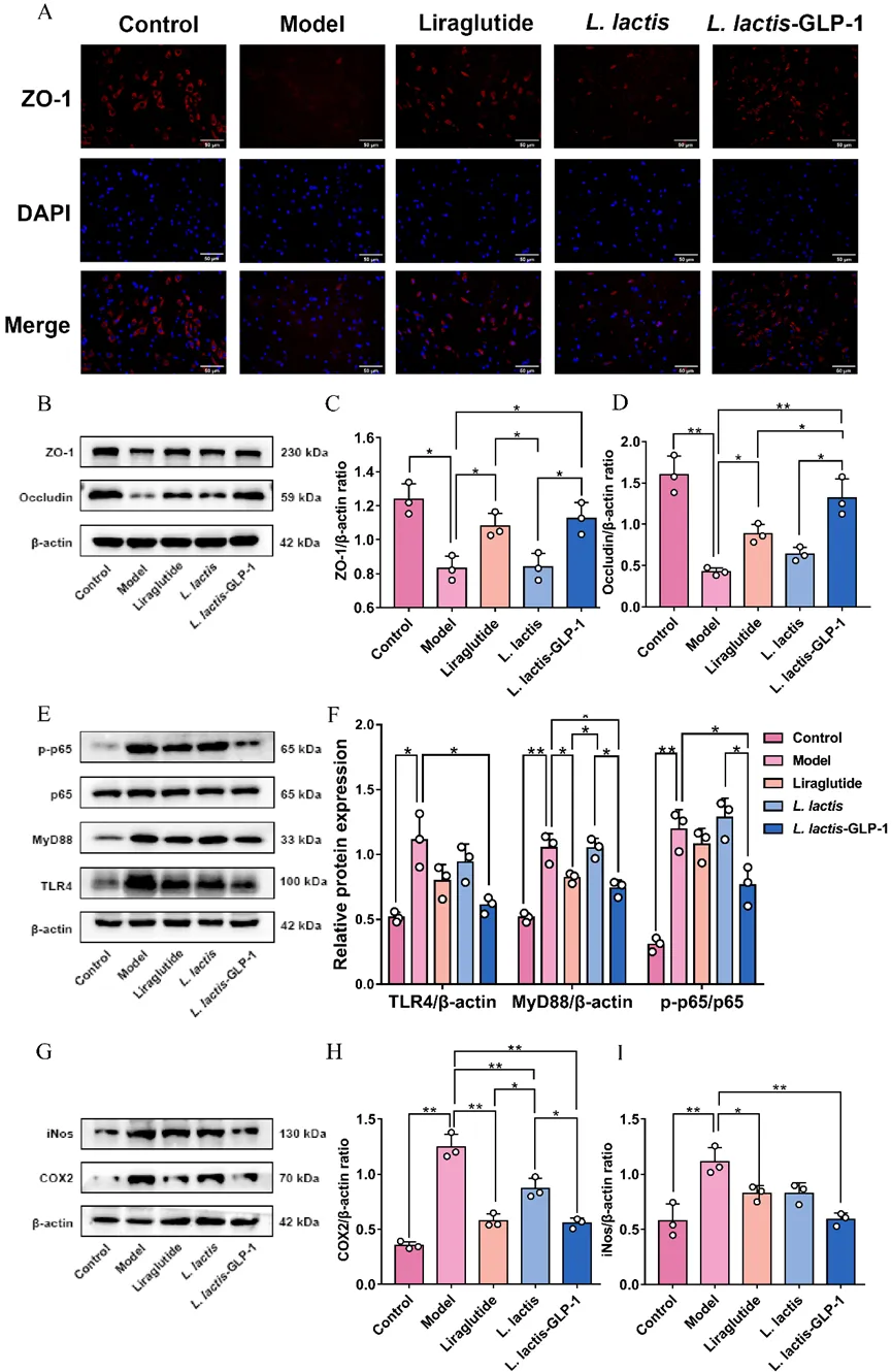
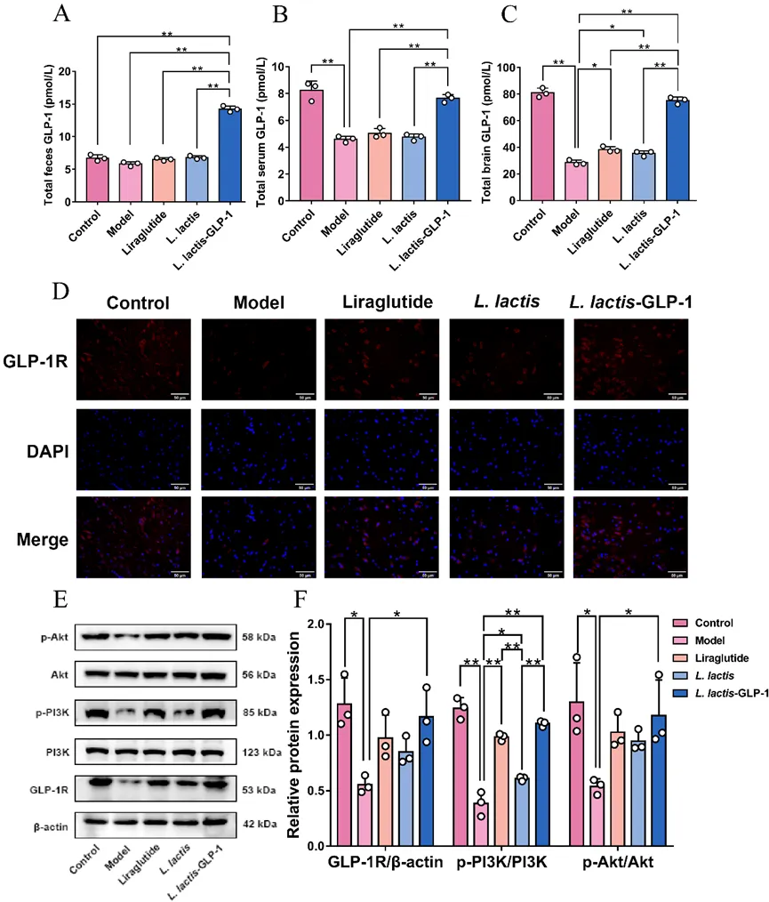
在此研究中,方鑫和陈廷涛等以SncaA53T转基因小鼠为帕金森病小鼠模型,SncaA53T转基因小鼠在朊蛋白启动子的指导下表达突变的α-syn,为目前较为成熟的帕金森病转基因小鼠模型[3],通过行为学实验、组织病理学染色、蛋白质免疫印记、酶联免疫吸附实验、实时荧光定量PCR和16S rRNA高通量测序等研究方法,进一步探究工程菌L. lactis-GLP-1在帕金森病中发挥作用的潜在分子机制。相关研究结果表明,L. lactis-GLP-1可以改善SncaA53T转基因小鼠的运动障碍(图1)和相关组织病理学变化,如酪氨酸羟化酶的减少和α-突触核蛋白(α-syn)的聚集(图2)。此外,研究发现L. lactis-GLP-1可以通过抑制TLR4/MyD88/NF-κB信号通路(图3)、激活GLP-1R/PI3K/Akt信号通路(图4)和抑制胶质细胞炎性极化(图5)来发挥神经保护作用。

图1 工程菌L. lactis-GLP-1可改善SncaA53T帕金森病小鼠模型运动功能

图2 工程菌L. lactis-GLP-1可减少SncaA53T帕金森病小鼠模型中多巴胺能神经元死亡和突触核蛋白病变

图3 工程菌L. lactis-GLP-1可改善SncaA53T帕金森病小鼠模型中血脑屏障的完整性,并减轻脑组织炎症反应

图4 工程菌L. lactis-GLP-1在SncaA53T帕金森病小鼠模型中通过持续性分泌GLP-1发挥治疗作用

图5 工程菌L. lactis-GLP-1在SncaA53T帕金森病小鼠模型中通过抑制小胶质细胞和星形胶质细胞的炎症反应来减少多巴胺能神经元的死亡 

综上所述,工程菌L. lactis-GLP-1可通过促进多巴胺能神经元存活和减少黑质中病理性a-Syn积累来改善SncaA53T帕金森病小鼠模型的运动功能障碍。一方面,L. lactis-GLP-1可改善肠道菌群失调,借此通过肠脑轴减少肠道、全身和大脑炎症反应,从而进一步抑制小胶质细胞和星形胶质细胞的炎性极化,另一方面,L. lactis-GLP-1可持续分泌GLP-1,从而通过激活GLP-1R/PI3K/AKT通路发挥神经保护作用。但是实验设计仍有一些不够严谨和完善的地方,一方面,在探讨肠道屏障和血脑屏障完整性的时候仅采用了屏障相关蛋白来进一步了解屏障完整性,实际上通过血管标记物和紧密连接蛋白共聚焦显微镜定位分析来探究屏障功能情况更为严谨,另一方面,研究通过16S rRNA高通量测序(V4区域)来了解肠道菌群改变情况仅仅只能定位到属的水平,在未来相关研究中必要时可采用16S rRNA高通量测序(全长测序)、代谢组学从种及代谢物水平了解肠道菌群情况,最后,如果后续研究可以在细胞水平继续探究小胶质细胞和星形胶质细胞极化情况将会使研究更为完整。

通讯作者:方鑫,南昌大学第一附属医院神经内科,主任医师,教授,博士生导师,江西省主要学科学术和技术带头人,南昌大学第一附属医院青年学科带头人培养对象。国自然函评专家,主持国家自然科学基金3项。江西省医学会神经病学分会帕金森病及运动障碍疾病学组委员。

第一作者&通讯作者:陈廷涛,研究员/赣江特聘教授,博士生导师,南昌大学药学院副院长/转化医学研究院副院长、生物工程药物江西省重点实验室主任,生物工程药物及其技术国家地方联合工程研究中心、江西省国家科技创新平台培育平台“生物工程药物技术创新中心”微生物方向负责人。累计发表高水平学术论文198篇,授权专利40件;以第一/通讯作者发表SCI论文146篇,工作被Nature、New England Journal of Medicine、Lancet等多家权威期刊正面评述或引用,被《中国肿瘤营养治疗指南2020》引用收录;担任Canadian Journal of Infectious Diseases & Medical Microbiology主编,及其他十余家国内外期刊编委、专刊主编。先后获得江西省I类人才1项,其他类省级人才4项;获产学研合作创新奖、发明创业奖-创新奖、全国高校教师教学创新大赛等国家/省级奖励5项;指导本科生获包括互联网+金/银/铜奖在内的国家级奖项16项,省级奖项6项。担任国家基金委函评专家及8个省/市科技项目评审专家;主持国家自然科学基金3项,省部级自然基金13项,横向课题32项,总经费逾3100万。与青岛东海药业、美华生物、中科嘉亿、江西善行、善恩康、杭州远大、上海医药、博雅生物等公司研发部门合作,共同致力于益生菌的基础研究与产业转化;近5年共给合作企业带来新增销售额13.26亿元,新增利润逾1.92亿元。

文章在《中国神经再生研究(英文版)》杂志2026年3期发表。

扫描二维码或复制链接

阅读原文

https://www.sjzsyj.com.cn/CN/abstract/abstract26159.shtml

引用本文:

Yue M, Chen T, Chen W, Wei J, Liao B, Zhang J, Li F, Hong D, Fang X (2026) The engineered probiotic strain Lactococcus lactis MG1363- pMG36e-GLP-1 regulates microglial polarization and gut dysbiosis in a transgenic mouse model of Parkinson’s disease. Neural Regen Res 21(3):1211-1221. 

最新文章

随机文章

基本 文件 流程 错误 SQL 调试
  1. 请求信息 : 2026-04-29 14:52:14 HTTP/2.0 GET : https://a.460.net.cn/a/473560.html
  2. 运行时间 : 0.315096s [ 吞吐率:3.17req/s ] 内存消耗:4,412.26kb 文件加载:140
  3. 缓存信息 : 0 reads,0 writes
  4. 会话信息 : SESSION_ID=4a8396ab7f230fff9798a1b3fc978f19
  1. /yingpanguazai/ssd/ssd1/www/a.460.net.cn/public/index.php ( 0.79 KB )
  2. /yingpanguazai/ssd/ssd1/www/a.460.net.cn/vendor/autoload.php ( 0.17 KB )
  3. /yingpanguazai/ssd/ssd1/www/a.460.net.cn/vendor/composer/autoload_real.php ( 2.49 KB )
  4. /yingpanguazai/ssd/ssd1/www/a.460.net.cn/vendor/composer/platform_check.php ( 0.90 KB )
  5. /yingpanguazai/ssd/ssd1/www/a.460.net.cn/vendor/composer/ClassLoader.php ( 14.03 KB )
  6. /yingpanguazai/ssd/ssd1/www/a.460.net.cn/vendor/composer/autoload_static.php ( 4.90 KB )
  7. /yingpanguazai/ssd/ssd1/www/a.460.net.cn/vendor/topthink/think-helper/src/helper.php ( 8.34 KB )
  8. /yingpanguazai/ssd/ssd1/www/a.460.net.cn/vendor/topthink/think-validate/src/helper.php ( 2.19 KB )
  9. /yingpanguazai/ssd/ssd1/www/a.460.net.cn/vendor/topthink/think-orm/src/helper.php ( 1.47 KB )
  10. /yingpanguazai/ssd/ssd1/www/a.460.net.cn/vendor/topthink/think-orm/stubs/load_stubs.php ( 0.16 KB )
  11. /yingpanguazai/ssd/ssd1/www/a.460.net.cn/vendor/topthink/framework/src/think/Exception.php ( 1.69 KB )
  12. /yingpanguazai/ssd/ssd1/www/a.460.net.cn/vendor/topthink/think-container/src/Facade.php ( 2.71 KB )
  13. /yingpanguazai/ssd/ssd1/www/a.460.net.cn/vendor/symfony/deprecation-contracts/function.php ( 0.99 KB )
  14. /yingpanguazai/ssd/ssd1/www/a.460.net.cn/vendor/symfony/polyfill-mbstring/bootstrap.php ( 8.26 KB )
  15. /yingpanguazai/ssd/ssd1/www/a.460.net.cn/vendor/symfony/polyfill-mbstring/bootstrap80.php ( 9.78 KB )
  16. /yingpanguazai/ssd/ssd1/www/a.460.net.cn/vendor/symfony/var-dumper/Resources/functions/dump.php ( 1.49 KB )
  17. /yingpanguazai/ssd/ssd1/www/a.460.net.cn/vendor/topthink/think-dumper/src/helper.php ( 0.18 KB )
  18. /yingpanguazai/ssd/ssd1/www/a.460.net.cn/vendor/symfony/var-dumper/VarDumper.php ( 4.30 KB )
  19. /yingpanguazai/ssd/ssd1/www/a.460.net.cn/vendor/topthink/framework/src/think/App.php ( 15.30 KB )
  20. /yingpanguazai/ssd/ssd1/www/a.460.net.cn/vendor/topthink/think-container/src/Container.php ( 15.76 KB )
  21. /yingpanguazai/ssd/ssd1/www/a.460.net.cn/vendor/psr/container/src/ContainerInterface.php ( 1.02 KB )
  22. /yingpanguazai/ssd/ssd1/www/a.460.net.cn/app/provider.php ( 0.19 KB )
  23. /yingpanguazai/ssd/ssd1/www/a.460.net.cn/vendor/topthink/framework/src/think/Http.php ( 6.04 KB )
  24. /yingpanguazai/ssd/ssd1/www/a.460.net.cn/vendor/topthink/think-helper/src/helper/Str.php ( 7.29 KB )
  25. /yingpanguazai/ssd/ssd1/www/a.460.net.cn/vendor/topthink/framework/src/think/Env.php ( 4.68 KB )
  26. /yingpanguazai/ssd/ssd1/www/a.460.net.cn/app/common.php ( 0.03 KB )
  27. /yingpanguazai/ssd/ssd1/www/a.460.net.cn/vendor/topthink/framework/src/helper.php ( 18.78 KB )
  28. /yingpanguazai/ssd/ssd1/www/a.460.net.cn/vendor/topthink/framework/src/think/Config.php ( 5.54 KB )
  29. /yingpanguazai/ssd/ssd1/www/a.460.net.cn/config/app.php ( 0.95 KB )
  30. /yingpanguazai/ssd/ssd1/www/a.460.net.cn/config/cache.php ( 0.78 KB )
  31. /yingpanguazai/ssd/ssd1/www/a.460.net.cn/config/console.php ( 0.23 KB )
  32. /yingpanguazai/ssd/ssd1/www/a.460.net.cn/config/cookie.php ( 0.56 KB )
  33. /yingpanguazai/ssd/ssd1/www/a.460.net.cn/config/database.php ( 2.48 KB )
  34. /yingpanguazai/ssd/ssd1/www/a.460.net.cn/vendor/topthink/framework/src/think/facade/Env.php ( 1.67 KB )
  35. /yingpanguazai/ssd/ssd1/www/a.460.net.cn/config/filesystem.php ( 0.61 KB )
  36. /yingpanguazai/ssd/ssd1/www/a.460.net.cn/config/lang.php ( 0.91 KB )
  37. /yingpanguazai/ssd/ssd1/www/a.460.net.cn/config/log.php ( 1.35 KB )
  38. /yingpanguazai/ssd/ssd1/www/a.460.net.cn/config/middleware.php ( 0.19 KB )
  39. /yingpanguazai/ssd/ssd1/www/a.460.net.cn/config/route.php ( 1.89 KB )
  40. /yingpanguazai/ssd/ssd1/www/a.460.net.cn/config/session.php ( 0.57 KB )
  41. /yingpanguazai/ssd/ssd1/www/a.460.net.cn/config/trace.php ( 0.34 KB )
  42. /yingpanguazai/ssd/ssd1/www/a.460.net.cn/config/view.php ( 0.82 KB )
  43. /yingpanguazai/ssd/ssd1/www/a.460.net.cn/app/event.php ( 0.25 KB )
  44. /yingpanguazai/ssd/ssd1/www/a.460.net.cn/vendor/topthink/framework/src/think/Event.php ( 7.67 KB )
  45. /yingpanguazai/ssd/ssd1/www/a.460.net.cn/app/service.php ( 0.13 KB )
  46. /yingpanguazai/ssd/ssd1/www/a.460.net.cn/app/AppService.php ( 0.26 KB )
  47. /yingpanguazai/ssd/ssd1/www/a.460.net.cn/vendor/topthink/framework/src/think/Service.php ( 1.64 KB )
  48. /yingpanguazai/ssd/ssd1/www/a.460.net.cn/vendor/topthink/framework/src/think/Lang.php ( 7.35 KB )
  49. /yingpanguazai/ssd/ssd1/www/a.460.net.cn/vendor/topthink/framework/src/lang/zh-cn.php ( 13.70 KB )
  50. /yingpanguazai/ssd/ssd1/www/a.460.net.cn/vendor/topthink/framework/src/think/initializer/Error.php ( 3.31 KB )
  51. /yingpanguazai/ssd/ssd1/www/a.460.net.cn/vendor/topthink/framework/src/think/initializer/RegisterService.php ( 1.33 KB )
  52. /yingpanguazai/ssd/ssd1/www/a.460.net.cn/vendor/services.php ( 0.14 KB )
  53. /yingpanguazai/ssd/ssd1/www/a.460.net.cn/vendor/topthink/framework/src/think/service/PaginatorService.php ( 1.52 KB )
  54. /yingpanguazai/ssd/ssd1/www/a.460.net.cn/vendor/topthink/framework/src/think/service/ValidateService.php ( 0.99 KB )
  55. /yingpanguazai/ssd/ssd1/www/a.460.net.cn/vendor/topthink/framework/src/think/service/ModelService.php ( 2.04 KB )
  56. /yingpanguazai/ssd/ssd1/www/a.460.net.cn/vendor/topthink/think-trace/src/Service.php ( 0.77 KB )
  57. /yingpanguazai/ssd/ssd1/www/a.460.net.cn/vendor/topthink/framework/src/think/Middleware.php ( 6.72 KB )
  58. /yingpanguazai/ssd/ssd1/www/a.460.net.cn/vendor/topthink/framework/src/think/initializer/BootService.php ( 0.77 KB )
  59. /yingpanguazai/ssd/ssd1/www/a.460.net.cn/vendor/topthink/think-orm/src/Paginator.php ( 11.86 KB )
  60. /yingpanguazai/ssd/ssd1/www/a.460.net.cn/vendor/topthink/think-validate/src/Validate.php ( 63.20 KB )
  61. /yingpanguazai/ssd/ssd1/www/a.460.net.cn/vendor/topthink/think-orm/src/Model.php ( 23.55 KB )
  62. /yingpanguazai/ssd/ssd1/www/a.460.net.cn/vendor/topthink/think-orm/src/model/concern/Attribute.php ( 21.05 KB )
  63. /yingpanguazai/ssd/ssd1/www/a.460.net.cn/vendor/topthink/think-orm/src/model/concern/AutoWriteData.php ( 4.21 KB )
  64. /yingpanguazai/ssd/ssd1/www/a.460.net.cn/vendor/topthink/think-orm/src/model/concern/Conversion.php ( 6.44 KB )
  65. /yingpanguazai/ssd/ssd1/www/a.460.net.cn/vendor/topthink/think-orm/src/model/concern/DbConnect.php ( 5.16 KB )
  66. /yingpanguazai/ssd/ssd1/www/a.460.net.cn/vendor/topthink/think-orm/src/model/concern/ModelEvent.php ( 2.33 KB )
  67. /yingpanguazai/ssd/ssd1/www/a.460.net.cn/vendor/topthink/think-orm/src/model/concern/RelationShip.php ( 28.29 KB )
  68. /yingpanguazai/ssd/ssd1/www/a.460.net.cn/vendor/topthink/think-helper/src/contract/Arrayable.php ( 0.09 KB )
  69. /yingpanguazai/ssd/ssd1/www/a.460.net.cn/vendor/topthink/think-helper/src/contract/Jsonable.php ( 0.13 KB )
  70. /yingpanguazai/ssd/ssd1/www/a.460.net.cn/vendor/topthink/think-orm/src/model/contract/Modelable.php ( 0.09 KB )
  71. /yingpanguazai/ssd/ssd1/www/a.460.net.cn/vendor/topthink/framework/src/think/Db.php ( 2.88 KB )
  72. /yingpanguazai/ssd/ssd1/www/a.460.net.cn/vendor/topthink/think-orm/src/DbManager.php ( 8.52 KB )
  73. /yingpanguazai/ssd/ssd1/www/a.460.net.cn/vendor/topthink/framework/src/think/Log.php ( 6.28 KB )
  74. /yingpanguazai/ssd/ssd1/www/a.460.net.cn/vendor/topthink/framework/src/think/Manager.php ( 3.92 KB )
  75. /yingpanguazai/ssd/ssd1/www/a.460.net.cn/vendor/psr/log/src/LoggerTrait.php ( 2.69 KB )
  76. /yingpanguazai/ssd/ssd1/www/a.460.net.cn/vendor/psr/log/src/LoggerInterface.php ( 2.71 KB )
  77. /yingpanguazai/ssd/ssd1/www/a.460.net.cn/vendor/topthink/framework/src/think/Cache.php ( 4.92 KB )
  78. /yingpanguazai/ssd/ssd1/www/a.460.net.cn/vendor/psr/simple-cache/src/CacheInterface.php ( 4.71 KB )
  79. /yingpanguazai/ssd/ssd1/www/a.460.net.cn/vendor/topthink/think-helper/src/helper/Arr.php ( 16.63 KB )
  80. /yingpanguazai/ssd/ssd1/www/a.460.net.cn/vendor/topthink/framework/src/think/cache/driver/File.php ( 7.84 KB )
  81. /yingpanguazai/ssd/ssd1/www/a.460.net.cn/vendor/topthink/framework/src/think/cache/Driver.php ( 9.03 KB )
  82. /yingpanguazai/ssd/ssd1/www/a.460.net.cn/vendor/topthink/framework/src/think/contract/CacheHandlerInterface.php ( 1.99 KB )
  83. /yingpanguazai/ssd/ssd1/www/a.460.net.cn/app/Request.php ( 0.09 KB )
  84. /yingpanguazai/ssd/ssd1/www/a.460.net.cn/vendor/topthink/framework/src/think/Request.php ( 55.78 KB )
  85. /yingpanguazai/ssd/ssd1/www/a.460.net.cn/app/middleware.php ( 0.25 KB )
  86. /yingpanguazai/ssd/ssd1/www/a.460.net.cn/vendor/topthink/framework/src/think/Pipeline.php ( 2.61 KB )
  87. /yingpanguazai/ssd/ssd1/www/a.460.net.cn/vendor/topthink/think-trace/src/TraceDebug.php ( 3.40 KB )
  88. /yingpanguazai/ssd/ssd1/www/a.460.net.cn/vendor/topthink/framework/src/think/middleware/SessionInit.php ( 1.94 KB )
  89. /yingpanguazai/ssd/ssd1/www/a.460.net.cn/vendor/topthink/framework/src/think/Session.php ( 1.80 KB )
  90. /yingpanguazai/ssd/ssd1/www/a.460.net.cn/vendor/topthink/framework/src/think/session/driver/File.php ( 6.27 KB )
  91. /yingpanguazai/ssd/ssd1/www/a.460.net.cn/vendor/topthink/framework/src/think/contract/SessionHandlerInterface.php ( 0.87 KB )
  92. /yingpanguazai/ssd/ssd1/www/a.460.net.cn/vendor/topthink/framework/src/think/session/Store.php ( 7.12 KB )
  93. /yingpanguazai/ssd/ssd1/www/a.460.net.cn/vendor/topthink/framework/src/think/Route.php ( 23.73 KB )
  94. /yingpanguazai/ssd/ssd1/www/a.460.net.cn/vendor/topthink/framework/src/think/route/RuleName.php ( 5.75 KB )
  95. /yingpanguazai/ssd/ssd1/www/a.460.net.cn/vendor/topthink/framework/src/think/route/Domain.php ( 2.53 KB )
  96. /yingpanguazai/ssd/ssd1/www/a.460.net.cn/vendor/topthink/framework/src/think/route/RuleGroup.php ( 22.43 KB )
  97. /yingpanguazai/ssd/ssd1/www/a.460.net.cn/vendor/topthink/framework/src/think/route/Rule.php ( 26.95 KB )
  98. /yingpanguazai/ssd/ssd1/www/a.460.net.cn/vendor/topthink/framework/src/think/route/RuleItem.php ( 9.78 KB )
  99. /yingpanguazai/ssd/ssd1/www/a.460.net.cn/route/app.php ( 1.72 KB )
  100. /yingpanguazai/ssd/ssd1/www/a.460.net.cn/vendor/topthink/framework/src/think/facade/Route.php ( 4.70 KB )
  101. /yingpanguazai/ssd/ssd1/www/a.460.net.cn/vendor/topthink/framework/src/think/route/dispatch/Controller.php ( 4.74 KB )
  102. /yingpanguazai/ssd/ssd1/www/a.460.net.cn/vendor/topthink/framework/src/think/route/Dispatch.php ( 10.44 KB )
  103. /yingpanguazai/ssd/ssd1/www/a.460.net.cn/app/controller/Index.php ( 4.81 KB )
  104. /yingpanguazai/ssd/ssd1/www/a.460.net.cn/app/BaseController.php ( 2.05 KB )
  105. /yingpanguazai/ssd/ssd1/www/a.460.net.cn/vendor/topthink/think-orm/src/facade/Db.php ( 0.93 KB )
  106. /yingpanguazai/ssd/ssd1/www/a.460.net.cn/vendor/topthink/think-orm/src/db/connector/Mysql.php ( 5.44 KB )
  107. /yingpanguazai/ssd/ssd1/www/a.460.net.cn/vendor/topthink/think-orm/src/db/PDOConnection.php ( 52.47 KB )
  108. /yingpanguazai/ssd/ssd1/www/a.460.net.cn/vendor/topthink/think-orm/src/db/Connection.php ( 8.39 KB )
  109. /yingpanguazai/ssd/ssd1/www/a.460.net.cn/vendor/topthink/think-orm/src/db/ConnectionInterface.php ( 4.57 KB )
  110. /yingpanguazai/ssd/ssd1/www/a.460.net.cn/vendor/topthink/think-orm/src/db/builder/Mysql.php ( 16.58 KB )
  111. /yingpanguazai/ssd/ssd1/www/a.460.net.cn/vendor/topthink/think-orm/src/db/Builder.php ( 24.06 KB )
  112. /yingpanguazai/ssd/ssd1/www/a.460.net.cn/vendor/topthink/think-orm/src/db/BaseBuilder.php ( 27.50 KB )
  113. /yingpanguazai/ssd/ssd1/www/a.460.net.cn/vendor/topthink/think-orm/src/db/Query.php ( 15.71 KB )
  114. /yingpanguazai/ssd/ssd1/www/a.460.net.cn/vendor/topthink/think-orm/src/db/BaseQuery.php ( 45.13 KB )
  115. /yingpanguazai/ssd/ssd1/www/a.460.net.cn/vendor/topthink/think-orm/src/db/concern/TimeFieldQuery.php ( 7.43 KB )
  116. /yingpanguazai/ssd/ssd1/www/a.460.net.cn/vendor/topthink/think-orm/src/db/concern/AggregateQuery.php ( 3.26 KB )
  117. /yingpanguazai/ssd/ssd1/www/a.460.net.cn/vendor/topthink/think-orm/src/db/concern/ModelRelationQuery.php ( 20.07 KB )
  118. /yingpanguazai/ssd/ssd1/www/a.460.net.cn/vendor/topthink/think-orm/src/db/concern/ParamsBind.php ( 3.66 KB )
  119. /yingpanguazai/ssd/ssd1/www/a.460.net.cn/vendor/topthink/think-orm/src/db/concern/ResultOperation.php ( 7.01 KB )
  120. /yingpanguazai/ssd/ssd1/www/a.460.net.cn/vendor/topthink/think-orm/src/db/concern/WhereQuery.php ( 19.37 KB )
  121. /yingpanguazai/ssd/ssd1/www/a.460.net.cn/vendor/topthink/think-orm/src/db/concern/JoinAndViewQuery.php ( 7.11 KB )
  122. /yingpanguazai/ssd/ssd1/www/a.460.net.cn/vendor/topthink/think-orm/src/db/concern/TableFieldInfo.php ( 2.63 KB )
  123. /yingpanguazai/ssd/ssd1/www/a.460.net.cn/vendor/topthink/think-orm/src/db/concern/Transaction.php ( 2.77 KB )
  124. /yingpanguazai/ssd/ssd1/www/a.460.net.cn/vendor/topthink/framework/src/think/log/driver/File.php ( 5.96 KB )
  125. /yingpanguazai/ssd/ssd1/www/a.460.net.cn/vendor/topthink/framework/src/think/contract/LogHandlerInterface.php ( 0.86 KB )
  126. /yingpanguazai/ssd/ssd1/www/a.460.net.cn/vendor/topthink/framework/src/think/log/Channel.php ( 3.89 KB )
  127. /yingpanguazai/ssd/ssd1/www/a.460.net.cn/vendor/topthink/framework/src/think/event/LogRecord.php ( 1.02 KB )
  128. /yingpanguazai/ssd/ssd1/www/a.460.net.cn/vendor/topthink/think-helper/src/Collection.php ( 16.47 KB )
  129. /yingpanguazai/ssd/ssd1/www/a.460.net.cn/vendor/topthink/framework/src/think/facade/View.php ( 1.70 KB )
  130. /yingpanguazai/ssd/ssd1/www/a.460.net.cn/vendor/topthink/framework/src/think/View.php ( 4.39 KB )
  131. /yingpanguazai/ssd/ssd1/www/a.460.net.cn/vendor/topthink/framework/src/think/Response.php ( 8.81 KB )
  132. /yingpanguazai/ssd/ssd1/www/a.460.net.cn/vendor/topthink/framework/src/think/response/View.php ( 3.29 KB )
  133. /yingpanguazai/ssd/ssd1/www/a.460.net.cn/vendor/topthink/framework/src/think/Cookie.php ( 6.06 KB )
  134. /yingpanguazai/ssd/ssd1/www/a.460.net.cn/vendor/topthink/think-view/src/Think.php ( 8.38 KB )
  135. /yingpanguazai/ssd/ssd1/www/a.460.net.cn/vendor/topthink/framework/src/think/contract/TemplateHandlerInterface.php ( 1.60 KB )
  136. /yingpanguazai/ssd/ssd1/www/a.460.net.cn/vendor/topthink/think-template/src/Template.php ( 46.61 KB )
  137. /yingpanguazai/ssd/ssd1/www/a.460.net.cn/vendor/topthink/think-template/src/template/driver/File.php ( 2.41 KB )
  138. /yingpanguazai/ssd/ssd1/www/a.460.net.cn/vendor/topthink/think-template/src/template/contract/DriverInterface.php ( 0.86 KB )
  139. /yingpanguazai/ssd/ssd1/www/a.460.net.cn/runtime/temp/80ec142d437acc197a4b556a08c383fc.php ( 11.98 KB )
  140. /yingpanguazai/ssd/ssd1/www/a.460.net.cn/vendor/topthink/think-trace/src/Html.php ( 4.42 KB )
  1. CONNECT:[ UseTime:0.000629s ] mysql:host=127.0.0.1;port=3306;dbname=aa460;charset=utf8mb4
  2. SHOW FULL COLUMNS FROM `fenlei` [ RunTime:0.000835s ]
  3. SELECT * FROM `fenlei` WHERE `fid` = 0 [ RunTime:0.030357s ]
  4. SELECT * FROM `fenlei` WHERE `fid` = 63 [ RunTime:0.000428s ]
  5. SHOW FULL COLUMNS FROM `set` [ RunTime:0.000720s ]
  6. SELECT * FROM `set` [ RunTime:0.000209s ]
  7. SHOW FULL COLUMNS FROM `article` [ RunTime:0.000600s ]
  8. SELECT * FROM `article` WHERE `id` = 473560 LIMIT 1 [ RunTime:0.009522s ]
  9. UPDATE `article` SET `lasttime` = 1777445534 WHERE `id` = 473560 [ RunTime:0.006875s ]
  10. SELECT * FROM `fenlei` WHERE `id` = 64 LIMIT 1 [ RunTime:0.008483s ]
  11. SELECT * FROM `article` WHERE `id` < 473560 ORDER BY `id` DESC LIMIT 1 [ RunTime:0.005500s ]
  12. SELECT * FROM `article` WHERE `id` > 473560 ORDER BY `id` ASC LIMIT 1 [ RunTime:0.048649s ]
  13. SELECT * FROM `article` WHERE `id` < 473560 ORDER BY `id` DESC LIMIT 10 [ RunTime:0.056765s ]
  14. SELECT * FROM `article` WHERE `id` < 473560 ORDER BY `id` DESC LIMIT 10,10 [ RunTime:0.028624s ]
  15. SELECT * FROM `article` WHERE `id` < 473560 ORDER BY `id` DESC LIMIT 20,10 [ RunTime:0.030191s ]
0.320977s