食管鳞癌是致死性极高的恶性肿瘤,现有治疗方案对晚期患者效果不佳,靶向肿瘤微环境成为新的研究方向。巨噬细胞胞葬作用在肿瘤微环境中可诱导免疫抑制,但其在食管鳞癌中的调控机制尚未明确。本研究借助单细胞 RNA 测序技术解析食管鳞癌肿瘤微环境的细胞异质性,聚焦肿瘤相关巨噬细胞的胞葬作用,探究其分子调控通路,旨在为食管鳞癌的免疫治疗提供新的靶点和理论依据。
如果你也想用“GBD”进行研究,需要生信分析,复现高分思路,那就快来后台联系生信坞吧,助力每一个科研梦想。
1.发现食管鳞癌(ESCC)中促肿瘤的 FN1 + 巨噬细胞亚群具有高胞葬活性;
2.转录因子 TP63 通过转录激活 RAC2 增强巨噬细胞胞葬作用;
3.TP63-RAC2 介导的胞葬作用驱动巨噬细胞向 M2 型极化;
4.靶向 TP63-RAC2 轴可抑制巨噬细胞胞葬作用与食管鳞癌肿瘤生长。
☝️点击上方名片,关注我吧,每天持续更新高分文献,带你探索科研领域。
7092509👈搜索🔍添加
近期前沿热点:虚拟细胞,虚拟敲除
专注于生信分析,包含选题设计方案
文献计量学:方案合理,价格公道
食管鳞癌是高侵袭性恶性肿瘤,预后差、癌症相关死亡率高,多数患者确诊时已达晚期,现有治疗手段疗效有限。肿瘤微环境(TME)是癌症进展和免疫抵抗的关键,胞葬作用作为巨噬细胞清除凋亡细胞的过程,在肿瘤微环境中呈 “双刃剑” 效应,其可通过诱导肿瘤相关巨噬细胞向促肿瘤的 M2 型极化,形成免疫抑制微环境,促进肿瘤生长、血管生成和免疫逃逸。单细胞 RNA 测序技术为解析肿瘤微环境细胞异质性、挖掘巨噬细胞亚型功能及调控通路提供了技术支撑。
本研究探究胞葬作用在食管鳞癌中的作用及分子调控机制,明确肿瘤相关巨噬细胞(TAM)的异质性特征,挖掘调控巨噬细胞胞葬作用的关键通路,为食管鳞癌寻找新的治疗靶点和策略。
1.单细胞测序分析:对 9 例食管鳞癌患者的 27 份肿瘤组织、配对淋巴结样本进行单细胞 RNA 测序,解析肿瘤微环境细胞组成及异质性,鉴定巨噬细胞亚型并分析其基因表达与功能特征;
2.细胞实验:利用人原代巨噬细胞、THP-1、RAW264.7 等细胞系,通过 siRNA 敲低、过表达、共培养、激光共聚焦、流式细胞术等,验证 TP63-RAC2 轴对巨噬细胞胞葬作用、M1/M2 极化的调控;
3.分子实验:通过 RNA 测序、双荧光素酶报告基因、染色质免疫沉淀(ChIP)、Western blot、qPCR 等,明确 TP63 对 RAC2 的转录调控关系;
4.动物实验:构建小鼠胞葬模型、人源化食管鳞癌小鼠模型,通过体内敲低 / 过表达实验,验证 TP63-RAC2 轴对体内巨噬细胞胞葬作用、极化及肿瘤生长的影响;
5.临床样本验证:利用多重免疫组化(mIHC)分析临床样本中 TP63+、RAC2 + 巨噬细胞的胞葬活性与淋巴结转移的关联。
☝️扫上面二维码,关注我吧,每天持续更新高分文献,带你探索科研领域。
1.scRNA-seq 揭示了 ESCC 转录组的全貌
对 9 例初诊未治疗 ESCC 患者的 27 份肿瘤组织、配对淋巴结样本行 scRNA-seq,质控后保留 121,038 个高质量细胞,鉴定出 36 个细胞簇并归为 9 种细胞类型(B 细胞 / 浆细胞、内皮细胞、上皮细胞等)。细胞分布存在高度异质性,肿瘤组织中上皮细胞占比最高且增殖活性最强,其次为髓系细胞;淋巴结中免疫细胞浸润更高。
图1。基于9个簇中特定标记的ESCC细胞类型识别
2.ESCC 肿瘤细胞的异质性
肿瘤细胞被分为 6 个亚型,其中 C2 EZH2+、C3 CENPF + 亚型主要源于肿瘤组织,增殖活性显著,DNA 复制、有丝分裂通路富集,且处于分化轨迹终点,分化能力弱、多样化程度有限。
3.ESCC 中的 T 细胞介导微环境免疫抑制
T 细胞主要来源于淋巴结样本,CD4+ T 细胞可分为 9 个亚型,增殖型 CD4+ T 细胞和 CD4 TIGIT+ Treg 细胞主要来自肿瘤组织,提示肿瘤组织免疫抑制微环境更活跃;CD8+ T 细胞含 3 类耗竭型亚型,其中 CD8 ANXA2 + 耗竭 T 细胞增殖旺盛,或与细胞代谢相关。本研究明确了 CD4+、CD8+ T 细胞在基因表达、功能及发育轨迹上的高度异质性。
4.ESCC 免疫谱显示 TAM 存在特定亚型
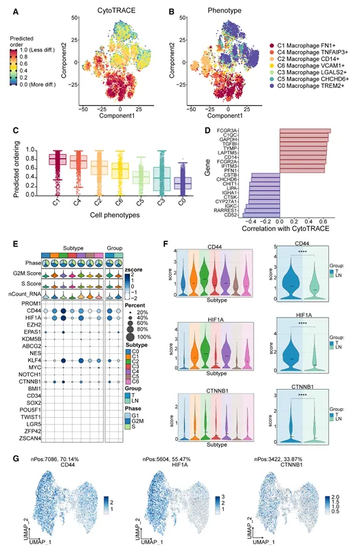
TAMs 被分为 7 个亚型,各亚型分布异质性显著:C1 FN1 + 巨噬细胞主要见于增殖活跃的肿瘤组织,C0 TREM2 + 巨噬细胞多来自淋巴结,C3 LGALS2+、C6 VCAM1 + 巨噬细胞主要源于转移相关淋巴结;各亚型具有独特的特征基因表达模式,且表达与样本分组、细胞周期阶段一致。
图2。通过不同标记鉴定出七个巨噬细胞亚型
5.富集分析揭示了不同 TAM 亚型的生物功能
C0 TREM2 + 巨噬细胞富集能量代谢相关通路;C1 FN1+、C2 CD14+、C4 TNFAIP3 + 巨噬细胞富集免疫相关通路,且 “白细胞”“免疫” 评分更高,证实 ESCC 中存在具免疫功能的 TAM 亚型,但其肿瘤免疫作用尚不明确。
6.TAM 亚型中胞葬活性的异质性
原发肿瘤组织中 TAM 的胞葬活性显著高于淋巴结和正常组织,C1 FN1 + 巨噬细胞胞葬活性最高,且处于 M1、M2 表型过渡状态;其胞葬相关基因(ABCG1、AXL、TGM2 等)调控凋亡和脂质代谢,提示 TAM 胞葬作用与脂质加工相关;靶向 PS 的巴维昔单抗可显著降低巨噬细胞胞葬活性。
图3。巨噬细胞在细胞流管作用中的作用
7.TAM 的分化潜力和分化轨迹
CytoTRACE 分析显示 C1 FN1 + 巨噬细胞干性最高、分化程度最低,与 FCGR3A 等免疫相关基因正相关;Slingshot 分析证实 TAM 分化轨迹均始于 C1 FN1 + 巨噬细胞,该亚型富集肽酶、免疫相关通路,低分化、高恶性的特征或与 ESCC 进展快、预后差相关。该亚型兼具强增殖、高胞葬、免疫抑制及高分化潜力,是促 ESCC 免疫抵抗的关键 TAM 亚型。
图4。巨噬细胞分化轨迹和差异表达干基因的可视化
8.转录因子 TP63 调控 C1 FN1 + 巨噬细胞的致癌机制
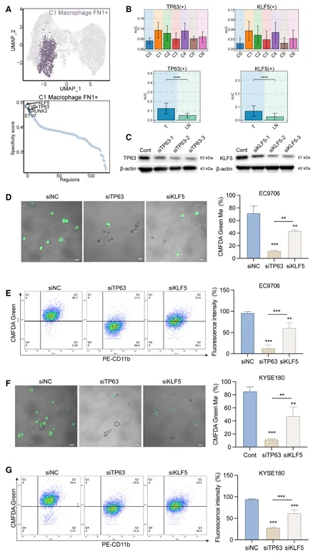
SCENIC 分析显示调控子活性是 TAM 亚型分类的关键,M1 调控子模块为 C1 FN1 + 巨噬细胞的主要调控元件;在该亚型的五大关键调控因子中,TP63、KLF5 区分亚型和分组的显著性最高,其中 TP63 是调控 TAM 生物学功能的核心驱动因子。
图5。调控因子TP63的鉴定及其体外生物功能的验证
9.TP63 的敲低会损害巨噬细胞体外的胞葬作用
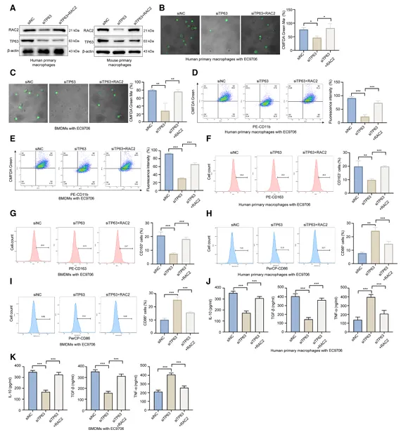
siRNA 敲低实验显示,siTP63-3 可显著降低巨噬细胞中 TP63 表达;体外共培养实验证实,TP63 敲低的巨噬细胞对凋亡 ESCC 细胞(EC9706、KYSE180)的吞噬能力显著下降,说明 TP63 正向调控巨噬细胞胞葬作用。
10.TP63 调节巨噬细胞中的 RAC2 表达
TP63 敲低后,巨噬细胞中 RAC2 的 mRNA 和蛋白水平显著下调;双荧光素酶报告基因、ChIP 实验证实,TP63 可结合 RAC2 启动子的 2/3 结合位点,直接转录激活 RAC2 表达;临床样本中 TP63+、RAC2 + 巨噬细胞的胞葬活性在淋巴结阳性样本中显著增强。
11.TP63 介导的体外胞葬作用通过 RAC2 促进巨噬细胞的极化
RAC2 过表达可恢复 TP63 敲低巨噬细胞的 RAC2 表达,并逆转其胞葬活性的降低;TP63 敲低使巨噬细胞向 M1 型极化(CD86 + 细胞增加、TNF-α 升高),M2 型极化受抑(CD163 + 细胞减少、IL-10/TGF-β 降低),而 RAC2 过表达可逆转该表型变化,证实 TP63 通过调控 RAC2 介导胞葬作用,进而驱动巨噬细胞 M2 型极化。
图6。体外分析了巨噬细胞的回血球作用和极化
12.TP63/RAC2 信号调控体内的胞葬作用
小鼠体内实验显示,shTP63 可降低巨噬细胞 RAC2 表达、抑制胞葬活性,并诱导 M1 型极化,RAC2 过表达可恢复上述表型;人源化小鼠模型中,TP63 敲低显著抑制 ESCC 肿瘤生长,RAC2 过表达则逆转该效应,且 RAC2 敲低同样会损害巨噬细胞胞葬活性。证实 TP63-RAC2 轴调控体内巨噬细胞胞葬和极化,通过塑造肿瘤微环境影响 ESCC 的增殖与转移。
图7。在凋亡性食管癌细胞中,shTP63和shTP63+RAC2的实验研究——C57BL/6 吸血细胞增生小鼠模型
本研究通过单细胞 RNA 测序结合体内外实验,揭示了食管鳞癌中 FN1 + 巨噬细胞亚群为高胞葬活性的促肿瘤亚群,明确 TP63-RAC2 是调控巨噬细胞胞葬作用的核心转录轴 ——TP63 直接转录激活 RAC2,增强巨噬细胞胞葬作用,进而驱动其向 M2 型极化,形成肿瘤免疫抑制微环境,促进食管鳞癌进展。靶向抑制 TP63-RAC2 轴可有效降低巨噬细胞胞葬活性、逆转 M2 型极化,抑制肿瘤生长。该研究阐明了食管鳞癌中胞葬作用的分子调控机制,发现 TP63-RAC2 轴为食管鳞癌免疫治疗的潜在靶点,为开发靶向肿瘤微环境的治疗策略提供了新的理论支撑。同时研究也指出样本量较小的局限性,后续需在更大样本队列中验证,并深入探究通路上下游互作分子。
如果你也想用“GBD”进行研究,需要生信分析,复现高分思路,那就快来后台联系生信坞吧,助力每一个科研梦想。思路设计 方案评估
数据分析 文献复现
专注生信分析:GBD/NHANES/CHARLS等