2026级南昌大学-法国普瓦提埃大学中外合作硕士,免全国联考留服认证国际企业管理双证硕士。
【证书】:完成学校学习要求,法国普瓦提埃大学国际企业管理硕士证书+留学服务中心学历学位认证书
【优势】:
1、1997年国家批准的中外合作硕士。
2、学校创立于1431年,是法国及欧洲历史最悠久的著名高等学府之一。
3、留学服务中心学历学位认证,国内承认学历学位。
4、自主招生,无需参加全国统考,学校笔试面试入学。
5、一个月一次,周五晚上+周六+周日上课,不占用工作日。
南昌大学与法国普瓦提埃大学
合办硕士考试安排


·南昌大学
是国家“双一流”计划世界一流学科建设高校,是江西唯一一所教育部与江西省部省合建的国家“211工程”重点建设高校。学校在校全日制本科学生3.5万余人,各类研究生1.4万余人,正副教授1400余人。
经济管理学院拥有1个二级学科博士点,有理论经济学、应用经济学、工商管理和统计学四个一级学科硕士点,还有MBA、MPAcc、MTA、工业工程、物流工程、项目管理等专业硕士授权类别。其中,应用经济学硕士为江西省高校“十二五”重点学科和江西省高校“十二五”示范性硕士点。
·法国普瓦提埃大学
创立于1431年,是法国及欧洲历史最悠久的著名高等学府之一,现有14所学院,近3000名教师和工作人员,28000余名学生(其中外国留学生约4000名),是一所学科齐全、师资雄厚、设施完善、环境优雅的国立综合性大学,在法国及国际上享有良好的声誉。该校企业管理学院(Institut d’Administration des Entreprises)已有60余年培养企业管理硕士、博士的历史,办学质量在法国同类学院的评估中名列前茅。
国际企业管理硕士专业方向
大学本科或同等学历及以上,3年以上管理工作经验;管理经验特别丰富的,可按照特殊管理人才破格录取。(三年制大专学历招生录取比例不超过10%)
·入学考试:
包括笔试和面试两部分,笔试考核管理综合和英语两门,面试由法方教授主持英语个面;中法两校将根据考生的笔试、面试成绩并参考职业履历确定录取名单。
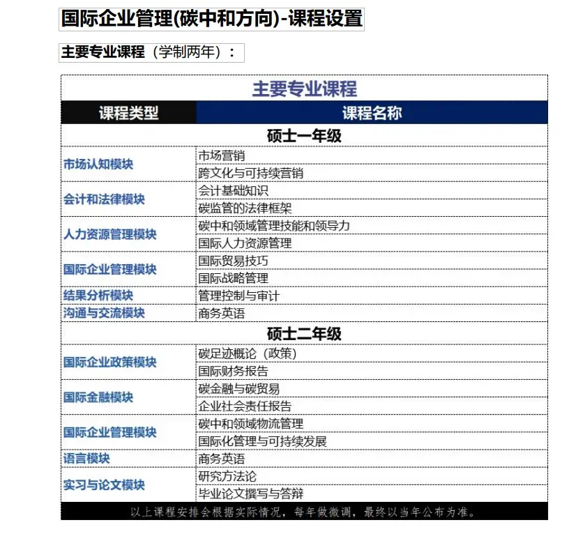
·国际企业管理(一般方向)-课程设置
主要专业课程(学制两年):
·学制学费
--上课时间:每月一次集中授课2.5-3天(周五-周日)·硕士学位
修完规定的课程、成绩合格,完成毕业论文的撰写并通过答辩者,由普瓦提埃大学授予法国教育部颁发的国际企业管理硕士文凭(Master Management International)该文凭为法国国家文凭(Diplóme d'Etat),受世界各国承认,并可在中国教育部留学服务中心办理中外合作办学国外学历学位认证。
国际企业管理硕士(碳中和)专业方向
大学本科或同等学历及以上,3年以上管理工作经验;管理经验特别丰富的,可按照特殊管理人才破格录取。(三年制大专学历招生录取比例不超过10%)
·入学考试:
包括笔试和面试两部分,笔试考核管理综合和英语两门,面试由法方教授主持英语个面;中法两校将根据考生的笔试、面试成绩并参考职业履历确定录取名单。
--上课时间:每月一次集中授课2.5-3天(周五-周日)·学制学费
·硕士学位
2025开始首届招生,修完规定的课程、成绩合格,完成毕业论文的撰写并通过答辩者,由普瓦提埃大学授予法国教育部颁发的国际企业管理硕士文凭(Master Management International)该文凭为法国国家文凭(Diplóme d'Etat),受世界各国承认,并可在中国教育部留学服务中心办理中外合作办学国外学历学位认证。
*更多关于硕博项目申请的问题,随时咨询沟通领取评估表关于51羿维中外合作办学
·51羿维中外合作办学,不出国的留学规划专家!
在全球化与本土需求交织的新时代,国际化教育的选择题不再只有“出国”一个选项。
Eway上海羿维教育科技有限公司,自2017年创立于上海,是“中外合作办学硕博申请”领域的权威专家。我们深刻洞察在职人士与本土学子的深造需求,致力于成为连接中国学子与全球顶尖教育资源的专业化、在地化桥梁,让“不出国门,收获世界级学位”从梦想照进现实。
合作办学项目重点为上海、北京、深圳等地区,其特有的“需求评估中心、项目咨询中心和服务交付中心”三大服务中心保证了能精准的为学生匹配硕士项目,并全程为学生提供文书优化、笔试辅导、面试模拟等服务,提高入学和升学率;同时羿维教育拥有全套自主版权的雅思全程课,目前正在免费的推至市场,给莘莘学子带来学习质量上的帮助。
让每一个人都能实现自己的名校研究生梦想!
我们正在实践的,是一门关于“价值投资”的教育实践,既投资于学员未来的职业资本,也投资于中国教育国际化本身一个更具效率与包容性的未来。
【我们的成功案例】