当前位置:首页>南昌>中国科学院大学陈世萱教授和南昌大学万文兵教授最新ACS Nano:具有抗菌、抗氧化和促进再生特性的多功能微针贴片用于促进无疤伤愈合

中国科学院大学陈世萱教授和南昌大学万文兵教授最新ACS Nano:具有抗菌、抗氧化和促进再生特性的多功能微针贴片用于促进无疤伤愈合

  • 2026-04-18 16:29:47
中国科学院大学陈世萱教授和南昌大学万文兵教授最新ACS Nano:具有抗菌、抗氧化和促进再生特性的多功能微针贴片用于促进无疤伤愈合

第一作者:Shuhan Li

通讯作者:陈世萱,万文兵

通讯单位:中国科学院大学,南昌大学

研究速览

最近,中国科学院大学和南昌大学团队在《ACS Nano》期刊上发表了多功能微针贴片,具有抗菌、抗氧化和促进再生特性,促进无疤伤愈合的文章。创伤易导致大面积皮肤组织缺损,并伴随细菌感染、过度氧化应激及炎症调节失衡,从而引发愈合延迟和瘢痕形成。本研究提出一种核壳结构微针贴片,通过整合治疗功能来应对这些挑战。微针外壳包裹经铜离子螯合的黑色素纳米颗粒以控制细菌感染,核心填充丹参酚酸B微粒以减少瘢痕形成。体外实验表明,该贴片能有效清除活性氧(ROS)、抑制细菌生长,并促进成纤维细胞迁移与血管生成。计算模拟进一步揭示其可控药物扩散特性,确保持续治疗效果。采用金黄色葡萄球菌感染伤口模型的体内实验证实,该贴片可加速伤口闭合、减轻炎症反应并抑制瘢痕形成。组织病理学分析与RNA测序结果表明,其通过调控炎症反应和胶原沉积通路,同时促进组织再生平衡。该微针系统为伤口愈合与瘢痕预防提供了具有前景的平台,实现了靶向给药与多功能治疗效应的结合。

要点分析

要点一:创新结构:研发核 - 壳结构微针贴,壳层负载铜离子螯合黑色素纳米粒,核心填充丹酚酸 B 微球,实现抗菌、抗氧化、促再生、抑瘢痕一体化。

要点二:多重功效:体外实验证实可高效清除 ROS、抑制金黄色葡萄球菌 / 大肠杆菌、促进成纤维细胞迁移与血管生成;近红外光热协同强化抗菌。

要点三:体内验证:兔感染创面模型显示,该微针显著加速创面闭合、减轻炎症、降低瘢痕增生;兔耳模型证实其能改善胶原排列、降低 Ⅰ/Ⅲ 型胶原比例。

要点四:作用机制:通过调控巨噬细胞 M1→M2 极化、下调炎症与瘢痕相关通路(TGF‑β、ECM 等)、上调抗炎与血管生成通路,实现无瘢痕愈合。

图文导读

图 1:无瘢痕愈合核 - 壳微针系统示意图

(A)微针系统由含 Melanin@Cu 的壳层和填充 Sal B 微球的核心组成。(B)光热照射下,MN + M@Cu + Sal B 通过 ROS 响应逐步释放 Cu⁺/Cu²⁺,构建抗菌、抗炎微环境并促进营养血管生成,形成动态愈合级联;随时间推移,逐渐暴露的核心促进无瘢痕愈合。

图 2: Melanin@Cu 与 Sal B 的合成及表征

(A)Melanin@Cu 的 SEM 图像(B)Melanin@Cu 的 TEM 图像(标尺:100 μm)及 EDS 元素映射图像(标尺:200 μm)(C)Melanin@Cu 粒径分布(D)XPS 全谱。(E)EDS 能谱与元素定量(F)黑色素与 Melanin@Cu 的 Zeta 电位(G)Sal B 的 SEM 图像(H)Sal B 粒径分布(I)FTIR 光谱

图3: 核 - 壳结构 MN + M@Cu + Sal B 的制备与表征

(A)模铸法制备 MN + M@Cu + Sal B 阵列贴片流程示意图。(B)MN + M@Cu + Sal B 实物图。(C)MN + M@Cu + Sal B 侧面 SEM 图及放大图。(D)罗丹明 B 标记的 MN + M@Cu + Sal B 壳层底部共聚焦图像,z 轴间隔 100 μm。(E)核 - 壳结构 MN + M@Cu + Sal B 图像,罗丹明 B 标记壳层(红色)、FITC 标记核心(绿色),标尺:30 μm。(F)MN + M@Cu + Sal B 图像,标尺:100 μm。(G)MN + M@Cu + Sal B 压缩测试照片及微针壳层与完整微针的机械强度。

图4:微针药物释放计算模拟

(A)双层微针模型构建。(B)三个平行平面(底部蓝色、中部绿色、顶部红色)用于评估生物膜不同深度的药物浓度。(C–K)扩散初始(t=0)及 24、36、100 h 后,不同扩散系数与平面下双层微针药物浓度色标图(E、G、I、K);对应底部、中部、顶部平面的药物浓度随时间分布(F、H、J、L)。

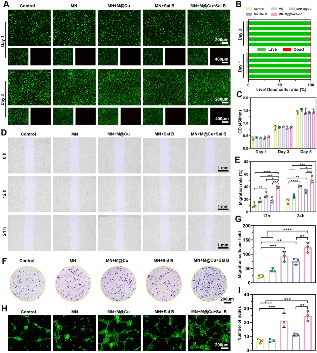
图5:MN + M@Cu + Sal B 体外细胞相容性与促血管生成、迁移评价

(A)对照组、MN、MN + M@Cu、MN + Sal B、MN + M@Cu + Sal B 浸提液培养 L929 细胞 1 天、3 天的活 / 死染色图。(B)活 / 死细胞比例分析。(C)L929 细胞培养 1、3、5 天的 CCK-8 分析。(D)不同处理组 L929 细胞 0、12、24 h 划痕愈合实验,标尺:1 mm。(E)划痕实验体外迁移率定量(n=3);L929 细胞 Transwell 迁移明场图及定量(n=3),标尺:200 μm。(I)节点数量定量,数据为均值 ± 标准差,**P<0.01,****P<0.0001。

图6: MN + M@Cu + Sal B 光热特性与体外抗菌能力

(A)对照组、MN、MN + M@Cu、MN + Sal B、MN + M@Cu + Sal B 近红外照射 0、1、2、3、4、5 min 的红外热成像图。(B)近红外处理后各组温度定量。(C)各组反复近红外照射的温度变化。(D)各组培养的金黄色葡萄球菌、大肠杆菌菌落、活 / 死细菌染色、SEM 图像。(E)近红外处理后各组金黄色葡萄球菌、大肠杆菌活菌率定量(n=3),数据为均值 ± 标准差,*P<0.05,**P<0.01,****P<0.0001。

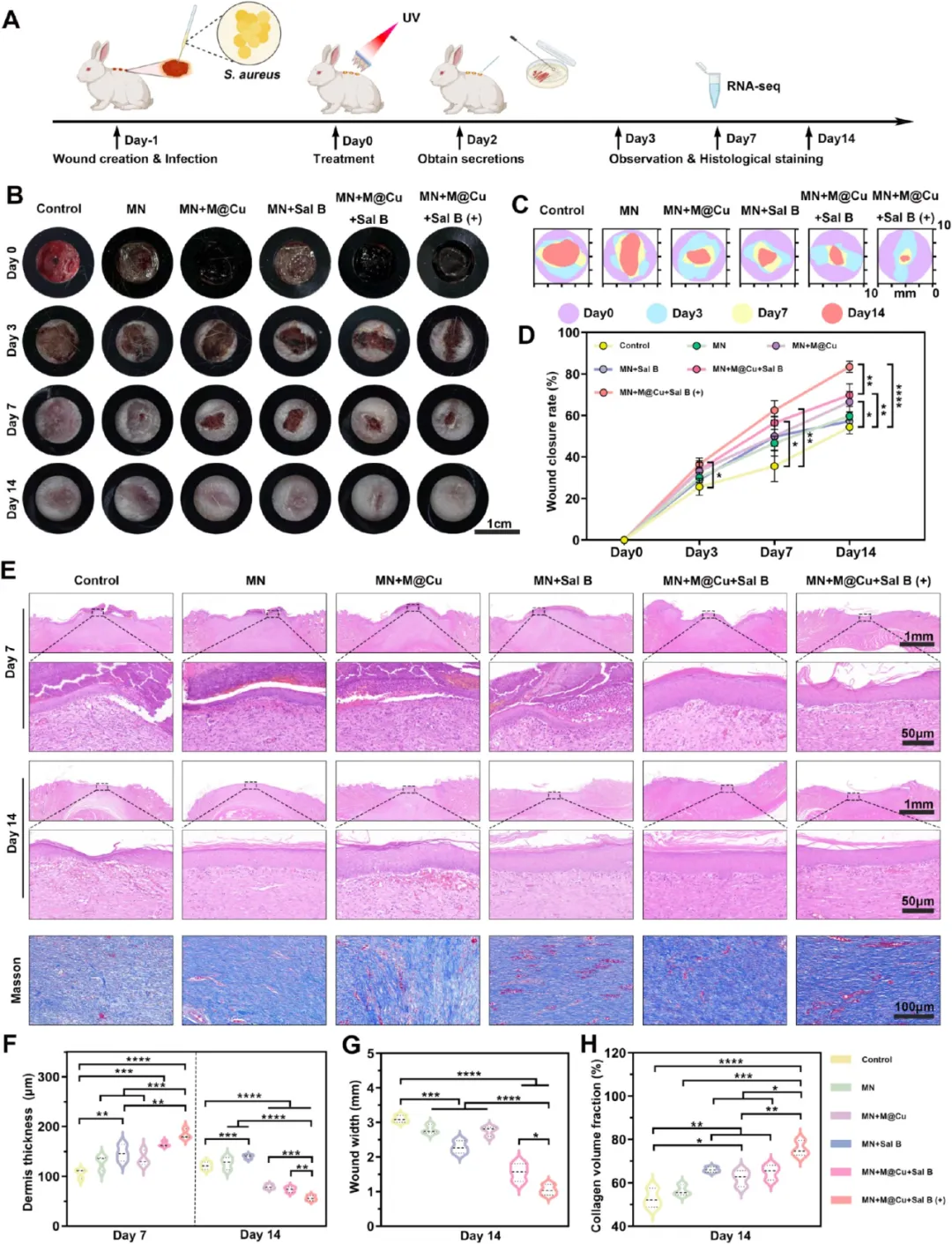
图7: MN + M@Cu + Sal B(+)在兔全层创面模型的体内疗效

(A)兔背部感染创面治疗实验流程示意图。(B)不同处理组不同时间创面愈合代表性图像,标尺:1 cm。(C)0–14 天创面愈合轨迹。(D)创面闭合率定量(n=3)。(E)不同处理组创面 H&E 与 Masson 染色图。(F–H)创面愈合评价参数:真皮厚度、创面宽度、胶原体积分数(n=3),数据为均值 ± 标准差,*P<0.05,**P<0.01,***P<0.001,****P<0.0001。

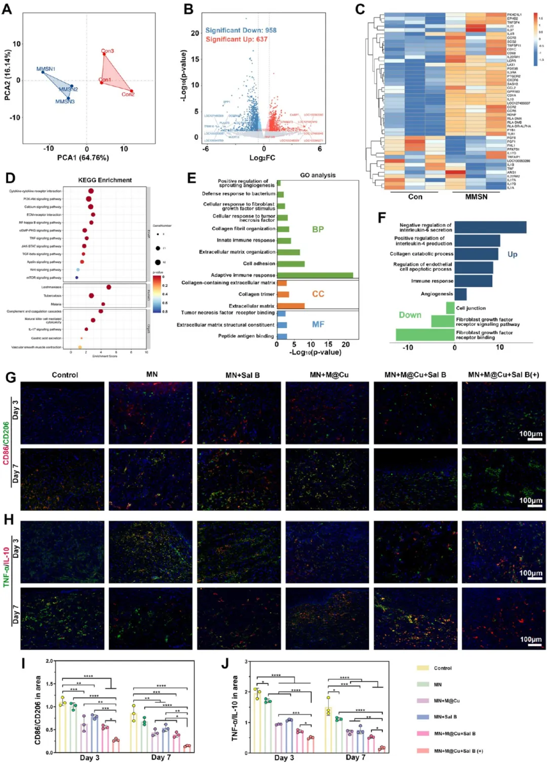
图8:组织转录组测序分析

(A)所有样本二维 PCA 图。(B)MN + M@CU + Sal + N+(MMSN)组与对照组火山图,红色为上调基因、蓝色为下调基因。(C)MMSN 组与对照组炎症相关差异基因热图,红色上调、蓝色下调。(D)KEGG 富集分析。(E)差异基因 GO 功能富集分析。(F)GO 功能富集上下调分析。(G–J)第 3、7 天巨噬细胞及相关炎症因子组织免疫荧光与定量图。

图9:MN + M@Cu + Sal B 对兔耳瘢痕的抑制作用

(A)MN + M@Cu + Sal B 促进兔耳无瘢痕愈合实验示意图。(B)微针兔耳穿透测试与 H&E 染色。(C)不同处理组兔耳创面不同时间照片,标尺:4 mm。(D–F)第 28 天创面 H&E(D)、Masson(E)、天狼星红(F)染色图,H&E 上标尺 2 mm、放大标尺 200 μm;Masson 标尺 200 μm;天狼星红上标尺 500 μm、下标尺 100 μm。(G–I)创面瘢痕抬高指数(SEI)、胶原沉积百分比、Ⅰ/Ⅲ 型胶原比例定量(n=3),数据为均值 ± 标准差,*P<0.05,**P<0.01,***P<0.001。

结论

该研究成功构建核 - 壳结构多功能微针贴片,壳层铜螯合黑色素实现光热协同抗菌、清除 ROS、调控炎症,核心丹酚酸 B 微球实现持续释药、抑制瘢痕、促进胶原重塑。该系统体外表现出优异的生物相容性、抗氧化、抗菌、促细胞迁移与血管生成能力;体内可显著加速感染创面愈合、减轻炎症反应、降低瘢痕增生,实现近乎无瘢痕的皮肤修复。机制上,其通过调控巨噬细胞极化、下调炎症与瘢痕相关信号通路、上调修复相关通路发挥作用。该微针为感染 / 慢性创面治疗提供了一体化、微创、高效的新策略,具备良好的临床转化潜力。

全文链接:https://doi.org/10.1021/acsnano.6c01964

参考文献:Multifunctional Microneedle Patch with Antibacterial, Antioxidant, and Pro-Regenerative Properties for Scarless Wound Healing.Guoqing ZhangMiaomiao WeiZihan ZhangShixuan Chen Wenbing Wan.2026, DOI:10.1021/acsnano.6c01964

投稿联系:kangjunkejiquan@163.com.

欢迎各位抗菌同仁进群交流(抗菌科技圈)!

由于群人数已满200,各位业界同仁可以添加小编微信(wei315317或xb_15273285712)邀请进群。

最新文章

随机文章

基本 文件 流程 错误 SQL 调试
  1. 请求信息 : 2026-04-19 23:48:17 HTTP/2.0 GET : https://a.460.net.cn/a/498742.html
  2. 运行时间 : 0.116627s [ 吞吐率:8.57req/s ] 内存消耗:4,543.73kb 文件加载:140
  3. 缓存信息 : 0 reads,0 writes
  4. 会话信息 : SESSION_ID=dc74b12d34f373f91adb0ffa9cae1d44
  1. /yingpanguazai/ssd/ssd1/www/a.460.net.cn/public/index.php ( 0.79 KB )
  2. /yingpanguazai/ssd/ssd1/www/a.460.net.cn/vendor/autoload.php ( 0.17 KB )
  3. /yingpanguazai/ssd/ssd1/www/a.460.net.cn/vendor/composer/autoload_real.php ( 2.49 KB )
  4. /yingpanguazai/ssd/ssd1/www/a.460.net.cn/vendor/composer/platform_check.php ( 0.90 KB )
  5. /yingpanguazai/ssd/ssd1/www/a.460.net.cn/vendor/composer/ClassLoader.php ( 14.03 KB )
  6. /yingpanguazai/ssd/ssd1/www/a.460.net.cn/vendor/composer/autoload_static.php ( 4.90 KB )
  7. /yingpanguazai/ssd/ssd1/www/a.460.net.cn/vendor/topthink/think-helper/src/helper.php ( 8.34 KB )
  8. /yingpanguazai/ssd/ssd1/www/a.460.net.cn/vendor/topthink/think-validate/src/helper.php ( 2.19 KB )
  9. /yingpanguazai/ssd/ssd1/www/a.460.net.cn/vendor/topthink/think-orm/src/helper.php ( 1.47 KB )
  10. /yingpanguazai/ssd/ssd1/www/a.460.net.cn/vendor/topthink/think-orm/stubs/load_stubs.php ( 0.16 KB )
  11. /yingpanguazai/ssd/ssd1/www/a.460.net.cn/vendor/topthink/framework/src/think/Exception.php ( 1.69 KB )
  12. /yingpanguazai/ssd/ssd1/www/a.460.net.cn/vendor/topthink/think-container/src/Facade.php ( 2.71 KB )
  13. /yingpanguazai/ssd/ssd1/www/a.460.net.cn/vendor/symfony/deprecation-contracts/function.php ( 0.99 KB )
  14. /yingpanguazai/ssd/ssd1/www/a.460.net.cn/vendor/symfony/polyfill-mbstring/bootstrap.php ( 8.26 KB )
  15. /yingpanguazai/ssd/ssd1/www/a.460.net.cn/vendor/symfony/polyfill-mbstring/bootstrap80.php ( 9.78 KB )
  16. /yingpanguazai/ssd/ssd1/www/a.460.net.cn/vendor/symfony/var-dumper/Resources/functions/dump.php ( 1.49 KB )
  17. /yingpanguazai/ssd/ssd1/www/a.460.net.cn/vendor/topthink/think-dumper/src/helper.php ( 0.18 KB )
  18. /yingpanguazai/ssd/ssd1/www/a.460.net.cn/vendor/symfony/var-dumper/VarDumper.php ( 4.30 KB )
  19. /yingpanguazai/ssd/ssd1/www/a.460.net.cn/vendor/topthink/framework/src/think/App.php ( 15.30 KB )
  20. /yingpanguazai/ssd/ssd1/www/a.460.net.cn/vendor/topthink/think-container/src/Container.php ( 15.76 KB )
  21. /yingpanguazai/ssd/ssd1/www/a.460.net.cn/vendor/psr/container/src/ContainerInterface.php ( 1.02 KB )
  22. /yingpanguazai/ssd/ssd1/www/a.460.net.cn/app/provider.php ( 0.19 KB )
  23. /yingpanguazai/ssd/ssd1/www/a.460.net.cn/vendor/topthink/framework/src/think/Http.php ( 6.04 KB )
  24. /yingpanguazai/ssd/ssd1/www/a.460.net.cn/vendor/topthink/think-helper/src/helper/Str.php ( 7.29 KB )
  25. /yingpanguazai/ssd/ssd1/www/a.460.net.cn/vendor/topthink/framework/src/think/Env.php ( 4.68 KB )
  26. /yingpanguazai/ssd/ssd1/www/a.460.net.cn/app/common.php ( 0.03 KB )
  27. /yingpanguazai/ssd/ssd1/www/a.460.net.cn/vendor/topthink/framework/src/helper.php ( 18.78 KB )
  28. /yingpanguazai/ssd/ssd1/www/a.460.net.cn/vendor/topthink/framework/src/think/Config.php ( 5.54 KB )
  29. /yingpanguazai/ssd/ssd1/www/a.460.net.cn/config/app.php ( 0.95 KB )
  30. /yingpanguazai/ssd/ssd1/www/a.460.net.cn/config/cache.php ( 0.78 KB )
  31. /yingpanguazai/ssd/ssd1/www/a.460.net.cn/config/console.php ( 0.23 KB )
  32. /yingpanguazai/ssd/ssd1/www/a.460.net.cn/config/cookie.php ( 0.56 KB )
  33. /yingpanguazai/ssd/ssd1/www/a.460.net.cn/config/database.php ( 2.48 KB )
  34. /yingpanguazai/ssd/ssd1/www/a.460.net.cn/vendor/topthink/framework/src/think/facade/Env.php ( 1.67 KB )
  35. /yingpanguazai/ssd/ssd1/www/a.460.net.cn/config/filesystem.php ( 0.61 KB )
  36. /yingpanguazai/ssd/ssd1/www/a.460.net.cn/config/lang.php ( 0.91 KB )
  37. /yingpanguazai/ssd/ssd1/www/a.460.net.cn/config/log.php ( 1.35 KB )
  38. /yingpanguazai/ssd/ssd1/www/a.460.net.cn/config/middleware.php ( 0.19 KB )
  39. /yingpanguazai/ssd/ssd1/www/a.460.net.cn/config/route.php ( 1.89 KB )
  40. /yingpanguazai/ssd/ssd1/www/a.460.net.cn/config/session.php ( 0.57 KB )
  41. /yingpanguazai/ssd/ssd1/www/a.460.net.cn/config/trace.php ( 0.34 KB )
  42. /yingpanguazai/ssd/ssd1/www/a.460.net.cn/config/view.php ( 0.82 KB )
  43. /yingpanguazai/ssd/ssd1/www/a.460.net.cn/app/event.php ( 0.25 KB )
  44. /yingpanguazai/ssd/ssd1/www/a.460.net.cn/vendor/topthink/framework/src/think/Event.php ( 7.67 KB )
  45. /yingpanguazai/ssd/ssd1/www/a.460.net.cn/app/service.php ( 0.13 KB )
  46. /yingpanguazai/ssd/ssd1/www/a.460.net.cn/app/AppService.php ( 0.26 KB )
  47. /yingpanguazai/ssd/ssd1/www/a.460.net.cn/vendor/topthink/framework/src/think/Service.php ( 1.64 KB )
  48. /yingpanguazai/ssd/ssd1/www/a.460.net.cn/vendor/topthink/framework/src/think/Lang.php ( 7.35 KB )
  49. /yingpanguazai/ssd/ssd1/www/a.460.net.cn/vendor/topthink/framework/src/lang/zh-cn.php ( 13.70 KB )
  50. /yingpanguazai/ssd/ssd1/www/a.460.net.cn/vendor/topthink/framework/src/think/initializer/Error.php ( 3.31 KB )
  51. /yingpanguazai/ssd/ssd1/www/a.460.net.cn/vendor/topthink/framework/src/think/initializer/RegisterService.php ( 1.33 KB )
  52. /yingpanguazai/ssd/ssd1/www/a.460.net.cn/vendor/services.php ( 0.14 KB )
  53. /yingpanguazai/ssd/ssd1/www/a.460.net.cn/vendor/topthink/framework/src/think/service/PaginatorService.php ( 1.52 KB )
  54. /yingpanguazai/ssd/ssd1/www/a.460.net.cn/vendor/topthink/framework/src/think/service/ValidateService.php ( 0.99 KB )
  55. /yingpanguazai/ssd/ssd1/www/a.460.net.cn/vendor/topthink/framework/src/think/service/ModelService.php ( 2.04 KB )
  56. /yingpanguazai/ssd/ssd1/www/a.460.net.cn/vendor/topthink/think-trace/src/Service.php ( 0.77 KB )
  57. /yingpanguazai/ssd/ssd1/www/a.460.net.cn/vendor/topthink/framework/src/think/Middleware.php ( 6.72 KB )
  58. /yingpanguazai/ssd/ssd1/www/a.460.net.cn/vendor/topthink/framework/src/think/initializer/BootService.php ( 0.77 KB )
  59. /yingpanguazai/ssd/ssd1/www/a.460.net.cn/vendor/topthink/think-orm/src/Paginator.php ( 11.86 KB )
  60. /yingpanguazai/ssd/ssd1/www/a.460.net.cn/vendor/topthink/think-validate/src/Validate.php ( 63.20 KB )
  61. /yingpanguazai/ssd/ssd1/www/a.460.net.cn/vendor/topthink/think-orm/src/Model.php ( 23.55 KB )
  62. /yingpanguazai/ssd/ssd1/www/a.460.net.cn/vendor/topthink/think-orm/src/model/concern/Attribute.php ( 21.05 KB )
  63. /yingpanguazai/ssd/ssd1/www/a.460.net.cn/vendor/topthink/think-orm/src/model/concern/AutoWriteData.php ( 4.21 KB )
  64. /yingpanguazai/ssd/ssd1/www/a.460.net.cn/vendor/topthink/think-orm/src/model/concern/Conversion.php ( 6.44 KB )
  65. /yingpanguazai/ssd/ssd1/www/a.460.net.cn/vendor/topthink/think-orm/src/model/concern/DbConnect.php ( 5.16 KB )
  66. /yingpanguazai/ssd/ssd1/www/a.460.net.cn/vendor/topthink/think-orm/src/model/concern/ModelEvent.php ( 2.33 KB )
  67. /yingpanguazai/ssd/ssd1/www/a.460.net.cn/vendor/topthink/think-orm/src/model/concern/RelationShip.php ( 28.29 KB )
  68. /yingpanguazai/ssd/ssd1/www/a.460.net.cn/vendor/topthink/think-helper/src/contract/Arrayable.php ( 0.09 KB )
  69. /yingpanguazai/ssd/ssd1/www/a.460.net.cn/vendor/topthink/think-helper/src/contract/Jsonable.php ( 0.13 KB )
  70. /yingpanguazai/ssd/ssd1/www/a.460.net.cn/vendor/topthink/think-orm/src/model/contract/Modelable.php ( 0.09 KB )
  71. /yingpanguazai/ssd/ssd1/www/a.460.net.cn/vendor/topthink/framework/src/think/Db.php ( 2.88 KB )
  72. /yingpanguazai/ssd/ssd1/www/a.460.net.cn/vendor/topthink/think-orm/src/DbManager.php ( 8.52 KB )
  73. /yingpanguazai/ssd/ssd1/www/a.460.net.cn/vendor/topthink/framework/src/think/Log.php ( 6.28 KB )
  74. /yingpanguazai/ssd/ssd1/www/a.460.net.cn/vendor/topthink/framework/src/think/Manager.php ( 3.92 KB )
  75. /yingpanguazai/ssd/ssd1/www/a.460.net.cn/vendor/psr/log/src/LoggerTrait.php ( 2.69 KB )
  76. /yingpanguazai/ssd/ssd1/www/a.460.net.cn/vendor/psr/log/src/LoggerInterface.php ( 2.71 KB )
  77. /yingpanguazai/ssd/ssd1/www/a.460.net.cn/vendor/topthink/framework/src/think/Cache.php ( 4.92 KB )
  78. /yingpanguazai/ssd/ssd1/www/a.460.net.cn/vendor/psr/simple-cache/src/CacheInterface.php ( 4.71 KB )
  79. /yingpanguazai/ssd/ssd1/www/a.460.net.cn/vendor/topthink/think-helper/src/helper/Arr.php ( 16.63 KB )
  80. /yingpanguazai/ssd/ssd1/www/a.460.net.cn/vendor/topthink/framework/src/think/cache/driver/File.php ( 7.84 KB )
  81. /yingpanguazai/ssd/ssd1/www/a.460.net.cn/vendor/topthink/framework/src/think/cache/Driver.php ( 9.03 KB )
  82. /yingpanguazai/ssd/ssd1/www/a.460.net.cn/vendor/topthink/framework/src/think/contract/CacheHandlerInterface.php ( 1.99 KB )
  83. /yingpanguazai/ssd/ssd1/www/a.460.net.cn/app/Request.php ( 0.09 KB )
  84. /yingpanguazai/ssd/ssd1/www/a.460.net.cn/vendor/topthink/framework/src/think/Request.php ( 55.78 KB )
  85. /yingpanguazai/ssd/ssd1/www/a.460.net.cn/app/middleware.php ( 0.25 KB )
  86. /yingpanguazai/ssd/ssd1/www/a.460.net.cn/vendor/topthink/framework/src/think/Pipeline.php ( 2.61 KB )
  87. /yingpanguazai/ssd/ssd1/www/a.460.net.cn/vendor/topthink/think-trace/src/TraceDebug.php ( 3.40 KB )
  88. /yingpanguazai/ssd/ssd1/www/a.460.net.cn/vendor/topthink/framework/src/think/middleware/SessionInit.php ( 1.94 KB )
  89. /yingpanguazai/ssd/ssd1/www/a.460.net.cn/vendor/topthink/framework/src/think/Session.php ( 1.80 KB )
  90. /yingpanguazai/ssd/ssd1/www/a.460.net.cn/vendor/topthink/framework/src/think/session/driver/File.php ( 6.27 KB )
  91. /yingpanguazai/ssd/ssd1/www/a.460.net.cn/vendor/topthink/framework/src/think/contract/SessionHandlerInterface.php ( 0.87 KB )
  92. /yingpanguazai/ssd/ssd1/www/a.460.net.cn/vendor/topthink/framework/src/think/session/Store.php ( 7.12 KB )
  93. /yingpanguazai/ssd/ssd1/www/a.460.net.cn/vendor/topthink/framework/src/think/Route.php ( 23.73 KB )
  94. /yingpanguazai/ssd/ssd1/www/a.460.net.cn/vendor/topthink/framework/src/think/route/RuleName.php ( 5.75 KB )
  95. /yingpanguazai/ssd/ssd1/www/a.460.net.cn/vendor/topthink/framework/src/think/route/Domain.php ( 2.53 KB )
  96. /yingpanguazai/ssd/ssd1/www/a.460.net.cn/vendor/topthink/framework/src/think/route/RuleGroup.php ( 22.43 KB )
  97. /yingpanguazai/ssd/ssd1/www/a.460.net.cn/vendor/topthink/framework/src/think/route/Rule.php ( 26.95 KB )
  98. /yingpanguazai/ssd/ssd1/www/a.460.net.cn/vendor/topthink/framework/src/think/route/RuleItem.php ( 9.78 KB )
  99. /yingpanguazai/ssd/ssd1/www/a.460.net.cn/route/app.php ( 1.72 KB )
  100. /yingpanguazai/ssd/ssd1/www/a.460.net.cn/vendor/topthink/framework/src/think/facade/Route.php ( 4.70 KB )
  101. /yingpanguazai/ssd/ssd1/www/a.460.net.cn/vendor/topthink/framework/src/think/route/dispatch/Controller.php ( 4.74 KB )
  102. /yingpanguazai/ssd/ssd1/www/a.460.net.cn/vendor/topthink/framework/src/think/route/Dispatch.php ( 10.44 KB )
  103. /yingpanguazai/ssd/ssd1/www/a.460.net.cn/app/controller/Index.php ( 4.81 KB )
  104. /yingpanguazai/ssd/ssd1/www/a.460.net.cn/app/BaseController.php ( 2.05 KB )
  105. /yingpanguazai/ssd/ssd1/www/a.460.net.cn/vendor/topthink/think-orm/src/facade/Db.php ( 0.93 KB )
  106. /yingpanguazai/ssd/ssd1/www/a.460.net.cn/vendor/topthink/think-orm/src/db/connector/Mysql.php ( 5.44 KB )
  107. /yingpanguazai/ssd/ssd1/www/a.460.net.cn/vendor/topthink/think-orm/src/db/PDOConnection.php ( 52.47 KB )
  108. /yingpanguazai/ssd/ssd1/www/a.460.net.cn/vendor/topthink/think-orm/src/db/Connection.php ( 8.39 KB )
  109. /yingpanguazai/ssd/ssd1/www/a.460.net.cn/vendor/topthink/think-orm/src/db/ConnectionInterface.php ( 4.57 KB )
  110. /yingpanguazai/ssd/ssd1/www/a.460.net.cn/vendor/topthink/think-orm/src/db/builder/Mysql.php ( 16.58 KB )
  111. /yingpanguazai/ssd/ssd1/www/a.460.net.cn/vendor/topthink/think-orm/src/db/Builder.php ( 24.06 KB )
  112. /yingpanguazai/ssd/ssd1/www/a.460.net.cn/vendor/topthink/think-orm/src/db/BaseBuilder.php ( 27.50 KB )
  113. /yingpanguazai/ssd/ssd1/www/a.460.net.cn/vendor/topthink/think-orm/src/db/Query.php ( 15.71 KB )
  114. /yingpanguazai/ssd/ssd1/www/a.460.net.cn/vendor/topthink/think-orm/src/db/BaseQuery.php ( 45.13 KB )
  115. /yingpanguazai/ssd/ssd1/www/a.460.net.cn/vendor/topthink/think-orm/src/db/concern/TimeFieldQuery.php ( 7.43 KB )
  116. /yingpanguazai/ssd/ssd1/www/a.460.net.cn/vendor/topthink/think-orm/src/db/concern/AggregateQuery.php ( 3.26 KB )
  117. /yingpanguazai/ssd/ssd1/www/a.460.net.cn/vendor/topthink/think-orm/src/db/concern/ModelRelationQuery.php ( 20.07 KB )
  118. /yingpanguazai/ssd/ssd1/www/a.460.net.cn/vendor/topthink/think-orm/src/db/concern/ParamsBind.php ( 3.66 KB )
  119. /yingpanguazai/ssd/ssd1/www/a.460.net.cn/vendor/topthink/think-orm/src/db/concern/ResultOperation.php ( 7.01 KB )
  120. /yingpanguazai/ssd/ssd1/www/a.460.net.cn/vendor/topthink/think-orm/src/db/concern/WhereQuery.php ( 19.37 KB )
  121. /yingpanguazai/ssd/ssd1/www/a.460.net.cn/vendor/topthink/think-orm/src/db/concern/JoinAndViewQuery.php ( 7.11 KB )
  122. /yingpanguazai/ssd/ssd1/www/a.460.net.cn/vendor/topthink/think-orm/src/db/concern/TableFieldInfo.php ( 2.63 KB )
  123. /yingpanguazai/ssd/ssd1/www/a.460.net.cn/vendor/topthink/think-orm/src/db/concern/Transaction.php ( 2.77 KB )
  124. /yingpanguazai/ssd/ssd1/www/a.460.net.cn/vendor/topthink/framework/src/think/log/driver/File.php ( 5.96 KB )
  125. /yingpanguazai/ssd/ssd1/www/a.460.net.cn/vendor/topthink/framework/src/think/contract/LogHandlerInterface.php ( 0.86 KB )
  126. /yingpanguazai/ssd/ssd1/www/a.460.net.cn/vendor/topthink/framework/src/think/log/Channel.php ( 3.89 KB )
  127. /yingpanguazai/ssd/ssd1/www/a.460.net.cn/vendor/topthink/framework/src/think/event/LogRecord.php ( 1.02 KB )
  128. /yingpanguazai/ssd/ssd1/www/a.460.net.cn/vendor/topthink/think-helper/src/Collection.php ( 16.47 KB )
  129. /yingpanguazai/ssd/ssd1/www/a.460.net.cn/vendor/topthink/framework/src/think/facade/View.php ( 1.70 KB )
  130. /yingpanguazai/ssd/ssd1/www/a.460.net.cn/vendor/topthink/framework/src/think/View.php ( 4.39 KB )
  131. /yingpanguazai/ssd/ssd1/www/a.460.net.cn/vendor/topthink/framework/src/think/Response.php ( 8.81 KB )
  132. /yingpanguazai/ssd/ssd1/www/a.460.net.cn/vendor/topthink/framework/src/think/response/View.php ( 3.29 KB )
  133. /yingpanguazai/ssd/ssd1/www/a.460.net.cn/vendor/topthink/framework/src/think/Cookie.php ( 6.06 KB )
  134. /yingpanguazai/ssd/ssd1/www/a.460.net.cn/vendor/topthink/think-view/src/Think.php ( 8.38 KB )
  135. /yingpanguazai/ssd/ssd1/www/a.460.net.cn/vendor/topthink/framework/src/think/contract/TemplateHandlerInterface.php ( 1.60 KB )
  136. /yingpanguazai/ssd/ssd1/www/a.460.net.cn/vendor/topthink/think-template/src/Template.php ( 46.61 KB )
  137. /yingpanguazai/ssd/ssd1/www/a.460.net.cn/vendor/topthink/think-template/src/template/driver/File.php ( 2.41 KB )
  138. /yingpanguazai/ssd/ssd1/www/a.460.net.cn/vendor/topthink/think-template/src/template/contract/DriverInterface.php ( 0.86 KB )
  139. /yingpanguazai/ssd/ssd1/www/a.460.net.cn/runtime/temp/80ec142d437acc197a4b556a08c383fc.php ( 11.98 KB )
  140. /yingpanguazai/ssd/ssd1/www/a.460.net.cn/vendor/topthink/think-trace/src/Html.php ( 4.42 KB )
  1. CONNECT:[ UseTime:0.001055s ] mysql:host=127.0.0.1;port=3306;dbname=aa460;charset=utf8mb4
  2. SHOW FULL COLUMNS FROM `fenlei` [ RunTime:0.001670s ]
  3. SELECT * FROM `fenlei` WHERE `fid` = 0 [ RunTime:0.000794s ]
  4. SELECT * FROM `fenlei` WHERE `fid` = 63 [ RunTime:0.000683s ]
  5. SHOW FULL COLUMNS FROM `set` [ RunTime:0.001262s ]
  6. SELECT * FROM `set` [ RunTime:0.000576s ]
  7. SHOW FULL COLUMNS FROM `article` [ RunTime:0.001403s ]
  8. SELECT * FROM `article` WHERE `id` = 498742 LIMIT 1 [ RunTime:0.002069s ]
  9. UPDATE `article` SET `lasttime` = 1776613697 WHERE `id` = 498742 [ RunTime:0.003794s ]
  10. SELECT * FROM `fenlei` WHERE `id` = 64 LIMIT 1 [ RunTime:0.000578s ]
  11. SELECT * FROM `article` WHERE `id` < 498742 ORDER BY `id` DESC LIMIT 1 [ RunTime:0.004272s ]
  12. SELECT * FROM `article` WHERE `id` > 498742 ORDER BY `id` ASC LIMIT 1 [ RunTime:0.001264s ]
  13. SELECT * FROM `article` WHERE `id` < 498742 ORDER BY `id` DESC LIMIT 10 [ RunTime:0.008664s ]
  14. SELECT * FROM `article` WHERE `id` < 498742 ORDER BY `id` DESC LIMIT 10,10 [ RunTime:0.002175s ]
  15. SELECT * FROM `article` WHERE `id` < 498742 ORDER BY `id` DESC LIMIT 20,10 [ RunTime:0.004035s ]
0.118120s