当前位置:首页>南昌>南昌大学熊勇华老师团队AFM-暗夜中的变色龙:近零背景MOF传感器,一遇硫、氨就“发光变色”

南昌大学熊勇华老师团队AFM-暗夜中的变色龙:近零背景MOF传感器,一遇硫、氨就“发光变色”

  • 2026-05-20 18:49:07
南昌大学熊勇华老师团队AFM-暗夜中的变色龙:近零背景MOF传感器,一遇硫、氨就“发光变色”

点击蓝字 关注我们

📝 文献基本信息

发表日期:2026年01月12日

杂志:Advanced Functional Materials

中文标题:具有低背景的异配体金属有机框架用于多目标的比率发光“开启”传感

原英文标题:Heteroligand Metal-Organic Frameworks With Low Background for Ratiometric Luminescent "Turn on" Sensing of Multiple Targets

原文链接DOI:https://doi.org/10.1002/adfm.202521326

📖 摘要

传统的比率荧光金属有机框架(MOF)传感器受限于不稳定和高背景信号,这会掩盖痕量分析物的响应并阻碍有效的自校准。为解决这一问题,我们设计了异配体 Zr-MOF,其中包含聚集诱导发光(AIE)配体(H₄ETTTC)作为能量/电子供体,以及聚集导致猝灭(ACQ)配体(TCPP)作为能量/电子受体。该结构利用协同的Förster共振能量转移和光诱导电子转移来抑制供体荧光,同时ACQ分子的局部聚集猝灭受体荧光,从而建立起对高保真比率传感至关重要的近零背景发射。关键的是,分析物的结合会激活与浓度相关的多色响应。硫离子通过连续的N–S配位和Zr节点置换,引发四阶段的发射转变——从暗到红、黄、绿。同时,氨气通过TCPP去质子化和H₄ETTTC氢键介导的分子内运动受限,随后通过水解介导的配体释放,触发渐进的色移。该系统实现了卓越的灵敏度,检测限低于传统的单配体MOF(硫离子0.76 μM;氨气0.011 mM),并能够多功能地检测硫离子、氨气、生物胺和脲酶活性。已论证的现场应用包括实时食品腐败监测(-20°C 至 25°C)、工业废水监测和临床脲酶诊断,所有这些都通过稳健的基于ΔE的定量实现。

🔬 研究背景及结果

研究背景:

金属有机框架(MOFs)是由金属节点和有机配体通过配位键自组装形成的多孔晶体材料,具有高孔隙率、大比表面积和化学可调的孔表面,非常适合开发先进传感器。其中,荧光MOF传感器因其高灵敏度、快速响应和易于观察而备受青睐。

技术痛点:然而,大多数荧光MOF传感器采用单通道信号读出,易受仪器漂移、环境波动和样品基质效应的干扰。传统的比率荧光MOF虽然通过自参考机制提高了稳定性,但仍普遍面临背景荧光信号过高的问题,这会掩盖弱信号变化,降低传感器灵敏度,限制其在实际痕量检测中的应用。

本文方法:本研究创新性地提出了一种异配体MOF设计策略。将两种发光特性相反的配体——AIE配体(H₄ETTTC,聚集诱导发光) 和 ACQ配体(TCPP,聚集导致猝灭)——整合到同一个锆基MOF(Zr-ETTTC-TC)骨架中。AIE配体作为电子供体,ACQ配体作为电子受体。在受限的MOF环境中,通过Förster共振能量转移(FRET) 和光诱导电子转移(PET) 的协同作用,有效猝灭了供体的荧光;同时,ACQ配体因聚集而进一步淬灭自身荧光,从而实现了近零背景的初始发射状态。

解决的问题:

  • 显著降低了比率荧光MOF传感器的背景噪声,极大提升了信噪比和检测灵敏度。

  • 利用分析物(如S²⁻、NH₃)与两种配体的不同相互作用(如配位、去质子化、氢键、骨架水解),实现了浓度依赖性的多色荧光“开启”响应(从暗→红→黄→绿),支持可视化的半定量检测。

  • 证明了该传感器平台可适用于多种分析物(硫离子、氨气、生物胺)和多种检测形式(溶液、凝胶、试纸),拓展了应用场景。

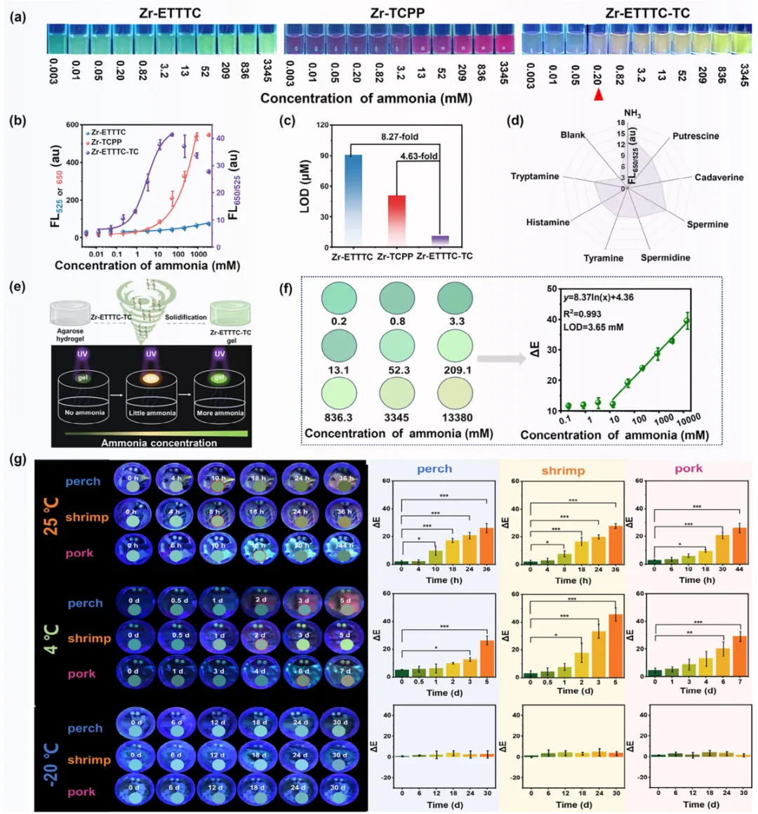
结论与成果:成功合成并表征了异配体MOF(Zr-ETTTC-TC),其背景荧光极低。该传感器对硫离子和氨气的检测限分别低至0.76 μM和0.011 mM,灵敏度显著优于对应的单配体MOF。机制研究表明,其响应源于分析物与TCPP的N-S配位/去质子化、与H₄ETTTC的氢键作用,以及高浓度下MOF骨架水解导致的配体释放和FRET/PET过程终止。基于此开发的凝胶探针成功应用于鱼肉、虾、猪肉在不同温度下的实时新鲜度监测,展示了其在食品安全领域的实用潜力。

📊 核心图表解析

Figure 1: 合成与表征

  • 目的:证明三种MOF(单配体Zr-ETTTC、Zr-TCPP及异配体Zr-ETTTC-TC)的成功合成、形貌、元素组成、晶体结构和化学性质。

  • 内容:

  • a) 三种MOF的结构模型示意图。

  • b) TEM图像及EDS元素分布图:显示三者均为均匀的纳米颗粒,Zr-ETTTC-TC中C、O、Zr、N元素均匀分布,证实TCPP成功引入。

  • c) 流体动力学直径分布:Zr-ETTTC-TC颗粒尺寸最大(约80 nm)。

  • d) Zeta电位:单配体MOF电位相反,异配体MOF呈弱负电。

  • e) PXRD图谱:与模拟谱图匹配良好,证实高结晶度;异配体MOF的峰位略有偏移,表明晶格膨胀。

  • f) FTIR光谱:所有MOF在480 cm⁻¹处出现Zr-O振动峰,羧基C=O峰蓝移,证实配位形成。

  • g) ¹H NMR谱图:Zr-ETTTC-TC的酸消化样品谱图中同时存在两种配体的特征峰,且积分比约为2:1,而物理混合物比例迥异,直接证明了异配体框架的形成,而非简单混合。

Figure 2: 光学性质与内在机制

  • 目的:揭示Zr-ETTTC-TC实现低背景荧光的电子/能量转移机制。

  • 内容:

  • a) H₄ETTTC和TCPP分子的HOMO/LUMO轨道分布:能级匹配,利于电子转移。

  • b) TCPP的吸收光谱与H₄ETTTC的发射光谱:有重叠,满足FRET条件。

  • c, d) 三种MOF的UV-vis吸收和荧光发射光谱(插图为实物图):Zr-ETTTC-TC的荧光强度最弱,背景最低。

  • e) 荧光衰减曲线:Zr-ETTTC-TC中H₄ETTTC的荧光寿命显著缩短,证实存在从H₄ETTTC到TCPP的高效能量/电子转移。

  • f, g) O 1s和N 1s的XPS谱图:Zr-ETTTC-TC中C=O键结合能升高(电子密度降低,H₄ETTTC作为供体),C=N键结合能降低(电子密度升高,TCPP作为受体),证实电子转移。

  • h-k) 飞秒瞬态吸收光谱:Zr-ETTTC-TC在710 nm处的激发态吸收寿命(~55 ps)远短于Zr-ETTTC(~264 ps),进一步证实了超快的光诱导电子转移(PET)是主要的淬灭途径。

Figure 3: 对硫离子的比率传感

  • 目的:展示并比较三种MOF对硫离子的传感性能,突出异配体MOF的优势。

  • 内容:

  • a) 三种MOF随硫离子浓度增加的照片:Zr-ETTTC变绿,Zr-TCPP变红,而Zr-ETTTC-TC呈现出暗→红→黄→绿的连续多色变化,视觉检测限最低。

  • b) 校准曲线:Zr-ETTTC-TC使用比率信号(FL650/FL525),具有更宽的线性范围和更低的检测限。

  • c) 灵敏度对比柱状图:Zr-ETTTC-TC对硫离子的检测限比单配体MOF低1-2个数量级。

  • d) 选择性测试:Zr-ETTTC-TC仅对硫离子有强烈响应。

  • e, f) 多平台应用:在凝胶和纸质基质中,Zr-ETTTC-TC同样展现出浓度依赖的多色荧光增强,证明了其固态传感能力。

Figure 4: 硫离子响应机制探究

  • 目的:深入阐明MOF对硫离子的响应机制。

  • 内容:

  • a, b) 游离配体对硫离子的响应:H₄ETTTC无变化,TCPP荧光显著增强,说明红色增强源于TCPP。

  • c) N 1s XPS:加入硫离子后出现N-S键新峰(400.8 eV)。

  • d) 差分电荷密度图:硫离子向TCPP的N口袋转移电子。

  • e) 电子定域函数图:硫离子加入后,TCPP发光中心的电子密度显著增加。

  • f) XRD:硫离子处理后MOF晶体结构被破坏,变为非晶态。

  • g, h) FTIR和Zr 3d XPS:出现Zr-S键的特征峰,证明硫离子与Zr节点竞争配位。

  • i) 机制示意图:低浓度时,S²⁻与TCPP形成N-S键,增强红光;高浓度时,S²⁻与Zr节点形成Zr-S键,破坏MOF骨架,释放H₄ETTTC配体,恢复绿光,同时FRET/PET过程终止。

Figure 5: 对氨气和生物胺的比率传感

  • 目的:展示该MOF在氨气/生物胺传感及食品新鲜度监测中的应用。

  • 内容:

  • a-c) 类似硫离子实验,展示了三种MOF对氨气的响应照片、校准曲线和灵敏度对比。Zr-ETTTC-TC再次展现出多色变化和最高的灵敏度。

  • d) 对多种生物胺的响应:组胺、尸胺、腐胺均能引起类似的荧光增强。

  • e, f) 基于凝胶的探针用于氨气熏蒸检测:示意图及不同浓度氨气熏蒸后的响应图像和ΔE定量曲线。

  • h) 核心应用展示:使用Zr-ETTTC-TC凝胶探针实时监测鲈鱼、虾、猪肉在不同储存温度(25°C, 4°C, -20°C)下的新鲜度。通过颜色变化和ΔE值,可以直观判断腐败进程。

Figure 6: 氨气响应机制探究

  • 目的:阐明MOF对氨气的响应机制。

  • 内容:

  • a, b) 游离配体对氨气的响应:两者荧光均增强。

  • c, d) 低浓度氨气(1 mM)处理后,MOF形貌和晶体结构基本不变。

  • e) TCPP去质子化示意图:碱性条件下TCPP去质子化,增强红光。

  • f) 可逆性实验:Zr-TCPP在NH₃/HCl蒸汽循环中荧光可逆切换,证实去质子化/质子化机制。

  • g, h) FTIR和O 1s XPS:证实氨气与MOF中羧基形成氢键。

  • i, j) 高浓度氨气(1 M)导致MOF骨架水解坍塌,形貌破坏,XRD呈非晶包。

  • k) 机制示意图:低浓度时,NH₃使TCPP去质子化(增强红光)并与H₄ETTTC形成氢键限制分子运动(略微增强绿光);高浓度时,碱性环境导致骨架水解,配体释放,FRET/PET终止,双色荧光大幅增强。

⚖️ 总结与展望

优势:

  1. 创新设计:首创AIE+ACQ异配体MOF策略,协同利用FRET和PET,实现了近零背景荧光,极大提升了信噪比和灵敏度。

  2. 多色可视化:对硫离子、氨气等分析物产生独特的浓度依赖型多色响应(暗→红→黄→绿),支持无需仪器的半定量视觉判断。

  3. 多功能与多平台:单一传感器可检测多种分析物(阴离子、气体、酶活性),并能在溶液、凝胶、试纸等多种形态下工作。

  4. 实用性强:成功应用于真实食品样本的新鲜度实时监测,展示了巨大的现场快速检测潜力。

局限:

  1. 分析物范围:目前主要针对硫离子和胺类化合物,对其他重要分析物(如重金属、特定毒素)的普适性有待验证。

  2. 机制复杂性:响应机制涉及多步骤(配位、去质子化、氢键、骨架水解),在某些复杂样品基质中可能受到干扰。

  3. 固态器件稳定性:凝胶/试纸等固态器件的长期储存稳定性、可重复使用性以及环境(如湿度)影响需进一步研究。

  4. 定量精度:虽然ΔE值可用于定量,但相比实验室精密仪器,其定量精度和准确性在超痕量检测中可能不足。

下一步方向:

  1. 拓展检测目标库:利用该设计理念,通过更换或修饰配体,开发针对其他污染物(如农药残留、重金属离子、挥发性有机化合物VOCs)的新型传感器。

  2. 器件集成与智能化:将凝胶/试纸探针与便携式读数设备(如智能手机颜色识别APP)或物联网(IoT)节点结合,实现数据自动采集、分析与云端传输。

  3. 提高选择性与抗干扰性:通过后合成修饰或在MOF孔道内引入特异性识别位点,提升在复杂真实样本(如血液、土壤提取液)中的选择性和抗干扰能力。

  4. 探索生物医学应用:利用其良好的生物相容性和细胞内传感潜力,开发用于细胞/组织内活性小分子(如H₂S、NH₃、pH)成像的纳米探针。

💡 本文延伸方向

  1. “嗅觉”电子鼻阵列:将不同配体组合的异配体MOF制成传感器阵列,利用其多色响应模式,结合模式识别算法,用于复杂气味(如疾病呼气诊断、环境异味溯源)的鉴别与分析。

  2. 防伪与信息加密:利用其“暗态”存储和特定化学刺激“显色”的特性,开发高级防伪标签或可重复擦写的信息存储介质。

  3. 自供能传感系统:探索将此类光活性MOF与压电或热电材料结合,构建能利用环境机械能或热能驱动传感过程并产生光信号的自供能检测系统。

  4. 可控药物释放与治疗监测:将药物分子负载于MOF孔道中,利用特定疾病标志物(如肿瘤微环境中的H₂S)触发MOF解体并释放药物,同时伴随荧光“开启”以同步实现治疗与疗效可视化监测。

  5. 极端环境传感:研究该MOF在高温、高湿、强辐射等极端环境下的稳定性,开发用于工业反应过程监控或太空探索的耐用传感器。

 —— END ——

声明:发表/转载本文仅仅是出于传播信息的需要,并不意味着代表本公众号观点或证实其内容的真实性。据此内容作出的任何判断,后果自负。若有侵权,告知必删!

点击蓝字 关注我们

最新文章

随机文章

基本 文件 流程 错误 SQL 调试
  1. 请求信息 : 2026-05-21 19:16:21 HTTP/2.0 GET : https://a.460.net.cn/a/464790.html
  2. 运行时间 : 0.078700s [ 吞吐率:12.71req/s ] 内存消耗:4,383.35kb 文件加载:140
  3. 缓存信息 : 0 reads,0 writes
  4. 会话信息 : SESSION_ID=d98b0f76fb62f7ae86cb4559cee5a01e
  1. /yingpanguazai/ssd/ssd1/www/a.460.net.cn/public/index.php ( 0.79 KB )
  2. /yingpanguazai/ssd/ssd1/www/a.460.net.cn/vendor/autoload.php ( 0.17 KB )
  3. /yingpanguazai/ssd/ssd1/www/a.460.net.cn/vendor/composer/autoload_real.php ( 2.49 KB )
  4. /yingpanguazai/ssd/ssd1/www/a.460.net.cn/vendor/composer/platform_check.php ( 0.90 KB )
  5. /yingpanguazai/ssd/ssd1/www/a.460.net.cn/vendor/composer/ClassLoader.php ( 14.03 KB )
  6. /yingpanguazai/ssd/ssd1/www/a.460.net.cn/vendor/composer/autoload_static.php ( 4.90 KB )
  7. /yingpanguazai/ssd/ssd1/www/a.460.net.cn/vendor/topthink/think-helper/src/helper.php ( 8.34 KB )
  8. /yingpanguazai/ssd/ssd1/www/a.460.net.cn/vendor/topthink/think-validate/src/helper.php ( 2.19 KB )
  9. /yingpanguazai/ssd/ssd1/www/a.460.net.cn/vendor/topthink/think-orm/src/helper.php ( 1.47 KB )
  10. /yingpanguazai/ssd/ssd1/www/a.460.net.cn/vendor/topthink/think-orm/stubs/load_stubs.php ( 0.16 KB )
  11. /yingpanguazai/ssd/ssd1/www/a.460.net.cn/vendor/topthink/framework/src/think/Exception.php ( 1.69 KB )
  12. /yingpanguazai/ssd/ssd1/www/a.460.net.cn/vendor/topthink/think-container/src/Facade.php ( 2.71 KB )
  13. /yingpanguazai/ssd/ssd1/www/a.460.net.cn/vendor/symfony/deprecation-contracts/function.php ( 0.99 KB )
  14. /yingpanguazai/ssd/ssd1/www/a.460.net.cn/vendor/symfony/polyfill-mbstring/bootstrap.php ( 8.26 KB )
  15. /yingpanguazai/ssd/ssd1/www/a.460.net.cn/vendor/symfony/polyfill-mbstring/bootstrap80.php ( 9.78 KB )
  16. /yingpanguazai/ssd/ssd1/www/a.460.net.cn/vendor/symfony/var-dumper/Resources/functions/dump.php ( 1.49 KB )
  17. /yingpanguazai/ssd/ssd1/www/a.460.net.cn/vendor/topthink/think-dumper/src/helper.php ( 0.18 KB )
  18. /yingpanguazai/ssd/ssd1/www/a.460.net.cn/vendor/symfony/var-dumper/VarDumper.php ( 4.30 KB )
  19. /yingpanguazai/ssd/ssd1/www/a.460.net.cn/vendor/topthink/framework/src/think/App.php ( 15.30 KB )
  20. /yingpanguazai/ssd/ssd1/www/a.460.net.cn/vendor/topthink/think-container/src/Container.php ( 15.76 KB )
  21. /yingpanguazai/ssd/ssd1/www/a.460.net.cn/vendor/psr/container/src/ContainerInterface.php ( 1.02 KB )
  22. /yingpanguazai/ssd/ssd1/www/a.460.net.cn/app/provider.php ( 0.19 KB )
  23. /yingpanguazai/ssd/ssd1/www/a.460.net.cn/vendor/topthink/framework/src/think/Http.php ( 6.04 KB )
  24. /yingpanguazai/ssd/ssd1/www/a.460.net.cn/vendor/topthink/think-helper/src/helper/Str.php ( 7.29 KB )
  25. /yingpanguazai/ssd/ssd1/www/a.460.net.cn/vendor/topthink/framework/src/think/Env.php ( 4.68 KB )
  26. /yingpanguazai/ssd/ssd1/www/a.460.net.cn/app/common.php ( 0.03 KB )
  27. /yingpanguazai/ssd/ssd1/www/a.460.net.cn/vendor/topthink/framework/src/helper.php ( 18.78 KB )
  28. /yingpanguazai/ssd/ssd1/www/a.460.net.cn/vendor/topthink/framework/src/think/Config.php ( 5.54 KB )
  29. /yingpanguazai/ssd/ssd1/www/a.460.net.cn/config/app.php ( 0.95 KB )
  30. /yingpanguazai/ssd/ssd1/www/a.460.net.cn/config/cache.php ( 0.78 KB )
  31. /yingpanguazai/ssd/ssd1/www/a.460.net.cn/config/console.php ( 0.23 KB )
  32. /yingpanguazai/ssd/ssd1/www/a.460.net.cn/config/cookie.php ( 0.56 KB )
  33. /yingpanguazai/ssd/ssd1/www/a.460.net.cn/config/database.php ( 2.48 KB )
  34. /yingpanguazai/ssd/ssd1/www/a.460.net.cn/vendor/topthink/framework/src/think/facade/Env.php ( 1.67 KB )
  35. /yingpanguazai/ssd/ssd1/www/a.460.net.cn/config/filesystem.php ( 0.61 KB )
  36. /yingpanguazai/ssd/ssd1/www/a.460.net.cn/config/lang.php ( 0.91 KB )
  37. /yingpanguazai/ssd/ssd1/www/a.460.net.cn/config/log.php ( 1.35 KB )
  38. /yingpanguazai/ssd/ssd1/www/a.460.net.cn/config/middleware.php ( 0.19 KB )
  39. /yingpanguazai/ssd/ssd1/www/a.460.net.cn/config/route.php ( 1.89 KB )
  40. /yingpanguazai/ssd/ssd1/www/a.460.net.cn/config/session.php ( 0.57 KB )
  41. /yingpanguazai/ssd/ssd1/www/a.460.net.cn/config/trace.php ( 0.34 KB )
  42. /yingpanguazai/ssd/ssd1/www/a.460.net.cn/config/view.php ( 0.82 KB )
  43. /yingpanguazai/ssd/ssd1/www/a.460.net.cn/app/event.php ( 0.25 KB )
  44. /yingpanguazai/ssd/ssd1/www/a.460.net.cn/vendor/topthink/framework/src/think/Event.php ( 7.67 KB )
  45. /yingpanguazai/ssd/ssd1/www/a.460.net.cn/app/service.php ( 0.13 KB )
  46. /yingpanguazai/ssd/ssd1/www/a.460.net.cn/app/AppService.php ( 0.26 KB )
  47. /yingpanguazai/ssd/ssd1/www/a.460.net.cn/vendor/topthink/framework/src/think/Service.php ( 1.64 KB )
  48. /yingpanguazai/ssd/ssd1/www/a.460.net.cn/vendor/topthink/framework/src/think/Lang.php ( 7.35 KB )
  49. /yingpanguazai/ssd/ssd1/www/a.460.net.cn/vendor/topthink/framework/src/lang/zh-cn.php ( 13.70 KB )
  50. /yingpanguazai/ssd/ssd1/www/a.460.net.cn/vendor/topthink/framework/src/think/initializer/Error.php ( 3.31 KB )
  51. /yingpanguazai/ssd/ssd1/www/a.460.net.cn/vendor/topthink/framework/src/think/initializer/RegisterService.php ( 1.33 KB )
  52. /yingpanguazai/ssd/ssd1/www/a.460.net.cn/vendor/services.php ( 0.14 KB )
  53. /yingpanguazai/ssd/ssd1/www/a.460.net.cn/vendor/topthink/framework/src/think/service/PaginatorService.php ( 1.52 KB )
  54. /yingpanguazai/ssd/ssd1/www/a.460.net.cn/vendor/topthink/framework/src/think/service/ValidateService.php ( 0.99 KB )
  55. /yingpanguazai/ssd/ssd1/www/a.460.net.cn/vendor/topthink/framework/src/think/service/ModelService.php ( 2.04 KB )
  56. /yingpanguazai/ssd/ssd1/www/a.460.net.cn/vendor/topthink/think-trace/src/Service.php ( 0.77 KB )
  57. /yingpanguazai/ssd/ssd1/www/a.460.net.cn/vendor/topthink/framework/src/think/Middleware.php ( 6.72 KB )
  58. /yingpanguazai/ssd/ssd1/www/a.460.net.cn/vendor/topthink/framework/src/think/initializer/BootService.php ( 0.77 KB )
  59. /yingpanguazai/ssd/ssd1/www/a.460.net.cn/vendor/topthink/think-orm/src/Paginator.php ( 11.86 KB )
  60. /yingpanguazai/ssd/ssd1/www/a.460.net.cn/vendor/topthink/think-validate/src/Validate.php ( 63.20 KB )
  61. /yingpanguazai/ssd/ssd1/www/a.460.net.cn/vendor/topthink/think-orm/src/Model.php ( 23.55 KB )
  62. /yingpanguazai/ssd/ssd1/www/a.460.net.cn/vendor/topthink/think-orm/src/model/concern/Attribute.php ( 21.05 KB )
  63. /yingpanguazai/ssd/ssd1/www/a.460.net.cn/vendor/topthink/think-orm/src/model/concern/AutoWriteData.php ( 4.21 KB )
  64. /yingpanguazai/ssd/ssd1/www/a.460.net.cn/vendor/topthink/think-orm/src/model/concern/Conversion.php ( 6.44 KB )
  65. /yingpanguazai/ssd/ssd1/www/a.460.net.cn/vendor/topthink/think-orm/src/model/concern/DbConnect.php ( 5.16 KB )
  66. /yingpanguazai/ssd/ssd1/www/a.460.net.cn/vendor/topthink/think-orm/src/model/concern/ModelEvent.php ( 2.33 KB )
  67. /yingpanguazai/ssd/ssd1/www/a.460.net.cn/vendor/topthink/think-orm/src/model/concern/RelationShip.php ( 28.29 KB )
  68. /yingpanguazai/ssd/ssd1/www/a.460.net.cn/vendor/topthink/think-helper/src/contract/Arrayable.php ( 0.09 KB )
  69. /yingpanguazai/ssd/ssd1/www/a.460.net.cn/vendor/topthink/think-helper/src/contract/Jsonable.php ( 0.13 KB )
  70. /yingpanguazai/ssd/ssd1/www/a.460.net.cn/vendor/topthink/think-orm/src/model/contract/Modelable.php ( 0.09 KB )
  71. /yingpanguazai/ssd/ssd1/www/a.460.net.cn/vendor/topthink/framework/src/think/Db.php ( 2.88 KB )
  72. /yingpanguazai/ssd/ssd1/www/a.460.net.cn/vendor/topthink/think-orm/src/DbManager.php ( 8.52 KB )
  73. /yingpanguazai/ssd/ssd1/www/a.460.net.cn/vendor/topthink/framework/src/think/Log.php ( 6.28 KB )
  74. /yingpanguazai/ssd/ssd1/www/a.460.net.cn/vendor/topthink/framework/src/think/Manager.php ( 3.92 KB )
  75. /yingpanguazai/ssd/ssd1/www/a.460.net.cn/vendor/psr/log/src/LoggerTrait.php ( 2.69 KB )
  76. /yingpanguazai/ssd/ssd1/www/a.460.net.cn/vendor/psr/log/src/LoggerInterface.php ( 2.71 KB )
  77. /yingpanguazai/ssd/ssd1/www/a.460.net.cn/vendor/topthink/framework/src/think/Cache.php ( 4.92 KB )
  78. /yingpanguazai/ssd/ssd1/www/a.460.net.cn/vendor/psr/simple-cache/src/CacheInterface.php ( 4.71 KB )
  79. /yingpanguazai/ssd/ssd1/www/a.460.net.cn/vendor/topthink/think-helper/src/helper/Arr.php ( 16.63 KB )
  80. /yingpanguazai/ssd/ssd1/www/a.460.net.cn/vendor/topthink/framework/src/think/cache/driver/File.php ( 7.84 KB )
  81. /yingpanguazai/ssd/ssd1/www/a.460.net.cn/vendor/topthink/framework/src/think/cache/Driver.php ( 9.03 KB )
  82. /yingpanguazai/ssd/ssd1/www/a.460.net.cn/vendor/topthink/framework/src/think/contract/CacheHandlerInterface.php ( 1.99 KB )
  83. /yingpanguazai/ssd/ssd1/www/a.460.net.cn/app/Request.php ( 0.09 KB )
  84. /yingpanguazai/ssd/ssd1/www/a.460.net.cn/vendor/topthink/framework/src/think/Request.php ( 55.78 KB )
  85. /yingpanguazai/ssd/ssd1/www/a.460.net.cn/app/middleware.php ( 0.25 KB )
  86. /yingpanguazai/ssd/ssd1/www/a.460.net.cn/vendor/topthink/framework/src/think/Pipeline.php ( 2.61 KB )
  87. /yingpanguazai/ssd/ssd1/www/a.460.net.cn/vendor/topthink/think-trace/src/TraceDebug.php ( 3.40 KB )
  88. /yingpanguazai/ssd/ssd1/www/a.460.net.cn/vendor/topthink/framework/src/think/middleware/SessionInit.php ( 1.94 KB )
  89. /yingpanguazai/ssd/ssd1/www/a.460.net.cn/vendor/topthink/framework/src/think/Session.php ( 1.80 KB )
  90. /yingpanguazai/ssd/ssd1/www/a.460.net.cn/vendor/topthink/framework/src/think/session/driver/File.php ( 6.27 KB )
  91. /yingpanguazai/ssd/ssd1/www/a.460.net.cn/vendor/topthink/framework/src/think/contract/SessionHandlerInterface.php ( 0.87 KB )
  92. /yingpanguazai/ssd/ssd1/www/a.460.net.cn/vendor/topthink/framework/src/think/session/Store.php ( 7.12 KB )
  93. /yingpanguazai/ssd/ssd1/www/a.460.net.cn/vendor/topthink/framework/src/think/Route.php ( 23.73 KB )
  94. /yingpanguazai/ssd/ssd1/www/a.460.net.cn/vendor/topthink/framework/src/think/route/RuleName.php ( 5.75 KB )
  95. /yingpanguazai/ssd/ssd1/www/a.460.net.cn/vendor/topthink/framework/src/think/route/Domain.php ( 2.53 KB )
  96. /yingpanguazai/ssd/ssd1/www/a.460.net.cn/vendor/topthink/framework/src/think/route/RuleGroup.php ( 22.43 KB )
  97. /yingpanguazai/ssd/ssd1/www/a.460.net.cn/vendor/topthink/framework/src/think/route/Rule.php ( 26.95 KB )
  98. /yingpanguazai/ssd/ssd1/www/a.460.net.cn/vendor/topthink/framework/src/think/route/RuleItem.php ( 9.78 KB )
  99. /yingpanguazai/ssd/ssd1/www/a.460.net.cn/route/app.php ( 1.72 KB )
  100. /yingpanguazai/ssd/ssd1/www/a.460.net.cn/vendor/topthink/framework/src/think/facade/Route.php ( 4.70 KB )
  101. /yingpanguazai/ssd/ssd1/www/a.460.net.cn/vendor/topthink/framework/src/think/route/dispatch/Controller.php ( 4.74 KB )
  102. /yingpanguazai/ssd/ssd1/www/a.460.net.cn/vendor/topthink/framework/src/think/route/Dispatch.php ( 10.44 KB )
  103. /yingpanguazai/ssd/ssd1/www/a.460.net.cn/app/controller/Index.php ( 4.81 KB )
  104. /yingpanguazai/ssd/ssd1/www/a.460.net.cn/app/BaseController.php ( 2.05 KB )
  105. /yingpanguazai/ssd/ssd1/www/a.460.net.cn/vendor/topthink/think-orm/src/facade/Db.php ( 0.93 KB )
  106. /yingpanguazai/ssd/ssd1/www/a.460.net.cn/vendor/topthink/think-orm/src/db/connector/Mysql.php ( 5.44 KB )
  107. /yingpanguazai/ssd/ssd1/www/a.460.net.cn/vendor/topthink/think-orm/src/db/PDOConnection.php ( 52.47 KB )
  108. /yingpanguazai/ssd/ssd1/www/a.460.net.cn/vendor/topthink/think-orm/src/db/Connection.php ( 8.39 KB )
  109. /yingpanguazai/ssd/ssd1/www/a.460.net.cn/vendor/topthink/think-orm/src/db/ConnectionInterface.php ( 4.57 KB )
  110. /yingpanguazai/ssd/ssd1/www/a.460.net.cn/vendor/topthink/think-orm/src/db/builder/Mysql.php ( 16.58 KB )
  111. /yingpanguazai/ssd/ssd1/www/a.460.net.cn/vendor/topthink/think-orm/src/db/Builder.php ( 24.06 KB )
  112. /yingpanguazai/ssd/ssd1/www/a.460.net.cn/vendor/topthink/think-orm/src/db/BaseBuilder.php ( 27.50 KB )
  113. /yingpanguazai/ssd/ssd1/www/a.460.net.cn/vendor/topthink/think-orm/src/db/Query.php ( 15.71 KB )
  114. /yingpanguazai/ssd/ssd1/www/a.460.net.cn/vendor/topthink/think-orm/src/db/BaseQuery.php ( 45.13 KB )
  115. /yingpanguazai/ssd/ssd1/www/a.460.net.cn/vendor/topthink/think-orm/src/db/concern/TimeFieldQuery.php ( 7.43 KB )
  116. /yingpanguazai/ssd/ssd1/www/a.460.net.cn/vendor/topthink/think-orm/src/db/concern/AggregateQuery.php ( 3.26 KB )
  117. /yingpanguazai/ssd/ssd1/www/a.460.net.cn/vendor/topthink/think-orm/src/db/concern/ModelRelationQuery.php ( 20.07 KB )
  118. /yingpanguazai/ssd/ssd1/www/a.460.net.cn/vendor/topthink/think-orm/src/db/concern/ParamsBind.php ( 3.66 KB )
  119. /yingpanguazai/ssd/ssd1/www/a.460.net.cn/vendor/topthink/think-orm/src/db/concern/ResultOperation.php ( 7.01 KB )
  120. /yingpanguazai/ssd/ssd1/www/a.460.net.cn/vendor/topthink/think-orm/src/db/concern/WhereQuery.php ( 19.37 KB )
  121. /yingpanguazai/ssd/ssd1/www/a.460.net.cn/vendor/topthink/think-orm/src/db/concern/JoinAndViewQuery.php ( 7.11 KB )
  122. /yingpanguazai/ssd/ssd1/www/a.460.net.cn/vendor/topthink/think-orm/src/db/concern/TableFieldInfo.php ( 2.63 KB )
  123. /yingpanguazai/ssd/ssd1/www/a.460.net.cn/vendor/topthink/think-orm/src/db/concern/Transaction.php ( 2.77 KB )
  124. /yingpanguazai/ssd/ssd1/www/a.460.net.cn/vendor/topthink/framework/src/think/log/driver/File.php ( 5.96 KB )
  125. /yingpanguazai/ssd/ssd1/www/a.460.net.cn/vendor/topthink/framework/src/think/contract/LogHandlerInterface.php ( 0.86 KB )
  126. /yingpanguazai/ssd/ssd1/www/a.460.net.cn/vendor/topthink/framework/src/think/log/Channel.php ( 3.89 KB )
  127. /yingpanguazai/ssd/ssd1/www/a.460.net.cn/vendor/topthink/framework/src/think/event/LogRecord.php ( 1.02 KB )
  128. /yingpanguazai/ssd/ssd1/www/a.460.net.cn/vendor/topthink/think-helper/src/Collection.php ( 16.47 KB )
  129. /yingpanguazai/ssd/ssd1/www/a.460.net.cn/vendor/topthink/framework/src/think/facade/View.php ( 1.70 KB )
  130. /yingpanguazai/ssd/ssd1/www/a.460.net.cn/vendor/topthink/framework/src/think/View.php ( 4.39 KB )
  131. /yingpanguazai/ssd/ssd1/www/a.460.net.cn/vendor/topthink/framework/src/think/Response.php ( 8.81 KB )
  132. /yingpanguazai/ssd/ssd1/www/a.460.net.cn/vendor/topthink/framework/src/think/response/View.php ( 3.29 KB )
  133. /yingpanguazai/ssd/ssd1/www/a.460.net.cn/vendor/topthink/framework/src/think/Cookie.php ( 6.06 KB )
  134. /yingpanguazai/ssd/ssd1/www/a.460.net.cn/vendor/topthink/think-view/src/Think.php ( 8.38 KB )
  135. /yingpanguazai/ssd/ssd1/www/a.460.net.cn/vendor/topthink/framework/src/think/contract/TemplateHandlerInterface.php ( 1.60 KB )
  136. /yingpanguazai/ssd/ssd1/www/a.460.net.cn/vendor/topthink/think-template/src/Template.php ( 46.61 KB )
  137. /yingpanguazai/ssd/ssd1/www/a.460.net.cn/vendor/topthink/think-template/src/template/driver/File.php ( 2.41 KB )
  138. /yingpanguazai/ssd/ssd1/www/a.460.net.cn/vendor/topthink/think-template/src/template/contract/DriverInterface.php ( 0.86 KB )
  139. /yingpanguazai/ssd/ssd1/www/a.460.net.cn/runtime/temp/80ec142d437acc197a4b556a08c383fc.php ( 11.98 KB )
  140. /yingpanguazai/ssd/ssd1/www/a.460.net.cn/vendor/topthink/think-trace/src/Html.php ( 4.42 KB )
  1. CONNECT:[ UseTime:0.000587s ] mysql:host=127.0.0.1;port=3306;dbname=aa460;charset=utf8mb4
  2. SHOW FULL COLUMNS FROM `fenlei` [ RunTime:0.000557s ]
  3. SELECT * FROM `fenlei` WHERE `fid` = 0 [ RunTime:0.000241s ]
  4. SELECT * FROM `fenlei` WHERE `fid` = 63 [ RunTime:0.000260s ]
  5. SHOW FULL COLUMNS FROM `set` [ RunTime:0.000489s ]
  6. SELECT * FROM `set` [ RunTime:0.000191s ]
  7. SHOW FULL COLUMNS FROM `article` [ RunTime:0.000523s ]
  8. SELECT * FROM `article` WHERE `id` = 464790 LIMIT 1 [ RunTime:0.000792s ]
  9. UPDATE `article` SET `lasttime` = 1779362181 WHERE `id` = 464790 [ RunTime:0.000496s ]
  10. SELECT * FROM `fenlei` WHERE `id` = 64 LIMIT 1 [ RunTime:0.000255s ]
  11. SELECT * FROM `article` WHERE `id` < 464790 ORDER BY `id` DESC LIMIT 1 [ RunTime:0.000553s ]
  12. SELECT * FROM `article` WHERE `id` > 464790 ORDER BY `id` ASC LIMIT 1 [ RunTime:0.000468s ]
  13. SELECT * FROM `article` WHERE `id` < 464790 ORDER BY `id` DESC LIMIT 10 [ RunTime:0.000717s ]
  14. SELECT * FROM `article` WHERE `id` < 464790 ORDER BY `id` DESC LIMIT 10,10 [ RunTime:0.004942s ]
  15. SELECT * FROM `article` WHERE `id` < 464790 ORDER BY `id` DESC LIMIT 20,10 [ RunTime:0.001341s ]
0.080892s