
前言
恶病质肌肉萎缩无药可解?生信 + 多模型带你突破困境!南昌大学联合中科院团队,通过 RNA-seq 深度解析三类恶病质模型,精准锁定 TLR4 通路为共同核心靶点!蛇源肽 OH-CATH30 强势出击,靶向抑制 TLR4 通路,逆转炎症风暴与蛋白降解,体外拯救肌管萎缩,体内改善体重、握力与肌肉损伤。生信赋能靶点发现,实验验证广谱疗效,为 sepsis、癌症、化疗相关恶病质提供一站式解决方案,开启恶病质治疗新革命!
在学习优秀科研成果的同时,也要专注自己的课题。科研路上要是遇到难题都可以来咨询~我们团队能提供思路设计、生信分析、课题设计和标书评估等服务,助力你的科研之路!
文献解读

英文标题:Single-cell transcriptional profiling revealed the protective effects of Buddleoside in sepsis-associated acute liver injury
中文标题:单细胞转录分析揭示了布德利苷在败血症相关急性肝损伤中的保护作用
发表时间:2026.1
影响因子:5.9/Q2
发表期刊:Frontiers in Immunology
研究背景
脓毒症相关急性肝损伤(SALI)由免疫紊乱引发,死亡率高且缺乏特效治疗。 Buddleoside(Bud,蒙花苷)具抗炎、抗氧化活性,对肝脏疾病有保护作用,但在 SALI 中的免疫调控机制尚不明确,需通过单细胞层面解析其作用靶点。
研究方法
构建盲肠结扎穿孔(CLP)诱导的 SALI 小鼠模型,给予不同剂量 Bud 或阳性药水飞蓟素干预;通过血清生化检测、HE 染色评估肝损伤程度;采用 scRNA-seq 分析肝组织单细胞转录组特征,结合免疫荧光验证细胞定位;利用 GSVA 计算炎症和细胞因子评分,通过 CellChat 分析细胞间通讯网络,借助 Monocle 2 进行细胞分化轨迹分析。
研究结果
1.Bud 显著缓解 SALI 小鼠肝损伤
CLP 模型小鼠血清 ALT、AST 水平显著升高,肝组织出现小叶结构紊乱、肝细胞变性及大量炎症浸润。Bud 以剂量依赖方式降低转氨酶水平,高剂量组 ALT 较模型组下降超 50%;同时改善肝组织病理形态,减少炎症细胞浸润,效果与水飞蓟素相当,证实 Bud 对 SALI 具明确保护作用。

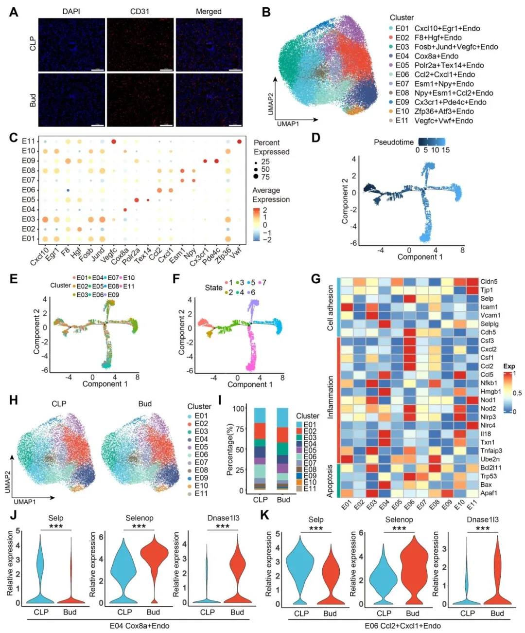
2.scRNA-seq 揭示 Bud 调控肝组织关键细胞亚群
单细胞测序鉴定出 15 类肝组织细胞,包括内皮细胞(ECs)、中性粒细胞、巨噬细胞等。Bud 处理后,ECs、巨噬细胞和中性粒细胞比例发生显著改变,其中促炎亚群减少,提示 Bud 通过重塑这些关键细胞亚群功能发挥作用,为后续机制研究锁定核心靶点。

3.Bud 抑制内皮细胞活化并调节功能表型
scRNA-seq 将 ECs 分为 11 个亚群,Bud 显著降低促炎型 Cox8a+Endo 和 Ccl2+Cxcl1+Endo 亚群比例。机制上,Bud 下调 ECs 中促炎黏附分子 Selp 表达,同时上调抗氧化的 Selenop 和降解中性粒细胞胞外陷阱(NETs)的 Dnase1l3,抑制白细胞招募和氧化应激,维持肝窦内皮屏障完整性。

中性粒细胞被分为 7 个亚群,其中 Ccl4+Cxcl1+Neu 亚群炎症评分最高,富集于中性粒细胞脱颗粒、细胞因子信号等通路。Bud 处理后,该亚群炎症评分显著降低,S100a9、Ngp 等促炎基因表达下调,减少中性粒细胞介导的肝组织损伤。

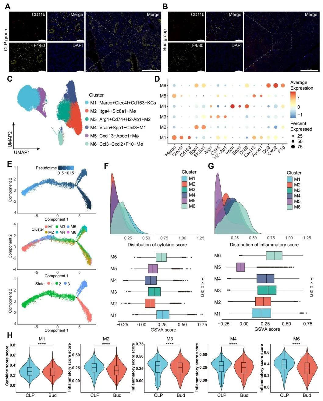
5.Bud 调控巨噬细胞亚群异质性以减轻炎症
巨噬细胞被划分为 6 个亚群,包括肝驻留库普弗细胞(KCs)和促炎型亚群。Bud 可降低 KCs 的细胞因子评分,同时下调 Itga4+Sic8a1+Mo、Vcan+Spp1+Chil3+Mo 等亚群的炎症评分,抑制促炎因子分泌,缓解肝脏炎症反应。
6.Bud 阻断 ECs 与中性粒细胞间 CXCL2-CXCR2 信号通讯
CellChat 分析显示,Bud 处理后肝组织细胞间通讯网络改变, chemokine 相关通路信息流减少。其中,ECs 与中性粒细胞间的 CXCL2-CXCR2 信号轴显著下调,该通路是中性粒细胞招募的关键,其阻断可减少中性粒细胞浸润及后续炎症放大。

文章小结
该研究通过 scRNA-seq 揭示了 SALI 肝组织的细胞异质性,证实 Bud 通过多靶点调控发挥保护作用:抑制 ECs 活化、下调 Ccl4+Cxcl1 + 中性粒细胞促炎表型、降低巨噬细胞炎症活性,同时阻断 CXCL2-CXCR2 细胞通讯。为 SALI 提供了天然产物基治疗策略,明确了 Bud 的免疫调控机制。
手把手教你掌握发sci技术-别观望了,快来报名!!!
📈 真实科研路径:
从「方案设计→数据获取→清洗质控→结果解读」完整闭环,拒绝碎片化知识🎯 专属学习保障:
配备「一对一导师制」全程答疑,包教包会,确保独立完成分析项目💎 适合人群:急需生信技能提升的医学科研人员计划用数据分析发文的临床医生面临技术瓶颈的硕博研究生✨ 现在报名享:赠送高分文章复现代码包获赠TCGA/GEO等数据库标准处理流程前20名加赠「SCI论文图表美化模板库」


往期精选
11.2/Q1,中南大学重磅突破!多组学横扫 TCGA/CGGA 等 6 大数据库,cilengitide 靶向治疗迎新希望!
9.7/Q1,纯生信炸场!NHANES + 网毒 + 113 种机器学习,PCPs 混合暴露致骨关节炎,换疾病直接抄作业!
房颤防治迎来突破!跨人群基因 + 蛋白研究锁定 525 个致病位点,还找到 28 个潜在药靶
阿尔茨海默病研究新突破!锁定 3 个核心蛋白,揭露氧化应激 + 自噬的 “致病密码”,还靠 MR 证实因果!
猜你想看

END
