
前言
恶病质肌肉萎缩无药可解?生信 + 多模型带你突破困境!南昌大学联合中科院团队,通过 RNA-seq 深度解析三类恶病质模型,精准锁定 TLR4 通路为共同核心靶点!蛇源肽 OH-CATH30 强势出击,靶向抑制 TLR4 通路,逆转炎症风暴与蛋白降解,体外拯救肌管萎缩,体内改善体重、握力与肌肉损伤。生信赋能靶点发现,实验验证广谱疗效,为 sepsis、癌症、化疗相关恶病质提供一站式解决方案,开启恶病质治疗新革命!
在学习优秀科研成果的同时,也要专注自己的课题。科研路上要是遇到难题都可以来咨询~我们团队能提供思路设计、生信分析、课题设计和标书评估等服务,助力你的科研之路!
文献解读

英文标题:Peptide OH-CATH30 Mitigates Cachexia-Induced Muscle Atrophy via Modulation of TLR4-Associated Inflammation
中文标题:肽OH-CATH30通过调节TLR4相关炎症,减轻恶病质引起的肌肉萎缩
发表时间:2026.2
影响因子:9.1/Q1
发表期刊:Journal of Cachexia, Sarcopenia and Muscle
研究背景
恶病质是脓毒症、癌症、化疗等慢性疾病引发的严重综合征,核心表现为肌肉萎缩与体重下降,治疗手段匮乏。不同病因恶病质的共同机制不明,TLR4 通路在多种恶病质模型中上调,蛇源肽 OH-CATH30 可抑制 TLR4,其对恶病质肌肉萎缩的干预潜力亟待探究。
研究方法
构建 LPS 诱导败血症、4T1 肿瘤诱导癌症、顺铂诱导化疗相关恶病质小鼠模型,结合 C2C12 肌管体外模型(TNF-α、4T1 上清、顺铂诱导);通过 RNA-seq、qPCR、ELISA、Western blot 解析通路机制;采用 H&E 染色、握力测试、肌肉重量检测评估 OH-CATH30 干预效果;借助 TLR4 抑制剂 TAK-242 验证通路特异性。
研究结果
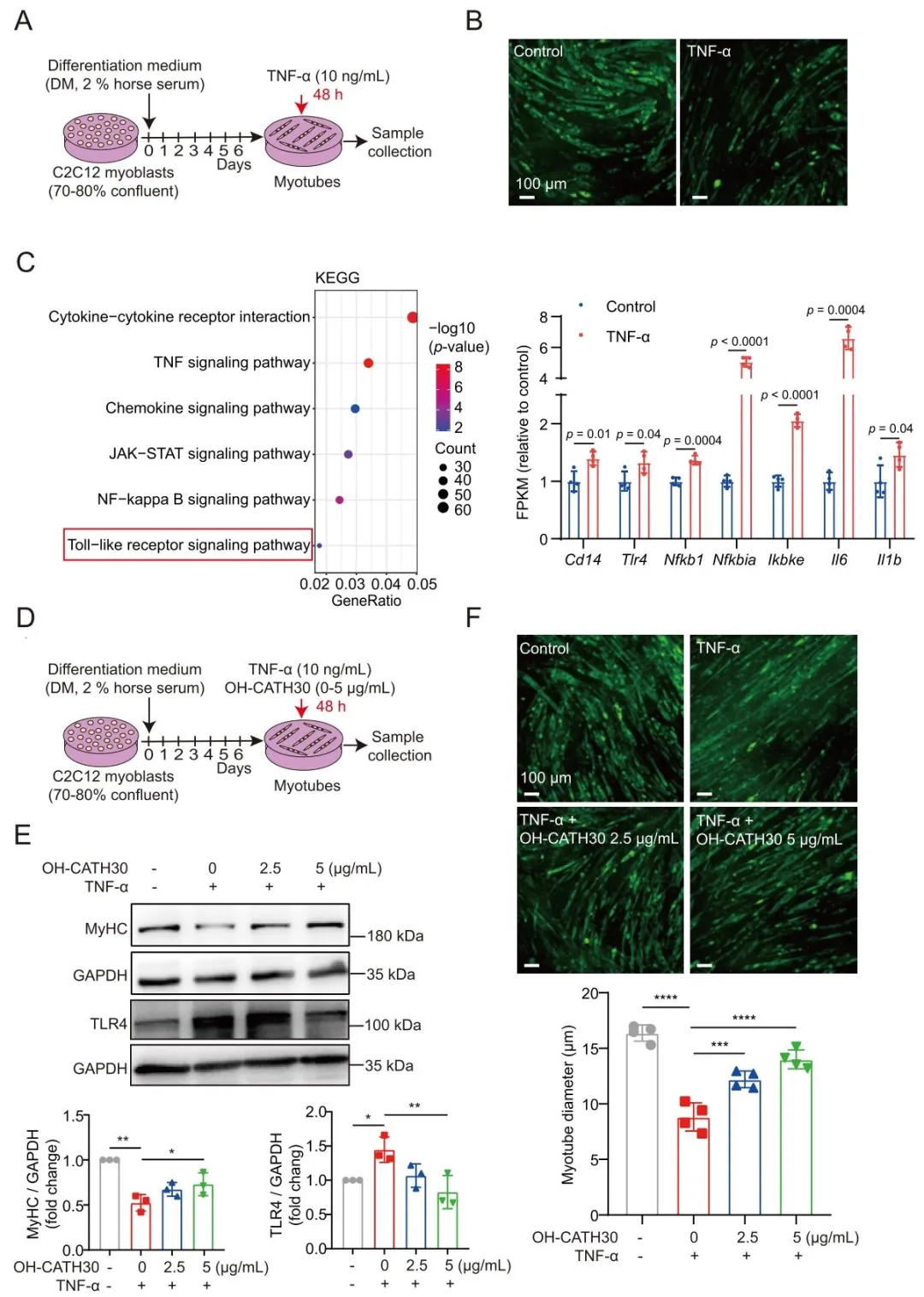
1.多类恶病质模型均富集炎症与蛋白降解通路,TLR4 通路核心上调
转录组分析显示,三种恶病质模型的骨骼肌中,NF-κB、细胞因子受体相互作用等炎症通路,以及蛋白酶体、自噬 - 溶酶体等蛋白降解通路显著富集。ssGSEA 和 qPCR 证实,TLR4 及下游 Cd14、Irak4 等基因在模型中均显著上调,提示 TLR4 是恶病质肌肉萎缩的共同关键介质。

2.OH-CATH30 体外逆转肌管萎缩,靶向抑制 TLR4
TNF-α、4T1 上清或顺铂诱导 C2C12 肌管萎缩后,OH-CATH30 呈剂量依赖性增加 MyHC 蛋白水平、增大肌管直径;Western blot 显示其下调 TLR4 表达,证实其通过抑制 TLR4 阻断肌管萎缩,与体外模型结果一致。

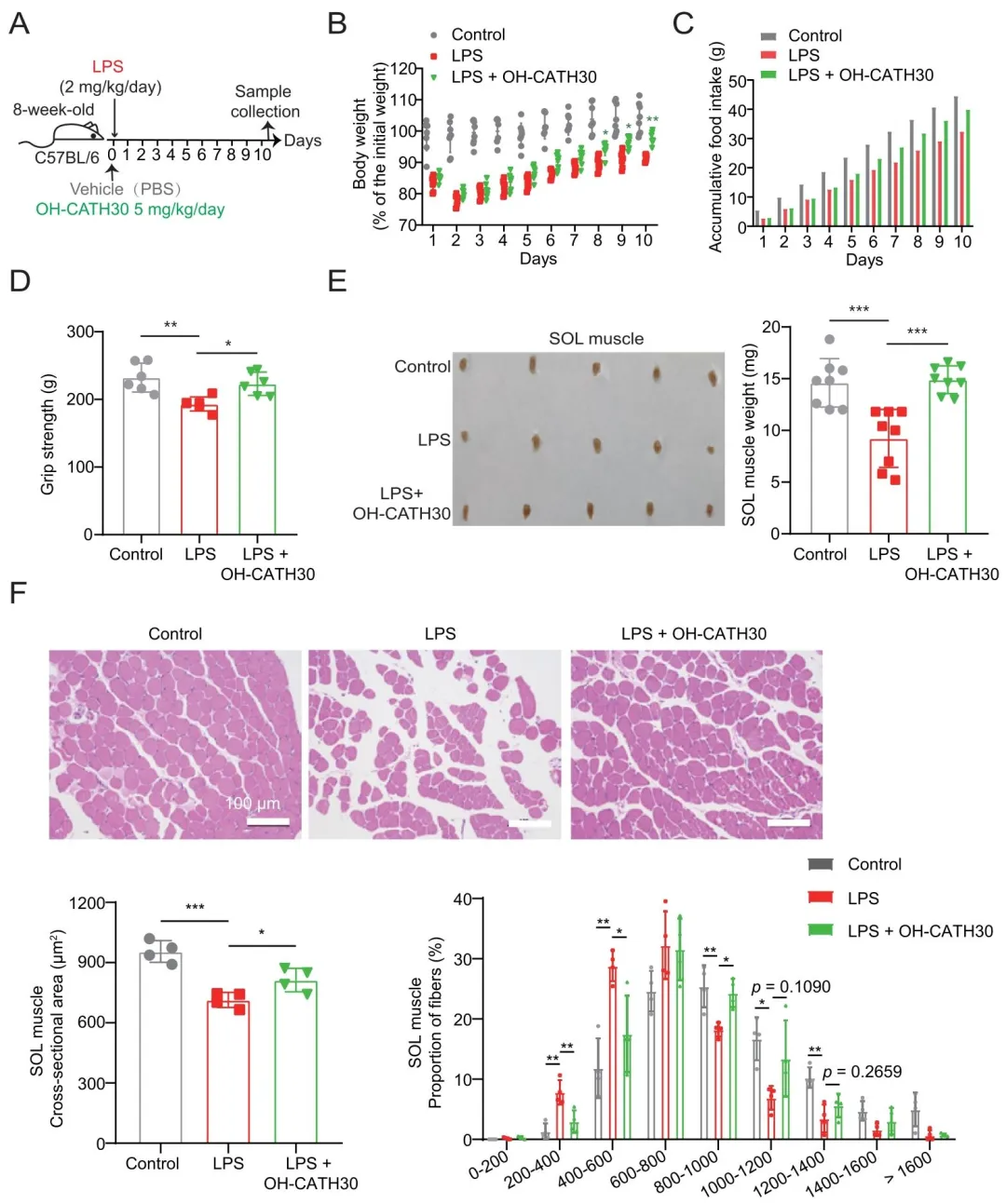
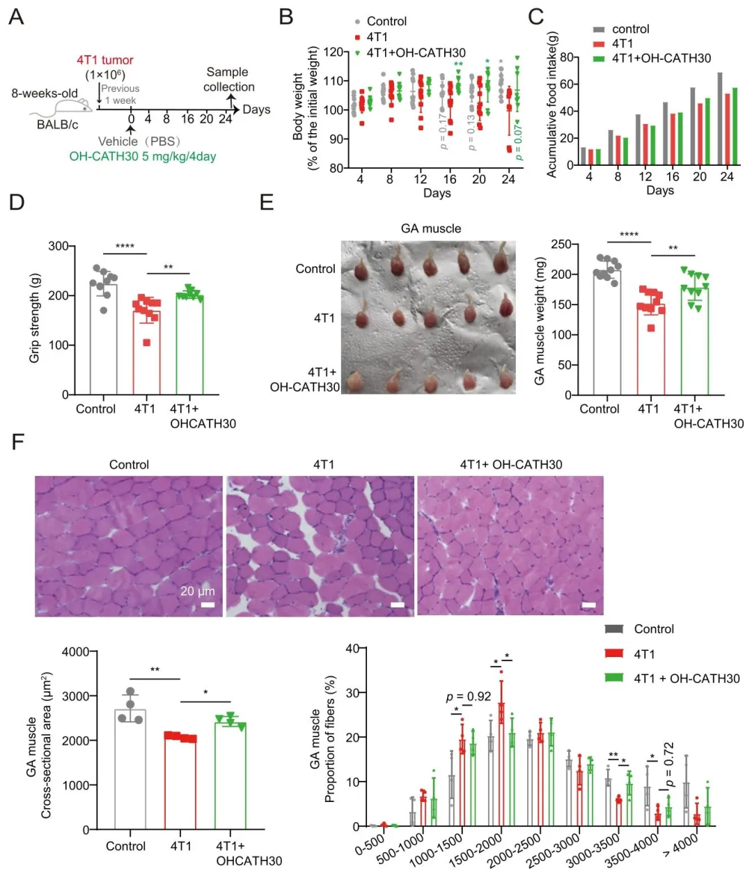
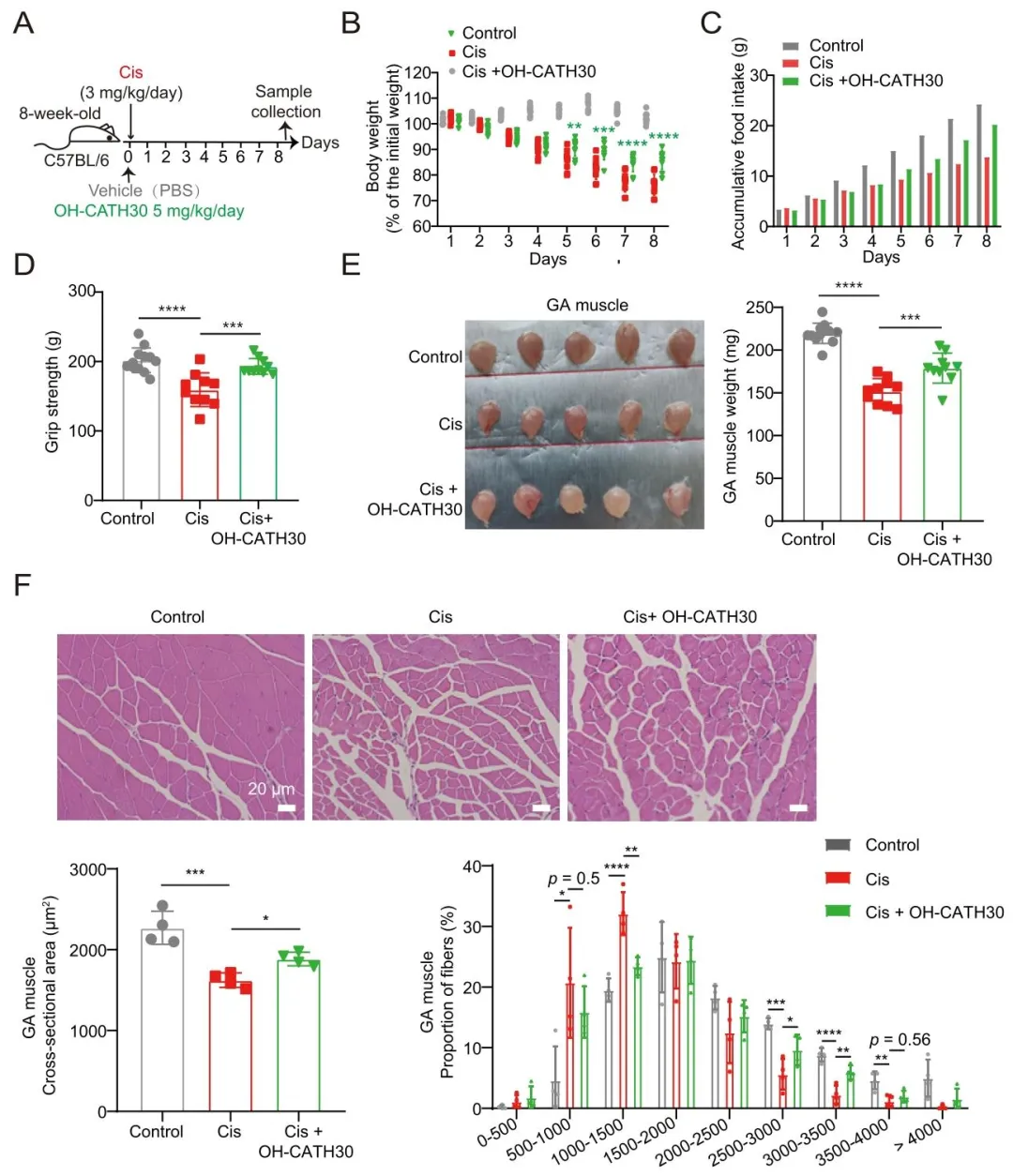
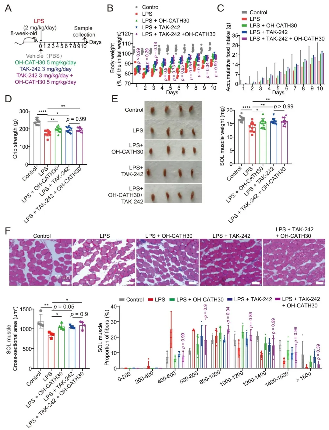
3.OH-CATH30 体内改善三类恶病质模型的肌肉损伤与功能下降
在 LPS、4T1、顺铂诱导的恶病质小鼠中,OH-CATH30 均能显著抑制体重下降、恢复食物摄入,提升握力,增加腓肠肌(SOL)、腓肠肌(GA)重量,扩大肌纤维横截面积(CSA),且不影响肿瘤生长,展现广谱干预效果。



转录组证实 OH-CATH30 下调炎症(TLR、TNF 通路)与蛋白降解相关基因,上调代谢通路基因;4T1 模型中,qPCR 验证其降低 Il6、Mstn 等炎症基因及 Trim63、Fbxo32 等降解基因表达,ELISA 显示血清 IL-6 降低,Western blot 证实 Atrogin-1、LC3II 下调,TLR4 蛋白水平降低。


5.TLR4 特异性抑制复刻 OH-CATH30 效果,无协同作用
体外肌管与体内 LPS 模型中,TLR4 抑制剂 TAK-242 单独使用可达到与 OH-CATH30 相当的肌萎缩改善效果,二者联合无额外增益,明确 OH-CATH30 的核心作用机制为抑制 TLR4 通路。

文章小结
该研究证实 TLR4 通路是不同病因恶病质肌肉萎缩的共同驱动因素,蛇源肽 OH-CATH30 通过靶向抑制 TLR4,减少炎症反应与肌肉蛋白降解,在体外和体内多类恶病质模型中均能显著改善肌肉萎缩与功能下降,为恶病质提供了新型靶向治疗策略。
手把手教你掌握发sci技术-别观望了,快来报名!!!
📈 真实科研路径:
从「方案设计→数据获取→清洗质控→结果解读」完整闭环,拒绝碎片化知识🎯 专属学习保障:
配备「一对一导师制」全程答疑,包教包会,确保独立完成分析项目💎 适合人群:急需生信技能提升的医学科研人员计划用数据分析发文的临床医生面临技术瓶颈的硕博研究生✨ 现在报名享:赠送高分文章复现代码包获赠TCGA/GEO等数据库标准处理流程前20名加赠「SCI论文图表美化模板库」


往期精选
11.2/Q1,中南大学重磅突破!多组学横扫 TCGA/CGGA 等 6 大数据库,cilengitide 靶向治疗迎新希望!
9.7/Q1,纯生信炸场!NHANES + 网毒 + 113 种机器学习,PCPs 混合暴露致骨关节炎,换疾病直接抄作业!
房颤防治迎来突破!跨人群基因 + 蛋白研究锁定 525 个致病位点,还找到 28 个潜在药靶
阿尔茨海默病研究新突破!锁定 3 个核心蛋白,揭露氧化应激 + 自噬的 “致病密码”,还靠 MR 证实因果!
猜你想看

END
