1.一个促肿瘤FN1+巨噬细胞在ESCC中表现出高细胞增多
2.TP63通过转录激活RAC2,增强巨噬细胞的显化细胞作用
3.TP63-RAC2介导的富球吞吐作用驱动巨噬细胞的M2极化
4.靶向TP63-RAC2轴可抑制病化胞增症和肿瘤生长
食管鳞状细胞癌(ESCC)恶性程度高、预后差,是全球癌症相关死亡的主要原因之一。现有治疗手段对晚期患者疗效有限,肿瘤微环境(TME)介导的免疫抵抗是关键瓶颈。巨噬细胞胞葬作用(吞噬凋亡细胞)在维持组织稳态的同时,可诱导 M2 极化形成免疫抑制微环境,但其在 ESCC 中的调控机制尚未明确。本研究聚焦胞葬作用的分子调控网络,旨在为 ESCC 开发靶向免疫微环境的新型疗法。
如果你也想用“GEO”进行研究,需要生信分析,复现高分思路,那就快来后台联系小树生信吧,助力每一个科研梦想。
☝️点击上方名片,关注我吧,每天持续更新高分文献,带你探索科研领域。
7092509👈搜索🔍添加
近期前沿热点:虚拟细胞,虚拟敲除
专注于生信分析,包含选题设计方案
文献计量学:方案合理,价格公道
中文标题:《TP63-RAC2途径介导的巨噬细胞细胞增多作用促进食管癌中的免疫抑制重塑》
胞葬作用是巨噬细胞清除凋亡细胞的生理过程,在肿瘤微环境中可通过分泌抗炎细胞因子、诱导 M2 极化促进肿瘤进展与免疫逃逸。ESCC 微环境存在高度细胞异质性,既往研究缺乏对巨噬细胞亚型功能及胞葬调控机制的系统解析。单细胞 RNA 测序技术的发展为解析肿瘤微环境异质性提供了工具,而明确胞葬作用的关键调控通路,可为逆转 ESCC 免疫抑制、提升治疗效果提供新方向。
1.解析 ESCC 肿瘤微环境中巨噬细胞的亚型异质性及胞葬活性特征。
2.鉴定调控巨噬细胞胞葬作用的关键分子与信号通路。
3.验证该通路对巨噬细胞极化及 ESCC 肿瘤生长的影响。
4.评估靶向该通路的治疗潜力,为 ESCC 提供新的治疗策略。
1单细胞 RNA 测序:对 9 例 ESCC 患者的 27 份样本(肿瘤组织及配对淋巴结)进行测序,解析细胞异质性,聚焦巨噬细胞亚型与胞葬相关基因表达;
2体外实验:通过 siRNA 敲低 TP63、RAC2,或过表达 RAC2,结合共培养、流式细胞术、免疫荧光等验证巨噬细胞胞葬活性与极化表型;
3分子机制验证:采用 luciferase 报告基因 assay、染色质免疫沉淀(ChIP)验证 TP63 对 RAC2 的转录调控;
4体内实验:构建小鼠腹腔注射凋亡细胞模型、胸腺胞葬模型及人源化 ESCC 小鼠模型,评估靶向 TP63-RAC2 轴对胞葬作用、巨噬细胞极化及肿瘤生长的影响;
5生物信息学分析:通过基因富集分析、细胞轨迹分析等解析巨噬细胞功能特征与分化路径。
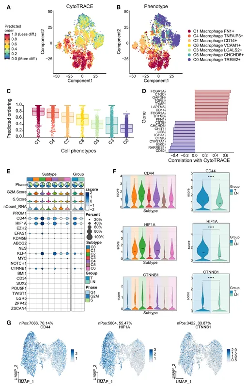
我们对 9 名未接受过治疗的新诊断 ESCC 患者的 27 份样本(肿瘤组织及配对淋巴结)进行 scRNA 测序,经质控后保留 121,038 个高质量细胞,识别出 36 个细胞簇并归类为 9 种细胞类型(B 细胞和浆细胞、内皮细胞等)。不同患者及同一患者不同部位的细胞分布异质性显著,肿瘤组织中上皮细胞占比最高且增殖活性最强,其次是髓系细胞,淋巴结中 B 细胞、T 细胞等免疫细胞浸润更丰富。
利用 scRNA-seq 数据剖析 ESCC 细胞异质性,发现肿瘤细胞可分为 6 个亚型。其中 C2 EZH2⁺和 C3 CENPF⁺肿瘤细胞源自肿瘤组织,DNA 复制与有丝分裂通路富集,增殖活性强;且二者位于分化轨迹终点,分化能力弱、多样化程度有限,是 ESCC 中活跃增殖的核心肿瘤细胞亚型。
T 细胞主要源自淋巴结样本,CD4⁺T 细胞分为 9 个亚型(含增殖型、Treg 细胞等),其中增殖型 CD4⁺T 细胞与 CD4⁺TIGIT⁺Treg 细胞多来自肿瘤组织,提示肿瘤组织免疫抑制更活跃;CD8⁺T 细胞含 3 种耗竭型亚型等,CD8⁺ANXA2⁺耗竭 T 细胞增殖活跃且与细胞代谢相关。研究明确了 ESCC 中 CD4⁺、CD8⁺T 细胞亚型在基因表达、功能及发育轨迹上的高度异质性。
肿瘤相关巨噬细胞(TAMs)是 ESCC 微环境中最丰富的免疫细胞,降维聚类将其分为 7 个亚型(C0 TREM2⁺、C1 FN1⁺等),分布异质性显著。其中 C0 TREM2⁺巨噬细胞源自淋巴结(G1/S 期),C1 FN1⁺巨噬细胞多见于活跃增殖的肿瘤组织(G2M/S 期),C2 CD14⁺、C4 TNFAIP3⁺巨噬细胞主要来自肿瘤组织,C3 LGALS2⁺、C6 VCAM1⁺巨噬细胞源自转移相关淋巴结;各亚型有独特特征基因表达模式,与样本分布及细胞周期阶段一致。
差异基因分析揭示 ESCC 中不同 TAM 亚型的生物学功能差异:C0 TREM2⁺巨噬细胞富集能量代谢相关通路(如脂质代谢、有氧呼吸);C1 FN1⁺、C2 CD14⁺、C4 TNFAIP3⁺巨噬细胞则富集防御反应、免疫反应等免疫相关通路,且 GO-BP 分析中 “白细胞”“免疫” 得分较高,提示这些亚型具有免疫相关功能,但具体在肿瘤免疫中的作用尚待明确。
肿瘤免疫功能与 TAMs 胞葬活性密切相关,原发肿瘤组织中 TAMs 的胞葬活性显著高于淋巴结及正常组织,提示原发灶免疫抑制更强,胞葬作用或为 ESCC 治疗靶点。TAM 亚型中 C1 FN1⁺巨噬细胞胞葬活性最高,处于 M1-M2 过渡状态,其相关基因(ABCG1、AXL 等)调控凋亡与脂质代谢,与胞葬作用相关;体外实验证实,巴维昔单抗可降低巨噬细胞胞葬活性。
通过轨迹分析与 CytoTRACE 评估发现,C1 FN1⁺巨噬细胞的细胞干性最高,分化程度最低、分化潜力较强,其干性特征可能与 FCGR3A、C1QC 等免疫相关基因的正相关表达有关。
Slingshot 分析显示,TAM 分化轨迹始于不同组织来源和细胞周期中的 C1 FN1⁺巨噬细胞,其处于分化早期阶段。富集分析表明,该亚型在第一条分化路径中富集肽酶相关通路(影响胞葬作用),第二条路径中富集免疫相关通路。结合此前结果,C1 FN1⁺巨噬细胞分化程度低、恶性程度高,兼具强增殖、高胞葬活性及免疫抑制功能,是促进 ESCC 进展与免疫抵抗的关键 TAM 亚型。
8.转录因子TP63调控C1 FN1巨噬细胞的致癌机制+
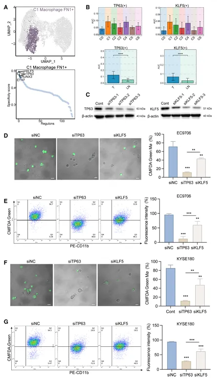
通过 SCENIC 分析解析 C1 FN1⁺巨噬细胞调控网络,发现调控子活性是 TAM 亚型分类的关键,不同亚型间差异显著。C1 FN1⁺巨噬细胞的五大关键调控因子中,TP63 和 KLF5 在区分 TAM 亚型与组别时显著性最高、AUC 更突出,其中 TP63 是调控该亚型致癌机制及 TAM 生物功能的核心驱动因素。
图5 调控因子TP63的鉴定及其体外生物功能的验证
9.TP63介导的体外驱化胞吐作用通过RAC2促进巨噬细胞的极化
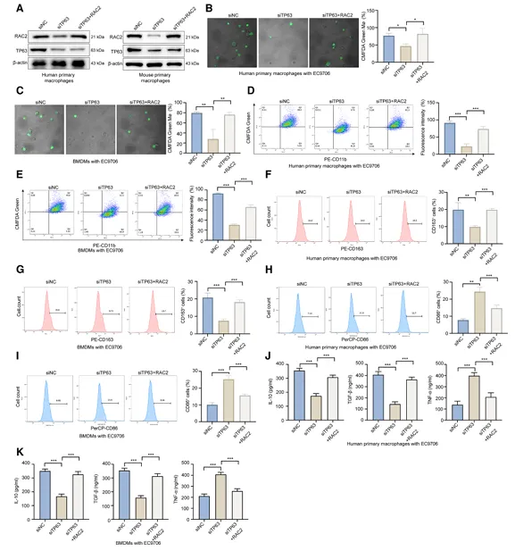
体外实验验证,RAC2 是 TP63 的下游调控因子:过表达 RAC2 可恢复 TP63 缺失巨噬细胞中的 RAC2 表达,并挽救其对凋亡 EC9706 细胞的吞噬能力。TP63 敲低会减少 M2 巨噬细胞(F4/80⁺CD163⁺)、增加 M1 巨噬细胞(F4/80⁺CD86⁺),且下调 M2 标志物 IL-10、TGF-β,上调 M1 标志物 TNF-α,而 RAC2 过表达可逆转这些表型变化,表明 TP63 通过调控 RAC2 介导巨噬细胞 M2 极化。
10.TP63/RAC2信号调控体内的感化胞吐作用
体内实验证实,TP63/RAC2 信号调控巨噬细胞胞葬作用与极化:shTP63 处理会降低巨噬细胞 RAC2 表达、抑制胞葬活性、减少 M2 极化并增强 M1 极化,过表达 RAC2 可逆转这些表型。人源化小鼠模型中,TP63 敲低能抑制 ESCC 肿瘤生长,而 RAC2 过表达会抵消该效应;RAC2 敲低则损害巨噬细胞胞葬功能。这表明 TP63-RAC2 轴通过调控胞葬作用和 TME 重塑影响 ESCC 进展,为治疗靶点。
图7 在凋亡性食管癌细胞中,shTP63和shTP63+RAC2的实验研究——C57BL/6 吸血细胞增生小鼠模型
本研究通过单细胞 RNA 测序鉴定出 ESCC 中高胞葬活性的 FN1⁺巨噬细胞亚群,证实其通过 M2 极化促进免疫抑制。分子机制上,转录因子 TP63 直接结合 RAC2 启动子并激活其表达,形成 TP63-RAC2 通路调控巨噬细胞胞葬作用。体内外实验表明,敲低 TP63 可抑制巨噬细胞胞葬活性、减少 M2 极化,而过表达 RAC2 可逆转该表型;靶向 TP63-RAC2 轴能有效抑制 ESCC 肿瘤生长。研究揭示了 ESCC 免疫抑制微环境重塑的关键机制,为 ESCC 提供了 “胞葬作用 - 免疫调控” 的新型治疗靶点,为开发靶向肿瘤微环境的疗法奠定了基础。
如果你也想用“GEO”进行研究,需要生信分析,复现高分思路,那就快来后台联系小树生信吧,助力每一个科研梦想。
思路设计 方案评估
数据分析 文献复现
专注生信分析:GBD/NHANES/CHARLS等