当前位置:首页>南昌>【宫颈癌类器官】南昌大学第一附属医院:从化疗耐药到肿瘤消退:类器官如何为罕见癌症患者"量身定制"救命疗法

【宫颈癌类器官】南昌大学第一附属医院:从化疗耐药到肿瘤消退:类器官如何为罕见癌症患者"量身定制"救命疗法

  • 2026-05-25 03:07:06
【宫颈癌类器官】南昌大学第一附属医院:从化疗耐药到肿瘤消退:类器官如何为罕见癌症患者"量身定制"救命疗法

2026年2月,南昌大学第一附属医院团队在期刊《Cellular Oncology》(IF:4.8)在线发表题为:Discover personalized drug opportunity and optimized tumor-infiltrating lymphocyte therapy for rare cancer: an organoid-based whole-journey clinical mapping study in a neuroendocrine cancer patient 的高水平研究论文。

1

abstracts

目的:罕见癌症患者因高恶性度和治疗选择有限而面临严峻预后,因此迫切需要个性化策略。本研究旨在评估精准医学通过利用个性化肿瘤类器官(PTOs)作为发现平台,在罕见癌症患者中延长生存期的潜力,从而全面探索和创造新的治疗机会。

方法:我们对一例化疗耐药转移性神经内分泌宫颈癌(NECC)患者进行了全程临床追踪。在三处复发病灶中建立了纵向PTOs,并获取自体肿瘤浸润淋巴细胞(TILs),以关联临床反应并发现新疗法。同时开发了将PTOs与自体TILs共培养的系统,以复现临床反应并通过重建肿瘤抗原微环境优化TIL治疗。

结果:PTOs再现了肿瘤演化及耐药特征,使我们能够在化疗失败后识别出一种高效的靶向治疗候选药物。共培养系统真实反映了临床免疫治疗反应,验证了其作为伴随诊断工具的潜力。利用PTOs在TIL制备过程中重建自体肿瘤抗原微环境,生成了个性化、优化的TIL群体。这些优化后的TIL表现出增强的抗肿瘤能力,其使用与患者临床肿瘤缩小相关联。该基于PTO的优化策略在不同患者和癌症类型中也被验证具备普适性。

结论:本研究确立了罕见癌症患者的生存依赖于整合的个性化伴随诊断与治疗优化。通过将迭代肿瘤模型与临床干预相结合,我们提供了一个可扩展的概念框架,以克服治疗悲观主义并解锁精准医学驱动的生存益处。

2

novelty

1. 建立罕见肿瘤全病程临床映射研究,通过纵向追踪神经内分泌宫颈癌患者多次复发转移灶,构建个性化肿瘤类器官(PTOs)平台,实现从化疗耐药到免疫治疗的全阶段精准医疗覆盖。

2. PTOs精准保留肿瘤进化特征,不仅重现亲本肿瘤的组织病理学特征和基因组景观,还能捕获化疗诱导的获得性耐药印记及突变特征动态变化,为治疗决策提供时间维度上的生物学依据。

3. 基于PTOs发现化疗耐药后的靶向治疗新机会,通过基因组分析识别ERBB2扩增,验证阿法替尼在化疗失败后的显著抗肿瘤活性,突破罕见肿瘤"治疗虚无主义"的临床困境。

4. 建立PTOs与自体肿瘤浸润淋巴细胞(TILs)的共培养系统,作为免疫治疗伴随诊断工具,准确预测患者对TIL治疗的临床反应,实现体外模型与临床疗效的有效关联。

5. 创新PTOs重建自体肿瘤抗原微环境的TIL优化策略,通过CD137分选富集肿瘤特异性T细胞,逆转T细胞耗竭状态并增强抗肿瘤活性,在患者及不同癌种中验证其普适性,为细胞治疗生产提供可扩展的技术框架。

3

background

科学背景与研究现状

罕见癌症虽单病种发病率低,但总体占所有癌症病例的20%,导致四分之一的癌症相关死亡。患者面临预后极差、治疗选择匮乏的困境,主要原因在于肿瘤异质性高、患者群体小导致临床试验难以开展,且医生常被迫借用常见癌症的治疗方案,疗效往往不佳。尽管部分靶向治疗在罕见肿瘤中显示出高反应率,但严格的药物审批适应症限制使医生持谨慎态度,患者易错失治疗机会。

肿瘤类器官技术已成为精准肿瘤学的有力工具,在多种常见癌症中实现了药物筛选和转化研究,并与免疫细胞等抗肿瘤方式结合拓展了应用潜力。然而,罕见癌症患者尚未充分受益于这场类器官引导的精准医疗革命,其独特的疾病机制和快速进展特点使其难以从现有高通量类器官队列研究中获益。因此,针对罕见癌症患者的个性化、持续性管理策略亟待建立,亟需通过纵向追踪患者全病程,利用个性化肿瘤类器官平台探索新治疗机会,以克服治疗虚无主义、延长患者生存。

4

approach

技术路线与实验方法

1. 临床样本采集与类器官构建:从一例神经内分泌宫颈癌患者三次复发转移灶获取肿瘤组织,建立个性化肿瘤类器官(PTOs),同时提取自体肿瘤浸润淋巴细胞(TILs)。

2. 多组学分析:对原发灶及三次转移灶的肿瘤组织和PTOs进行全基因组测序、RNA测序、ATAC测序,以及TILs的单细胞RNA测序和TCR测序,解析肿瘤进化、耐药机制及免疫特征。

3. 药物敏感性评估:基于GDSC数据库对PTOs进行化疗药物敏感性分级检测,并通过细胞活力实验和动物移植瘤模型验证阿法替尼等靶向药物的抗肿瘤效果。

4. 免疫共培养系统建立:将PTOs与自体TILs进行共培养,通过活细胞染料标记、荧光成像、流式细胞术及ELISA检测IFN-γ释放,评估TILs的细胞毒性及肿瘤特异性反应。

5. TIL优化策略:利用PTOs重建自体肿瘤抗原微环境,诱导TILs表达CD137激活标志,分选CD137阳性T细胞进行扩增,通过功能实验验证其增强的抗肿瘤活性,并在额外病例中验证策略普适性。

5

results graph

结果图

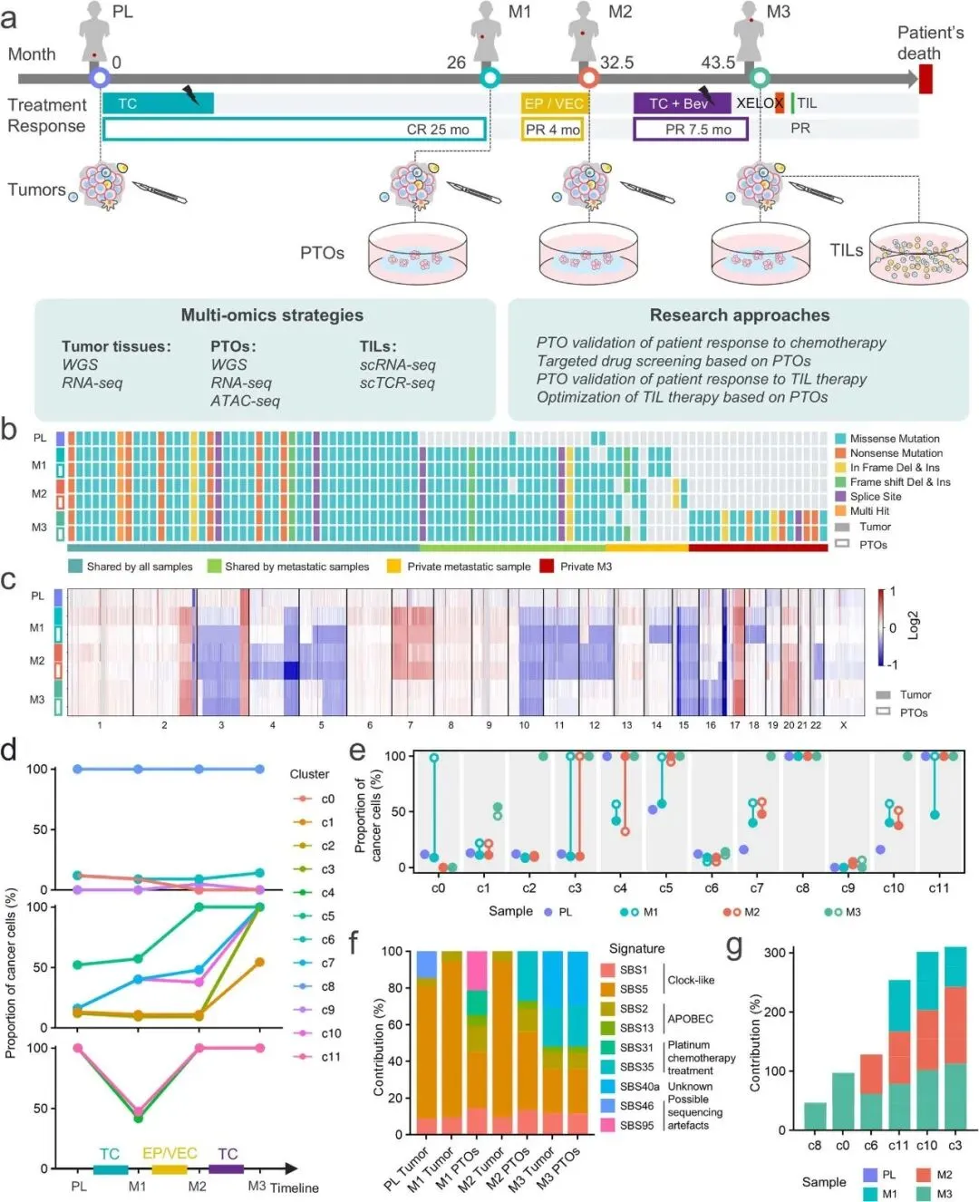
Figure 1展示了该神经内分泌宫颈癌患者的全病程临床轨迹及PTOs的分子特征保存能力。图a呈现了患者从初诊到死亡的完整治疗时间线,包括三次复发转移灶的手术取样点及对应建立的PTOs和TILs,以及多组学策略和研究方法的整体设计。图b通过瀑布图显示PTOs与亲本肿瘤在单核苷酸变异和插入缺失突变上的高度一致性,同时保留了不同病灶间的遗传差异。图c展示DNA拷贝数状态在PTOs与肿瘤组织间的一致性。图d和e通过克隆分析揭示12个突变簇在肿瘤进展中的动态变化,PTOs准确反映了这些亚克隆比例变化,特别是c4和c11簇对TC化疗的敏感性及获得性耐药特征。图f和g显示PTOs保存了肿瘤的突变特征,包括铂类化疗相关的SBS31和SBS35特征,且在M1和M2的PTOs中出现了原肿瘤中未检出的铂类耐药特征,提示PTOs可能富集了耐药细胞群体。

Figure 2揭示了PTOs在发现化疗耐药后靶向治疗机会中的应用价值。图a为药物敏感性热图,显示PTOs对紫杉醇高度敏感(1级),对长春瑞滨、卡培他滨和依托泊苷中等敏感(2级),对铂类药物和环磷酰胺敏感性低(3级),与患者临床反应高度吻合。图b和c通过IC50值比较显示,M2 PTOs对EP/VEC方案药物产生耐药,M3 PTOs对TC方案药物耐药,证实PTOs保留了获得性耐药印记。图d的维恩图展示M1-M3 PTOs的ATAC-seq信号富集通路,M2富集ABC转运蛋白通路,M3富集铂类耐药和Ras/MAPK信号通路。图e和f证实患者肿瘤存在ERBB2基因扩增和高表达。图g显示NECC PTOs中ERBB和MAPK信号通路基因表达显著高于宫颈鳞癌。图h和i通过体外细胞活力实验和体内移植瘤模型验证,阿法替尼对M3 PTOs具有显著抗肿瘤活性,甚至诱导肿瘤消退,而TC方案仅部分抑制肿瘤生长。

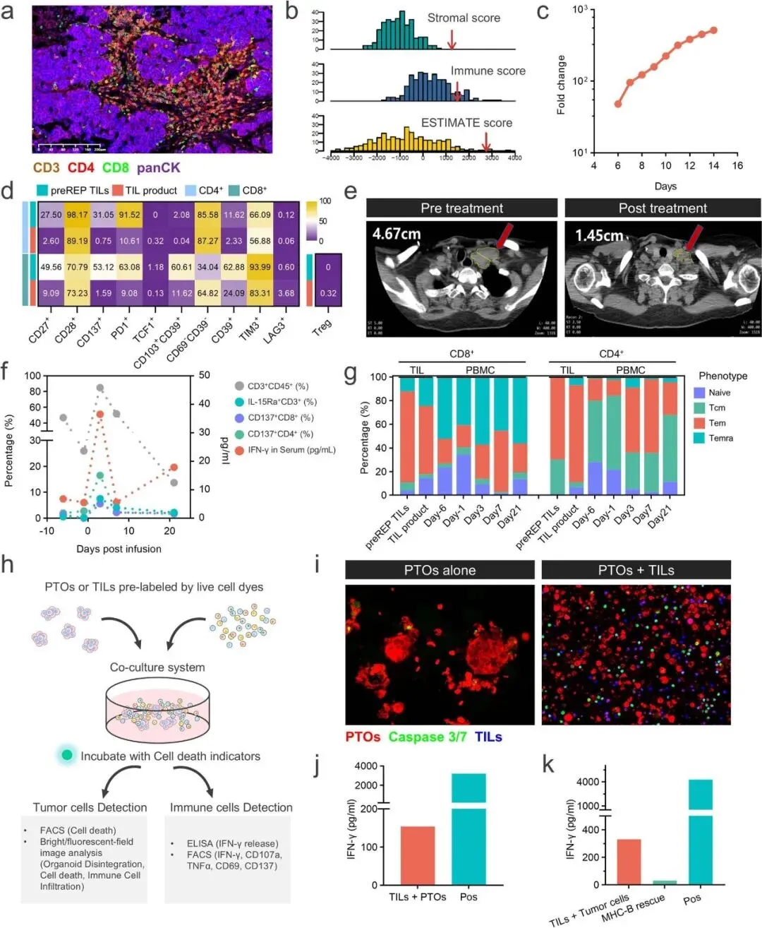
Figure 3建立了PTOs-TILs共培养系统作为免疫治疗伴随诊断平台。图a为肿瘤组织的免疫荧光染色,显示CD3、CD4、CD8 T细胞浸润及pan-CK标记的肿瘤细胞。图b通过ESTIMATE算法显示该患者肿瘤具有高于TCGA数据库中宫颈鳞癌的免疫和基质评分。图c展示GT201 TIL产品在2周内扩增512倍达到临床剂量。图d的热图显示TIL产品主要为CD39和CD69双阴性表型,与肿瘤特异性TILs和长期临床获益相关。图e的CT影像显示TIL治疗后左锁骨上淋巴结从4.67cm缩小至1.45cm,达到部分缓解。图f和g追踪外周血TIL亚群动态,显示输注后第3天达到峰值,CD8+以效应记忆和终末分化效应记忆细胞为主,CD4+以中央记忆和效应记忆细胞为主。图h为共培养系统示意图。图i的荧光图像显示TILs能有效诱导PTOs解体和肿瘤细胞凋亡。图j和k通过ELISA证实TILs对PTOs和自体肿瘤细胞产生特异性IFN-γ释放,且可被MHC阻断剂抑制,证明其MHC依赖性肿瘤特异性。

Figure 4展示了基于PTOs重建肿瘤抗原微环境优化TIL治疗的策略及机制。图a为优化流程示意图,对比常规TIL扩增与PTOs训练后CD137分选扩增的优化策略。图b和c的明场及荧光图像显示,CD137+分选TILs对PTOs的杀伤效果显著优于未分选和CD137- TILs,且可被MHC阻断剂挽救。图d的流式定量分析证实CD137+ TILs显著降低残留肿瘤细胞比例。图e和f的细胞内染色显示CD137+ TILs在CD8+和CD4+亚群中表现出更高的CD137、CD69、IFN-γ、TNF-α和CD107a表达。图g为肿瘤特异性TCR鉴定和追踪策略示意图。图h的UMAP聚类显示来自新鲜肿瘤、preREP TILs和TIL产品的T细胞分布。图i展示肿瘤特异性TCR克隆型在三个阶段的分布变化。图j的热图显示PTOs训练后肿瘤特异性TILs从耗竭状态(高表达PDCD1、TIGIT、LAG3、TOX)转变为增殖和干细胞样状态(高表达MKI67、E2F2、KLF2)。图k和l追踪患者外周血中肿瘤特异性TCR克隆型,显示输注后第7天显著富集,与临床肿瘤消退相关。

原文链接

https://pubmed.ncbi.nlm.nih.gov/41733805/

版权声明

标注‘原创’仅代表原创编译,本平台不主张对原文的版权。本平台转载仅出于学术交流和传播信息的需要,不代表本平台观点或证实其内容的真实性。原文版权归原作者所有,作者如不希望被转载或有侵权行为,请联系本平台删除。

最新文章

随机文章

基本 文件 流程 错误 SQL 调试
  1. 请求信息 : 2026-05-30 16:07:19 HTTP/2.0 GET : https://a.460.net.cn/a/481577.html
  2. 运行时间 : 0.084975s [ 吞吐率:11.77req/s ] 内存消耗:4,461.21kb 文件加载:140
  3. 缓存信息 : 0 reads,0 writes
  4. 会话信息 : SESSION_ID=f327c17df6af22d433066afd4d1d43bd
  1. /yingpanguazai/ssd/ssd1/www/a.460.net.cn/public/index.php ( 0.79 KB )
  2. /yingpanguazai/ssd/ssd1/www/a.460.net.cn/vendor/autoload.php ( 0.17 KB )
  3. /yingpanguazai/ssd/ssd1/www/a.460.net.cn/vendor/composer/autoload_real.php ( 2.49 KB )
  4. /yingpanguazai/ssd/ssd1/www/a.460.net.cn/vendor/composer/platform_check.php ( 0.90 KB )
  5. /yingpanguazai/ssd/ssd1/www/a.460.net.cn/vendor/composer/ClassLoader.php ( 14.03 KB )
  6. /yingpanguazai/ssd/ssd1/www/a.460.net.cn/vendor/composer/autoload_static.php ( 4.90 KB )
  7. /yingpanguazai/ssd/ssd1/www/a.460.net.cn/vendor/topthink/think-helper/src/helper.php ( 8.34 KB )
  8. /yingpanguazai/ssd/ssd1/www/a.460.net.cn/vendor/topthink/think-validate/src/helper.php ( 2.19 KB )
  9. /yingpanguazai/ssd/ssd1/www/a.460.net.cn/vendor/topthink/think-orm/src/helper.php ( 1.47 KB )
  10. /yingpanguazai/ssd/ssd1/www/a.460.net.cn/vendor/topthink/think-orm/stubs/load_stubs.php ( 0.16 KB )
  11. /yingpanguazai/ssd/ssd1/www/a.460.net.cn/vendor/topthink/framework/src/think/Exception.php ( 1.69 KB )
  12. /yingpanguazai/ssd/ssd1/www/a.460.net.cn/vendor/topthink/think-container/src/Facade.php ( 2.71 KB )
  13. /yingpanguazai/ssd/ssd1/www/a.460.net.cn/vendor/symfony/deprecation-contracts/function.php ( 0.99 KB )
  14. /yingpanguazai/ssd/ssd1/www/a.460.net.cn/vendor/symfony/polyfill-mbstring/bootstrap.php ( 8.26 KB )
  15. /yingpanguazai/ssd/ssd1/www/a.460.net.cn/vendor/symfony/polyfill-mbstring/bootstrap80.php ( 9.78 KB )
  16. /yingpanguazai/ssd/ssd1/www/a.460.net.cn/vendor/symfony/var-dumper/Resources/functions/dump.php ( 1.49 KB )
  17. /yingpanguazai/ssd/ssd1/www/a.460.net.cn/vendor/topthink/think-dumper/src/helper.php ( 0.18 KB )
  18. /yingpanguazai/ssd/ssd1/www/a.460.net.cn/vendor/symfony/var-dumper/VarDumper.php ( 4.30 KB )
  19. /yingpanguazai/ssd/ssd1/www/a.460.net.cn/vendor/topthink/framework/src/think/App.php ( 15.30 KB )
  20. /yingpanguazai/ssd/ssd1/www/a.460.net.cn/vendor/topthink/think-container/src/Container.php ( 15.76 KB )
  21. /yingpanguazai/ssd/ssd1/www/a.460.net.cn/vendor/psr/container/src/ContainerInterface.php ( 1.02 KB )
  22. /yingpanguazai/ssd/ssd1/www/a.460.net.cn/app/provider.php ( 0.19 KB )
  23. /yingpanguazai/ssd/ssd1/www/a.460.net.cn/vendor/topthink/framework/src/think/Http.php ( 6.04 KB )
  24. /yingpanguazai/ssd/ssd1/www/a.460.net.cn/vendor/topthink/think-helper/src/helper/Str.php ( 7.29 KB )
  25. /yingpanguazai/ssd/ssd1/www/a.460.net.cn/vendor/topthink/framework/src/think/Env.php ( 4.68 KB )
  26. /yingpanguazai/ssd/ssd1/www/a.460.net.cn/app/common.php ( 0.03 KB )
  27. /yingpanguazai/ssd/ssd1/www/a.460.net.cn/vendor/topthink/framework/src/helper.php ( 18.78 KB )
  28. /yingpanguazai/ssd/ssd1/www/a.460.net.cn/vendor/topthink/framework/src/think/Config.php ( 5.54 KB )
  29. /yingpanguazai/ssd/ssd1/www/a.460.net.cn/config/app.php ( 0.95 KB )
  30. /yingpanguazai/ssd/ssd1/www/a.460.net.cn/config/cache.php ( 0.78 KB )
  31. /yingpanguazai/ssd/ssd1/www/a.460.net.cn/config/console.php ( 0.23 KB )
  32. /yingpanguazai/ssd/ssd1/www/a.460.net.cn/config/cookie.php ( 0.56 KB )
  33. /yingpanguazai/ssd/ssd1/www/a.460.net.cn/config/database.php ( 2.48 KB )
  34. /yingpanguazai/ssd/ssd1/www/a.460.net.cn/vendor/topthink/framework/src/think/facade/Env.php ( 1.67 KB )
  35. /yingpanguazai/ssd/ssd1/www/a.460.net.cn/config/filesystem.php ( 0.61 KB )
  36. /yingpanguazai/ssd/ssd1/www/a.460.net.cn/config/lang.php ( 0.91 KB )
  37. /yingpanguazai/ssd/ssd1/www/a.460.net.cn/config/log.php ( 1.35 KB )
  38. /yingpanguazai/ssd/ssd1/www/a.460.net.cn/config/middleware.php ( 0.19 KB )
  39. /yingpanguazai/ssd/ssd1/www/a.460.net.cn/config/route.php ( 1.89 KB )
  40. /yingpanguazai/ssd/ssd1/www/a.460.net.cn/config/session.php ( 0.57 KB )
  41. /yingpanguazai/ssd/ssd1/www/a.460.net.cn/config/trace.php ( 0.34 KB )
  42. /yingpanguazai/ssd/ssd1/www/a.460.net.cn/config/view.php ( 0.82 KB )
  43. /yingpanguazai/ssd/ssd1/www/a.460.net.cn/app/event.php ( 0.25 KB )
  44. /yingpanguazai/ssd/ssd1/www/a.460.net.cn/vendor/topthink/framework/src/think/Event.php ( 7.67 KB )
  45. /yingpanguazai/ssd/ssd1/www/a.460.net.cn/app/service.php ( 0.13 KB )
  46. /yingpanguazai/ssd/ssd1/www/a.460.net.cn/app/AppService.php ( 0.26 KB )
  47. /yingpanguazai/ssd/ssd1/www/a.460.net.cn/vendor/topthink/framework/src/think/Service.php ( 1.64 KB )
  48. /yingpanguazai/ssd/ssd1/www/a.460.net.cn/vendor/topthink/framework/src/think/Lang.php ( 7.35 KB )
  49. /yingpanguazai/ssd/ssd1/www/a.460.net.cn/vendor/topthink/framework/src/lang/zh-cn.php ( 13.70 KB )
  50. /yingpanguazai/ssd/ssd1/www/a.460.net.cn/vendor/topthink/framework/src/think/initializer/Error.php ( 3.31 KB )
  51. /yingpanguazai/ssd/ssd1/www/a.460.net.cn/vendor/topthink/framework/src/think/initializer/RegisterService.php ( 1.33 KB )
  52. /yingpanguazai/ssd/ssd1/www/a.460.net.cn/vendor/services.php ( 0.14 KB )
  53. /yingpanguazai/ssd/ssd1/www/a.460.net.cn/vendor/topthink/framework/src/think/service/PaginatorService.php ( 1.52 KB )
  54. /yingpanguazai/ssd/ssd1/www/a.460.net.cn/vendor/topthink/framework/src/think/service/ValidateService.php ( 0.99 KB )
  55. /yingpanguazai/ssd/ssd1/www/a.460.net.cn/vendor/topthink/framework/src/think/service/ModelService.php ( 2.04 KB )
  56. /yingpanguazai/ssd/ssd1/www/a.460.net.cn/vendor/topthink/think-trace/src/Service.php ( 0.77 KB )
  57. /yingpanguazai/ssd/ssd1/www/a.460.net.cn/vendor/topthink/framework/src/think/Middleware.php ( 6.72 KB )
  58. /yingpanguazai/ssd/ssd1/www/a.460.net.cn/vendor/topthink/framework/src/think/initializer/BootService.php ( 0.77 KB )
  59. /yingpanguazai/ssd/ssd1/www/a.460.net.cn/vendor/topthink/think-orm/src/Paginator.php ( 11.86 KB )
  60. /yingpanguazai/ssd/ssd1/www/a.460.net.cn/vendor/topthink/think-validate/src/Validate.php ( 63.20 KB )
  61. /yingpanguazai/ssd/ssd1/www/a.460.net.cn/vendor/topthink/think-orm/src/Model.php ( 23.55 KB )
  62. /yingpanguazai/ssd/ssd1/www/a.460.net.cn/vendor/topthink/think-orm/src/model/concern/Attribute.php ( 21.05 KB )
  63. /yingpanguazai/ssd/ssd1/www/a.460.net.cn/vendor/topthink/think-orm/src/model/concern/AutoWriteData.php ( 4.21 KB )
  64. /yingpanguazai/ssd/ssd1/www/a.460.net.cn/vendor/topthink/think-orm/src/model/concern/Conversion.php ( 6.44 KB )
  65. /yingpanguazai/ssd/ssd1/www/a.460.net.cn/vendor/topthink/think-orm/src/model/concern/DbConnect.php ( 5.16 KB )
  66. /yingpanguazai/ssd/ssd1/www/a.460.net.cn/vendor/topthink/think-orm/src/model/concern/ModelEvent.php ( 2.33 KB )
  67. /yingpanguazai/ssd/ssd1/www/a.460.net.cn/vendor/topthink/think-orm/src/model/concern/RelationShip.php ( 28.29 KB )
  68. /yingpanguazai/ssd/ssd1/www/a.460.net.cn/vendor/topthink/think-helper/src/contract/Arrayable.php ( 0.09 KB )
  69. /yingpanguazai/ssd/ssd1/www/a.460.net.cn/vendor/topthink/think-helper/src/contract/Jsonable.php ( 0.13 KB )
  70. /yingpanguazai/ssd/ssd1/www/a.460.net.cn/vendor/topthink/think-orm/src/model/contract/Modelable.php ( 0.09 KB )
  71. /yingpanguazai/ssd/ssd1/www/a.460.net.cn/vendor/topthink/framework/src/think/Db.php ( 2.88 KB )
  72. /yingpanguazai/ssd/ssd1/www/a.460.net.cn/vendor/topthink/think-orm/src/DbManager.php ( 8.52 KB )
  73. /yingpanguazai/ssd/ssd1/www/a.460.net.cn/vendor/topthink/framework/src/think/Log.php ( 6.28 KB )
  74. /yingpanguazai/ssd/ssd1/www/a.460.net.cn/vendor/topthink/framework/src/think/Manager.php ( 3.92 KB )
  75. /yingpanguazai/ssd/ssd1/www/a.460.net.cn/vendor/psr/log/src/LoggerTrait.php ( 2.69 KB )
  76. /yingpanguazai/ssd/ssd1/www/a.460.net.cn/vendor/psr/log/src/LoggerInterface.php ( 2.71 KB )
  77. /yingpanguazai/ssd/ssd1/www/a.460.net.cn/vendor/topthink/framework/src/think/Cache.php ( 4.92 KB )
  78. /yingpanguazai/ssd/ssd1/www/a.460.net.cn/vendor/psr/simple-cache/src/CacheInterface.php ( 4.71 KB )
  79. /yingpanguazai/ssd/ssd1/www/a.460.net.cn/vendor/topthink/think-helper/src/helper/Arr.php ( 16.63 KB )
  80. /yingpanguazai/ssd/ssd1/www/a.460.net.cn/vendor/topthink/framework/src/think/cache/driver/File.php ( 7.84 KB )
  81. /yingpanguazai/ssd/ssd1/www/a.460.net.cn/vendor/topthink/framework/src/think/cache/Driver.php ( 9.03 KB )
  82. /yingpanguazai/ssd/ssd1/www/a.460.net.cn/vendor/topthink/framework/src/think/contract/CacheHandlerInterface.php ( 1.99 KB )
  83. /yingpanguazai/ssd/ssd1/www/a.460.net.cn/app/Request.php ( 0.09 KB )
  84. /yingpanguazai/ssd/ssd1/www/a.460.net.cn/vendor/topthink/framework/src/think/Request.php ( 55.78 KB )
  85. /yingpanguazai/ssd/ssd1/www/a.460.net.cn/app/middleware.php ( 0.25 KB )
  86. /yingpanguazai/ssd/ssd1/www/a.460.net.cn/vendor/topthink/framework/src/think/Pipeline.php ( 2.61 KB )
  87. /yingpanguazai/ssd/ssd1/www/a.460.net.cn/vendor/topthink/think-trace/src/TraceDebug.php ( 3.40 KB )
  88. /yingpanguazai/ssd/ssd1/www/a.460.net.cn/vendor/topthink/framework/src/think/middleware/SessionInit.php ( 1.94 KB )
  89. /yingpanguazai/ssd/ssd1/www/a.460.net.cn/vendor/topthink/framework/src/think/Session.php ( 1.80 KB )
  90. /yingpanguazai/ssd/ssd1/www/a.460.net.cn/vendor/topthink/framework/src/think/session/driver/File.php ( 6.27 KB )
  91. /yingpanguazai/ssd/ssd1/www/a.460.net.cn/vendor/topthink/framework/src/think/contract/SessionHandlerInterface.php ( 0.87 KB )
  92. /yingpanguazai/ssd/ssd1/www/a.460.net.cn/vendor/topthink/framework/src/think/session/Store.php ( 7.12 KB )
  93. /yingpanguazai/ssd/ssd1/www/a.460.net.cn/vendor/topthink/framework/src/think/Route.php ( 23.73 KB )
  94. /yingpanguazai/ssd/ssd1/www/a.460.net.cn/vendor/topthink/framework/src/think/route/RuleName.php ( 5.75 KB )
  95. /yingpanguazai/ssd/ssd1/www/a.460.net.cn/vendor/topthink/framework/src/think/route/Domain.php ( 2.53 KB )
  96. /yingpanguazai/ssd/ssd1/www/a.460.net.cn/vendor/topthink/framework/src/think/route/RuleGroup.php ( 22.43 KB )
  97. /yingpanguazai/ssd/ssd1/www/a.460.net.cn/vendor/topthink/framework/src/think/route/Rule.php ( 26.95 KB )
  98. /yingpanguazai/ssd/ssd1/www/a.460.net.cn/vendor/topthink/framework/src/think/route/RuleItem.php ( 9.78 KB )
  99. /yingpanguazai/ssd/ssd1/www/a.460.net.cn/route/app.php ( 1.72 KB )
  100. /yingpanguazai/ssd/ssd1/www/a.460.net.cn/vendor/topthink/framework/src/think/facade/Route.php ( 4.70 KB )
  101. /yingpanguazai/ssd/ssd1/www/a.460.net.cn/vendor/topthink/framework/src/think/route/dispatch/Controller.php ( 4.74 KB )
  102. /yingpanguazai/ssd/ssd1/www/a.460.net.cn/vendor/topthink/framework/src/think/route/Dispatch.php ( 10.44 KB )
  103. /yingpanguazai/ssd/ssd1/www/a.460.net.cn/app/controller/Index.php ( 4.81 KB )
  104. /yingpanguazai/ssd/ssd1/www/a.460.net.cn/app/BaseController.php ( 2.05 KB )
  105. /yingpanguazai/ssd/ssd1/www/a.460.net.cn/vendor/topthink/think-orm/src/facade/Db.php ( 0.93 KB )
  106. /yingpanguazai/ssd/ssd1/www/a.460.net.cn/vendor/topthink/think-orm/src/db/connector/Mysql.php ( 5.44 KB )
  107. /yingpanguazai/ssd/ssd1/www/a.460.net.cn/vendor/topthink/think-orm/src/db/PDOConnection.php ( 52.47 KB )
  108. /yingpanguazai/ssd/ssd1/www/a.460.net.cn/vendor/topthink/think-orm/src/db/Connection.php ( 8.39 KB )
  109. /yingpanguazai/ssd/ssd1/www/a.460.net.cn/vendor/topthink/think-orm/src/db/ConnectionInterface.php ( 4.57 KB )
  110. /yingpanguazai/ssd/ssd1/www/a.460.net.cn/vendor/topthink/think-orm/src/db/builder/Mysql.php ( 16.58 KB )
  111. /yingpanguazai/ssd/ssd1/www/a.460.net.cn/vendor/topthink/think-orm/src/db/Builder.php ( 24.06 KB )
  112. /yingpanguazai/ssd/ssd1/www/a.460.net.cn/vendor/topthink/think-orm/src/db/BaseBuilder.php ( 27.50 KB )
  113. /yingpanguazai/ssd/ssd1/www/a.460.net.cn/vendor/topthink/think-orm/src/db/Query.php ( 15.71 KB )
  114. /yingpanguazai/ssd/ssd1/www/a.460.net.cn/vendor/topthink/think-orm/src/db/BaseQuery.php ( 45.13 KB )
  115. /yingpanguazai/ssd/ssd1/www/a.460.net.cn/vendor/topthink/think-orm/src/db/concern/TimeFieldQuery.php ( 7.43 KB )
  116. /yingpanguazai/ssd/ssd1/www/a.460.net.cn/vendor/topthink/think-orm/src/db/concern/AggregateQuery.php ( 3.26 KB )
  117. /yingpanguazai/ssd/ssd1/www/a.460.net.cn/vendor/topthink/think-orm/src/db/concern/ModelRelationQuery.php ( 20.07 KB )
  118. /yingpanguazai/ssd/ssd1/www/a.460.net.cn/vendor/topthink/think-orm/src/db/concern/ParamsBind.php ( 3.66 KB )
  119. /yingpanguazai/ssd/ssd1/www/a.460.net.cn/vendor/topthink/think-orm/src/db/concern/ResultOperation.php ( 7.01 KB )
  120. /yingpanguazai/ssd/ssd1/www/a.460.net.cn/vendor/topthink/think-orm/src/db/concern/WhereQuery.php ( 19.37 KB )
  121. /yingpanguazai/ssd/ssd1/www/a.460.net.cn/vendor/topthink/think-orm/src/db/concern/JoinAndViewQuery.php ( 7.11 KB )
  122. /yingpanguazai/ssd/ssd1/www/a.460.net.cn/vendor/topthink/think-orm/src/db/concern/TableFieldInfo.php ( 2.63 KB )
  123. /yingpanguazai/ssd/ssd1/www/a.460.net.cn/vendor/topthink/think-orm/src/db/concern/Transaction.php ( 2.77 KB )
  124. /yingpanguazai/ssd/ssd1/www/a.460.net.cn/vendor/topthink/framework/src/think/log/driver/File.php ( 5.96 KB )
  125. /yingpanguazai/ssd/ssd1/www/a.460.net.cn/vendor/topthink/framework/src/think/contract/LogHandlerInterface.php ( 0.86 KB )
  126. /yingpanguazai/ssd/ssd1/www/a.460.net.cn/vendor/topthink/framework/src/think/log/Channel.php ( 3.89 KB )
  127. /yingpanguazai/ssd/ssd1/www/a.460.net.cn/vendor/topthink/framework/src/think/event/LogRecord.php ( 1.02 KB )
  128. /yingpanguazai/ssd/ssd1/www/a.460.net.cn/vendor/topthink/think-helper/src/Collection.php ( 16.47 KB )
  129. /yingpanguazai/ssd/ssd1/www/a.460.net.cn/vendor/topthink/framework/src/think/facade/View.php ( 1.70 KB )
  130. /yingpanguazai/ssd/ssd1/www/a.460.net.cn/vendor/topthink/framework/src/think/View.php ( 4.39 KB )
  131. /yingpanguazai/ssd/ssd1/www/a.460.net.cn/vendor/topthink/framework/src/think/Response.php ( 8.81 KB )
  132. /yingpanguazai/ssd/ssd1/www/a.460.net.cn/vendor/topthink/framework/src/think/response/View.php ( 3.29 KB )
  133. /yingpanguazai/ssd/ssd1/www/a.460.net.cn/vendor/topthink/framework/src/think/Cookie.php ( 6.06 KB )
  134. /yingpanguazai/ssd/ssd1/www/a.460.net.cn/vendor/topthink/think-view/src/Think.php ( 8.38 KB )
  135. /yingpanguazai/ssd/ssd1/www/a.460.net.cn/vendor/topthink/framework/src/think/contract/TemplateHandlerInterface.php ( 1.60 KB )
  136. /yingpanguazai/ssd/ssd1/www/a.460.net.cn/vendor/topthink/think-template/src/Template.php ( 46.61 KB )
  137. /yingpanguazai/ssd/ssd1/www/a.460.net.cn/vendor/topthink/think-template/src/template/driver/File.php ( 2.41 KB )
  138. /yingpanguazai/ssd/ssd1/www/a.460.net.cn/vendor/topthink/think-template/src/template/contract/DriverInterface.php ( 0.86 KB )
  139. /yingpanguazai/ssd/ssd1/www/a.460.net.cn/runtime/temp/80ec142d437acc197a4b556a08c383fc.php ( 11.98 KB )
  140. /yingpanguazai/ssd/ssd1/www/a.460.net.cn/vendor/topthink/think-trace/src/Html.php ( 4.42 KB )
  1. CONNECT:[ UseTime:0.000328s ] mysql:host=127.0.0.1;port=3306;dbname=aa460;charset=utf8mb4
  2. SHOW FULL COLUMNS FROM `fenlei` [ RunTime:0.000516s ]
  3. SELECT * FROM `fenlei` WHERE `fid` = 0 [ RunTime:0.000244s ]
  4. SELECT * FROM `fenlei` WHERE `fid` = 63 [ RunTime:0.000273s ]
  5. SHOW FULL COLUMNS FROM `set` [ RunTime:0.000501s ]
  6. SELECT * FROM `set` [ RunTime:0.000306s ]
  7. SHOW FULL COLUMNS FROM `article` [ RunTime:0.000585s ]
  8. SELECT * FROM `article` WHERE `id` = 481577 LIMIT 1 [ RunTime:0.001601s ]
  9. UPDATE `article` SET `lasttime` = 1780128440 WHERE `id` = 481577 [ RunTime:0.001308s ]
  10. SELECT * FROM `fenlei` WHERE `id` = 64 LIMIT 1 [ RunTime:0.000264s ]
  11. SELECT * FROM `article` WHERE `id` < 481577 ORDER BY `id` DESC LIMIT 1 [ RunTime:0.002132s ]
  12. SELECT * FROM `article` WHERE `id` > 481577 ORDER BY `id` ASC LIMIT 1 [ RunTime:0.000395s ]
  13. SELECT * FROM `article` WHERE `id` < 481577 ORDER BY `id` DESC LIMIT 10 [ RunTime:0.001722s ]
  14. SELECT * FROM `article` WHERE `id` < 481577 ORDER BY `id` DESC LIMIT 10,10 [ RunTime:0.004035s ]
  15. SELECT * FROM `article` WHERE `id` < 481577 ORDER BY `id` DESC LIMIT 20,10 [ RunTime:0.003395s ]
0.086559s