各位主任院长杰青,大家好呀!
小青今天带来的这篇是在2025年8月7日,由南昌大学宋莉团队,发表在 Journal of Translational Medicine 题为:
Multi-omics data reveal that SAA1 + fibroblasts exacerbate periodontitis by regulating macrophage inflammation and chemotaxis
本文旨在通过多组学技术结合体内外功能验证,揭示 SAA1 + 成纤维细胞通过调控巨噬细胞的炎症反应和趋化作用加重牙周炎的分子机制,为牙周炎的靶向治疗提供新靶点和新思路。
一起来看看吧!
中文标题:
多组学数据揭示SAA1+成纤维细胞通过调控巨噬细胞炎症与趋化作用加重牙周炎
领取文献 >公众号回复“文献”
背景:传统技术难以解析牙周微环境中多种细胞的复杂互作机制,限制了牙周炎靶向治疗的发展,利用多组学技术探究关键细胞簇的互作网络,能为挖掘治疗靶点提供系统的理论依据。
方法:整合牙周组织单细胞、空间及批量转录组数据,解析炎性牙周微环境的空间结构与细胞通讯网络,结合生物信息学和体内外功能验证,探究SAA1+成纤维细胞的促炎作用及机制。
结果:鉴定出关键的SAA1+成纤维细胞亚群,其通过分泌趋化相关分子招募巨噬细胞,敲除SAA1可抑制炎症因子分泌和巨噬细胞M1极化,该作用通过调控NF-κB通路实现,还筛选出靶向SAA1的潜在治疗药物。
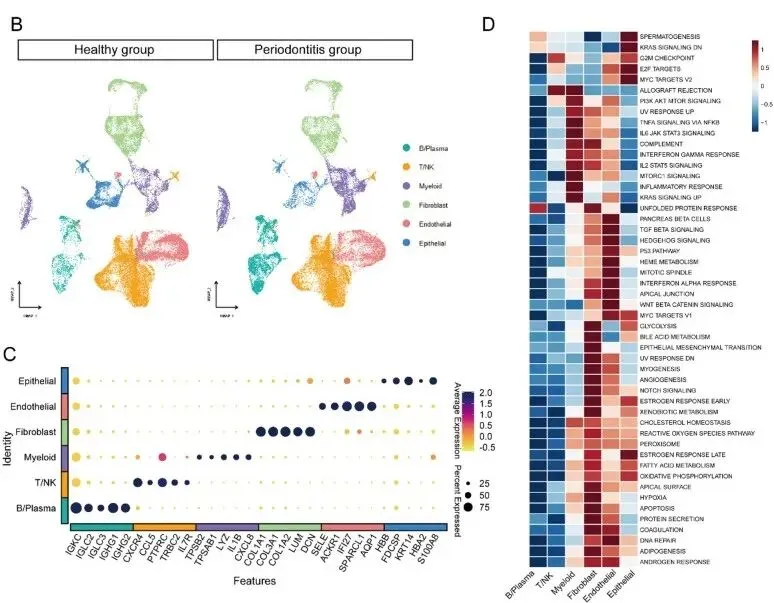
图1牙周组织单细胞转录组图谱
构建含65979个细胞的牙周组织单细胞图谱,分6类细胞,GSVA分析显示基质细胞富集凋亡通路、髓系细胞富集炎症通路。
图2 牙周炎中细胞空间定位变化
空间转录组结合MIA分析,发现牙周炎中髓系细胞向基质细胞区浸润,细胞空间分布较健康组织发生显著改变。
图3 牙周组织细胞通讯网络特征
CellChat分析显示成纤维细胞是主要信号发送者、髓系细胞为主要接收者,牙周炎中成纤维细胞与巨噬细胞互作显著增强。
图4 成纤维细胞亚型及SAA1+Fib特征
鉴定出6种成纤维细胞亚型,SAA1+Fib在牙周炎中比例独增,富集趋化和炎症通路,且在结合上皮下结缔组织聚集。
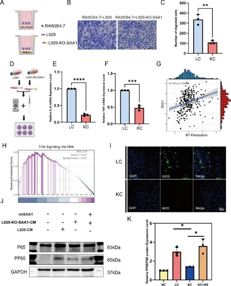
图5 成纤维细胞 - 巨噬细胞互作网络
构建二者互作网络,发现SAA1+Fib通过CXCL/SAA/CSF通路向巨噬细胞发信号,CSF1-CSF1R轴在牙周炎中显著激活。
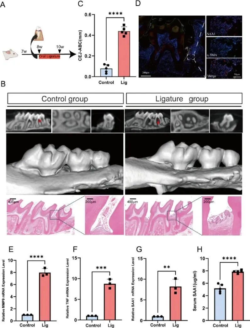
图6 牙周炎小鼠模型中SAA1表达验证
结扎法构建小鼠牙周炎模型,证实牙龈组织和血清中SAA1表达显著升高,SAA1+Fib定位于结合上皮下结缔组织。
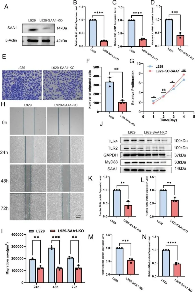
图7 SAA1敲除L929细胞表型验证
敲除SAA1后L929细胞炎症因子分泌减少、迁移能力下降,且通过TLR4/TLR2/MyD88通路调控炎症反应。
图8 SAA1调控成纤维细胞 - 巨噬细胞互作的机制
SAA1敲除削弱成纤维细胞对巨噬细胞的趋化作用,抑制其M1极化,该效应通过下调NF-κB信号通路实现。
图9 SAA1靶向药物的分子对接与功能验证
筛选出Anakinra和萘普生钠为SAA1潜在靶向药,二者可结合SAA1并显著抑制巨噬细胞中炎症因子的表达。
扫码添加科研顾问
免费领!
福利一:科研评估1次
福利二:研究方案1份
福利三:投稿辅导1次
综上所述,牙周炎中SAA1+成纤维细胞通过分泌趋化因子招募巨噬细胞,经NF-κB通路调控其炎症反应与M1极化,是牙周炎进展的关键驱动环节。靶向SAA1或其调控的NF-κB/CSF1-CSF1R通路,可显著抑制牙周炎症,为牙周炎提供新的机制阐释和可转化的靶向治疗策略。
参考文献:
Li L, Yang Y, Dai F, Deng L, Jiang M, He C, Long T, Yang K, Yang X, Song L. Multi-omics data reveal that SAA1+ fibroblasts exacerbate periodontitis by regulating macrophage inflammation and chemotaxis. J Transl Med. 2025;23(1):882. doi: 10.1186/s12967-025-06925-1. PMID: 39762105; PMCID: PMC12330154.
1、多组学整合解析牙周微环境新策略:整合单细胞、空间和批量转录组学技术,构建了牙周组织单细胞转录组图谱,实现了对牙周炎微环境细胞空间分布和互作网络的系统解析,突破传统技术研究局限。
2、发现牙周炎关键促炎细胞亚群:首次明确SAA1+成纤维细胞是牙周炎进展的关键细胞亚群,其为唯一在牙周炎中比例显著升高的成纤维细胞亚型,具有强促炎和免疫细胞趋化特性。
3、阐明SAA1调控牙周炎的核心机制:证实SAA1通过TLR4/TLR2/MyD88-NF-κB信号轴,一方面促进成纤维细胞分泌炎症因子,另一方面增强对巨噬细胞的趋化并诱导其M1极化,形成炎症放大环路。
📞 立即私信 免费获取1v1研究方案
合作前先签保密协议,想报销可开发票
【严谨保密 · 合同保障 · 成果100%归属作者】