
点击蓝字 关注小渡哦~
当下环境污染物健康风险研究持续升温,毒理与肿瘤交叉领域更是国自然与高分期刊的热门方向!很急!但是没啥思路?
别担心!今天小渡给大家分享一篇发表在《Chemico-biological Interactions》(IF=5.4,Q1)上的研究,直接给你打了一套“多组学+干湿结合”的组合拳,从“靶点预测”到“机制验证”全程高能,简直就是环境毒理与肿瘤交叉研究的教科书级模板!(以前小渡也给大家分享过很多关于“环境污染物”相关研究思路,还嫌不够的小伙伴们可以往前翻翻哟~)
(PS:这篇文章最大的亮点不是用了多少方法,而是每一步都服务于一个核心问题:DOTP到底怎么促癌?从预测到验证,从分子到细胞,从组织到空间,逻辑环环相扣,证据层层递进。想发高水平文章?不是堆砌方法,而是用对方法讲好一个故事。)

题目:对苯二甲酸二(2-乙基己基)酯促进乳腺癌进展:多组学整合实验验证
期刊:Chemico-biological Interactions
影响因子:5.4
发表时间:2026.3.2
研究背景
对苯二甲酸二(2-乙基己基)酯(DOTP)作为邻苯二甲酸酯类增塑剂的替代品,已广泛应用于食品包装、医疗器械等敏感领域。但其系统性致癌风险评估仍存在空白。
思路解析
1.网络毒理学+多数据库:从6个数据库中锁定136个DOTP相关癌基因,构建PPI网络,结合11种拓扑算法筛选出24个核心基因;
2.机器学习:用Lasso、弹性网络、CoxBoost等15种算法构建预后模型,量化DOTP相关基因的风险权重;
3.分子对接:筛选出6个高亲和力靶点,结合单细胞数据验证其在肿瘤细胞中的高表达;
4.单细胞+空间转录组:在BRCA、LIHC、OV等6种癌种中,精准定位靶基因在TME中的细胞来源和空间分布;
5.细胞实验验证:通过克隆形成实验和WB,证实DOTP促进乳腺癌细胞增殖,并上调PTPN11和ESR1表达,浓度依赖性增强。
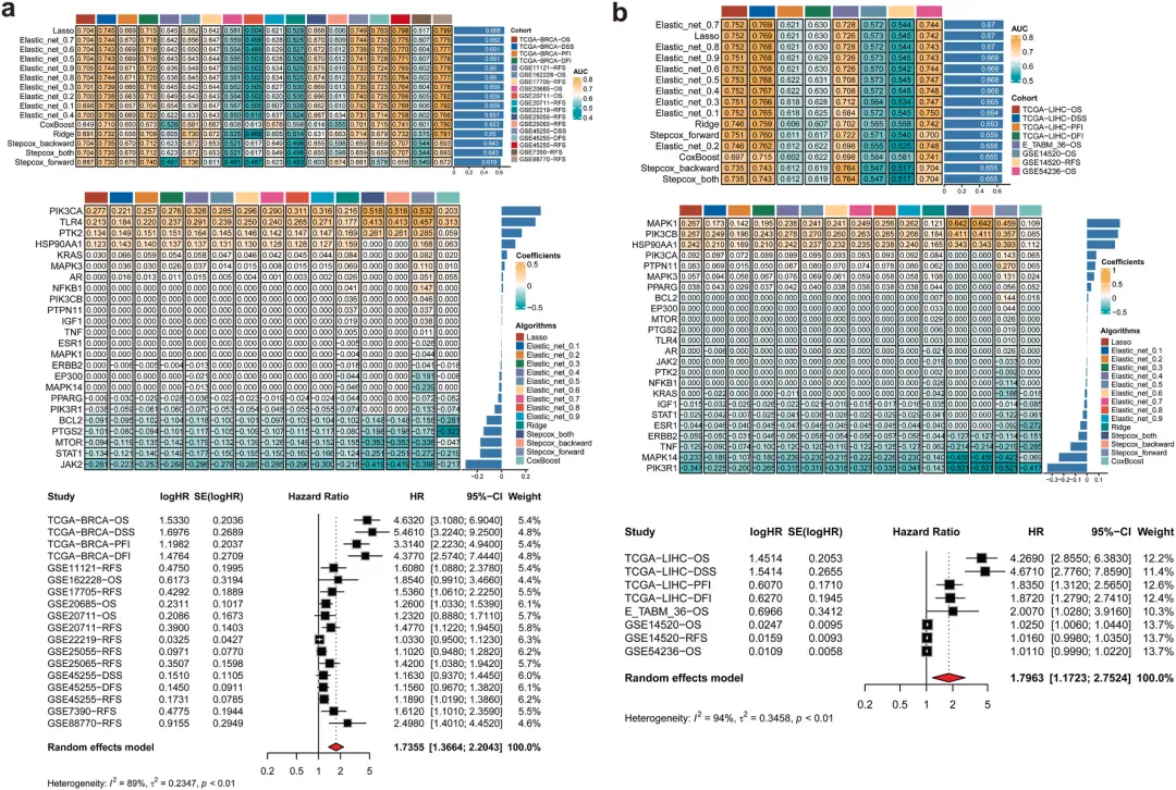
主要结果
1、DOTP毒性评估与核心致癌基因筛选:
研究先预测DOTP毒性特征,多数据库筛选得到136个DOTP致癌靶点,再通过11种拓扑算法从PPI网络中鉴定出24个核心致癌基因,完成泛癌表达、预后分析及机器学习预后风险量化。

图1 DOTP毒性预测与致癌基因获取

图2 富集基因功能注释与PPI核心基因鉴定

图3 机器学习评估与预后关联分析
2、DOTP高亲和力致癌靶点筛选:
分子对接实验筛选出6个与DOTP高亲和力结合的致癌靶点,分别为PIK3CA、PTPN11、ESR1、PPARG、PTGS2、MAPK1。

图4 分子对接
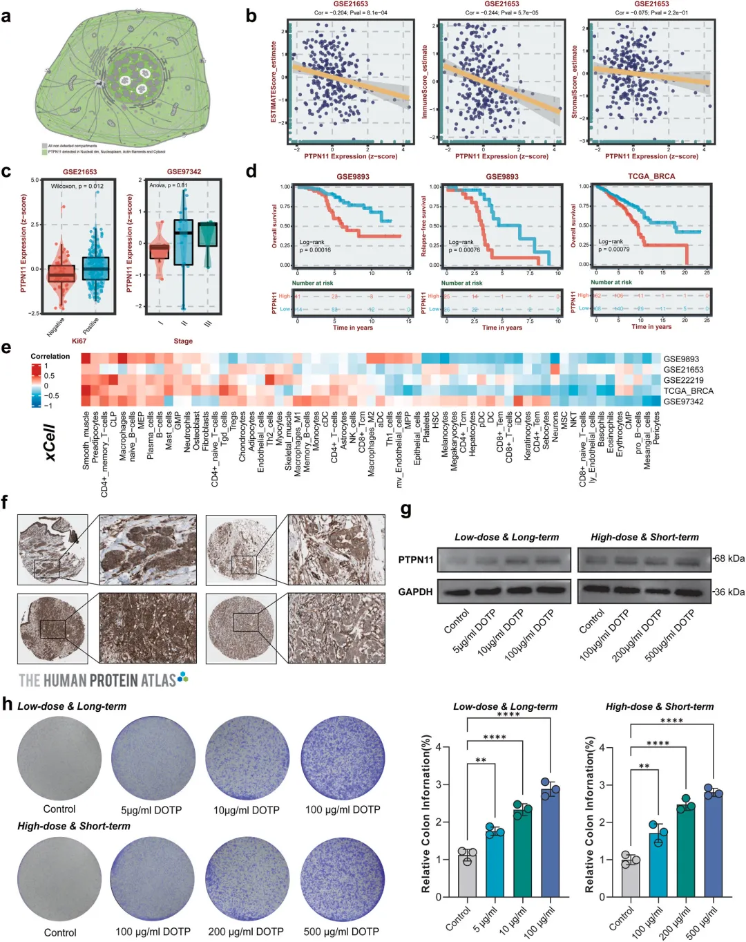
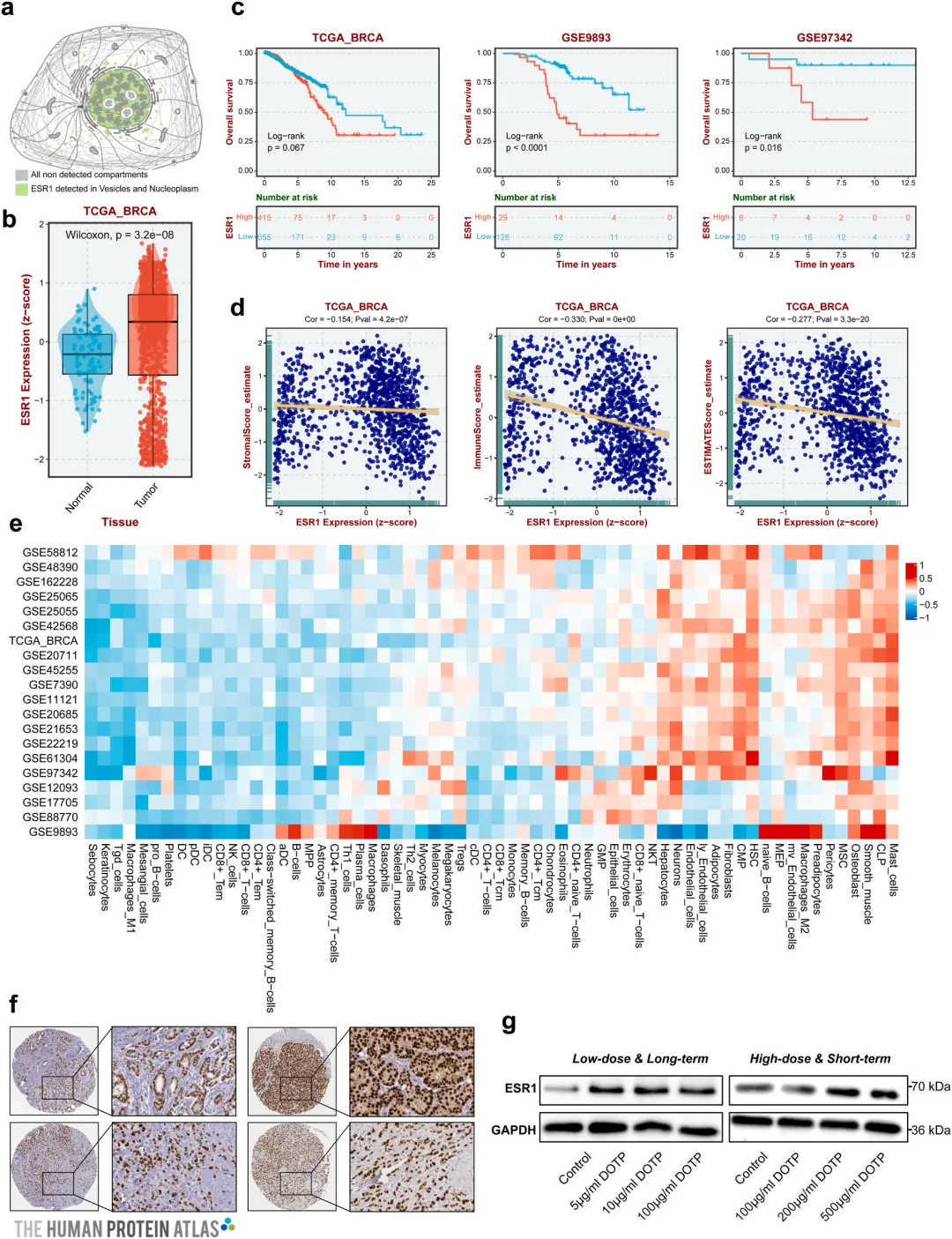
3、肿瘤微环境中靶点的单细胞与空间定位:
单细胞测序结合空间转录组分析,明确了6个高亲和力靶点在肿瘤微环境的细胞亚群分布与组织空间定位。

图5 乳腺癌单细胞聚类分析与空间转录组分析
4、DOTP促肿瘤增殖及蛋白上调验证:
细胞实验证实,DOTP暴露可促进肿瘤细胞增殖,且该促增殖效应、PTPN11与ESR1蛋白水平上调均呈浓度依赖性增强。

图6 DOTP通过上调PTPN11表达促进乳腺癌增殖

图7 DOTP通过上调ESR1表达促进乳腺癌增殖
文章小节
本研究通过多组学整合与实验验证,证实DOTP可结合6个关键致癌靶点、上调PTPN11与ESR1表达并促进乳腺癌细胞增殖,主要通过PI3K-Akt-mTOR通路发挥潜在致癌作用。
无论你是做环境污染物、药物靶点筛选,还是肿瘤微环境研究,这套思路,完全可以迁移到你的研究中去。你的文章也能从“投稿困难”逆袭成“5+2区”!

往
期
回
顾
