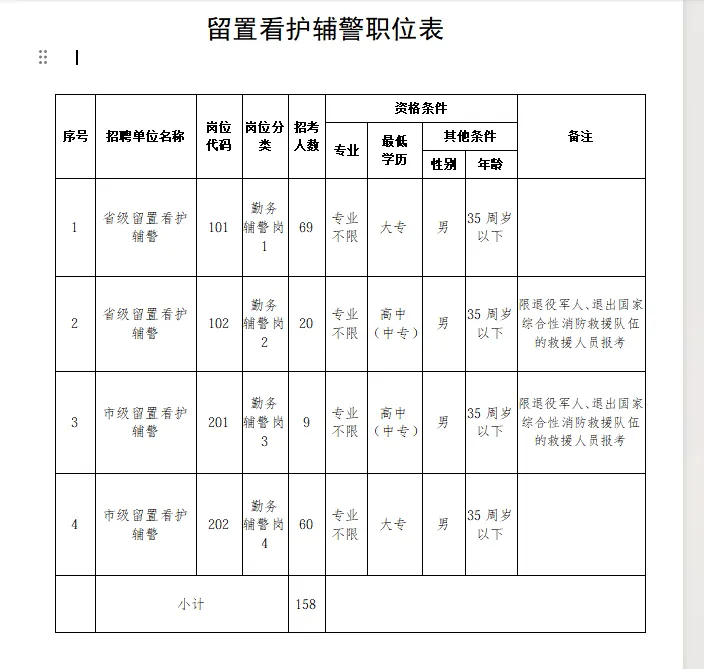
(一)招聘人数:158人,其中省级留置看护89人、市级留置看护69人;
(二)招聘岗位:此次员额制辅警招聘共设4个岗位,具体见附件。

(一)招聘人员基本条件:
1.具有中华人民共和国国籍;
2.拥护中国共产党领导、拥护《中华人民共和国宪法》,遵守法律法规;
3.具有良好的政治素质、心理素质和道德品行;
4.年龄要求18周岁以上、35周岁以下,即1990年4月1日至2008年3月31日期间出生,以本人身份证日期为准;
5.勤务辅警应当具有大专以上文化程度,报考人员应在2026年7月1日前取得国家承认并符合岗位要求的学历证书;
6.具有履行岗位职责所需的工作能力;
7.身体健康,具有正常履行岗位职责体能素质;
8.自愿服从工作岗位分配;
9.法律、法规规定的其他条件。
(二)优先招聘人员条件:
1.烈士遗属、因公牺牲军人和人民警察遗属;
2.退役军人、退出国家综合性消防救援队伍的救援人员;
3.获得见义勇为称号的人员或者英雄模范;
4.人民警察类或者政法类院校毕业生;
5.国家和江西省规定的其他优先聘用情形。
符合优先聘用条件人员参加勤务辅警招聘可以放宽至高中(中专)学历,应聘时学历为高中(中专)的,应当在劳动合同聘用期限内取得大专以上学历;未取得的,合同期满以后不得再续聘。
本次招聘按照网上报名、笔试、现场资格审查、体能测评、面试、体检、政治考察、公示、岗前培训及签订劳动合同等程序依次进行。
网上报名
1.报名时间:2026年4月13日10:00至4月20日12:00。缴费截止时间为报名结束当日15:00,逾期不再受理报名。
免责声明
本公众号内容均源自网络,文字及图片版权归属原作者。内容仅供交流参考,不承担由此引发的任何法律责任。若存在侵权情况,请版权相关权利人及时与我们联系,我们将立即纠正并删除相关内容。感谢理解与支持!
职业规划指导 |
岗位精准推荐 |
技能提升陪伴 |