当前位置:首页>南昌>赣超拒绝了南昌“球王”!只因户口迁出,土生土长的南昌人,竟无法代表出场,无语!这让在外的江西游子怎么看?

赣超拒绝了南昌“球王”!只因户口迁出,土生土长的南昌人,竟无法代表出场,无语!这让在外的江西游子怎么看?

  • 2026-04-20 07:59:11
赣超拒绝了南昌“球王”!只因户口迁出,土生土长的南昌人,竟无法代表出场,无语!这让在外的江西游子怎么看?

现在我真是颤抖的手在打字写文章,因为我刚刚听到了关于赣超的一个令人气愤的消息——本土球员,南昌球王喻泽平,居然被赣超组委会否决了出场资格!

要知道喻泽平出生在南昌,成长在南昌,祖孙三代都是南昌人,却因为早年户口迁出,现在竟不能代表南昌队出场!

无语:土生土长的南昌球王,踢不了赣超

喻泽平是谁,南昌足球圈打听一下就知道,这就是真正的南昌球王。

他1999年出生在南昌,父亲就是在青云谱做卖肉的。从小就喜欢足球的他,也一直在南昌市训练,直至2012年,以优异表现,考入恒大足校进行学习,后前往成都七中学习。

在2014-2017年,曾效力于四川U18全运队,并随队获得全运会亚军。

2019年,他甚至入选了国青队,和刘若钒、陶强龙等明星球员同场驰骋,绝对是一位实力派球员。

后辗转多支球队,2023年,还曾转会江西庐山(中甲),为家乡球队效力。

之后因为伤病和状态等原因,喻泽平主要活跃在半职业和业余足球圈,其他时间就在父亲店内帮忙,打理生意。

拥有180身高的他,担任中场位置,能攻善守,长传精准,对抗能力强。在南昌业余足坛,因为球技出众,喻泽平也赢得了一个响亮的名号南昌“球王”。

喻泽平曾代表多支职业球队出场

今年赣超烽烟再起,从职业赛场退下的喻泽平,终于有时间抽出身来,代表自己的家乡球队,为南昌披挂上阵,为家乡争光。

然而,赣超的一个奇葩规则,就把喻泽平拒之门外。

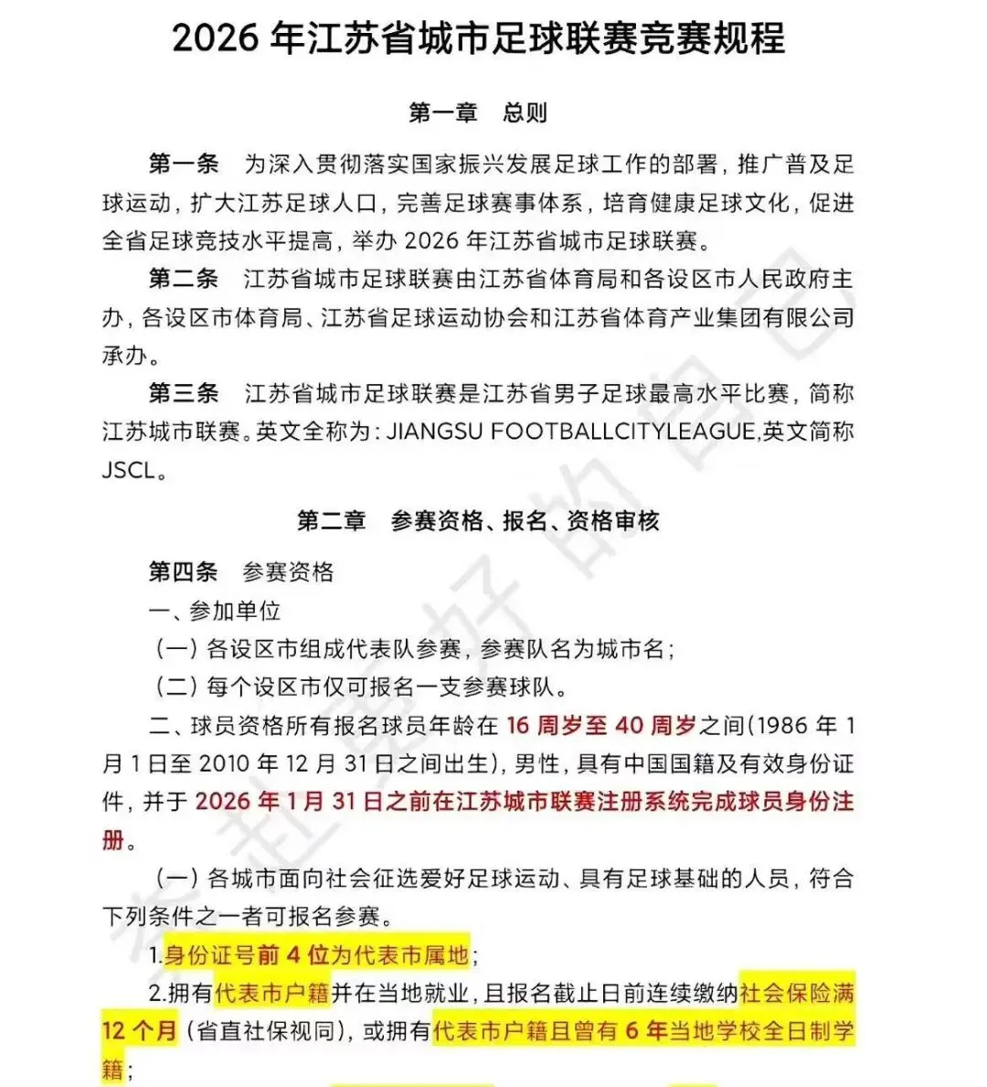
赛事规则要求,球员本人必须具备参赛代表所在地的户籍,入籍时间为2025年3月31日前,或是连续12个月的社保证明等。

赣超这一规则,对户口进行的严格限制,但对籍贯只字不提。

但喻泽平因早年在成都七中求学,户口早已迁走,一直没能迁回老家。加上是家族生意,喻泽平自然没有社保记录。

喻泽平的户口迁移记录,显示为2016年迁出

就这样,喻泽平明明是3601开头的身份证号(3601是南昌代码)明明是南昌长大的一位球员,结果因为户口不在南昌,无法代表南昌队出战。

喻泽平的出生证明,生于江西妇幼

球员父亲:祖孙三代都是南昌人,遗憾!

笔者联系喻泽平的父亲喻小龙,这位在南昌卖了一辈子肉的南昌人,说到此事,老人家满是遗憾。

他表示,“喻泽平也想在家门口,为父老乡亲、为南昌这座城市尽绵薄之力,作为一个土生土长,祖辈几代人一直生活的城市,孩子对南昌、对自己家乡球队有一种特殊的、强烈的情怀。”

去年,有媒体还给喻泽平出了一个专题片,卖肉的球王,喻泽平平时在店里帮父亲做猪肉分割、销售,有时间就去踢球,在业余足球圈就场获奖。

吴钩足球关于喻泽平的专题报道

离谱的规定,苏超、湘超都没这么干过!

然而就是这样一条规定,就把喻泽平拒之门外!着实离谱!

我不知道的这个规定是江西省体育局还是说江西足协制定,我就不说太难听的话,至少这个规定有点糊涂,甚至我在怀疑赣超在有意拒绝一些在外打拼的江西籍贯球员。

比如说去年赣超很火的宜春队前锋,宜春C罗李文瑞,没有记错的,李文瑞应该是在广西念大学,如果李文瑞因为念大学的缘故,把户口迁出,那么李文瑞将失去代表宜春队出战的资格。

李文瑞在球场上

而李文瑞的队友罗浩宇,则在内蒙上大学,甚至代表过蒙超球队上场,如果他的户口迁出,那么罗浩宇也无法代表宜春队上场。

以上三个只是举个例子,足以这说明这个规则非常的无厘头。仅仅看户口,而不看籍贯,是否合理。

来看看苏超的规则,苏超作为第一业余联赛,你赣超不会有样学样吗?

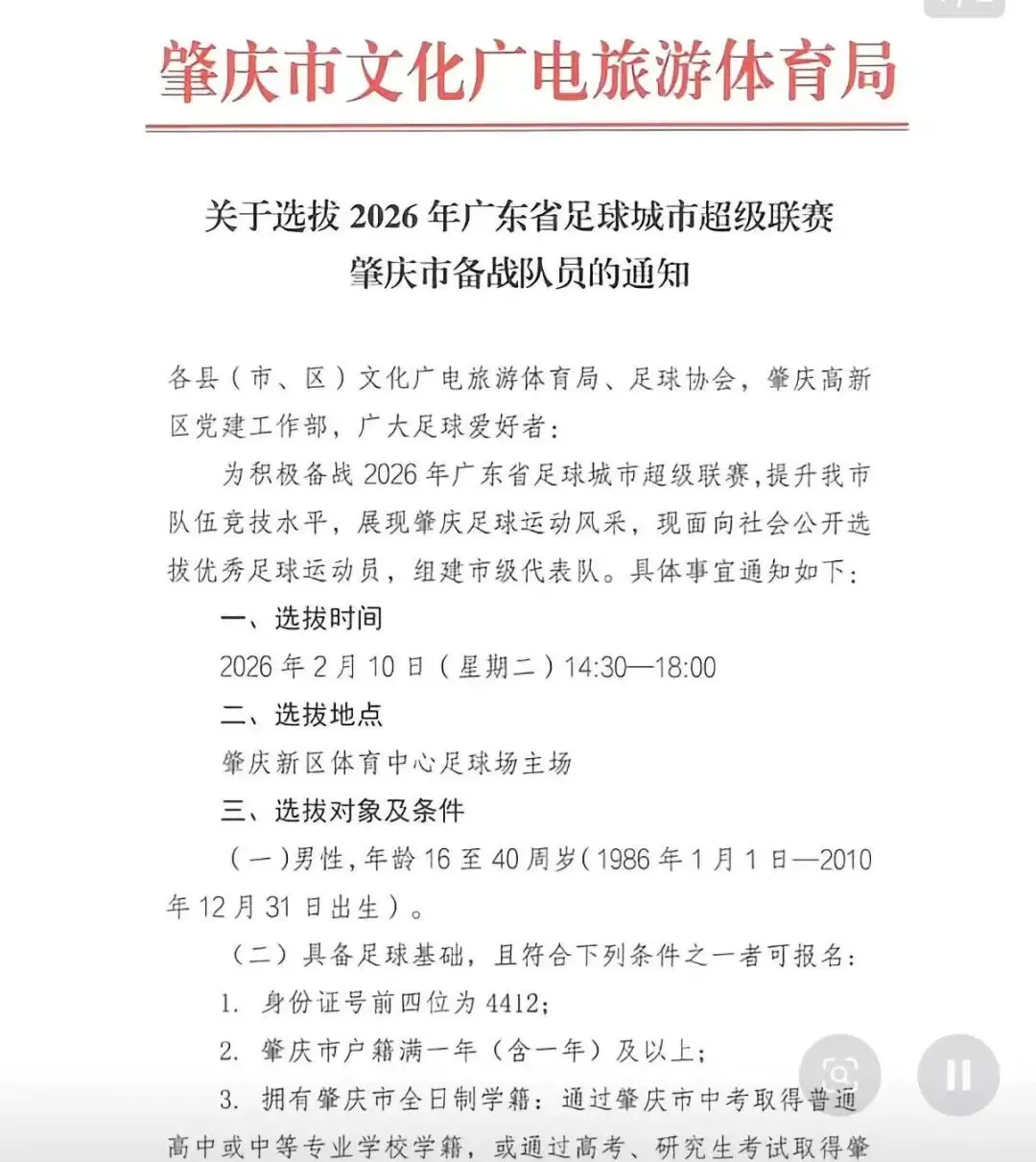
身份证前四位即可代表市所属地。

在看这个,这个是肇庆市的,身份证号前四位4412

湘超也是,身份证号前四位即可代表所在市的籍贯。

我不知道赣超为何会出如此看不懂的规则,是太糊涂了,还是是有其他原因,致使某些球队在外的球员,无法上场,而导致一些球队准备不足,实力削弱?

从足球上来讲,本身青训球员的流动性比较大,因为求学的缘故,迁移也比较多,这不是很正常的吗?

那这样说,赣超就是要拒绝在外的江西足球人才咯?这些人才有归属感,对家乡也有认同感,为什么不能代表自己的家乡?

地区业余联赛,不正是要球迷对家乡的认同和归属么?这种球员都不要,还谈什么认同和归属感?球迷都要闹翻了

离谱规定伤害的是江西人,损害江西形象

这一离谱规定拒绝的是在外江西球员,伤害的是在外江西游子的心!

损害的是江西的形象,再往大了说,破坏的是江西招商引资的环境!

即便没有此等阴谋论,这个户口政策,也是妥妥的把在外打拼的江西人,在外的江西游子,拒于赣超门外,伤害在外江西游子的心!

苏超、赣超这一类业余赛事,向来不仅是关乎足球赛场之内,更是是一张名片,一个展示自己家乡的舞台,一个对外招商投资的广告,赣超对在外江西人尚且如此,对外呢?

希望有关部门认识到这个问题的严峻性!

这一争议规定将严重有损江西的形象,该规定不仅是在足球上表现的业余,表现的不专业,离谱!

更在情感上,刺痛伤害广大在外江西游子的心。优秀的足球人往外推,其他人呢?

这就是把江西人往外面推啊,组织方想过在外的江西人会怎么想吗?还嫌江西的人口流失不够多吗?在外优秀的江西人还敢回来吗?

一个足球运动员,想要报效家乡,仅仅因为户口不在本地,就被拒之门外。那如果一个在外的企业家,比如说早已前往美国的江西人段永平,想要回家投资建设,是不是还要把户口迁到南昌来?

不说那么远,那些在北上广深发达了的江西游子,如果想回家乡投资,看到赣超这样的条款,是不是也要掂量掂量?

还有人呼吁南昌籍明星邓超、刘涛、杨钰莹来为南昌加油,这几位籍贯南昌的,还要查户口吗?

赣超不仅仅是江西体育局,江西足协一家的事情,关乎着整个江西的形象。距离比赛还剩下不到一个月的时间,希望相关部门抓紧研究一下吧。

多说一句题外话,从传播和运营来看,赣超从传播力度上,和苏超肯定是没法比,和隔壁湘超都存在很大差距。

为什么?格局太低了!或者说目标放得太低了。这个事情我办了就是,结果就是体育部门、足球部门在干那点事情,其他资源呢?市里呢,省里呢?给了什么支持,拉了什么资源。就是那几个部门兜兜转转自己玩,各自为战,结果仅靠几个部门玩,又玩不好。只能是东施效颦,100分的卷子,拿个10分,还沾沾自喜。我也理解在gov做事情的不容易,但确实做的是一般。

看看人家苏超的赞助,多少钱?就连球衣都换成了阿迪达斯的。赣超呢?今年的赞助在哪里?估计人家看了你这操作,都望而却步吧!

总而言之,言而总之,我也是一名热爱家乡的球迷,总的来说也希望赣超越来越好,但我作为一名前媒体人,我看到了不好的,我也会毫不犹豫的指出来,也是希望能够起到督促帮助的作用,也真心赣超越来越好。

加油吧!赣超~

作者简介

前媒体人,足球及多项体育运动爱好者,曾正面防守国足主帅邵佳一

最新文章

随机文章

基本 文件 流程 错误 SQL 调试
  1. 请求信息 : 2026-04-20 17:42:07 HTTP/2.0 GET : https://a.460.net.cn/a/500149.html
  2. 运行时间 : 0.101135s [ 吞吐率:9.89req/s ] 内存消耗:4,367.50kb 文件加载:140
  3. 缓存信息 : 0 reads,0 writes
  4. 会话信息 : SESSION_ID=9fb4f0de414824541484fc8a675ddc34
  1. /yingpanguazai/ssd/ssd1/www/a.460.net.cn/public/index.php ( 0.79 KB )
  2. /yingpanguazai/ssd/ssd1/www/a.460.net.cn/vendor/autoload.php ( 0.17 KB )
  3. /yingpanguazai/ssd/ssd1/www/a.460.net.cn/vendor/composer/autoload_real.php ( 2.49 KB )
  4. /yingpanguazai/ssd/ssd1/www/a.460.net.cn/vendor/composer/platform_check.php ( 0.90 KB )
  5. /yingpanguazai/ssd/ssd1/www/a.460.net.cn/vendor/composer/ClassLoader.php ( 14.03 KB )
  6. /yingpanguazai/ssd/ssd1/www/a.460.net.cn/vendor/composer/autoload_static.php ( 4.90 KB )
  7. /yingpanguazai/ssd/ssd1/www/a.460.net.cn/vendor/topthink/think-helper/src/helper.php ( 8.34 KB )
  8. /yingpanguazai/ssd/ssd1/www/a.460.net.cn/vendor/topthink/think-validate/src/helper.php ( 2.19 KB )
  9. /yingpanguazai/ssd/ssd1/www/a.460.net.cn/vendor/topthink/think-orm/src/helper.php ( 1.47 KB )
  10. /yingpanguazai/ssd/ssd1/www/a.460.net.cn/vendor/topthink/think-orm/stubs/load_stubs.php ( 0.16 KB )
  11. /yingpanguazai/ssd/ssd1/www/a.460.net.cn/vendor/topthink/framework/src/think/Exception.php ( 1.69 KB )
  12. /yingpanguazai/ssd/ssd1/www/a.460.net.cn/vendor/topthink/think-container/src/Facade.php ( 2.71 KB )
  13. /yingpanguazai/ssd/ssd1/www/a.460.net.cn/vendor/symfony/deprecation-contracts/function.php ( 0.99 KB )
  14. /yingpanguazai/ssd/ssd1/www/a.460.net.cn/vendor/symfony/polyfill-mbstring/bootstrap.php ( 8.26 KB )
  15. /yingpanguazai/ssd/ssd1/www/a.460.net.cn/vendor/symfony/polyfill-mbstring/bootstrap80.php ( 9.78 KB )
  16. /yingpanguazai/ssd/ssd1/www/a.460.net.cn/vendor/symfony/var-dumper/Resources/functions/dump.php ( 1.49 KB )
  17. /yingpanguazai/ssd/ssd1/www/a.460.net.cn/vendor/topthink/think-dumper/src/helper.php ( 0.18 KB )
  18. /yingpanguazai/ssd/ssd1/www/a.460.net.cn/vendor/symfony/var-dumper/VarDumper.php ( 4.30 KB )
  19. /yingpanguazai/ssd/ssd1/www/a.460.net.cn/vendor/topthink/framework/src/think/App.php ( 15.30 KB )
  20. /yingpanguazai/ssd/ssd1/www/a.460.net.cn/vendor/topthink/think-container/src/Container.php ( 15.76 KB )
  21. /yingpanguazai/ssd/ssd1/www/a.460.net.cn/vendor/psr/container/src/ContainerInterface.php ( 1.02 KB )
  22. /yingpanguazai/ssd/ssd1/www/a.460.net.cn/app/provider.php ( 0.19 KB )
  23. /yingpanguazai/ssd/ssd1/www/a.460.net.cn/vendor/topthink/framework/src/think/Http.php ( 6.04 KB )
  24. /yingpanguazai/ssd/ssd1/www/a.460.net.cn/vendor/topthink/think-helper/src/helper/Str.php ( 7.29 KB )
  25. /yingpanguazai/ssd/ssd1/www/a.460.net.cn/vendor/topthink/framework/src/think/Env.php ( 4.68 KB )
  26. /yingpanguazai/ssd/ssd1/www/a.460.net.cn/app/common.php ( 0.03 KB )
  27. /yingpanguazai/ssd/ssd1/www/a.460.net.cn/vendor/topthink/framework/src/helper.php ( 18.78 KB )
  28. /yingpanguazai/ssd/ssd1/www/a.460.net.cn/vendor/topthink/framework/src/think/Config.php ( 5.54 KB )
  29. /yingpanguazai/ssd/ssd1/www/a.460.net.cn/config/app.php ( 0.95 KB )
  30. /yingpanguazai/ssd/ssd1/www/a.460.net.cn/config/cache.php ( 0.78 KB )
  31. /yingpanguazai/ssd/ssd1/www/a.460.net.cn/config/console.php ( 0.23 KB )
  32. /yingpanguazai/ssd/ssd1/www/a.460.net.cn/config/cookie.php ( 0.56 KB )
  33. /yingpanguazai/ssd/ssd1/www/a.460.net.cn/config/database.php ( 2.48 KB )
  34. /yingpanguazai/ssd/ssd1/www/a.460.net.cn/vendor/topthink/framework/src/think/facade/Env.php ( 1.67 KB )
  35. /yingpanguazai/ssd/ssd1/www/a.460.net.cn/config/filesystem.php ( 0.61 KB )
  36. /yingpanguazai/ssd/ssd1/www/a.460.net.cn/config/lang.php ( 0.91 KB )
  37. /yingpanguazai/ssd/ssd1/www/a.460.net.cn/config/log.php ( 1.35 KB )
  38. /yingpanguazai/ssd/ssd1/www/a.460.net.cn/config/middleware.php ( 0.19 KB )
  39. /yingpanguazai/ssd/ssd1/www/a.460.net.cn/config/route.php ( 1.89 KB )
  40. /yingpanguazai/ssd/ssd1/www/a.460.net.cn/config/session.php ( 0.57 KB )
  41. /yingpanguazai/ssd/ssd1/www/a.460.net.cn/config/trace.php ( 0.34 KB )
  42. /yingpanguazai/ssd/ssd1/www/a.460.net.cn/config/view.php ( 0.82 KB )
  43. /yingpanguazai/ssd/ssd1/www/a.460.net.cn/app/event.php ( 0.25 KB )
  44. /yingpanguazai/ssd/ssd1/www/a.460.net.cn/vendor/topthink/framework/src/think/Event.php ( 7.67 KB )
  45. /yingpanguazai/ssd/ssd1/www/a.460.net.cn/app/service.php ( 0.13 KB )
  46. /yingpanguazai/ssd/ssd1/www/a.460.net.cn/app/AppService.php ( 0.26 KB )
  47. /yingpanguazai/ssd/ssd1/www/a.460.net.cn/vendor/topthink/framework/src/think/Service.php ( 1.64 KB )
  48. /yingpanguazai/ssd/ssd1/www/a.460.net.cn/vendor/topthink/framework/src/think/Lang.php ( 7.35 KB )
  49. /yingpanguazai/ssd/ssd1/www/a.460.net.cn/vendor/topthink/framework/src/lang/zh-cn.php ( 13.70 KB )
  50. /yingpanguazai/ssd/ssd1/www/a.460.net.cn/vendor/topthink/framework/src/think/initializer/Error.php ( 3.31 KB )
  51. /yingpanguazai/ssd/ssd1/www/a.460.net.cn/vendor/topthink/framework/src/think/initializer/RegisterService.php ( 1.33 KB )
  52. /yingpanguazai/ssd/ssd1/www/a.460.net.cn/vendor/services.php ( 0.14 KB )
  53. /yingpanguazai/ssd/ssd1/www/a.460.net.cn/vendor/topthink/framework/src/think/service/PaginatorService.php ( 1.52 KB )
  54. /yingpanguazai/ssd/ssd1/www/a.460.net.cn/vendor/topthink/framework/src/think/service/ValidateService.php ( 0.99 KB )
  55. /yingpanguazai/ssd/ssd1/www/a.460.net.cn/vendor/topthink/framework/src/think/service/ModelService.php ( 2.04 KB )
  56. /yingpanguazai/ssd/ssd1/www/a.460.net.cn/vendor/topthink/think-trace/src/Service.php ( 0.77 KB )
  57. /yingpanguazai/ssd/ssd1/www/a.460.net.cn/vendor/topthink/framework/src/think/Middleware.php ( 6.72 KB )
  58. /yingpanguazai/ssd/ssd1/www/a.460.net.cn/vendor/topthink/framework/src/think/initializer/BootService.php ( 0.77 KB )
  59. /yingpanguazai/ssd/ssd1/www/a.460.net.cn/vendor/topthink/think-orm/src/Paginator.php ( 11.86 KB )
  60. /yingpanguazai/ssd/ssd1/www/a.460.net.cn/vendor/topthink/think-validate/src/Validate.php ( 63.20 KB )
  61. /yingpanguazai/ssd/ssd1/www/a.460.net.cn/vendor/topthink/think-orm/src/Model.php ( 23.55 KB )
  62. /yingpanguazai/ssd/ssd1/www/a.460.net.cn/vendor/topthink/think-orm/src/model/concern/Attribute.php ( 21.05 KB )
  63. /yingpanguazai/ssd/ssd1/www/a.460.net.cn/vendor/topthink/think-orm/src/model/concern/AutoWriteData.php ( 4.21 KB )
  64. /yingpanguazai/ssd/ssd1/www/a.460.net.cn/vendor/topthink/think-orm/src/model/concern/Conversion.php ( 6.44 KB )
  65. /yingpanguazai/ssd/ssd1/www/a.460.net.cn/vendor/topthink/think-orm/src/model/concern/DbConnect.php ( 5.16 KB )
  66. /yingpanguazai/ssd/ssd1/www/a.460.net.cn/vendor/topthink/think-orm/src/model/concern/ModelEvent.php ( 2.33 KB )
  67. /yingpanguazai/ssd/ssd1/www/a.460.net.cn/vendor/topthink/think-orm/src/model/concern/RelationShip.php ( 28.29 KB )
  68. /yingpanguazai/ssd/ssd1/www/a.460.net.cn/vendor/topthink/think-helper/src/contract/Arrayable.php ( 0.09 KB )
  69. /yingpanguazai/ssd/ssd1/www/a.460.net.cn/vendor/topthink/think-helper/src/contract/Jsonable.php ( 0.13 KB )
  70. /yingpanguazai/ssd/ssd1/www/a.460.net.cn/vendor/topthink/think-orm/src/model/contract/Modelable.php ( 0.09 KB )
  71. /yingpanguazai/ssd/ssd1/www/a.460.net.cn/vendor/topthink/framework/src/think/Db.php ( 2.88 KB )
  72. /yingpanguazai/ssd/ssd1/www/a.460.net.cn/vendor/topthink/think-orm/src/DbManager.php ( 8.52 KB )
  73. /yingpanguazai/ssd/ssd1/www/a.460.net.cn/vendor/topthink/framework/src/think/Log.php ( 6.28 KB )
  74. /yingpanguazai/ssd/ssd1/www/a.460.net.cn/vendor/topthink/framework/src/think/Manager.php ( 3.92 KB )
  75. /yingpanguazai/ssd/ssd1/www/a.460.net.cn/vendor/psr/log/src/LoggerTrait.php ( 2.69 KB )
  76. /yingpanguazai/ssd/ssd1/www/a.460.net.cn/vendor/psr/log/src/LoggerInterface.php ( 2.71 KB )
  77. /yingpanguazai/ssd/ssd1/www/a.460.net.cn/vendor/topthink/framework/src/think/Cache.php ( 4.92 KB )
  78. /yingpanguazai/ssd/ssd1/www/a.460.net.cn/vendor/psr/simple-cache/src/CacheInterface.php ( 4.71 KB )
  79. /yingpanguazai/ssd/ssd1/www/a.460.net.cn/vendor/topthink/think-helper/src/helper/Arr.php ( 16.63 KB )
  80. /yingpanguazai/ssd/ssd1/www/a.460.net.cn/vendor/topthink/framework/src/think/cache/driver/File.php ( 7.84 KB )
  81. /yingpanguazai/ssd/ssd1/www/a.460.net.cn/vendor/topthink/framework/src/think/cache/Driver.php ( 9.03 KB )
  82. /yingpanguazai/ssd/ssd1/www/a.460.net.cn/vendor/topthink/framework/src/think/contract/CacheHandlerInterface.php ( 1.99 KB )
  83. /yingpanguazai/ssd/ssd1/www/a.460.net.cn/app/Request.php ( 0.09 KB )
  84. /yingpanguazai/ssd/ssd1/www/a.460.net.cn/vendor/topthink/framework/src/think/Request.php ( 55.78 KB )
  85. /yingpanguazai/ssd/ssd1/www/a.460.net.cn/app/middleware.php ( 0.25 KB )
  86. /yingpanguazai/ssd/ssd1/www/a.460.net.cn/vendor/topthink/framework/src/think/Pipeline.php ( 2.61 KB )
  87. /yingpanguazai/ssd/ssd1/www/a.460.net.cn/vendor/topthink/think-trace/src/TraceDebug.php ( 3.40 KB )
  88. /yingpanguazai/ssd/ssd1/www/a.460.net.cn/vendor/topthink/framework/src/think/middleware/SessionInit.php ( 1.94 KB )
  89. /yingpanguazai/ssd/ssd1/www/a.460.net.cn/vendor/topthink/framework/src/think/Session.php ( 1.80 KB )
  90. /yingpanguazai/ssd/ssd1/www/a.460.net.cn/vendor/topthink/framework/src/think/session/driver/File.php ( 6.27 KB )
  91. /yingpanguazai/ssd/ssd1/www/a.460.net.cn/vendor/topthink/framework/src/think/contract/SessionHandlerInterface.php ( 0.87 KB )
  92. /yingpanguazai/ssd/ssd1/www/a.460.net.cn/vendor/topthink/framework/src/think/session/Store.php ( 7.12 KB )
  93. /yingpanguazai/ssd/ssd1/www/a.460.net.cn/vendor/topthink/framework/src/think/Route.php ( 23.73 KB )
  94. /yingpanguazai/ssd/ssd1/www/a.460.net.cn/vendor/topthink/framework/src/think/route/RuleName.php ( 5.75 KB )
  95. /yingpanguazai/ssd/ssd1/www/a.460.net.cn/vendor/topthink/framework/src/think/route/Domain.php ( 2.53 KB )
  96. /yingpanguazai/ssd/ssd1/www/a.460.net.cn/vendor/topthink/framework/src/think/route/RuleGroup.php ( 22.43 KB )
  97. /yingpanguazai/ssd/ssd1/www/a.460.net.cn/vendor/topthink/framework/src/think/route/Rule.php ( 26.95 KB )
  98. /yingpanguazai/ssd/ssd1/www/a.460.net.cn/vendor/topthink/framework/src/think/route/RuleItem.php ( 9.78 KB )
  99. /yingpanguazai/ssd/ssd1/www/a.460.net.cn/route/app.php ( 1.72 KB )
  100. /yingpanguazai/ssd/ssd1/www/a.460.net.cn/vendor/topthink/framework/src/think/facade/Route.php ( 4.70 KB )
  101. /yingpanguazai/ssd/ssd1/www/a.460.net.cn/vendor/topthink/framework/src/think/route/dispatch/Controller.php ( 4.74 KB )
  102. /yingpanguazai/ssd/ssd1/www/a.460.net.cn/vendor/topthink/framework/src/think/route/Dispatch.php ( 10.44 KB )
  103. /yingpanguazai/ssd/ssd1/www/a.460.net.cn/app/controller/Index.php ( 4.81 KB )
  104. /yingpanguazai/ssd/ssd1/www/a.460.net.cn/app/BaseController.php ( 2.05 KB )
  105. /yingpanguazai/ssd/ssd1/www/a.460.net.cn/vendor/topthink/think-orm/src/facade/Db.php ( 0.93 KB )
  106. /yingpanguazai/ssd/ssd1/www/a.460.net.cn/vendor/topthink/think-orm/src/db/connector/Mysql.php ( 5.44 KB )
  107. /yingpanguazai/ssd/ssd1/www/a.460.net.cn/vendor/topthink/think-orm/src/db/PDOConnection.php ( 52.47 KB )
  108. /yingpanguazai/ssd/ssd1/www/a.460.net.cn/vendor/topthink/think-orm/src/db/Connection.php ( 8.39 KB )
  109. /yingpanguazai/ssd/ssd1/www/a.460.net.cn/vendor/topthink/think-orm/src/db/ConnectionInterface.php ( 4.57 KB )
  110. /yingpanguazai/ssd/ssd1/www/a.460.net.cn/vendor/topthink/think-orm/src/db/builder/Mysql.php ( 16.58 KB )
  111. /yingpanguazai/ssd/ssd1/www/a.460.net.cn/vendor/topthink/think-orm/src/db/Builder.php ( 24.06 KB )
  112. /yingpanguazai/ssd/ssd1/www/a.460.net.cn/vendor/topthink/think-orm/src/db/BaseBuilder.php ( 27.50 KB )
  113. /yingpanguazai/ssd/ssd1/www/a.460.net.cn/vendor/topthink/think-orm/src/db/Query.php ( 15.71 KB )
  114. /yingpanguazai/ssd/ssd1/www/a.460.net.cn/vendor/topthink/think-orm/src/db/BaseQuery.php ( 45.13 KB )
  115. /yingpanguazai/ssd/ssd1/www/a.460.net.cn/vendor/topthink/think-orm/src/db/concern/TimeFieldQuery.php ( 7.43 KB )
  116. /yingpanguazai/ssd/ssd1/www/a.460.net.cn/vendor/topthink/think-orm/src/db/concern/AggregateQuery.php ( 3.26 KB )
  117. /yingpanguazai/ssd/ssd1/www/a.460.net.cn/vendor/topthink/think-orm/src/db/concern/ModelRelationQuery.php ( 20.07 KB )
  118. /yingpanguazai/ssd/ssd1/www/a.460.net.cn/vendor/topthink/think-orm/src/db/concern/ParamsBind.php ( 3.66 KB )
  119. /yingpanguazai/ssd/ssd1/www/a.460.net.cn/vendor/topthink/think-orm/src/db/concern/ResultOperation.php ( 7.01 KB )
  120. /yingpanguazai/ssd/ssd1/www/a.460.net.cn/vendor/topthink/think-orm/src/db/concern/WhereQuery.php ( 19.37 KB )
  121. /yingpanguazai/ssd/ssd1/www/a.460.net.cn/vendor/topthink/think-orm/src/db/concern/JoinAndViewQuery.php ( 7.11 KB )
  122. /yingpanguazai/ssd/ssd1/www/a.460.net.cn/vendor/topthink/think-orm/src/db/concern/TableFieldInfo.php ( 2.63 KB )
  123. /yingpanguazai/ssd/ssd1/www/a.460.net.cn/vendor/topthink/think-orm/src/db/concern/Transaction.php ( 2.77 KB )
  124. /yingpanguazai/ssd/ssd1/www/a.460.net.cn/vendor/topthink/framework/src/think/log/driver/File.php ( 5.96 KB )
  125. /yingpanguazai/ssd/ssd1/www/a.460.net.cn/vendor/topthink/framework/src/think/contract/LogHandlerInterface.php ( 0.86 KB )
  126. /yingpanguazai/ssd/ssd1/www/a.460.net.cn/vendor/topthink/framework/src/think/log/Channel.php ( 3.89 KB )
  127. /yingpanguazai/ssd/ssd1/www/a.460.net.cn/vendor/topthink/framework/src/think/event/LogRecord.php ( 1.02 KB )
  128. /yingpanguazai/ssd/ssd1/www/a.460.net.cn/vendor/topthink/think-helper/src/Collection.php ( 16.47 KB )
  129. /yingpanguazai/ssd/ssd1/www/a.460.net.cn/vendor/topthink/framework/src/think/facade/View.php ( 1.70 KB )
  130. /yingpanguazai/ssd/ssd1/www/a.460.net.cn/vendor/topthink/framework/src/think/View.php ( 4.39 KB )
  131. /yingpanguazai/ssd/ssd1/www/a.460.net.cn/vendor/topthink/framework/src/think/Response.php ( 8.81 KB )
  132. /yingpanguazai/ssd/ssd1/www/a.460.net.cn/vendor/topthink/framework/src/think/response/View.php ( 3.29 KB )
  133. /yingpanguazai/ssd/ssd1/www/a.460.net.cn/vendor/topthink/framework/src/think/Cookie.php ( 6.06 KB )
  134. /yingpanguazai/ssd/ssd1/www/a.460.net.cn/vendor/topthink/think-view/src/Think.php ( 8.38 KB )
  135. /yingpanguazai/ssd/ssd1/www/a.460.net.cn/vendor/topthink/framework/src/think/contract/TemplateHandlerInterface.php ( 1.60 KB )
  136. /yingpanguazai/ssd/ssd1/www/a.460.net.cn/vendor/topthink/think-template/src/Template.php ( 46.61 KB )
  137. /yingpanguazai/ssd/ssd1/www/a.460.net.cn/vendor/topthink/think-template/src/template/driver/File.php ( 2.41 KB )
  138. /yingpanguazai/ssd/ssd1/www/a.460.net.cn/vendor/topthink/think-template/src/template/contract/DriverInterface.php ( 0.86 KB )
  139. /yingpanguazai/ssd/ssd1/www/a.460.net.cn/runtime/temp/80ec142d437acc197a4b556a08c383fc.php ( 11.98 KB )
  140. /yingpanguazai/ssd/ssd1/www/a.460.net.cn/vendor/topthink/think-trace/src/Html.php ( 4.42 KB )
  1. CONNECT:[ UseTime:0.000419s ] mysql:host=127.0.0.1;port=3306;dbname=aa460;charset=utf8mb4
  2. SHOW FULL COLUMNS FROM `fenlei` [ RunTime:0.000561s ]
  3. SELECT * FROM `fenlei` WHERE `fid` = 0 [ RunTime:0.000304s ]
  4. SELECT * FROM `fenlei` WHERE `fid` = 63 [ RunTime:0.001904s ]
  5. SHOW FULL COLUMNS FROM `set` [ RunTime:0.000572s ]
  6. SELECT * FROM `set` [ RunTime:0.000654s ]
  7. SHOW FULL COLUMNS FROM `article` [ RunTime:0.000607s ]
  8. SELECT * FROM `article` WHERE `id` = 500149 LIMIT 1 [ RunTime:0.003982s ]
  9. UPDATE `article` SET `lasttime` = 1776678127 WHERE `id` = 500149 [ RunTime:0.002651s ]
  10. SELECT * FROM `fenlei` WHERE `id` = 64 LIMIT 1 [ RunTime:0.000283s ]
  11. SELECT * FROM `article` WHERE `id` < 500149 ORDER BY `id` DESC LIMIT 1 [ RunTime:0.003543s ]
  12. SELECT * FROM `article` WHERE `id` > 500149 ORDER BY `id` ASC LIMIT 1 [ RunTime:0.000909s ]
  13. SELECT * FROM `article` WHERE `id` < 500149 ORDER BY `id` DESC LIMIT 10 [ RunTime:0.002591s ]
  14. SELECT * FROM `article` WHERE `id` < 500149 ORDER BY `id` DESC LIMIT 10,10 [ RunTime:0.003054s ]
  15. SELECT * FROM `article` WHERE `id` < 500149 ORDER BY `id` DESC LIMIT 20,10 [ RunTime:0.004829s ]
0.102649s