
馆长相信没有哪一个生信人不喜欢纯生信思路的,尤其还是这种高分的,今天为大家带来的就是一篇10分+的纯生信思路~
南昌大学团队这篇文章围绕糖尿病与增生性瘢痕(HS)、瘢痕疙瘩两种病理性瘢痕的因果关联及分子免疫机制展开,是一篇共病研究,先来看看文章的亮点:
1、疾病分类完整:大部分的共病分析都只关注两种疾病,而这篇文章分别分析了两种糖尿病类型对两种瘢痕类型的差异化影响,做的很全面。共病分析本来就比较容易发纯生信,这种多病vs.多病的选题创新性更高,发(高分)文自然也更容易~
2、联合思路:目前,共病分析最常见的分析方法当属孟德尔随机了,这篇文章在孟德尔随机化的基础上还联合了多组学(单细胞+bulk转录组),以“明确因果关系→定位核心细胞→细胞通讯通路→筛选调控因子→代谢重编程机制”为主线,整个逻辑丝丝入扣,不需要任何的湿实验,就斩获了10分+!
觉得生信难的朋友看到这里还觉得难吗?选对思路生信发文其实一点都不难!对于临床医生来说,难点无非就是分析实操。对于实操,听馆长一句劝,专业的事还是让专业的人来做吧,啃代码这种事馆长最擅长,可以帮你把难懂的代码转化成清晰易懂的分析报告,想复现这套思路或者定制其他纯生信思路随时call我即可!

定制生信分析
生信服务器

题目:通过综合多组学方法解析 CD4+ 初始T细胞介导的 2 型糖尿病与病理性瘢痕之间的不同致病关联
这篇文章核心待解决问题就是两个:
一是验证糖尿病与增生性瘢痕(HS)、瘢痕疙瘩的因果关系;
二是揭示驱动这种关联的免疫细胞亚群、分子调控因子及代谢机制。
思路解析
1)数据收集:
GWAS数据:T1D、T2D、HS、瘢痕疙瘩的遗传变异数据;
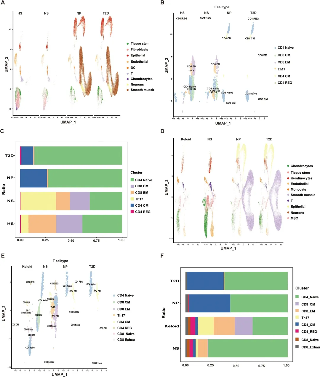
scRNA-seq 数据集:收集 T2D(GSE221156)、HS(GSE156326)、瘢痕疙瘩(GSE181297 and GSE243716)。
2)采用了全表型孟德尔随机化方法(MR-PheWAS)来识别糖尿病与病理性疤痕之间的潜在因果关系。
3)针对 T1D、T2D 分别与 HS、瘢痕疙瘩进行双样本 MR 分析。
4)通过MR-Meta分析整合多个GWAS数据集,提升因果推断的统计效力,明确 T2D 与两种瘢痕的差异化关联方向。
5)收集 T2D、HS、瘢痕疙瘩及正常组织的 scRNA-seq 数据集,鉴定瘢痕组织中主要细胞类型,并聚焦 T 细胞群体进行亚聚类。利用 CellChat 分析配体-受体互作网络。
6)整合 scRNA-seq 与bulk转录组数据,筛选 CD4+ NT 中在 HS 与瘢痕疙瘩中表达趋势相反的 DEG,通过伪时间轨迹分析(GeneSwitches 算法)这些DEG的发育轨迹,并进行代谢通路富集分析。
7)整合 T2D 与 HS、瘢痕疙瘩的转录组交集基因集,进行 GO/KEGG 富集分析。

主要结果
MR-PheWAS揭示了HS与多种疾病之间存在显著的因果关联。

T2D与 HS 存在正向的因果关联(OR:1.13,95% CI:1.09 - 1.17,P < 0.0001),而与瘢痕疙瘩(keloids)存在负向关联(OR:0.95,95% CI:0.92 - 0.99,P = 0.016)。T1D与这两种瘢痕类型均无显著的因果关系。

单细胞分析发现,HS 中 CD4+ 初始 T 细胞(CD4+ NT)的表达上调,而瘢痕疙瘩中的表达下调。

CD4+ NT亚群在两种瘢痕类型中与内皮细胞都有强烈的相互作用,主要集中在胰岛素信号通路(INS-INSR)信号轴上。

三个关键基因(GPR35、TMEM91 和 ZBTB32)被确定为 T2D 与病理性瘢痕之间的重叠分子联系,这些基因在 CD4+ NT 中均有表达,并在 HS 和瘢痕疙瘩中表现出相反的表达趋势。

伪时间轨迹分析进一步揭示了这些基因的表达动力学存在差异,表现为早期丢失和后期上调。

代谢途径分析表明,这些基因参与调节 CD4+ NT 细胞的代谢重编程,从而影响瘢痕分化。

馆长点评
这篇文章将多种孟德尔随机化分析(MR-PheWAS、MR-Meta)与多组学数据进行了深度整合,并针对两种糖尿病类型分别与两种瘢痕进行分层分析,最终还锁定了代谢重编程这个热点,无论选题还是设计思路都新意满满!想研究共病的朋友这个思路直接拿去套用,MR和单细胞分析方面有困难的话随时滴滴馆长,专业团队,选题→思路设计→生信分析一步到位!
生信图书馆

生信分析
方案设计
生信服务器
临床数据库分析