最近看到南昌市发布的政府投资项目造价指引,主要包括市政道路、桥梁、公路、保障性用房、学校、医院、绿化、装修、停车场、外立面改造等内容,分享给大家!
政府投资项目的造价审核应参照执行《造价指引》,原则上不能高于造价指标上限。鼓励在功能不减、品质不降的前提下,通过优化技术方案,全过程优化项目投资。对于确需提高造价的项目要深入研究分析,并履行相应决策报批程序。原则上园林绿化项目不得使用名贵树种,严禁过度绿化;公共建筑及市政工程外立面建设项目减少使用干挂石材等造价高的建筑材料;除涉及国家安全、应急救灾、政务服务等项目外,不再新开展数据大屏、演示指挥系统等电子政务项目。
一、市政道路工程——分级仅为道路工程
二、市政桥梁按结构、涉水、跨径划分,其中面积不含搭板。
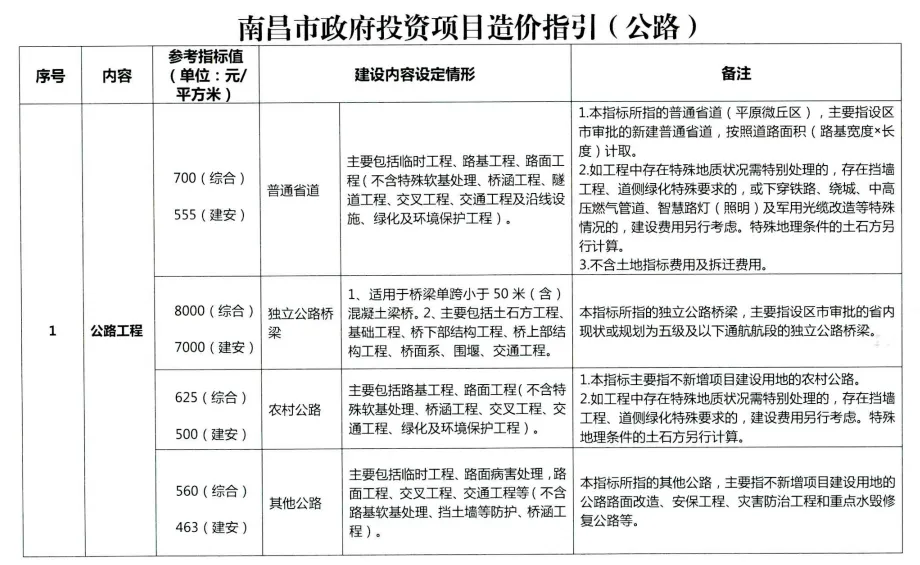
三、公路——主要为省道、桥梁、农村和其他公路,不分公路等级。
四、保障性安居工程——包括地上、地下和室外
其中装修上限800元/m2,桩基础按地下建筑的350元/m2
五、保障性安居工程——包括地上、地下、二次装修和室外

六、医院——包括地上、地下、二次装修、医疗和室外
七、绿化——包括公园和临时绿化。
八、停车场——地上、地下和充电桩,按车位。
九、装修——包括拆除。
十、外立面维修改造——立面和平面
十一、非常规项——基坑支护和装配
详细内容,点击阅读原文下载!