当前位置:首页>南昌>南昌站4月27-28日| 【目标规划+薪酬设计+绩效考核+招聘人才】帮您企业提高人效,增长利润!

南昌站4月27-28日| 【目标规划+薪酬设计+绩效考核+招聘人才】帮您企业提高人效,增长利润!

  • 2026-04-16 05:17:45
南昌站4月27-28日| 【目标规划+薪酬设计+绩效考核+招聘人才】帮您企业提高人效,增长利润!

老板的痛苦:

1.公司无绩效,开拓业绩越发不易,各项成本日益增加,缺少改善抓手;

2.公司有绩效,人人绩效都达成,工资奖金不少发,公司目标达不成,利润减少;

3.实施绩效效果未达到,员工抱怨多,草草收场,不知如何下手;

员工的痛苦:

1.公司无绩效,干好干坏一个样,干多干少一个样,工作积极性被消磨;
2.公司有绩效,人人绩效都达成,绩效形式化,不知道绩效的作用在哪里;
3.绩效变成扣工资,只有罚没有奖,做多错多,错多扣多,谈绩效色变;
什么是组织系统?
  • 企业组织系统是企业的基础管理系统,是企业从成长走向成熟,必须建立的健康利润型内部体系,是企业构建管理系统化、团队化、流程化运作第一步。

  • 基于人为企业打造:股权、组织架构、工作分析、薪酬设计、绩效考核、招聘管理、培训体系、职业生涯规划等高效的管理生态链。 

  • 目的是:管好人、用好人、激活人,让企业持续健康有利润。

做企业再好的感情,
不如一套科学合理的机制

不仅要建立一套完善的工作分析体系,还要建立绩效考核制度,对员工胜任力进行评估和量化,还要将薪酬设计以及晋升考核与结果挂钩,也就是薪、晋、考 三维一体。公司管理靠人来管理非常困难,用机制来驱动人、激活人,各司其职将变得高效有结果。

  • 企业管理的本质就是【表单】

  • 解决问题的本质就是【标准】

  • 业务的本质就是流程【流程】

一家企业没有流程、没有标准、没有考核,老板就会成为最忙最累的人! 

如何解放自己,让员工像老板一样天天为这家公司操心?

今日给大家推荐解放老板的八大核心工具(表单工具见链接底部)

凡是长松vip学员可以找您的学习顾问咨询!

解放老板八大核心工具:

1、三表 : 工作分析表、绩效考核表、晋升标准表

2、三图 : 战略规划图、组织架构图、晋升通道图

3、一书 : 目标责任书、

4、一设计 薪酬设计

(表单工具见链接底部)

本次研讨会将邀请到长松总部一级讲师,围绕中小民营企业家都能用得上的企业系统管理进行分享。同时在课程现场也能提升人脉、洞悉商机了解市场新趋势。

学 习 内 容

长松咨询组织系统建设

详细学习内容 | 第一天

2026年4月27日

学习模块

学习内容

【企业组织架构】

1、企业定位:1-3年的组织架构如何设计;

2、如何建设匹配的组织系统激活团队

企业不同阶段的六级组织架构如何设计

【企业目标设计】

1、公司保底目标、平衡目标、冲刺目标、对赌目标相对应的设定方法

2、目标分解公司目标如何分解到团队

【落地实操工具】(个体户、部门制、中心制、分子公司与集团、集团型、投资型)组织架构的设计模型

【薪酬设计比例】

上山型:与业绩相关的(如销售)固定40%+绩效60%

平路型:与职能相关的(如人资)固定60%+绩效40%

下山型:与技术相关的(如研发)固定80%+绩效20%

【薪酬十大死局】

① 提成比例逐渐增高法 ② 同级同薪制 ③ 经理只发团队奖励  ④ 目标设定限度提成法 ⑤ 固定直接转绩效制 ⑥ 完全固定薪酬制⑦ 无限工龄工资制    ⑧ 包制 ⑨年底红包法  ⑩ 全员提成法

【高管薪酬设计】

年薪(例如50万年薪)的高管薪酬发放办法:

3种工资类型(上山、平路、下山)适用范围和5级工资同岗不同酬机制设立

菲尔德薪酬法:主动营销和被动营销型公司的不同选择

底薪制定标准:底薪设立的原理及方法

相对薪酬法:如何通过薪酬设立快速复制扩张团队

团队薪酬法:激活员工,快速提升公司业绩的最有效方法

高管薪酬:薪酬分配详细方式和分红、股权计算

股份分红机制:通过股份分配捆绑核心干部层

低成本减薪法:如何通过业绩、生产达标率制订工工资以及年底高管如何分配

【落地实操工具】薪酬设计的公式、多套薪酬设计模板、营销团队薪酬、技术团队薪酬、生产人员的薪酬模式)

长松咨询组织系统建设

详细学习内容 | 第二天

2026年4月28日

学习模块

学习内容

【工作分析】

1、各岗位、各部门工作分析表的制作

2、量化员工责、权、利,解决分工问题

3、工作分析对岗不对人

4、让人人有事做,事事有人做

【落地实操工具】工作分析表

【绩效考核】

1、考核指标设立:要什么考核什么,关键在于如何提取考核指标。

2、量化考核业绩:(绩效考核不等同于业绩考核,小用看业绩,中用看能力,大用看品行。很多企业都无法标准化和量化能力和品行考核指标)

3、考核方法:不同公司阶段适用的不同方法。KPI考核要点

4、企业目标责任书的签订:如何绑定利益共同体,把公司的目标变成干部的目标

【落地实操工具】绩效考核表、目标责任书(模板)、各项考核指标库

【员工晋升】

【员工招聘培训】

1、公司员工晋升通道图的设计

2、员工晋升标准与考核指标

3、企业招聘流程设计

4、简历标杆的制作

5、结构化面试流程 

6、人才测评工具使用

【落地实操工具】生涯规划图、招聘流程、简历标杆、价值需求测评表、培训流程

【系统导入方法】

1、系统的导入步骤

2、绩效PK导入,让公司内部形成持久的良性竞争,PK的直接效益是业绩大幅提升,持续提高利润

【落地实操工具】系统导入宝典

【工具落地】高奖励计划、产品、过程管理等...真正帮助企业完善企业组织系统架构,若需要更多的管理工具,请在后台留言或直接联系长松咨询顾问!

参课信息:

 【主办单位】

南昌长颂企业管理咨询有限公司

 【课程日期】

2026年4月27-28日(周一、周二) 

9:00 — 17:30(8:30准时签到)

 【课程地点】

南昌施柏阁大观酒店

● 【参课对象】

董事长、总经理、总裁(内容只针对企业

决策层设计,请勿派其他人参加)

● 【课程费用】

原价3980元/人   现优惠价1680元/人

◆◆我们是一家:原理+案例+分析+方法+工具+表格+软件+辅导+复习会,被成功验证的,落地、实操的技术性咨询公司

上课须知:

●  内容只针对企业决策层设计(董事长、总经理、总裁),请勿派其他人员参加 

●  课程现场禁止录像、录音 

企业家对长松评价截图:(部分)
在长松的帮助下已经有十几万家企业建设了完善的企业管理系统,这些客户中有您的合作伙伴也有您的竞争对手,

今天领先一步明天就会遥遥领先,建设系统刻不容缓!

马上联系您的咨询顾问报名!

《组织系统建设咨询会》

【参会日期】:2026年4月27-28日

【参会地点】:南昌施柏阁大观酒店

【课程形式】:原理讲解+案例+工具+现场辅导

【课程投资】:门票费用1680元/人

敬请观看《系统执行官》第一集:营造一切氛围做管理(片长51分,建议在wifi下观看);此视频录制于长松咨询金牌大课《管路铁军》现场。

已关注
关注
重播 分享

工具表单:

三表

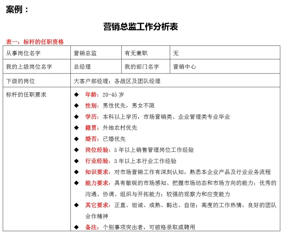
1.《工作分析表》

  • 示例:销售总监的工作分析表

更多岗位的工作分析表

2.绩效考核表

  • 示例:销售经理的绩效考核表

更多岗位绩效考核表

3.晋升标准表

示例:营销岗位晋升标准表

更多职系晋升标准表

【三图】

1.战略规划图(局部展示)

2.组织架构图(局部展示)

3.晋升通道图

【一书】-目标责任书
示例:销售经理目标责任书(局部)

更多岗位目标责任书

【一设计】-【薪酬设计】

以上核心工具大部分为长松版权工具。

您企业打造好一套科学的自运转管理系统了吗?

课程报名及咨询,请致电服务伙伴或者微信留言。

——用一次针对个性的咨询会,去开启系统建设序幕,最终实现解放老板,系统制胜, 赢战市场

联系长松咨询

专属客服团队提供极致咨询体验

长按识别二维码关注我们

敬畏规律 真爱企业

最新文章

随机文章

基本 文件 流程 错误 SQL 调试
  1. 请求信息 : 2026-04-19 19:31:51 HTTP/2.0 GET : https://a.460.net.cn/a/498852.html
  2. 运行时间 : 0.185374s [ 吞吐率:5.39req/s ] 内存消耗:4,466.88kb 文件加载:140
  3. 缓存信息 : 0 reads,0 writes
  4. 会话信息 : SESSION_ID=847cd17eddd5dc22b44ba6d164ffd925
  1. /yingpanguazai/ssd/ssd1/www/a.460.net.cn/public/index.php ( 0.79 KB )
  2. /yingpanguazai/ssd/ssd1/www/a.460.net.cn/vendor/autoload.php ( 0.17 KB )
  3. /yingpanguazai/ssd/ssd1/www/a.460.net.cn/vendor/composer/autoload_real.php ( 2.49 KB )
  4. /yingpanguazai/ssd/ssd1/www/a.460.net.cn/vendor/composer/platform_check.php ( 0.90 KB )
  5. /yingpanguazai/ssd/ssd1/www/a.460.net.cn/vendor/composer/ClassLoader.php ( 14.03 KB )
  6. /yingpanguazai/ssd/ssd1/www/a.460.net.cn/vendor/composer/autoload_static.php ( 4.90 KB )
  7. /yingpanguazai/ssd/ssd1/www/a.460.net.cn/vendor/topthink/think-helper/src/helper.php ( 8.34 KB )
  8. /yingpanguazai/ssd/ssd1/www/a.460.net.cn/vendor/topthink/think-validate/src/helper.php ( 2.19 KB )
  9. /yingpanguazai/ssd/ssd1/www/a.460.net.cn/vendor/topthink/think-orm/src/helper.php ( 1.47 KB )
  10. /yingpanguazai/ssd/ssd1/www/a.460.net.cn/vendor/topthink/think-orm/stubs/load_stubs.php ( 0.16 KB )
  11. /yingpanguazai/ssd/ssd1/www/a.460.net.cn/vendor/topthink/framework/src/think/Exception.php ( 1.69 KB )
  12. /yingpanguazai/ssd/ssd1/www/a.460.net.cn/vendor/topthink/think-container/src/Facade.php ( 2.71 KB )
  13. /yingpanguazai/ssd/ssd1/www/a.460.net.cn/vendor/symfony/deprecation-contracts/function.php ( 0.99 KB )
  14. /yingpanguazai/ssd/ssd1/www/a.460.net.cn/vendor/symfony/polyfill-mbstring/bootstrap.php ( 8.26 KB )
  15. /yingpanguazai/ssd/ssd1/www/a.460.net.cn/vendor/symfony/polyfill-mbstring/bootstrap80.php ( 9.78 KB )
  16. /yingpanguazai/ssd/ssd1/www/a.460.net.cn/vendor/symfony/var-dumper/Resources/functions/dump.php ( 1.49 KB )
  17. /yingpanguazai/ssd/ssd1/www/a.460.net.cn/vendor/topthink/think-dumper/src/helper.php ( 0.18 KB )
  18. /yingpanguazai/ssd/ssd1/www/a.460.net.cn/vendor/symfony/var-dumper/VarDumper.php ( 4.30 KB )
  19. /yingpanguazai/ssd/ssd1/www/a.460.net.cn/vendor/topthink/framework/src/think/App.php ( 15.30 KB )
  20. /yingpanguazai/ssd/ssd1/www/a.460.net.cn/vendor/topthink/think-container/src/Container.php ( 15.76 KB )
  21. /yingpanguazai/ssd/ssd1/www/a.460.net.cn/vendor/psr/container/src/ContainerInterface.php ( 1.02 KB )
  22. /yingpanguazai/ssd/ssd1/www/a.460.net.cn/app/provider.php ( 0.19 KB )
  23. /yingpanguazai/ssd/ssd1/www/a.460.net.cn/vendor/topthink/framework/src/think/Http.php ( 6.04 KB )
  24. /yingpanguazai/ssd/ssd1/www/a.460.net.cn/vendor/topthink/think-helper/src/helper/Str.php ( 7.29 KB )
  25. /yingpanguazai/ssd/ssd1/www/a.460.net.cn/vendor/topthink/framework/src/think/Env.php ( 4.68 KB )
  26. /yingpanguazai/ssd/ssd1/www/a.460.net.cn/app/common.php ( 0.03 KB )
  27. /yingpanguazai/ssd/ssd1/www/a.460.net.cn/vendor/topthink/framework/src/helper.php ( 18.78 KB )
  28. /yingpanguazai/ssd/ssd1/www/a.460.net.cn/vendor/topthink/framework/src/think/Config.php ( 5.54 KB )
  29. /yingpanguazai/ssd/ssd1/www/a.460.net.cn/config/app.php ( 0.95 KB )
  30. /yingpanguazai/ssd/ssd1/www/a.460.net.cn/config/cache.php ( 0.78 KB )
  31. /yingpanguazai/ssd/ssd1/www/a.460.net.cn/config/console.php ( 0.23 KB )
  32. /yingpanguazai/ssd/ssd1/www/a.460.net.cn/config/cookie.php ( 0.56 KB )
  33. /yingpanguazai/ssd/ssd1/www/a.460.net.cn/config/database.php ( 2.48 KB )
  34. /yingpanguazai/ssd/ssd1/www/a.460.net.cn/vendor/topthink/framework/src/think/facade/Env.php ( 1.67 KB )
  35. /yingpanguazai/ssd/ssd1/www/a.460.net.cn/config/filesystem.php ( 0.61 KB )
  36. /yingpanguazai/ssd/ssd1/www/a.460.net.cn/config/lang.php ( 0.91 KB )
  37. /yingpanguazai/ssd/ssd1/www/a.460.net.cn/config/log.php ( 1.35 KB )
  38. /yingpanguazai/ssd/ssd1/www/a.460.net.cn/config/middleware.php ( 0.19 KB )
  39. /yingpanguazai/ssd/ssd1/www/a.460.net.cn/config/route.php ( 1.89 KB )
  40. /yingpanguazai/ssd/ssd1/www/a.460.net.cn/config/session.php ( 0.57 KB )
  41. /yingpanguazai/ssd/ssd1/www/a.460.net.cn/config/trace.php ( 0.34 KB )
  42. /yingpanguazai/ssd/ssd1/www/a.460.net.cn/config/view.php ( 0.82 KB )
  43. /yingpanguazai/ssd/ssd1/www/a.460.net.cn/app/event.php ( 0.25 KB )
  44. /yingpanguazai/ssd/ssd1/www/a.460.net.cn/vendor/topthink/framework/src/think/Event.php ( 7.67 KB )
  45. /yingpanguazai/ssd/ssd1/www/a.460.net.cn/app/service.php ( 0.13 KB )
  46. /yingpanguazai/ssd/ssd1/www/a.460.net.cn/app/AppService.php ( 0.26 KB )
  47. /yingpanguazai/ssd/ssd1/www/a.460.net.cn/vendor/topthink/framework/src/think/Service.php ( 1.64 KB )
  48. /yingpanguazai/ssd/ssd1/www/a.460.net.cn/vendor/topthink/framework/src/think/Lang.php ( 7.35 KB )
  49. /yingpanguazai/ssd/ssd1/www/a.460.net.cn/vendor/topthink/framework/src/lang/zh-cn.php ( 13.70 KB )
  50. /yingpanguazai/ssd/ssd1/www/a.460.net.cn/vendor/topthink/framework/src/think/initializer/Error.php ( 3.31 KB )
  51. /yingpanguazai/ssd/ssd1/www/a.460.net.cn/vendor/topthink/framework/src/think/initializer/RegisterService.php ( 1.33 KB )
  52. /yingpanguazai/ssd/ssd1/www/a.460.net.cn/vendor/services.php ( 0.14 KB )
  53. /yingpanguazai/ssd/ssd1/www/a.460.net.cn/vendor/topthink/framework/src/think/service/PaginatorService.php ( 1.52 KB )
  54. /yingpanguazai/ssd/ssd1/www/a.460.net.cn/vendor/topthink/framework/src/think/service/ValidateService.php ( 0.99 KB )
  55. /yingpanguazai/ssd/ssd1/www/a.460.net.cn/vendor/topthink/framework/src/think/service/ModelService.php ( 2.04 KB )
  56. /yingpanguazai/ssd/ssd1/www/a.460.net.cn/vendor/topthink/think-trace/src/Service.php ( 0.77 KB )
  57. /yingpanguazai/ssd/ssd1/www/a.460.net.cn/vendor/topthink/framework/src/think/Middleware.php ( 6.72 KB )
  58. /yingpanguazai/ssd/ssd1/www/a.460.net.cn/vendor/topthink/framework/src/think/initializer/BootService.php ( 0.77 KB )
  59. /yingpanguazai/ssd/ssd1/www/a.460.net.cn/vendor/topthink/think-orm/src/Paginator.php ( 11.86 KB )
  60. /yingpanguazai/ssd/ssd1/www/a.460.net.cn/vendor/topthink/think-validate/src/Validate.php ( 63.20 KB )
  61. /yingpanguazai/ssd/ssd1/www/a.460.net.cn/vendor/topthink/think-orm/src/Model.php ( 23.55 KB )
  62. /yingpanguazai/ssd/ssd1/www/a.460.net.cn/vendor/topthink/think-orm/src/model/concern/Attribute.php ( 21.05 KB )
  63. /yingpanguazai/ssd/ssd1/www/a.460.net.cn/vendor/topthink/think-orm/src/model/concern/AutoWriteData.php ( 4.21 KB )
  64. /yingpanguazai/ssd/ssd1/www/a.460.net.cn/vendor/topthink/think-orm/src/model/concern/Conversion.php ( 6.44 KB )
  65. /yingpanguazai/ssd/ssd1/www/a.460.net.cn/vendor/topthink/think-orm/src/model/concern/DbConnect.php ( 5.16 KB )
  66. /yingpanguazai/ssd/ssd1/www/a.460.net.cn/vendor/topthink/think-orm/src/model/concern/ModelEvent.php ( 2.33 KB )
  67. /yingpanguazai/ssd/ssd1/www/a.460.net.cn/vendor/topthink/think-orm/src/model/concern/RelationShip.php ( 28.29 KB )
  68. /yingpanguazai/ssd/ssd1/www/a.460.net.cn/vendor/topthink/think-helper/src/contract/Arrayable.php ( 0.09 KB )
  69. /yingpanguazai/ssd/ssd1/www/a.460.net.cn/vendor/topthink/think-helper/src/contract/Jsonable.php ( 0.13 KB )
  70. /yingpanguazai/ssd/ssd1/www/a.460.net.cn/vendor/topthink/think-orm/src/model/contract/Modelable.php ( 0.09 KB )
  71. /yingpanguazai/ssd/ssd1/www/a.460.net.cn/vendor/topthink/framework/src/think/Db.php ( 2.88 KB )
  72. /yingpanguazai/ssd/ssd1/www/a.460.net.cn/vendor/topthink/think-orm/src/DbManager.php ( 8.52 KB )
  73. /yingpanguazai/ssd/ssd1/www/a.460.net.cn/vendor/topthink/framework/src/think/Log.php ( 6.28 KB )
  74. /yingpanguazai/ssd/ssd1/www/a.460.net.cn/vendor/topthink/framework/src/think/Manager.php ( 3.92 KB )
  75. /yingpanguazai/ssd/ssd1/www/a.460.net.cn/vendor/psr/log/src/LoggerTrait.php ( 2.69 KB )
  76. /yingpanguazai/ssd/ssd1/www/a.460.net.cn/vendor/psr/log/src/LoggerInterface.php ( 2.71 KB )
  77. /yingpanguazai/ssd/ssd1/www/a.460.net.cn/vendor/topthink/framework/src/think/Cache.php ( 4.92 KB )
  78. /yingpanguazai/ssd/ssd1/www/a.460.net.cn/vendor/psr/simple-cache/src/CacheInterface.php ( 4.71 KB )
  79. /yingpanguazai/ssd/ssd1/www/a.460.net.cn/vendor/topthink/think-helper/src/helper/Arr.php ( 16.63 KB )
  80. /yingpanguazai/ssd/ssd1/www/a.460.net.cn/vendor/topthink/framework/src/think/cache/driver/File.php ( 7.84 KB )
  81. /yingpanguazai/ssd/ssd1/www/a.460.net.cn/vendor/topthink/framework/src/think/cache/Driver.php ( 9.03 KB )
  82. /yingpanguazai/ssd/ssd1/www/a.460.net.cn/vendor/topthink/framework/src/think/contract/CacheHandlerInterface.php ( 1.99 KB )
  83. /yingpanguazai/ssd/ssd1/www/a.460.net.cn/app/Request.php ( 0.09 KB )
  84. /yingpanguazai/ssd/ssd1/www/a.460.net.cn/vendor/topthink/framework/src/think/Request.php ( 55.78 KB )
  85. /yingpanguazai/ssd/ssd1/www/a.460.net.cn/app/middleware.php ( 0.25 KB )
  86. /yingpanguazai/ssd/ssd1/www/a.460.net.cn/vendor/topthink/framework/src/think/Pipeline.php ( 2.61 KB )
  87. /yingpanguazai/ssd/ssd1/www/a.460.net.cn/vendor/topthink/think-trace/src/TraceDebug.php ( 3.40 KB )
  88. /yingpanguazai/ssd/ssd1/www/a.460.net.cn/vendor/topthink/framework/src/think/middleware/SessionInit.php ( 1.94 KB )
  89. /yingpanguazai/ssd/ssd1/www/a.460.net.cn/vendor/topthink/framework/src/think/Session.php ( 1.80 KB )
  90. /yingpanguazai/ssd/ssd1/www/a.460.net.cn/vendor/topthink/framework/src/think/session/driver/File.php ( 6.27 KB )
  91. /yingpanguazai/ssd/ssd1/www/a.460.net.cn/vendor/topthink/framework/src/think/contract/SessionHandlerInterface.php ( 0.87 KB )
  92. /yingpanguazai/ssd/ssd1/www/a.460.net.cn/vendor/topthink/framework/src/think/session/Store.php ( 7.12 KB )
  93. /yingpanguazai/ssd/ssd1/www/a.460.net.cn/vendor/topthink/framework/src/think/Route.php ( 23.73 KB )
  94. /yingpanguazai/ssd/ssd1/www/a.460.net.cn/vendor/topthink/framework/src/think/route/RuleName.php ( 5.75 KB )
  95. /yingpanguazai/ssd/ssd1/www/a.460.net.cn/vendor/topthink/framework/src/think/route/Domain.php ( 2.53 KB )
  96. /yingpanguazai/ssd/ssd1/www/a.460.net.cn/vendor/topthink/framework/src/think/route/RuleGroup.php ( 22.43 KB )
  97. /yingpanguazai/ssd/ssd1/www/a.460.net.cn/vendor/topthink/framework/src/think/route/Rule.php ( 26.95 KB )
  98. /yingpanguazai/ssd/ssd1/www/a.460.net.cn/vendor/topthink/framework/src/think/route/RuleItem.php ( 9.78 KB )
  99. /yingpanguazai/ssd/ssd1/www/a.460.net.cn/route/app.php ( 1.72 KB )
  100. /yingpanguazai/ssd/ssd1/www/a.460.net.cn/vendor/topthink/framework/src/think/facade/Route.php ( 4.70 KB )
  101. /yingpanguazai/ssd/ssd1/www/a.460.net.cn/vendor/topthink/framework/src/think/route/dispatch/Controller.php ( 4.74 KB )
  102. /yingpanguazai/ssd/ssd1/www/a.460.net.cn/vendor/topthink/framework/src/think/route/Dispatch.php ( 10.44 KB )
  103. /yingpanguazai/ssd/ssd1/www/a.460.net.cn/app/controller/Index.php ( 4.81 KB )
  104. /yingpanguazai/ssd/ssd1/www/a.460.net.cn/app/BaseController.php ( 2.05 KB )
  105. /yingpanguazai/ssd/ssd1/www/a.460.net.cn/vendor/topthink/think-orm/src/facade/Db.php ( 0.93 KB )
  106. /yingpanguazai/ssd/ssd1/www/a.460.net.cn/vendor/topthink/think-orm/src/db/connector/Mysql.php ( 5.44 KB )
  107. /yingpanguazai/ssd/ssd1/www/a.460.net.cn/vendor/topthink/think-orm/src/db/PDOConnection.php ( 52.47 KB )
  108. /yingpanguazai/ssd/ssd1/www/a.460.net.cn/vendor/topthink/think-orm/src/db/Connection.php ( 8.39 KB )
  109. /yingpanguazai/ssd/ssd1/www/a.460.net.cn/vendor/topthink/think-orm/src/db/ConnectionInterface.php ( 4.57 KB )
  110. /yingpanguazai/ssd/ssd1/www/a.460.net.cn/vendor/topthink/think-orm/src/db/builder/Mysql.php ( 16.58 KB )
  111. /yingpanguazai/ssd/ssd1/www/a.460.net.cn/vendor/topthink/think-orm/src/db/Builder.php ( 24.06 KB )
  112. /yingpanguazai/ssd/ssd1/www/a.460.net.cn/vendor/topthink/think-orm/src/db/BaseBuilder.php ( 27.50 KB )
  113. /yingpanguazai/ssd/ssd1/www/a.460.net.cn/vendor/topthink/think-orm/src/db/Query.php ( 15.71 KB )
  114. /yingpanguazai/ssd/ssd1/www/a.460.net.cn/vendor/topthink/think-orm/src/db/BaseQuery.php ( 45.13 KB )
  115. /yingpanguazai/ssd/ssd1/www/a.460.net.cn/vendor/topthink/think-orm/src/db/concern/TimeFieldQuery.php ( 7.43 KB )
  116. /yingpanguazai/ssd/ssd1/www/a.460.net.cn/vendor/topthink/think-orm/src/db/concern/AggregateQuery.php ( 3.26 KB )
  117. /yingpanguazai/ssd/ssd1/www/a.460.net.cn/vendor/topthink/think-orm/src/db/concern/ModelRelationQuery.php ( 20.07 KB )
  118. /yingpanguazai/ssd/ssd1/www/a.460.net.cn/vendor/topthink/think-orm/src/db/concern/ParamsBind.php ( 3.66 KB )
  119. /yingpanguazai/ssd/ssd1/www/a.460.net.cn/vendor/topthink/think-orm/src/db/concern/ResultOperation.php ( 7.01 KB )
  120. /yingpanguazai/ssd/ssd1/www/a.460.net.cn/vendor/topthink/think-orm/src/db/concern/WhereQuery.php ( 19.37 KB )
  121. /yingpanguazai/ssd/ssd1/www/a.460.net.cn/vendor/topthink/think-orm/src/db/concern/JoinAndViewQuery.php ( 7.11 KB )
  122. /yingpanguazai/ssd/ssd1/www/a.460.net.cn/vendor/topthink/think-orm/src/db/concern/TableFieldInfo.php ( 2.63 KB )
  123. /yingpanguazai/ssd/ssd1/www/a.460.net.cn/vendor/topthink/think-orm/src/db/concern/Transaction.php ( 2.77 KB )
  124. /yingpanguazai/ssd/ssd1/www/a.460.net.cn/vendor/topthink/framework/src/think/log/driver/File.php ( 5.96 KB )
  125. /yingpanguazai/ssd/ssd1/www/a.460.net.cn/vendor/topthink/framework/src/think/contract/LogHandlerInterface.php ( 0.86 KB )
  126. /yingpanguazai/ssd/ssd1/www/a.460.net.cn/vendor/topthink/framework/src/think/log/Channel.php ( 3.89 KB )
  127. /yingpanguazai/ssd/ssd1/www/a.460.net.cn/vendor/topthink/framework/src/think/event/LogRecord.php ( 1.02 KB )
  128. /yingpanguazai/ssd/ssd1/www/a.460.net.cn/vendor/topthink/think-helper/src/Collection.php ( 16.47 KB )
  129. /yingpanguazai/ssd/ssd1/www/a.460.net.cn/vendor/topthink/framework/src/think/facade/View.php ( 1.70 KB )
  130. /yingpanguazai/ssd/ssd1/www/a.460.net.cn/vendor/topthink/framework/src/think/View.php ( 4.39 KB )
  131. /yingpanguazai/ssd/ssd1/www/a.460.net.cn/vendor/topthink/framework/src/think/Response.php ( 8.81 KB )
  132. /yingpanguazai/ssd/ssd1/www/a.460.net.cn/vendor/topthink/framework/src/think/response/View.php ( 3.29 KB )
  133. /yingpanguazai/ssd/ssd1/www/a.460.net.cn/vendor/topthink/framework/src/think/Cookie.php ( 6.06 KB )
  134. /yingpanguazai/ssd/ssd1/www/a.460.net.cn/vendor/topthink/think-view/src/Think.php ( 8.38 KB )
  135. /yingpanguazai/ssd/ssd1/www/a.460.net.cn/vendor/topthink/framework/src/think/contract/TemplateHandlerInterface.php ( 1.60 KB )
  136. /yingpanguazai/ssd/ssd1/www/a.460.net.cn/vendor/topthink/think-template/src/Template.php ( 46.61 KB )
  137. /yingpanguazai/ssd/ssd1/www/a.460.net.cn/vendor/topthink/think-template/src/template/driver/File.php ( 2.41 KB )
  138. /yingpanguazai/ssd/ssd1/www/a.460.net.cn/vendor/topthink/think-template/src/template/contract/DriverInterface.php ( 0.86 KB )
  139. /yingpanguazai/ssd/ssd1/www/a.460.net.cn/runtime/temp/80ec142d437acc197a4b556a08c383fc.php ( 11.98 KB )
  140. /yingpanguazai/ssd/ssd1/www/a.460.net.cn/vendor/topthink/think-trace/src/Html.php ( 4.42 KB )
  1. CONNECT:[ UseTime:0.001075s ] mysql:host=127.0.0.1;port=3306;dbname=aa460;charset=utf8mb4
  2. SHOW FULL COLUMNS FROM `fenlei` [ RunTime:0.001680s ]
  3. SELECT * FROM `fenlei` WHERE `fid` = 0 [ RunTime:0.000700s ]
  4. SELECT * FROM `fenlei` WHERE `fid` = 63 [ RunTime:0.000618s ]
  5. SHOW FULL COLUMNS FROM `set` [ RunTime:0.001206s ]
  6. SELECT * FROM `set` [ RunTime:0.000486s ]
  7. SHOW FULL COLUMNS FROM `article` [ RunTime:0.001363s ]
  8. SELECT * FROM `article` WHERE `id` = 498852 LIMIT 1 [ RunTime:0.004562s ]
  9. UPDATE `article` SET `lasttime` = 1776598312 WHERE `id` = 498852 [ RunTime:0.010691s ]
  10. SELECT * FROM `fenlei` WHERE `id` = 64 LIMIT 1 [ RunTime:0.000689s ]
  11. SELECT * FROM `article` WHERE `id` < 498852 ORDER BY `id` DESC LIMIT 1 [ RunTime:0.001462s ]
  12. SELECT * FROM `article` WHERE `id` > 498852 ORDER BY `id` ASC LIMIT 1 [ RunTime:0.001059s ]
  13. SELECT * FROM `article` WHERE `id` < 498852 ORDER BY `id` DESC LIMIT 10 [ RunTime:0.002224s ]
  14. SELECT * FROM `article` WHERE `id` < 498852 ORDER BY `id` DESC LIMIT 10,10 [ RunTime:0.010350s ]
  15. SELECT * FROM `article` WHERE `id` < 498852 ORDER BY `id` DESC LIMIT 20,10 [ RunTime:0.005306s ]
0.188664s