当前位置:首页>南昌>科研思路 | 南昌大学团队:黄精多糖通过“菌群-胆汁酸代谢轴”调控TGR5/FXR-FGF15通路改善2型糖尿病

科研思路 | 南昌大学团队:黄精多糖通过“菌群-胆汁酸代谢轴”调控TGR5/FXR-FGF15通路改善2型糖尿病

  • 2026-04-19 13:44:50
科研思路 | 南昌大学团队:黄精多糖通过“菌群-胆汁酸代谢轴”调控TGR5/FXR-FGF15通路改善2型糖尿病

助力科研

关注公众号,聚焦肠道菌群顶刊深度解读,后台回复 “多组学联合分析”,免费领取「微生物组、代谢组学、转录组学和网络药理学等多组学联合分析方法与教程」,帮你少走科研弯路!

背景

2型糖尿病(T2DM)以糖脂代谢紊乱和肠道屏障损伤为特征,肠道菌群失调和胆汁酸代谢异常是其重要病理基础。黄精(Polygonatum cyrtonema)多糖(PCP-80%)是我们前期提取的活性成分,分子量4.1 kDa,具有果聚糖结构。本研究旨在探索PCP-80%通过调控肠道菌群-胆汁酸代谢轴改善T2DM的分子机制。通过HFD-STZ诱导T2DM大鼠模型,结合多组学分析,首次揭示PCP-80%重塑菌群结构,富集胆汁酸转化相关菌群,促进次级胆汁酸(UDCA、LCA、HDCA等)生成,激活TGR5/FXR-FGF15信号通路,从而改善糖脂代谢、修复肠道屏障、抑制炎症的全新机制,为黄精多糖作为功能性食品的开发利用提供了理论依据。

亮点

1

首次揭示黄精多糖通过“菌群-胆汁酸轴”改善T2DM

通过多组学整合分析,发现PCP-80%显著调节T2DM大鼠的菌群结构和胆汁酸谱,增加有益菌(Bifidobacterium、Ligilactobacillus、Muribaculaceae)丰度,降低致病菌(Prevotella_9、Clostridium_sensu_stricto_1)丰度,同时富集具有抗糖尿病活性的次级胆汁酸(UDCA、LCA、HDCA、isoLCA、alloLCA)。

2

阐明“菌群→胆汁酸→TGR5/FXR→GLP-1/PYY→肠道屏障”完整调控轴

PCP-80%干预后,UDCA和LCA作为TGR5激动剂,促进GLP-1和PYY分泌;LCA同时作为FXR激动剂,激活FXR-FGF15信号通路。该轴抑制葡萄糖转运蛋白(GLUT2/SGLT1)表达,减少肠道葡萄糖吸收,同时上调紧密连接蛋白(ZO-1、occludin、claudin-1/5),修复肠道屏障,降低LPS泄漏和炎症因子(TNF-α、IL-6、IL-1β)。

实验结果

01

PCP-80%改善T2DM大鼠糖脂代谢和肠道激素分泌

HFD-STZ诱导T2DM大鼠模型,PCP-80%(50/100/200 mg/kg)灌胃4周。结果显示,与模型组相比,PCP-80%高剂量组空腹血糖(FBG)显著降低(图1C),糖化血清蛋白(GSP)和OGTT-AUC均下降(图1D-F)。血脂方面,PCP-80%降低TC、TG、LDL-C(图1G-I),升高GLP-1和PYY分泌(图1N-O)。肝功能指标ALT和AST也得到改善(图1K-L)。

图1 PCP-80%改善T2DM大鼠糖脂代谢和肠道激素分泌

(A) 实验设计;(B) 体重;(C) 空腹血糖;(D) 糖化血清蛋白;(E-F) OGTT及AUC;(G-J) TC、TG、LDL-C、HDL-C;(K-M) ALT、AST、ALB;(N-O) GLP-1、PYY。PCP-80%高剂量组效果与二甲双胍相当。

02

PCP-80%减轻肠道炎症、修复肠道屏障结构

结肠H&E染色显示,模型组结肠隐窝萎缩、黏膜下大量炎性细胞浸润,PCP-80%干预后结肠结构恢复(图2A,C)。PAS/AB染色显示,PCP-80%增加杯状细胞数量(图2B,D)。炎症因子IL-6、TNF-α、IL-1β在模型组显著升高,PCP-80%干预后显著降低(图2E-G)。

图2 PCP-80%减轻肠道炎症、修复肠道屏障

(A) 结肠H&E染色;(B) PAS/AB染色;(C) 组织学评分;(D) 杯状细胞数量;(E-G) 结肠IL-6、TNF-α、IL-1β水平。PCP-80%显著减轻炎症,增加杯状细胞。

03

PCP-80%抑制葡萄糖转运蛋白、增强紧密连接

血清LPS、D-Lac在模型组升高,PCP-80%干预后降低(图3A-B)。Western blot显示,模型组紧密连接蛋白ZO-1、occludin、claudin-1/5表达下调,PCP-80%恢复其表达(图3D-H)。同时,模型组葡萄糖转运蛋白GLUT2和SGLT1表达上调,PCP-80%显著抑制其表达(图3I-K)。

图3 PCP-80%抑制葡萄糖转运蛋白、增强紧密连接

(A) 血清LPS;(B) 血清D-Lac;(C) 血清DAO;(D-H) 紧密连接蛋白ZO-1、occludin、claudin-1/5表达;(I-K) 葡萄糖转运蛋白SGLT1、GLUT2表达。PCP-80%修复肠道屏障,抑制葡萄糖吸收。

04

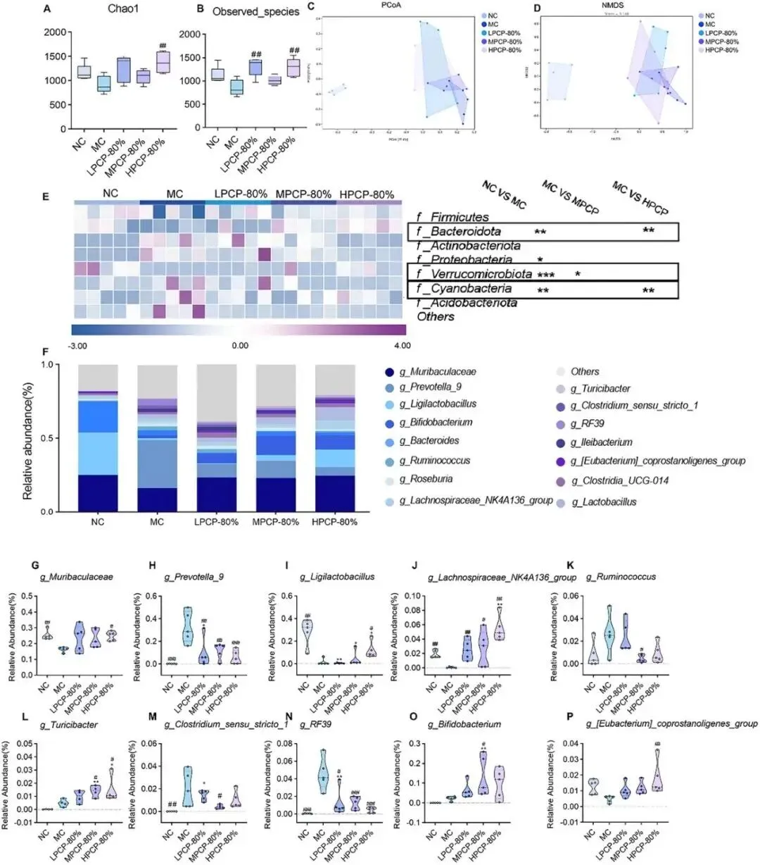
PCP-80%重塑肠道菌群结构

α-多样性分析显示,模型组Chao1和Observed_species降低,PCP-80%恢复(图4A-B)。PCoA和NMDS显示各组菌群结构明显分离(图4C-D)。在属水平,模型组中致病菌(Prevotella_9、Clostridium_sensu_stricto_1)富集,有益菌(Bifidobacterium、Ligilactobacillus、Muribaculaceae、Lachnospiraceae_NK4A136_group)减少。PCP-80%逆转这些变化(图4E-P)。

图4 PCP-80%重塑肠道菌群结构

(A-B) α-多样性;(C-D) PCoA和NMDS分析;(E) 科水平热图;(F) 属水平相对丰度;(G-P) 差异菌属分析。PCP-80%富集Bifidobacterium、Ligilactobacillus等有益菌。

05

PCP-80%增加SCFAs产量,与菌群和代谢指标相关

模型组总SCFAs及乙酸、丙酸、丁酸、异丁酸、戊酸、异戊酸水平均显著降低,PCP-80%干预后恢复(图6A-G)。相关性分析显示,SCFAs与糖脂代谢指标、肠道屏障指标及菌群丰度显著相关(图6H)。

图6 PCP-80%增加SCFAs产量

(A-G) 总SCFAs及6种SCFAs含量;(H) SCFAs与代谢指标、菌群的相关性热图。PCP-80%显著恢复SCFAs水平。

06

PCP-80%调节胆汁酸谱,富集次级胆汁酸

PCA和sPLS-DA显示,NC、MC、HPCP-80%三组胆汁酸谱明显分离(图7A-B)。模型组结合型/游离型胆汁酸比值升高,PCP-80%降低该比值(图7C)。模型组中CA、CDCA升高,UDCA、β-MCA、HDCA、LCA、alloLCA、isoLCA降低,PCP-80%逆转这些变化(图7F-S)。次级胆汁酸(UDCA、LCA、HDCA等)在PCP-80%组显著富集。

图7 PCP-80%调节胆汁酸谱,富集次级胆汁酸

(A-B) PCA和sPLS-DA分析;(C) 结合型/游离型胆汁酸比值;(D) 12-OH/非12-OH胆汁酸比值;(E) 四类胆汁酸百分比;(F-S) 不同胆汁酸定量分析。PCP-80%富集UDCA、LCA、HDCA等次级胆汁酸。

07

胆汁酸与表型、菌群强相关,PCP-80%激活TGR5/FXR-FGF15通路

相关性分析显示,UDCA、LCA、HDCA等次级胆汁酸与糖脂代谢指标、肠道屏障指标呈显著正相关,而CA、CDCA呈负相关(图8B)。这些胆汁酸与菌群丰度也显著相关(图8C)。Western blot显示,PCP-80%显著上调结肠TGR5、FXR和FGF15蛋白表达(图10A-D)。PICRUSt2功能预测显示,PCP-80%上调了与SCFAs产生和胆汁酸代谢相关的通路(图9A)。

图8-10 胆汁酸与表型/菌群相关及信号通路激活

图8 (A) 胆汁酸网络分析;(B) 胆汁酸与表型相关性;(C) 胆汁酸与菌群相关性。

图9 PICRUSt2功能预测。

图10 (A-D) TGR5、FXR、FGF15蛋白表达。PCP-80%激活TGR5/FXR-FGF15信号通路。

研究总结与行业启示

No.1

核心结论全梳理

PCP-80%补充 → 重塑肠道菌群(富集Bifidobacterium Ligilactobacillus Muribaculaceae,抑制Prevotella_9 / Clostridium) → 促进SCFAs产生(乙酸/丙酸/丁酸) + 调节胆汁酸代谢(富集UDCA/LCA/HDCA/isoLCA等次级胆汁酸) → 次级胆汁酸激活TGR5和FXR受体 → TGR5促进GLP-1/PYY分泌,FXR激活FGF15信号 → 抑制葡萄糖转运蛋白(GLUT2/SGLT1)表达 + 上调紧密连接蛋白(ZO-1/occludin/claudin) → 减少肠道葡萄糖吸收 + 修复肠道屏障 → 降低血清LPS和炎症因子 → 改善糖脂代谢紊乱和肠道炎症 → 缓解T2DM

No.2

给科研人的核心启示

📌 多组学整合:从菌群到代谢物到宿主受体的完整链条本研究整合16S测序、胆汁酸靶向代谢组学、SCFAs分析、Western blot验证,形成了“菌群结构→代谢物谱→受体激活→表型改善”的完整证据链。这种多组学整合策略是天然产物机制研究的顶刊标配,值得借鉴。

📌 次级胆汁酸作为功能性食品作用的关键中介研究发现PCP-80%富集的次级胆汁酸(UDCA、LCA、HDCA、isoLCA)是激活TGR5/FXR的关键分子。这提示在开发功能性食品时,关注其对内源性代谢物(尤其是胆汁酸)的调节作用,是揭示分子机制的有效切入点。

📌 菌群-胆汁酸轴是代谢性疾病干预的核心靶点本研究再次证实了“菌群-胆汁酸轴”在糖脂代谢调控中的核心地位。通过膳食多糖调节菌群,进而重塑胆汁酸谱,激活BA受体信号,是一种安全有效的代谢干预策略,为益生元/膳食纤维的开发提供了理论支撑。

📌 果聚糖类多糖的菌群发酵特性与健康效应PCP-80%是长链果聚糖,本研究证实其可被肠道菌群发酵,产生SCFAs并调节胆汁酸代谢。这提示果聚糖类多糖具有类似的健康效应,未来可进行结构-活性关系研究,筛选最优聚合度的果聚糖。

No.3

未来研究方向

👉 菌株水平的因果验证本研究鉴定了多个与胆汁酸代谢和SCFAs产生相关的菌属(如BifidobacteriumLigilactobacillusMuribaculaceae),未来可通过单菌定植或菌群移植实验,验证特定菌株在PCP-80%效应中的必要性,建立更精准的因果链。

👉 胆汁酸与TGR5/FXR的分子对接与构效关系通过分子对接和表面等离子体共振(SPR)等技术,直接验证UDCA、LCA、HDCA等次级胆汁酸与TGR5/FXR的结合亲和力,阐明其作为内源性配体的结构基础,为筛选小分子激动剂提供依据。

👉 无菌小鼠或基因敲除小鼠的验证在无菌小鼠或肠道特异性TGR5/FXR敲除小鼠中,验证PCP-80%的降糖效应是否依赖于菌群和BA受体,进一步确认机制的因果性。

👉 临床转化与人群研究开展小规模临床干预研究,评估黄精多糖在T2DM患者中的降糖效果,并结合粪便菌群和胆汁酸谱分析,探索其作为膳食补充剂的应用潜力及个体化响应差异。

DOI: 10.1002/fft2.70105

论文标题: Gut Microbiota-Bile Acid Metabolism Axis Drive Anti-Diabetic Effects of Polygonatum cyrtonema Polysaccharide on Glycolipid Metabolism and Intestinal Inflammation

期刊: Food Frontiers (2025年) 影响因子: 6.9 (中科院1区)

第一作者: Xiaole Zhao 通讯作者: Qiang Yu (南昌大学食品科学与资源国家重点实验室)

技术方法: HFD-STZ诱导T2DM大鼠模型、16S rRNA测序、胆汁酸靶向代谢组学、SCFAs分析、Western blot、组织病理学等。

肠菌解代谢

助力科研

🌟 干货持续更新|关注本号,后续解锁「菌群代谢机制拆解」「顶刊实验设计巧思」「科研数据可视化技巧」,助力课题设计与高分论文写作!

本文仅供科研交流学习。如有侵权请联系删除。

最新文章

随机文章

基本 文件 流程 错误 SQL 调试
  1. 请求信息 : 2026-04-20 11:40:39 HTTP/2.0 GET : https://a.460.net.cn/a/498521.html
  2. 运行时间 : 0.088577s [ 吞吐率:11.29req/s ] 内存消耗:4,404.59kb 文件加载:140
  3. 缓存信息 : 0 reads,0 writes
  4. 会话信息 : SESSION_ID=8d93d99f576cf3fda3517c895b748137
  1. /yingpanguazai/ssd/ssd1/www/a.460.net.cn/public/index.php ( 0.79 KB )
  2. /yingpanguazai/ssd/ssd1/www/a.460.net.cn/vendor/autoload.php ( 0.17 KB )
  3. /yingpanguazai/ssd/ssd1/www/a.460.net.cn/vendor/composer/autoload_real.php ( 2.49 KB )
  4. /yingpanguazai/ssd/ssd1/www/a.460.net.cn/vendor/composer/platform_check.php ( 0.90 KB )
  5. /yingpanguazai/ssd/ssd1/www/a.460.net.cn/vendor/composer/ClassLoader.php ( 14.03 KB )
  6. /yingpanguazai/ssd/ssd1/www/a.460.net.cn/vendor/composer/autoload_static.php ( 4.90 KB )
  7. /yingpanguazai/ssd/ssd1/www/a.460.net.cn/vendor/topthink/think-helper/src/helper.php ( 8.34 KB )
  8. /yingpanguazai/ssd/ssd1/www/a.460.net.cn/vendor/topthink/think-validate/src/helper.php ( 2.19 KB )
  9. /yingpanguazai/ssd/ssd1/www/a.460.net.cn/vendor/topthink/think-orm/src/helper.php ( 1.47 KB )
  10. /yingpanguazai/ssd/ssd1/www/a.460.net.cn/vendor/topthink/think-orm/stubs/load_stubs.php ( 0.16 KB )
  11. /yingpanguazai/ssd/ssd1/www/a.460.net.cn/vendor/topthink/framework/src/think/Exception.php ( 1.69 KB )
  12. /yingpanguazai/ssd/ssd1/www/a.460.net.cn/vendor/topthink/think-container/src/Facade.php ( 2.71 KB )
  13. /yingpanguazai/ssd/ssd1/www/a.460.net.cn/vendor/symfony/deprecation-contracts/function.php ( 0.99 KB )
  14. /yingpanguazai/ssd/ssd1/www/a.460.net.cn/vendor/symfony/polyfill-mbstring/bootstrap.php ( 8.26 KB )
  15. /yingpanguazai/ssd/ssd1/www/a.460.net.cn/vendor/symfony/polyfill-mbstring/bootstrap80.php ( 9.78 KB )
  16. /yingpanguazai/ssd/ssd1/www/a.460.net.cn/vendor/symfony/var-dumper/Resources/functions/dump.php ( 1.49 KB )
  17. /yingpanguazai/ssd/ssd1/www/a.460.net.cn/vendor/topthink/think-dumper/src/helper.php ( 0.18 KB )
  18. /yingpanguazai/ssd/ssd1/www/a.460.net.cn/vendor/symfony/var-dumper/VarDumper.php ( 4.30 KB )
  19. /yingpanguazai/ssd/ssd1/www/a.460.net.cn/vendor/topthink/framework/src/think/App.php ( 15.30 KB )
  20. /yingpanguazai/ssd/ssd1/www/a.460.net.cn/vendor/topthink/think-container/src/Container.php ( 15.76 KB )
  21. /yingpanguazai/ssd/ssd1/www/a.460.net.cn/vendor/psr/container/src/ContainerInterface.php ( 1.02 KB )
  22. /yingpanguazai/ssd/ssd1/www/a.460.net.cn/app/provider.php ( 0.19 KB )
  23. /yingpanguazai/ssd/ssd1/www/a.460.net.cn/vendor/topthink/framework/src/think/Http.php ( 6.04 KB )
  24. /yingpanguazai/ssd/ssd1/www/a.460.net.cn/vendor/topthink/think-helper/src/helper/Str.php ( 7.29 KB )
  25. /yingpanguazai/ssd/ssd1/www/a.460.net.cn/vendor/topthink/framework/src/think/Env.php ( 4.68 KB )
  26. /yingpanguazai/ssd/ssd1/www/a.460.net.cn/app/common.php ( 0.03 KB )
  27. /yingpanguazai/ssd/ssd1/www/a.460.net.cn/vendor/topthink/framework/src/helper.php ( 18.78 KB )
  28. /yingpanguazai/ssd/ssd1/www/a.460.net.cn/vendor/topthink/framework/src/think/Config.php ( 5.54 KB )
  29. /yingpanguazai/ssd/ssd1/www/a.460.net.cn/config/app.php ( 0.95 KB )
  30. /yingpanguazai/ssd/ssd1/www/a.460.net.cn/config/cache.php ( 0.78 KB )
  31. /yingpanguazai/ssd/ssd1/www/a.460.net.cn/config/console.php ( 0.23 KB )
  32. /yingpanguazai/ssd/ssd1/www/a.460.net.cn/config/cookie.php ( 0.56 KB )
  33. /yingpanguazai/ssd/ssd1/www/a.460.net.cn/config/database.php ( 2.48 KB )
  34. /yingpanguazai/ssd/ssd1/www/a.460.net.cn/vendor/topthink/framework/src/think/facade/Env.php ( 1.67 KB )
  35. /yingpanguazai/ssd/ssd1/www/a.460.net.cn/config/filesystem.php ( 0.61 KB )
  36. /yingpanguazai/ssd/ssd1/www/a.460.net.cn/config/lang.php ( 0.91 KB )
  37. /yingpanguazai/ssd/ssd1/www/a.460.net.cn/config/log.php ( 1.35 KB )
  38. /yingpanguazai/ssd/ssd1/www/a.460.net.cn/config/middleware.php ( 0.19 KB )
  39. /yingpanguazai/ssd/ssd1/www/a.460.net.cn/config/route.php ( 1.89 KB )
  40. /yingpanguazai/ssd/ssd1/www/a.460.net.cn/config/session.php ( 0.57 KB )
  41. /yingpanguazai/ssd/ssd1/www/a.460.net.cn/config/trace.php ( 0.34 KB )
  42. /yingpanguazai/ssd/ssd1/www/a.460.net.cn/config/view.php ( 0.82 KB )
  43. /yingpanguazai/ssd/ssd1/www/a.460.net.cn/app/event.php ( 0.25 KB )
  44. /yingpanguazai/ssd/ssd1/www/a.460.net.cn/vendor/topthink/framework/src/think/Event.php ( 7.67 KB )
  45. /yingpanguazai/ssd/ssd1/www/a.460.net.cn/app/service.php ( 0.13 KB )
  46. /yingpanguazai/ssd/ssd1/www/a.460.net.cn/app/AppService.php ( 0.26 KB )
  47. /yingpanguazai/ssd/ssd1/www/a.460.net.cn/vendor/topthink/framework/src/think/Service.php ( 1.64 KB )
  48. /yingpanguazai/ssd/ssd1/www/a.460.net.cn/vendor/topthink/framework/src/think/Lang.php ( 7.35 KB )
  49. /yingpanguazai/ssd/ssd1/www/a.460.net.cn/vendor/topthink/framework/src/lang/zh-cn.php ( 13.70 KB )
  50. /yingpanguazai/ssd/ssd1/www/a.460.net.cn/vendor/topthink/framework/src/think/initializer/Error.php ( 3.31 KB )
  51. /yingpanguazai/ssd/ssd1/www/a.460.net.cn/vendor/topthink/framework/src/think/initializer/RegisterService.php ( 1.33 KB )
  52. /yingpanguazai/ssd/ssd1/www/a.460.net.cn/vendor/services.php ( 0.14 KB )
  53. /yingpanguazai/ssd/ssd1/www/a.460.net.cn/vendor/topthink/framework/src/think/service/PaginatorService.php ( 1.52 KB )
  54. /yingpanguazai/ssd/ssd1/www/a.460.net.cn/vendor/topthink/framework/src/think/service/ValidateService.php ( 0.99 KB )
  55. /yingpanguazai/ssd/ssd1/www/a.460.net.cn/vendor/topthink/framework/src/think/service/ModelService.php ( 2.04 KB )
  56. /yingpanguazai/ssd/ssd1/www/a.460.net.cn/vendor/topthink/think-trace/src/Service.php ( 0.77 KB )
  57. /yingpanguazai/ssd/ssd1/www/a.460.net.cn/vendor/topthink/framework/src/think/Middleware.php ( 6.72 KB )
  58. /yingpanguazai/ssd/ssd1/www/a.460.net.cn/vendor/topthink/framework/src/think/initializer/BootService.php ( 0.77 KB )
  59. /yingpanguazai/ssd/ssd1/www/a.460.net.cn/vendor/topthink/think-orm/src/Paginator.php ( 11.86 KB )
  60. /yingpanguazai/ssd/ssd1/www/a.460.net.cn/vendor/topthink/think-validate/src/Validate.php ( 63.20 KB )
  61. /yingpanguazai/ssd/ssd1/www/a.460.net.cn/vendor/topthink/think-orm/src/Model.php ( 23.55 KB )
  62. /yingpanguazai/ssd/ssd1/www/a.460.net.cn/vendor/topthink/think-orm/src/model/concern/Attribute.php ( 21.05 KB )
  63. /yingpanguazai/ssd/ssd1/www/a.460.net.cn/vendor/topthink/think-orm/src/model/concern/AutoWriteData.php ( 4.21 KB )
  64. /yingpanguazai/ssd/ssd1/www/a.460.net.cn/vendor/topthink/think-orm/src/model/concern/Conversion.php ( 6.44 KB )
  65. /yingpanguazai/ssd/ssd1/www/a.460.net.cn/vendor/topthink/think-orm/src/model/concern/DbConnect.php ( 5.16 KB )
  66. /yingpanguazai/ssd/ssd1/www/a.460.net.cn/vendor/topthink/think-orm/src/model/concern/ModelEvent.php ( 2.33 KB )
  67. /yingpanguazai/ssd/ssd1/www/a.460.net.cn/vendor/topthink/think-orm/src/model/concern/RelationShip.php ( 28.29 KB )
  68. /yingpanguazai/ssd/ssd1/www/a.460.net.cn/vendor/topthink/think-helper/src/contract/Arrayable.php ( 0.09 KB )
  69. /yingpanguazai/ssd/ssd1/www/a.460.net.cn/vendor/topthink/think-helper/src/contract/Jsonable.php ( 0.13 KB )
  70. /yingpanguazai/ssd/ssd1/www/a.460.net.cn/vendor/topthink/think-orm/src/model/contract/Modelable.php ( 0.09 KB )
  71. /yingpanguazai/ssd/ssd1/www/a.460.net.cn/vendor/topthink/framework/src/think/Db.php ( 2.88 KB )
  72. /yingpanguazai/ssd/ssd1/www/a.460.net.cn/vendor/topthink/think-orm/src/DbManager.php ( 8.52 KB )
  73. /yingpanguazai/ssd/ssd1/www/a.460.net.cn/vendor/topthink/framework/src/think/Log.php ( 6.28 KB )
  74. /yingpanguazai/ssd/ssd1/www/a.460.net.cn/vendor/topthink/framework/src/think/Manager.php ( 3.92 KB )
  75. /yingpanguazai/ssd/ssd1/www/a.460.net.cn/vendor/psr/log/src/LoggerTrait.php ( 2.69 KB )
  76. /yingpanguazai/ssd/ssd1/www/a.460.net.cn/vendor/psr/log/src/LoggerInterface.php ( 2.71 KB )
  77. /yingpanguazai/ssd/ssd1/www/a.460.net.cn/vendor/topthink/framework/src/think/Cache.php ( 4.92 KB )
  78. /yingpanguazai/ssd/ssd1/www/a.460.net.cn/vendor/psr/simple-cache/src/CacheInterface.php ( 4.71 KB )
  79. /yingpanguazai/ssd/ssd1/www/a.460.net.cn/vendor/topthink/think-helper/src/helper/Arr.php ( 16.63 KB )
  80. /yingpanguazai/ssd/ssd1/www/a.460.net.cn/vendor/topthink/framework/src/think/cache/driver/File.php ( 7.84 KB )
  81. /yingpanguazai/ssd/ssd1/www/a.460.net.cn/vendor/topthink/framework/src/think/cache/Driver.php ( 9.03 KB )
  82. /yingpanguazai/ssd/ssd1/www/a.460.net.cn/vendor/topthink/framework/src/think/contract/CacheHandlerInterface.php ( 1.99 KB )
  83. /yingpanguazai/ssd/ssd1/www/a.460.net.cn/app/Request.php ( 0.09 KB )
  84. /yingpanguazai/ssd/ssd1/www/a.460.net.cn/vendor/topthink/framework/src/think/Request.php ( 55.78 KB )
  85. /yingpanguazai/ssd/ssd1/www/a.460.net.cn/app/middleware.php ( 0.25 KB )
  86. /yingpanguazai/ssd/ssd1/www/a.460.net.cn/vendor/topthink/framework/src/think/Pipeline.php ( 2.61 KB )
  87. /yingpanguazai/ssd/ssd1/www/a.460.net.cn/vendor/topthink/think-trace/src/TraceDebug.php ( 3.40 KB )
  88. /yingpanguazai/ssd/ssd1/www/a.460.net.cn/vendor/topthink/framework/src/think/middleware/SessionInit.php ( 1.94 KB )
  89. /yingpanguazai/ssd/ssd1/www/a.460.net.cn/vendor/topthink/framework/src/think/Session.php ( 1.80 KB )
  90. /yingpanguazai/ssd/ssd1/www/a.460.net.cn/vendor/topthink/framework/src/think/session/driver/File.php ( 6.27 KB )
  91. /yingpanguazai/ssd/ssd1/www/a.460.net.cn/vendor/topthink/framework/src/think/contract/SessionHandlerInterface.php ( 0.87 KB )
  92. /yingpanguazai/ssd/ssd1/www/a.460.net.cn/vendor/topthink/framework/src/think/session/Store.php ( 7.12 KB )
  93. /yingpanguazai/ssd/ssd1/www/a.460.net.cn/vendor/topthink/framework/src/think/Route.php ( 23.73 KB )
  94. /yingpanguazai/ssd/ssd1/www/a.460.net.cn/vendor/topthink/framework/src/think/route/RuleName.php ( 5.75 KB )
  95. /yingpanguazai/ssd/ssd1/www/a.460.net.cn/vendor/topthink/framework/src/think/route/Domain.php ( 2.53 KB )
  96. /yingpanguazai/ssd/ssd1/www/a.460.net.cn/vendor/topthink/framework/src/think/route/RuleGroup.php ( 22.43 KB )
  97. /yingpanguazai/ssd/ssd1/www/a.460.net.cn/vendor/topthink/framework/src/think/route/Rule.php ( 26.95 KB )
  98. /yingpanguazai/ssd/ssd1/www/a.460.net.cn/vendor/topthink/framework/src/think/route/RuleItem.php ( 9.78 KB )
  99. /yingpanguazai/ssd/ssd1/www/a.460.net.cn/route/app.php ( 1.72 KB )
  100. /yingpanguazai/ssd/ssd1/www/a.460.net.cn/vendor/topthink/framework/src/think/facade/Route.php ( 4.70 KB )
  101. /yingpanguazai/ssd/ssd1/www/a.460.net.cn/vendor/topthink/framework/src/think/route/dispatch/Controller.php ( 4.74 KB )
  102. /yingpanguazai/ssd/ssd1/www/a.460.net.cn/vendor/topthink/framework/src/think/route/Dispatch.php ( 10.44 KB )
  103. /yingpanguazai/ssd/ssd1/www/a.460.net.cn/app/controller/Index.php ( 4.81 KB )
  104. /yingpanguazai/ssd/ssd1/www/a.460.net.cn/app/BaseController.php ( 2.05 KB )
  105. /yingpanguazai/ssd/ssd1/www/a.460.net.cn/vendor/topthink/think-orm/src/facade/Db.php ( 0.93 KB )
  106. /yingpanguazai/ssd/ssd1/www/a.460.net.cn/vendor/topthink/think-orm/src/db/connector/Mysql.php ( 5.44 KB )
  107. /yingpanguazai/ssd/ssd1/www/a.460.net.cn/vendor/topthink/think-orm/src/db/PDOConnection.php ( 52.47 KB )
  108. /yingpanguazai/ssd/ssd1/www/a.460.net.cn/vendor/topthink/think-orm/src/db/Connection.php ( 8.39 KB )
  109. /yingpanguazai/ssd/ssd1/www/a.460.net.cn/vendor/topthink/think-orm/src/db/ConnectionInterface.php ( 4.57 KB )
  110. /yingpanguazai/ssd/ssd1/www/a.460.net.cn/vendor/topthink/think-orm/src/db/builder/Mysql.php ( 16.58 KB )
  111. /yingpanguazai/ssd/ssd1/www/a.460.net.cn/vendor/topthink/think-orm/src/db/Builder.php ( 24.06 KB )
  112. /yingpanguazai/ssd/ssd1/www/a.460.net.cn/vendor/topthink/think-orm/src/db/BaseBuilder.php ( 27.50 KB )
  113. /yingpanguazai/ssd/ssd1/www/a.460.net.cn/vendor/topthink/think-orm/src/db/Query.php ( 15.71 KB )
  114. /yingpanguazai/ssd/ssd1/www/a.460.net.cn/vendor/topthink/think-orm/src/db/BaseQuery.php ( 45.13 KB )
  115. /yingpanguazai/ssd/ssd1/www/a.460.net.cn/vendor/topthink/think-orm/src/db/concern/TimeFieldQuery.php ( 7.43 KB )
  116. /yingpanguazai/ssd/ssd1/www/a.460.net.cn/vendor/topthink/think-orm/src/db/concern/AggregateQuery.php ( 3.26 KB )
  117. /yingpanguazai/ssd/ssd1/www/a.460.net.cn/vendor/topthink/think-orm/src/db/concern/ModelRelationQuery.php ( 20.07 KB )
  118. /yingpanguazai/ssd/ssd1/www/a.460.net.cn/vendor/topthink/think-orm/src/db/concern/ParamsBind.php ( 3.66 KB )
  119. /yingpanguazai/ssd/ssd1/www/a.460.net.cn/vendor/topthink/think-orm/src/db/concern/ResultOperation.php ( 7.01 KB )
  120. /yingpanguazai/ssd/ssd1/www/a.460.net.cn/vendor/topthink/think-orm/src/db/concern/WhereQuery.php ( 19.37 KB )
  121. /yingpanguazai/ssd/ssd1/www/a.460.net.cn/vendor/topthink/think-orm/src/db/concern/JoinAndViewQuery.php ( 7.11 KB )
  122. /yingpanguazai/ssd/ssd1/www/a.460.net.cn/vendor/topthink/think-orm/src/db/concern/TableFieldInfo.php ( 2.63 KB )
  123. /yingpanguazai/ssd/ssd1/www/a.460.net.cn/vendor/topthink/think-orm/src/db/concern/Transaction.php ( 2.77 KB )
  124. /yingpanguazai/ssd/ssd1/www/a.460.net.cn/vendor/topthink/framework/src/think/log/driver/File.php ( 5.96 KB )
  125. /yingpanguazai/ssd/ssd1/www/a.460.net.cn/vendor/topthink/framework/src/think/contract/LogHandlerInterface.php ( 0.86 KB )
  126. /yingpanguazai/ssd/ssd1/www/a.460.net.cn/vendor/topthink/framework/src/think/log/Channel.php ( 3.89 KB )
  127. /yingpanguazai/ssd/ssd1/www/a.460.net.cn/vendor/topthink/framework/src/think/event/LogRecord.php ( 1.02 KB )
  128. /yingpanguazai/ssd/ssd1/www/a.460.net.cn/vendor/topthink/think-helper/src/Collection.php ( 16.47 KB )
  129. /yingpanguazai/ssd/ssd1/www/a.460.net.cn/vendor/topthink/framework/src/think/facade/View.php ( 1.70 KB )
  130. /yingpanguazai/ssd/ssd1/www/a.460.net.cn/vendor/topthink/framework/src/think/View.php ( 4.39 KB )
  131. /yingpanguazai/ssd/ssd1/www/a.460.net.cn/vendor/topthink/framework/src/think/Response.php ( 8.81 KB )
  132. /yingpanguazai/ssd/ssd1/www/a.460.net.cn/vendor/topthink/framework/src/think/response/View.php ( 3.29 KB )
  133. /yingpanguazai/ssd/ssd1/www/a.460.net.cn/vendor/topthink/framework/src/think/Cookie.php ( 6.06 KB )
  134. /yingpanguazai/ssd/ssd1/www/a.460.net.cn/vendor/topthink/think-view/src/Think.php ( 8.38 KB )
  135. /yingpanguazai/ssd/ssd1/www/a.460.net.cn/vendor/topthink/framework/src/think/contract/TemplateHandlerInterface.php ( 1.60 KB )
  136. /yingpanguazai/ssd/ssd1/www/a.460.net.cn/vendor/topthink/think-template/src/Template.php ( 46.61 KB )
  137. /yingpanguazai/ssd/ssd1/www/a.460.net.cn/vendor/topthink/think-template/src/template/driver/File.php ( 2.41 KB )
  138. /yingpanguazai/ssd/ssd1/www/a.460.net.cn/vendor/topthink/think-template/src/template/contract/DriverInterface.php ( 0.86 KB )
  139. /yingpanguazai/ssd/ssd1/www/a.460.net.cn/runtime/temp/80ec142d437acc197a4b556a08c383fc.php ( 11.98 KB )
  140. /yingpanguazai/ssd/ssd1/www/a.460.net.cn/vendor/topthink/think-trace/src/Html.php ( 4.42 KB )
  1. CONNECT:[ UseTime:0.000684s ] mysql:host=127.0.0.1;port=3306;dbname=aa460;charset=utf8mb4
  2. SHOW FULL COLUMNS FROM `fenlei` [ RunTime:0.000883s ]
  3. SELECT * FROM `fenlei` WHERE `fid` = 0 [ RunTime:0.000353s ]
  4. SELECT * FROM `fenlei` WHERE `fid` = 63 [ RunTime:0.000261s ]
  5. SHOW FULL COLUMNS FROM `set` [ RunTime:0.000495s ]
  6. SELECT * FROM `set` [ RunTime:0.000196s ]
  7. SHOW FULL COLUMNS FROM `article` [ RunTime:0.000561s ]
  8. SELECT * FROM `article` WHERE `id` = 498521 LIMIT 1 [ RunTime:0.000550s ]
  9. UPDATE `article` SET `lasttime` = 1776656439 WHERE `id` = 498521 [ RunTime:0.001190s ]
  10. SELECT * FROM `fenlei` WHERE `id` = 64 LIMIT 1 [ RunTime:0.000310s ]
  11. SELECT * FROM `article` WHERE `id` < 498521 ORDER BY `id` DESC LIMIT 1 [ RunTime:0.001018s ]
  12. SELECT * FROM `article` WHERE `id` > 498521 ORDER BY `id` ASC LIMIT 1 [ RunTime:0.000515s ]
  13. SELECT * FROM `article` WHERE `id` < 498521 ORDER BY `id` DESC LIMIT 10 [ RunTime:0.002503s ]
  14. SELECT * FROM `article` WHERE `id` < 498521 ORDER BY `id` DESC LIMIT 10,10 [ RunTime:0.002967s ]
  15. SELECT * FROM `article` WHERE `id` < 498521 ORDER BY `id` DESC LIMIT 20,10 [ RunTime:0.002332s ]
0.090320s